搜索
      上传资料 赚现金
      点击图片退出全屏预览

      复习专题02 有理数的运算(8重点串讲+13考点提升+过关检测)-【寒假自学课】2025年七年级数学寒假提升精品讲义(人教版2024)

      • 1.75 MB
      • 2025-10-20 15:18:47
      • 46
      • 1
      • ID1169986
      加入资料篮
      立即下载
      查看完整配套(共2份)
      包含资料(2份) 收起列表
      原卷
      专题02 有理数的运算(8重点串讲+13考点提升+过关检测)(原卷版).docx
      预览
      解析
      专题02 有理数的运算(8重点串讲+13考点提升+过关检测)(解析版).docx
      预览
      正在预览:专题02 有理数的运算(8重点串讲+13考点提升+过关检测)(原卷版).docx
      专题02 有理数的运算(8重点串讲+13考点提升+过关检测)(原卷版)第1页
      点击全屏预览
      1/17
      专题02 有理数的运算(8重点串讲+13考点提升+过关检测)(原卷版)第2页
      点击全屏预览
      2/17
      专题02 有理数的运算(8重点串讲+13考点提升+过关检测)(原卷版)第3页
      点击全屏预览
      3/17
      专题02 有理数的运算(8重点串讲+13考点提升+过关检测)(解析版)第1页
      点击全屏预览
      1/45
      专题02 有理数的运算(8重点串讲+13考点提升+过关检测)(解析版)第2页
      点击全屏预览
      2/45
      专题02 有理数的运算(8重点串讲+13考点提升+过关检测)(解析版)第3页
      点击全屏预览
      3/45
      还剩14页未读, 继续阅读

      复习专题02 有理数的运算(8重点串讲+13考点提升+过关检测)-【寒假自学课】2025年七年级数学寒假提升精品讲义(人教版2024)

      展开

      这是一份复习专题02 有理数的运算(8重点串讲+13考点提升+过关检测)-【寒假自学课】2025年七年级数学寒假提升精品讲义(人教版2024),文件包含专题02有理数的运算8重点串讲+13考点提升+过关检测原卷版docx、专题02有理数的运算8重点串讲+13考点提升+过关检测解析版docx等2份试卷配套教学资源,其中试卷共62页, 欢迎下载使用。

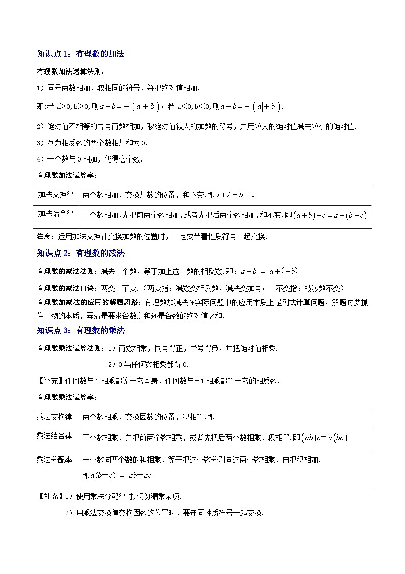
      知识点1:有理数的加法
      有理数加法运算法则:
      1)同号两数相加,取相同的符号,并把绝对值相加.
      即:若a>0,b>0,则;若a<0,b<0,则.
      2)绝对值不相等的异号两数相加,取绝对值较大的加数的符号,并用较大的绝对值减去较小的绝对值.
      3)互为相反数的两个数相加和为0.
      4)一个数与0相加,仍得这个数.
      有理数加法运算率:
      注意:运用加法交换律交换加数的位置时,一定要带着性质符号一起交换.
      知识点2:有理数的减法
      有理数的减法法则:减去一个数,等于加上这个数的相反数.即:
      有理数的减法口诀:两变一不变.(两变指:减数变相反数,减法变加号;一不变指:被减数不变)
      有理数加减法的应用的解题思路:有理数加减法在实际问题中的应用本质上是列式计算问题,解题时要抓住事物的本质,弄清是要求各数之和还是各数的绝对值之和.
      知识点3:有理数的乘法
      有理数乘法运算法则:1)两数相乘,同号得正,异号得负,并把绝对值相乘.
      2)0与任何数相乘都得0.
      【补充】任何数与1相乘都等于它本身,任何数与-1相乘都等于它的相反数.
      有理数乘法运算率:
      【补充】1)使用乘法分配律时,切勿漏乘某项.
      2)用乘法交换律交换因数的位置时,要连同性质符号一起交换.
      知识点4:有理数的除法
      有理数除法运算法则:1)除以一个不等于0的数,等于乘这个数的倒数,即:a÷b=a×1b(b≠0).
      2)两数相除,同号结果为正,异号结果为负,并把绝对值相除.
      有理数的加减乘除混合运算运算顺序:无括号时,先乘除,后加减,有括号的先计算括号里面的(一般先算小括号,再算中括号,最后算大括号).同级运算中,按照从左至右的顺序计算.
      知识点5:有理数的乘方
      定义:求n个相同因式的积的运算,叫做乘方,乘方的结果叫做幂.在中,a叫做底数,n叫做指数.读作“a的n次方(或a的n次幂)”.
      乘方的意义:表示n个a相乘,即.
      知识点6:有理数的混合运算
      运算顺序:1)先算乘方,再算乘除,最后算加减;
      2)同级运算,从左到右依次进行;
      3)如果有括号,就先算括号里面的,按照小括号、中括号、大括号依次进行.
      【补充】加和减属于运算中的第一级运算,级别是最低的,通常放在最后面计算;乘和除属于运算中的第二级运算,级别中等,运算顺序高于加和减;而乘方和开方则属于第三级运算,级别较高,通常是最优先计算的(如果有括号,先算括号内的;如果没有括号,在同一级运算中,要从左至右进行运算,无论何种运算,都要注意先定符号后运算).
      知识点7:科学记数法
      定义:把一个绝对值大于10的数表示为(其中1≤|a|<10,n为正整数),这种记数法叫做科学记数法.
      【补充】
      1)用科学记数法表示数时,不改变数的符号,只是改变数的书写形式而已,可以方便地表示日常生活中遇到的一些很大或很小的数.
      2)一个负数也可以用科学记数法表示.
      知识点8:近似数
      准确数:在日常生活或生产实际中,能准确地表示一些数的量,成为准确数.
      近似数:接近准确数而不等于准确数的数,叫做这个数的近似数.
      精确度:近似数一般由四舍五入取得,四舍五入到哪一位,就说这个近似数精确到哪一位.
      【补充】对于带单位的数或用科学记数法表示的近似数,a的末位数字在还原后的数中是哪一位,就说这个近似数精确到哪一位.
      有效数字的概念:从左边第一位非0的数字到精确数位的所有的数字.例:0.012有两个个有效数字:1,2;3.6万有两个有效数字:3,6;有四个有效数字:4,3,6,0.
      考点剖析
      【考点1】有理数的加减混合运算
      1.(24-25七年级上·江苏徐州·期中)计算题:
      (1)(−3)+(−9)−(+10)−(−18);
      (2)−323−14−−23+54.
      2.(24-25七年级上·河南洛阳·期中)数轴上两点之间的距离等于这两点所表示数的差的绝对值,也就是等于较大的数减去较小的数所得的差,如图,AB=1=0−−1,BC=2=2−0,AC=3=2−−1.
      (1)数轴上点M,N表示的数分别为−9和1,则线段MN=_____;
      (2)数轴上点E,F表示的数分别为−6和−3,则线段EF=_____;
      (3)数轴上的两个点之间的距离为5,其中一个点表示的数为2,另一个点表示的数为m,求m的值.
      3.(24-25七年级上·广东中山·期中)分类讨论式子aa+bb+cc的不同结果.
      4.(24-25七年级上·江苏徐州·期中)【阅读理解】小明发现,不计算结果,也可根据绝对值的性质去掉绝对值符号,如:6+7=6+7;6−7=7−6;7−6=7−6;−6−7=6+7.
      【尝试应用】根据上述规律,去掉下列各式的绝对值符号:
      (1)4−13=______;
      (2)23−34=______;
      【深入研究】有理数a、b在数轴上的位置如图所示,则3a+2b=______;
      【解决问题】用简便的方法计算:12−1+13−12++14−13+15−14+⋅⋅⋅+12025−12024
      【考点2】有理数的加法运算律
      5.(2024七年级上·全国·专题练习)计算:−200056+−199923+400023+−112.
      6.(2024七年级上·全国·专题练习)计算:
      (1)−2.6+−3.4+(+2.3)+1.5+−2.3;
      (2)−2.125++315++518+−3.2.
      【考点3】有理数加减法的简便运算
      7.(2024七年级上·全国·专题练习)高斯上小学时,有一次数学老师让同学们计算 “从1到100这100个正整数的和”,许多同学都采用了依次累加的计算方法,计算起来非常烦琐,并且容易出错,聪明的小高斯经过探索后,给出了下面漂亮的解答过程:
      解:设s=1+2+3+⋯+100,①
      则s=100+99+98+⋯1,②
      ①+②,得
      2s=100+1+100+1+100+1+⋯+100+1.
      ∴2s=100×100+1,s=100×(100+1)2=5050,③
      ∴1+2+3+⋯+100=5050.
      后来人们将小高斯的这种解答方法概括为“倒序相加法”
      (1)请你运用高斯的“倒序相加法”计算:1+2+3+4+⋯+50;
      (2)请你认真观察上面解答过程中的③式及你运算过程中出现类似的③式,猜想1+2+3+⋯+n=___________(用含n的代数式表示);
      8.(24-25七年级上·安徽蚌埠·期中)阅读例题的计算方法.
      例:计算:−556+−923+1734+−312.
      解:原式=−5+−56+−9+−23+17+34+−3+−12
      =−5+−9+17+−3+−56+−23+34+−12
      =0+−114
      =−114.
      上面这种解题方法叫做拆项法.
      (1)计算:−161117++1437++121117+−1537;
      (2)计算:+202445+−189059++100835+−114249.
      9.(2024七年级上·全国·专题练习)规律探究:
      计算:1+2+3+4+…+99+100;
      如果一个个顺次相加显然太烦琐,我们仔细观察这个式子的特点,发现运用加法的运算律可简化计算,提高计算速度.
      1+2+3+4+…+99+100=1+100+2+99+…+50+51=5050.
      计算:
      (1)−1+−2+−3+−4+…+−50;
      (2)2+4+6+8+…+98+100.
      10.(2024七年级上·全国·专题练习)计算:
      (1)13+0.5+16+12.5%−1−38;
      (2)613+−4.6+−25−−23;
      (3)−312−514++317−−514−−267;
      (4)112−114+334−0.25−3.75−4.5;
      (5)1214−+1.75−−512+−7.25−−234−2.5.
      11.(24-25七年级上·河南周口·阶段练习)阅读下面的解题过程,并解决问题.
      计算:3.25−−16+−18+26.75+18−−12.
      解:原式=3.25+16−18+26.75+18+12①
      =3.25+26.75+−18+18+16+12②
      =30+0+28③
      =58.
      (1)第①步经历的变形有_______________,体现了数学中的转化思想,为了计算简便,第②步应用的运算律是_________________;
      (2)根据以上解题技巧进行计算:−3.46+33135+−12.54−−5435.
      【考点4】有理数加减法的实际应用
      12.(24-25七年级上·浙江杭州·期中)“十一”黄金周期间,小明与同学相约外出游玩,妈妈给了他300元微信零花钱,如图是他微信钱包零钱明细的截图,请你解决如下问题(假设他初始余额为0):
      (1)截图中哪一笔支出费用最大,最大费用为多少?
      (2)小明回家后想起来误删了一条景点门票的交易记录,他微信最终显示余额为9元,请帮他计算出景点门票价格.
      13.(24-25七年级上·贵州铜仁·期中)暑假期间沿河安监局为预防未成年人溺水事故的发生,每天安排一名工作人员在沿河六完小至沙陀电站之间巡逻,工作人员骑摩托车在河堤上巡逻.某天他从A码头出发,晚上停留在B码头处,规定上游沙陀电站为正方向,下游六完小为负方向,当天行驶情况记录如下(单位:千米):+5,−8.3,+7,−9,+6,−6.5,+5.2,−3
      (1)B码头在A码头的上游还是下游?距离A码头多远?
      (2)若摩托车每行驶1千米消耗燃油a升,这一天共消耗燃油多少升?(用含a的式子表示)
      14.(24-25七年级上·江苏盐城·期中)小明家新换了一辆新能源纯电汽车,他连续七天记录了新车每天行驶的路程(如表).以50km为标准,多于50km的记为“+”,不足50km的记为“−”,刚好50km的记为“0”.
      (1)请求出小明家的新能源汽车这七天一共行驶了多少千米?
      (2)已知小明家原来的汽油车每行驶100km需用汽油6升,汽油价8元/升,而新能源汽车每行驶100km耗电量为16度,每度电为0.55元,请计算小明家换成新能源汽车后这七天的行驶费用比使用原来汽油车节省多少钱?
      15.(24-25七年级上·江苏无锡·期中)如图,甲、乙两人(看成点)分别在从数轴上表示−6和9的点的位置开始,沿数轴做移动游戏.每次移动游戏规则:两人先进行“石头、剪刀、布”,而后根据输赢结果进行移动.
      ①若平局,则甲向东移动1个单位长度,同时乙向西移动1个单位长度;
      ②若甲赢,则甲向东移动3个单位长度,同时乙向东移动1个单位长度;
      ③若乙赢,则甲向西移动1个单位长度,同时乙向西移动3个单位长度.
      前三局结果如下表(提示:剪刀胜布,布胜石头,石头胜剪刀):
      (1)从如图的位置开始,第一局后甲乙两人相距 个单位长度;
      (2)从如图的位置开始,从前五局来看,甲一平两胜两负,这五局游戏结束后,乙离原点的距离为 .
      (3)从如图的位置开始,若进行了k局游戏后,甲与乙的位置相距3个单位长度,直接写出k= .
      16.(2024七年级上·全国·专题练习)某股票上周五的收盘价为39.60元,本周此股票每日的涨跌情况如下表:
      (当天的收盘价高出前一个交易日的收盘价2.1元记作+2.1元;当天的收盘价低于前一个交易日的收盘价1.5元记作−1.5元.)
      (1)本周星期四此股票的收盘价是多少?
      (2)若本周星期五此股票的收盘价为42.6元,求a的值,并说明星期五此股票是涨了还是跌了,涨或跌了多少元?
      【考点5】有理数的乘除混合运算
      17.(24-25六年级上·上海长宁·阶段练习)计算:(−2.5)÷(−25)×−313
      18.(2024七年级上·全国·专题练习)计算:
      (1)0.125×−7×8;
      (2)−81÷214×49÷−16.
      19.(2024七年级上·全国·专题练习)计算:
      (1)−23 ÷−85÷ −0.25;
      (2)−8÷23× −112 ÷−9;
      (3)25 ÷−225− 821× −134−0.25.
      【考点6】有理数四则运算的简便运算
      20.(24-25七年级上·山东菏泽·期中)阅读下列材料:
      计算:124÷13−14+112.
      解法一:原式=124÷13−124÷14+124÷112=1124;
      解法二:原式=124÷412−312+112=124÷212=14;
      解法三:原式的倒数为13−14+112÷124=212÷124=4,
      故原式=14.
      (1)上述得出的结果不同,肯定有错误的解法,则解法 是错误的;
      (2)请你运用合适的方法计算:−142÷16−314−27+23.
      21.(24-25七年级上·河南开封·开学考试)脱式计算.(怎样算简便就怎样算)
      (1)127×724+22÷73
      (2)0.5÷13−56−23
      (3)1÷710×1−34
      (4)12÷35−53×110
      22.(22-23七年级上·江苏南通·阶段练习)计算(能用简便方法的要用简便方法):
      (1)6+−15−2−(−1.5);
      (2)−423−−313−−612+−214;
      (3)(−2.1)÷710×−107;
      (4)(−375)×(−8)+(−375)×(−9)+375×(−7);
      (5)−142÷16−314+23−27;
      (6)−4117÷6.
      【考点7】有理数混合运算的实际应用
      23.(24-25七年级上·江苏常州·期中)2022年,为了获取世界最高峰珠穆朗玛峰的臭氧、二氧化氮等相关大气数据,珠峰大气与人体健康科考分队在珠峰大本营附近进行观测设备安装任务,该科考队5名队员以珠峰大本营为基地,到距离大本营有一定距离,且相对大本营海拔为500米的某山峰山顶去安装观测设备,假设海拔上升为正,海拔下降为负,经过一段时间的行进,领队的海拔记录仪上海拔变化数据如下(单位:米):
      +120,−30,−45,+205,−30,+25,−25,+130,+145,−25.
      (1)请问他们有没有登上该山峰顶峰?如果没有登上顶峰,他们与该测量山峰顶峰还有多少米海拔差距?
      (2)登山时,由于每人都带着比较重的测量仪器,所以5名队员全程都在使用了氧气,若海拔每人每上升或下降50米消耗氧气平均为0.8升,求该科考队此刻共消耗了多少升氧气?
      24.(24-25六年级上·山东泰安·期中)随着人们生活水平的提高,家用轿车越来越多地进入家庭,小明家中买了一辆小轿车,他连续记录了7天中每天行驶的路程(如表),以50km为标准,多于50km的记为“+”,不足50km的记为“−”,刚好50km的记为“0”.
      (1)这七天中,行程最多的一天比行程最少的一天多行驶了多少km?
      (2)这7天小明家一共行驶了多少km?
      (3)若每天行驶100km需用汽油6升,请计算小明家这7天消耗汽油多少升?
      25.(24-25七年级上·全国·期中)如图,小天有5 张写着不同数字的卡片,请你按照要求抽出卡片,解决下列问题.
      (1)从中抽出2张卡片,使这2张卡片上的数字相除的商最小,应如何抽取? 最小值是多少?
      (2)从中抽出三张卡片,使得三张卡片中,两张上的数字先乘,再除以第三张上的数字所得的结果最大,应如何抽取? 最大值是多少?
      26.(24-25七年级上·浙江温州·期中)如图,小李在某运动APP中设定了每天的步数目标为8000步,该APP用目标线上方或下方的柱状图表示每天超过或少于目标数的步数,例如周二,小李少于目标步数600步.
      (1)这5天中,步数最多的是周_______,步数最少的是周_______,步数相差_______步.
      (2)小李这5天平均每天的步数是多少?
      (3)小李运动时,每1000步消耗热量约为50卡,请估计该APP显示的小李这5天运动消耗的总热量.
      【考点8】含乘方的有理数的混合运算
      27.(24-25七年级上·江苏泰州·阶段练习)计算:
      (1)312+−12−−13+223
      (2)−12024+2×−32−−1÷−132.
      28.(24-25六年级上·上海长宁·阶段练习)计算:−23÷4+6×13−1−12×14.
      29.(24-25七年级上·全国·期末)计算:
      (1)1−16+34×−48
      (2)−22−−3×−13+−123×232×0
      (3)6×26×−13÷−136
      (4)−0.252+5−8+24÷−3×13
      【考点9】有理数混合运算的实际应用
      30.(24-25七年级上·广东深圳·期中)小张准备新开一家拉面馆,选址后对这一地区的人流量进行统计,以100人为标准,超过记为正,低于记为负,一周内同一时间的人流量如表:
      (1)这一周人数最多的一天比人数最少的一天多________人.
      (2)若这些人中有60%的人来吃面,按照每人一碗,每碗面14元,则平均每天的销售额是多少?
      (3)拉面师傅拉面条时,将一根很粗的面捏合在一起拉伸,再捏合,再拉伸,反复几次,就把这根很粗的面条,拉成了许多根细的面条,拉面师傅一般拉8次可做一碗拉面,求一碗拉面有多少根?
      (4)据报道,在南京的一个美食节上,一个师傅用1 kg面粉拉出了约100万根面条,请问这个师傅拉出约100万根面条大概需要拉________次.(已知.210=1024≈103.)
      31.(24-25七年级上·浙江宁波·期中)科技改变生活,当前网络销售日益盛行,许多农商采用网上销售的方式进行营销,实现脱贫致富.“清风谷”农场把猕猴桃放到网上销售,计划每天销售100千克,但实际每天的销售量与计划销售量相比有增减.下表是农场第一周猕猴桃的销售情况(超过计划销售量的千克数记为正数,不足计划销售量的千克数记为负数):
      (1)农场第一周销售猕猴桃最多的一天比最少的一天多销售多少千克?
      (2)农场第一周销售猕猴桃的总量是多少千克?
      (3)若农场按8元/千克销售猕猴桃,平均运费为3元/千克,则农场第一周销售猕猴桃一共收入多少元(收入=销售额−运费)?
      32.(24-25八年级上·浙江杭州·期中)萝卜快跑是由百度推出的无人驾驶出租车服务品牌,日前在北京、武汉等5个城市开展服务与测试.某天下午,萝卜快跑的某辆无人驾驶出租车的营运路线全是在东西走向的大街上进行的.如果规定向东为正,向西为负,这辆车这天下午载客行车里程(单位:km)如下:+3,+16,−5,+8,−9,+4.
      (1)最后一次营运结束时,这辆无人驾驶出租车距离下午出发时的出发地有多远?
      (2)萝卜快跑的计费标准为:不超过3km,收费13元;超过3km的部分,按2.5元/km收费,则这辆车这天下午前三次营运的收入共多少元?
      33.(24-25七年级上·福建泉州·期中)综合与实践
      在综合与实践课上,数学兴趣小组通过洗一套夏季校服,探索清洗衣物的节约用水策略.
      【洗衣过程】
      步骤一:将校服放进清水中,加入洗衣液,充分浸泡揉搓后拧干;
      步骤二:将拧干后的校服放进清水中,充分漂洗后拧干.重复操作步骤二,直至校服上残留洗衣液浓度达到洗衣目标.
      假设第一次漂洗前校服上残留洗衣液浓度为0.2%,每次拧干后校服上都残留0.5kg水.
      浓度关系式:d后=0.5d前0.5+w.其中d前、d后分别为单次漂洗前后校服上残留洗衣液浓度;w为单次漂洗所加清水量(单位:kg).
      【洗衣目标】经过漂洗使校服上残留洗衣液浓度不高于0.01%.
      【动手操作】请按要求完成下列任务:
      (1)如果只经过一次漂洗,只用9.5kg清水,是否能达到洗衣目标?
      (2)如果把4kg清水均分,进行两次漂洗,是否能达到洗衣目标?
      (3)比较(1)和(2)的漂洗结果,从洗衣用水策略方面,说说你的想法.
      【考点10】以注重过程性学习的形式考查有理数的混合运算
      34.(24-25七年级上·江西·阶段练习)阅读下列材料:
      计算:−112÷23−14+56.
      淇淇:原式=−112÷23+−112÷−14+−112÷56=13120.
      嘉嘉:原式=−112÷812−312+1012=−112÷1512=−115.
      (1)你认为______的解法是错误的,错误的原因是__________________.
      (2)请你选择合适的解法计算:−121÷47+12−914.
      35.(24-25七年级上·广东东莞·阶段练习)小丽同学做一道计算题的解题过程如下:12×23−34+6÷12−13
      解:原式=12×23−12×34+6÷12−13…………第一步
      =8−9+6÷12−6÷13…………第二步
      =−1+12−18…………第三步
      =−7…………第四步
      根据小丽的计算过程,回答下列问题:
      (1)小丽在进行第一步时,运用了乘法的______律;
      (2)她在计算中出现了错误,其中你认为在第______步开始出错了,因为 ;
      (3)请你给出正确的解答过程.
      36.(24-25七年级上·河北石家庄·期中)小明做了如下一道有理数混合运算,在检查时发现有错误.
      (1)小明在第______步开始出现错误;
      (2)请给出该题的正确解答.
      【考点11】与有理数运算有关的新定义问题
      37.(24-25七年级上·河北保定·期中)已知a,b是有理数,且|a+1|+(b+2)2=0.
      (1)分别求a,b的值;
      (2)借助有理数的运算,嘉嘉定义了一种关于有理数m,n的新运算“#”:m#n=m2−mn+m−1,例如:3#2=32−3×2+3−1=5.
      ①求a#b的值;
      ②淇淇想利用计算探究这种新运算“#”是否具有交换律(即a#b与b#a的值是否相等)?请你根据(1)中a,b的值进行判断.
      38.(24-25七年级上·湖南岳阳·期中)若a,b为有理数,我们定义新运算“※”使得a※b=a2−ab,如−2※3=−22−−2×3=10.
      (1)求3※−4的值;
      (2)求−2※5※4的值.
      39.(24-25七年级上·内蒙古鄂尔多斯·期中)在学习完《有理数》后,小明对有理数运算产生了浓厚的兴趣.借助有理数的运算,定义了一种新运算“⊕”,规则如下:a⊕b=a×b+2×a(a、b不相等)
      (1)2⊕−3=_____;
      (2)求−5⊕−4⊕12的值;
      (3)试以−4⊕3和3⊕−4说明,新定义的运算“⊕”满足交换律吗?
      40.(2024七年级上·全国·专题练习)[新定义运算]:如果ab=N(a>0,a≠1,N>0),则b叫做以a为底N的对数,记作lgaN=b,例如:因为53=125,所以lg5125=3;因为112=121,所以lg11121=2.
      (1)填空:lg33= ,lg0.5116= ;
      (2)如果lg5|m−4|=2,求m的值;
      (3)若lg327+lg4x=lg232,求2(x−1)的值.
      【考点12】用科学记数法表示有理数
      41.(24-25七年级上·河南周口·期中)现需要将长为150cm,宽为120cm,高为75cm的大理石运往某地修建革命历史博物馆.
      (1)求每块大理石的体积.(结果用科学记数法表示)
      (2)如果一列火车总共运送了2000块大理石,每块大理石约重3500千克,估计这列火车总共运送了多少吨大理石.
      42.(2024七年级上·全国·专题练习)下列是用科学记数法表示的数,原数是什么?
      3.8×104,5.007×107.
      43.(24-25七年级上·黑龙江·课后作业)有关资料表明,一个人在一次刷牙过程中如果一直打开水龙头,将浪费大约8杯水(每杯水约0.25升).某地区总人口约2000000人,如果该地区所有的人在刷牙过程中都不关水龙头,那么一次刷牙过程共浪费多少杯水?约多少升?(用科学记数法表示)
      44.(2024七年级上·全国·专题练习)已知1cm3的氢气质量约为0.00009g,请用科学记数法表示下列计算结果:
      (1)求一个容积为8000000cm3的氢气球所充氢气的质量;
      (2)一块橡皮重18g,这块橡皮的质量是1cm3的氢气质量的多少倍?
      【考点13】近似数
      45.(2024七年级上·全国·专题练习)用四舍五入法,按括号内的要求对下列各数取近似数:
      (1)2.604(精确到十分位);
      (2)40353(精确到百位);
      (3)0.0234(精确到0.01);
      (4)1.81万(精确到万位).
      46.(24-25七年级上·全国·课后作业)用激光技术测得地球和月球之间的距离为377985654.32米,请按要求分别取得这个数的近似值并用科学记数法表示.
      (1)精确到千位;
      (2)精确到千万位;
      (3)精确到亿位.
      47.(24-25七年级上·全国·课后作业)用四舍五入法,按括号中的要求对下列各数取近似数:
      (1)2.009(精确到0.01);
      (2)4.6030(精确到百分位);
      (3)4.762×107(精确到百万位);
      (4)13.052亿(精确到百万位).
      过关检测
      1.(2024七年级上·全国·专题练习)脱式计算.(能简算的要简算)
      16+112+120+130+142+156+172
      2.(24-25七年级上·山西吕梁·阶段练习)下面是某数学兴趣小组探究用不同方法进行有理数运算的讨论片段,请仔细阅读,并完成相应的任务.
      试题:
      计算:−556+−923+1734+−312.
      小明:我是先把原带分数化成假分数,然后直接按照有理数加法的运算法则从左到右依次计算.
      小军:我认为小明的方法很单一,而且有点麻烦,下面是按照我的方法进行解答的过程.
      解:原式=(−5)+−56+(−9)+−23+17+34+(−3)+−12
      =[(−5)+(−9)+(−3)+17]+−56+−23+−12+34
      =0+−114
      =−114.
      老师:小军的方法很有创意,值得提倡与学习.
      小芳:受小军方法的启发,我也有一种方法,解题过程如下.
      解:原式=(−6)+16+(−10)+13+18−14+(−4)+12
      =[(−6)+(−10)+(−4)+18]+16+13−14+12
      =−2+34
      =−114.
      任务:请根据片段中的对话,仿照小军或小芳的方法进行下面的计算.
      (1)−1725−−735.
      (2)202329+−202449−202559+404879.
      3.(24-25七年级上·山东济南·期中)定义新运算:a∗b=1a−1b,a⊗b=1ab(右边的运算为平常的加、减、乘、除).
      例如:3∗7=13−17=421,3⊗7=13×7=121.
      若a⊗b=a∗b,则称有理数a,b为“隔一数对”.
      例如:2∗3=12−13=16,2⊗3=12×3=16,2⊗3=2*3,所以2,3就是一对“隔一数对”.
      (1)下列各组数是“隔一数对”的是 (请填序号)
      ①a=−43,b=−13;②a=−1,b=1
      (2)计算:−3∗4−−3⊗4+−2024∗(−2024)
      (3)已知两个连续的非零整数都是“隔一数对”,计算:1⊗2+2⊗3+3⊗4+4⊗5+…+2023⊗2024.
      4.(24-25六年级上·山东烟台·期中)阅读材料:
      11×2=1−12,12×3=12−13;
      11×3=121−13,13×5=1213−15;
      11×5=14×1−15,15×9=14×15−19,19×13=14×19−113.
      请根据以上各式解答下列问题:
      (1)仿照阅读材料,将下列算式变形:
      15×7=_____,113×17=____,12021×2026=____;
      (2)计算:11×6+16×11+111×16+⋅⋅⋅+12021×2026;
      (3)计算:112+120+130+⋅⋅⋅+1210.
      5.(2024七年级上·全国·专题练习)阅读下列材料:
      x=x,x>0,0,x=0,−x,x0时,xx=xx=1;当x0,则a>b
      (2)若a−b

      相关试卷

      复习专题02 有理数的运算(8重点串讲+13考点提升+过关检测)-【寒假自学课】2025年七年级数学寒假提升精品讲义(人教版2024):

      这是一份复习专题02 有理数的运算(8重点串讲+13考点提升+过关检测)-【寒假自学课】2025年七年级数学寒假提升精品讲义(人教版2024),文件包含专题02有理数的运算8重点串讲+13考点提升+过关检测原卷版docx、专题02有理数的运算8重点串讲+13考点提升+过关检测解析版docx等2份试卷配套教学资源,其中试卷共62页, 欢迎下载使用。

      复习专题01 有理数(6重点串讲+15考点提升+过关检测)-【寒假自学课】2025年七年级数学寒假提升精品讲义(人教版2024):

      这是一份复习专题01 有理数(6重点串讲+15考点提升+过关检测)-【寒假自学课】2025年七年级数学寒假提升精品讲义(人教版2024),文件包含专题01有理数6重点串讲+15考点提升+过关检测原卷版docx、专题01有理数6重点串讲+15考点提升+过关检测解析版docx等2份试卷配套教学资源,其中试卷共53页, 欢迎下载使用。

      专题01 有理数及其运算(6个知识回顾+11种重点题型归纳+过关检测)-【寒假自学课】2025年七年级数学寒假提升精品讲义(浙教版2024):

      这是一份专题01 有理数及其运算(6个知识回顾+11种重点题型归纳+过关检测)-【寒假自学课】2025年七年级数学寒假提升精品讲义(浙教版2024),文件包含专题01有理数及其运算6个知识回顾+11种重点题型归纳+过关检测原卷版docx、专题01有理数及其运算6个知识回顾+11种重点题型归纳+过关检测解析版docx等2份试卷配套教学资源,其中试卷共65页, 欢迎下载使用。

      资料下载及使用帮助
      版权申诉
      • 1.电子资料成功下载后不支持退换,如发现资料有内容错误问题请联系客服,如若属实,我们会补偿您的损失
      • 2.压缩包下载后请先用软件解压,再使用对应软件打开;软件版本较低时请及时更新
      • 3.资料下载成功后可在60天以内免费重复下载
      版权申诉
      若您为此资料的原创作者,认为该资料内容侵犯了您的知识产权,请扫码添加我们的相关工作人员,我们尽可能的保护您的合法权益。
      入驻教习网,可获得资源免费推广曝光,还可获得多重现金奖励,申请 精品资源制作, 工作室入驻。
      版权申诉二维码
      寒假专区
      • 精品推荐
      • 所属专辑17份
      欢迎来到教习网
      • 900万优选资源,让备课更轻松
      • 600万优选试题,支持自由组卷
      • 高质量可编辑,日均更新2000+
      • 百万教师选择,专业更值得信赖
      微信扫码注册
      手机号注册
      手机号码

      手机号格式错误

      手机验证码 获取验证码 获取验证码

      手机验证码已经成功发送,5分钟内有效

      设置密码

      6-20个字符,数字、字母或符号

      注册即视为同意教习网「注册协议」sky星空娱乐
      QQ注册
      手机号注册
      微信注册

      注册成功

      返回
      顶部
      添加客服微信 获取1对1服务
      微信扫描添加客服
      Baidu
      map