搜索
      上传资料 赚现金
      点击图片退出全屏预览

      浙教版数学2024七年级上册 2.6 有理数的混合运算-教学课件+教学设计+课后练习+学习任务单

      • 2.1 MB
      • 2025-07-20 14:28:45
      • 88
      • 0
      • 陈玥彤
      加入资料篮
      立即下载
      查看完整配套(共4份)
      包含资料(4份) 收起列表
      课件
      2.6 有理数的混合运算-教学课件.pptx
      预览
      教案
      2.6 有理数的混合运算-教学设计.docx
      预览
      练习
      2.6 有理数的混合运算-课后练习.docx
      预览
      学案
      2.6 有理数的混合运算-学习任务单.docx
      预览
      正在预览:2.6 有理数的混合运算-教学课件.pptx
      2.6 有理数的混合运算-教学课件第1页
      点击全屏预览
      1/21
      2.6 有理数的混合运算-教学课件第2页
      点击全屏预览
      2/21
      2.6 有理数的混合运算-教学课件第3页
      点击全屏预览
      3/21
      2.6 有理数的混合运算-教学课件第4页
      点击全屏预览
      4/21
      2.6 有理数的混合运算-教学课件第5页
      点击全屏预览
      5/21
      2.6 有理数的混合运算-教学课件第6页
      点击全屏预览
      6/21
      2.6 有理数的混合运算-教学课件第7页
      点击全屏预览
      7/21
      2.6 有理数的混合运算-教学课件第8页
      点击全屏预览
      8/21
      2.6 有理数的混合运算-教学设计第1页
      点击全屏预览
      1/6
      2.6 有理数的混合运算-教学设计第2页
      点击全屏预览
      2/6
      2.6 有理数的混合运算-教学设计第3页
      点击全屏预览
      3/6
      2.6 有理数的混合运算-课后练习第1页
      点击全屏预览
      1/4
      2.6 有理数的混合运算-课后练习第2页
      点击全屏预览
      2/4
      2.6 有理数的混合运算-学习任务单第1页
      点击全屏预览
      1/5
      2.6 有理数的混合运算-学习任务单第2页
      点击全屏预览
      2/5
      还剩13页未读, 继续阅读

      初中数学浙教版(2024)七年级上册(2024)有理数的混合运算教学课件ppt

      展开

      这是一份初中数学浙教版(2024)七年级上册(2024)有理数的混合运算教学课件ppt,文件包含26有理数的混合运算-教学课件pptx、26有理数的混合运算-教学设计docx、26有理数的混合运算-课后练习docx、26有理数的混合运算-学习任务单docx等4份课件配套教学资源,其中PPT共21页, 欢迎下载使用。
      2.6有理数的混合运算
      问题1:前面的课我们已经学习过哪些有理数的运算和运算律?
      有理数的加法 有理数的减法有理数的乘法 有理数的除法有理数的乘方
      追问1:对于每一种运算,我们一般按什么步骤进行?
      加法交换律 加法结合律乘法交换律 乘法结合律分配律
      先定符号,后定绝对值。
      有理数的加法 有理数的减法 有理数的乘法 有理数的除法 有理数的乘方
      追问2:这些运算之间有什么关系?
      问题2:通过上述运算,你能总结有理数混合运算的顺序吗?
      1.先算乘方,再算乘除,最后算加减 . 异级运算从高到低算,同级运算从左往右算2.如有括号,先进行括号里的运算 . 小括号→中括号→大括号
      每级运算先定符号,后定绝对值可以帮助我们提高正确率哦!
      这两个运算结果相同吗?
      假分数化成带分数再计算!
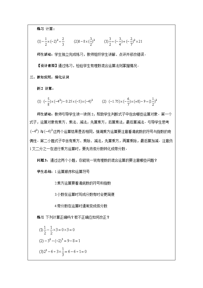
      问题3:通过这两个小题,你能说一说有理数的混合运算的要注意哪些问题?
      1.运算顺序和运算符号2.乘方运算要看清底数的符号和指数的奇偶性3.小数在运算时写成分数有时会更简便4.带分数在运算时通常变成假分数
      下列计算正确吗?若错误应如何改正?
      乘方运算与乘法运算混淆 运算顺序错误
      追问:通过上述分析,对有理数的混合运算,你还能补充什么注意事项?
      1.运算顺序和运算符号2.乘方运算要看清底数的符号和指数的奇偶性3.小数在运算时写成分数有时会更简便4.带分数在运算时通常变成假分数5.适时添加括号6.乘方运算和乘法运算不要混淆
      问题3:你有哪些算法?和你的同伴比较,谁的方法更方便?
      追问:小聪同学算的对吗?
      除法没有结合律,同级运算应从左往右算除法没有分配律,应先算小括号
      运算律能帮助我们优化运算,但要注意正确使用哦!
      运算律可以优化运算过程,提升运算速度,我也要试试!
      底面半径为10cm,高为30cm的圆柱形水桶中装满了水。 小明先将桶中的水倒满2个底面半径为3cm,高为5cm的圆柱形杯子,再把剩下的水倒入长、宽、高分别是50cm,20cm和20cm的长方体容器内。长方体容器内水的高度大约是多少厘米?(π取3,容器的厚度不计)
      在这个过程中,什么是不变量?
      水桶内水的体积是多少?
      两个杯子中的水的体积是多少?水桶还剩多少水?
      长方体内水的体积是多少?水的高度怎么表示?
      答:容器内水的高度约为8.73cm.
      也可以分步计算:①分别计算水桶体积、两个杯子体积②计算长方体内水的高度
      有理数的加减乘除乘方混合运算
      应用1.混合运算2.解决问题

      相关课件

      初中数学浙教版(2024)七年级上册(2024)有理数的混合运算教学课件ppt:

      这是一份初中数学浙教版(2024)七年级上册(2024)有理数的混合运算教学课件ppt,文件包含26有理数的混合运算-教学课件pptx、26有理数的混合运算-教学设计docx、26有理数的混合运算-课后练习docx、26有理数的混合运算-学习任务单docx等4份课件配套教学资源,其中PPT共21页, 欢迎下载使用。

      浙教版七年级上册2.6 有理数的混合运算一等奖课件ppt:

      这是一份浙教版七年级上册2.6 有理数的混合运算一等奖课件ppt,文件包含浙教版7年级上册数学26有理数的混合运算课件pptx、浙教版7年级上册数学26有理数的混合运算学案doc、浙教版7年级上册数学26有理数的混合运算教案doc等3份课件配套教学资源,其中PPT共17页, 欢迎下载使用。

      浙教版七年级上册2.6 有理数的混合运算教学课件ppt:

      这是一份浙教版七年级上册2.6 有理数的混合运算教学课件ppt,共13页。PPT课件主要包含了学习目标,复习回顾,例1计算,点游戏规则等内容,欢迎下载使用。

      资料下载及使用帮助
      版权申诉
      • 1.电子资料成功下载后不支持退换,如发现资料有内容错误问题请联系客服,如若属实,我们会补偿您的损失
      • 2.压缩包下载后请先用软件解压,再使用对应软件打开;软件版本较低时请及时更新
      • 3.资料下载成功后可在60天以内免费重复下载
      版权申诉
      若您为此资料的原创作者,认为该资料内容侵犯了您的知识产权,请扫码添加我们的相关工作人员,我们尽可能的保护您的合法权益。
      入驻教习网,可获得资源免费推广曝光,还可获得多重现金奖励,申请 精品资源制作, 工作室入驻。
      版权申诉二维码
      初中数学浙教版(2024)七年级上册(2024)电子课本 新教材

      2.6 有理数的混合运算

      版本: 浙教版(2024)

      年级: 七年级上册(2024)

      切换课文
      • 同课精品
      • 所属专辑35份
      欢迎来到教习网
      • 900万优选资源,让备课更轻松
      • 600万优选试题,支持自由组卷
      • 高质量可编辑,日均更新2000+
      • 百万教师选择,专业更值得信赖
      微信扫码注册
      手机号注册
      手机号码

      手机号格式错误

      手机验证码 获取验证码 获取验证码

      手机验证码已经成功发送,5分钟内有效

      设置密码

      6-20个字符,数字、字母或符号

      注册即视为同意教习网「注册协议」sky星空娱乐
      QQ注册
      手机号注册
      微信注册

      注册成功

      返回
      顶部
      添加客服微信 获取1对1服务
      微信扫描添加客服
      Baidu
      map