


还剩6页未读,
继续阅读
所属成套资源:2024高中生物选择性必修第二册(人教版2019)同步讲义
成套系列资料,整套一键下载
- 2024高中生物选择性必修第二册(人教版2019)同步讲义第3章第4节生态系统的信息传递(Word版附解析) 学案 0 次下载
- 2024高中生物选择性必修第二册(人教版2019)同步讲义第3章第5节生态系统的稳定性(Word版附解析) 学案 0 次下载
- 2024高中生物选择性必修第二册(人教版2019)同步讲义第3章微专题食物链(网)中生物数量及能量(Word版附解析) 试卷 0 次下载
- 2024高中生物选择性必修第二册(人教版2019)同步讲义第4章第3节生态工程(Word版附解析) 学案 0 次下载
- 2024高中生物选择性必修第二册(人教版2019)同步讲义第4章重点突破练(四)(Word版附解析) 试卷 0 次下载
2024高中生物选择性必修第二册(人教版2019)同步讲义第3章重点突破练(三)(Word版附解析)
展开这是一份2024高中生物选择性必修第二册(人教版2019)同步讲义第3章重点突破练(三)(Word版附解析),共9页。
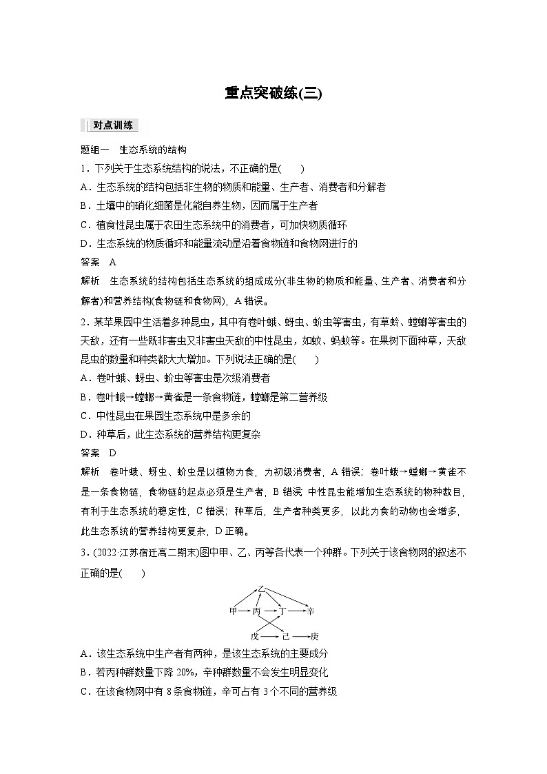
重点突破练(三)题组一 生态系统的结构1.下列关于生态系统结构的说法,不正确的是( )A.生态系统的结构包括非生物的物质和能量、生产者、消费者和分解者B.土壤中的硝化细菌是化能自养生物,因而属于生产者C.植食性昆虫属于农田生态系统中的消费者,可加快物质循环D.生态系统的物质循环和能量流动是沿着食物链和食物网进行的答案 A解析 生态系统的结构包括生态系统的组成成分(非生物的物质和能量、生产者、消费者和分解者)和营养结构(食物链和食物网),A错误。2.某苹果园中生活着多种昆虫,其中有卷叶蛾、蚜虫、蚧虫等害虫,有草蛉、螳螂等害虫的天敌,还有一些既非害虫又非害虫天敌的中性昆虫,如蚊、蚂蚁等。在果树下面种草,天敌昆虫的数量和种类都大大增加。下列说法正确的是( )A.卷叶蛾、蚜虫、蚧虫等害虫是次级消费者B.卷叶蛾→螳螂→黄雀是一条食物链,螳螂是第二营养级C.中性昆虫在果园生态系统中是多余的D.种草后,此生态系统的营养结构更复杂答案 D解析 卷叶蛾、蚜虫、蚧虫是以植物为食,为初级消费者,A错误;卷叶蛾→螳螂→黄雀不是一条食物链,食物链的起点必须是生产者,B错误;中性昆虫能增加生态系统的物种数目,有利于生态系统的稳定性,C错误;种草后,生产者种类更多,以此为食的动物也会增多,此生态系统的营养结构更复杂,D正确。3.(2022·江苏宿迁高二期末)图中甲、乙、丙等各代表一个种群。下列关于该食物网的叙述不正确的是( )A.该生态系统中生产者有两种,是该生态系统的主要成分B.若丙种群数量下降20%,辛种群数量不会发生明显变化C.在该食物网中有8条食物链,辛可占有3个不同的营养级D.图中丁和辛、丙和乙之间只存在捕食关系答案 D解析 图中生产者是甲和戊两种,是该生态系统的主要成分,A正确;由题图可知,由甲到辛的食物链有5条,因此丙种群数量下降20%对辛种群不会有太大影响,即辛种群数量不会发生明显变化,B正确;图中共有8条食物链,其中辛可占第三、第四、第五共3个营养级,C正确;由题图分析可知,图中丁和辛、丙和乙之间还存在种间竞争关系,D错误。题组二 生态系统的功能4.如图表示生态系统各组成成分之间的能量流动、物质循环及信息传递过程。则甲、乙、丙三图可依次表示( )A.能量流动、物质循环、信息传递B.能量流动、信息传递、物质循环C.物质循环、能量流动、信息传递D.信息传递、能量流动、物质循环答案 C5.(2023·北京丰台区高二期末)如图是某生态系统的物质循环和能量流动示意图。下列说法正确的是( )A.X2/X1的比值如果低于10%,则该生态系统就会失去平衡遭到破坏B.碳元素在生物群落中以CO2的形式进行循环C.每年输入生产者的能量,一部分被初级消费者摄入,一部分储存在生产者体内,其余能量流向分解者D.调查初级消费者中的某个种群的种群密度,若初次捕获60只并进行标记,再次捕获20只中有标记的4只,若每只个体平均含4 kJ能量,生产者最少应有6 000 kJ能量才能维持该种群的稳定答案 D解析 X2是生产者输入到初级消费者的能量,X1是输入到生产者的能量,X2/X1可以表示相邻两个营养级之间的能量传递效率,能量传递效率一般为10%~20%,超过20%会导致生态系统破坏,但低于10%不会破坏生态平衡,A错误;碳元素在生物群落和非生物环境之间的循环以CO2的形式进行,B错误;每年输入生产者的能量,一部分被初级消费者摄入,一部分储存在生产者体内,一部分以残枝落叶的形式被分解者分解,还有一部分能量通过呼吸作用以热能的形式散失,C错误;根据计算公式可知,该种群的数量=(第一次捕获标记的个体数×第二次捕获的个体数)÷第二次捕获的个体中被标记的个体数=(60×20)÷4=300(只),若每只个体平均含4 kJ能量,则初级消费者含有的能量为300×4=1 200 (kJ),求生产者最少含有的能量应该按20%的能量传递效率计算,因此生产者最少应含有的能量为1 200÷20%=6 000 (kJ),D正确。6.如图是我国北方处于平衡状态的某森林生态系统的碳循环示意图,其中箭头表示碳的传递方向,字母表示碳传递途径。下列叙述错误的是( )A.碳从植物体流入动物体的主要形式是有机物B.a途径是通过光合作用实现的,b、d、g途径是通过呼吸作用实现的C.碳在生物群落与非生物环境之间的循环主要以二氧化碳的形式进行D.如果图中的字母表示碳元素传递的数量,植物正常生长,则夏季a、b、c、e之间的关系可表示为a=b+c+e答案 D解析 碳在植物体内以含碳有机物的形式被动物摄食,并使得能量流入动物体内,A正确;由题图分析可知,a表示植物的光合作用,b表示植物的呼吸作用,d表示动物的呼吸作用,g表示分解者的分解作用(呼吸作用),B正确;碳在生物群落与非生物环境之间的循环主要以二氧化碳的形式进行,在生物群落内部以含碳有机物的形式进行,C正确。7.(2023·上海松江高二期末)下列信息的传递中,与其他3种不属于同一类型的是( )A.小囊虫在发现榆、松寄生植物后,会发出聚集信息素,召唤同类来共同取食B.榆树通过分泌一种化学物质,与栎树产生相互抗衡的现象C.雄蚊能根据雌蚊飞行时所发出的低频声波找到雌蚊D.群居动物通过群体气味与其他群体相区别答案 C解析 小囊虫发出的聚集信息素、榆树分泌的化学物质、群居动物的群体气味均属于化学信息;雌蚊飞行时所发出的低频声波属于物理信息。8.某湖泊中的部分食物网和DDT在不同生物体内的浓度变化如图所示。下列叙述不正确的是( )A.DDT移动和浓缩至水禽的渠道有4条B.生物量金字塔大多是上窄下宽的金字塔形C.生产者固定的太阳能以有机物中稳定化学能的形式流入初级消费者体内D.营养级越高,自身代谢排出的有害物质越少,单位生物量DDT的含量越高答案 A解析 图中共有6条食物链,故 DDT移动和浓缩至水禽的渠道有6条,A错误;能量沿食物链单向流动、逐级递减,生物量金字塔大多是上窄下宽的金字塔形,B正确;DDT等沿着食物链和食物网在生物体内逐渐聚集,营养级越高,自身代谢排出的有害物质越少,单位生物量DDT的含量越高,D正确。题组三 生态系统的稳定性9.(2023·甘肃兰州高二质检)下列与生态平衡有关的说法,错误的是( )A.生态平衡就是生态系统的结构处于相对稳定的一种状态B.处于平衡状态的生态系统,其外貌、结构及动植物组成等都保持相对稳定C.处于生态平衡的生态系统,具有结构平衡、功能平衡、收支平衡三个特征D.负反馈调节是生态系统具有自我调节能力的基础答案 A解析 生态平衡是生态系统的结构和功能处于相对稳定的一种状态,A错误。10.如图是一个密封的养鱼缸,它是一个自我稳定的生态系统,有人指出养鱼缸在一定时间内能够保持动态平衡的原因有:①有稳定的能量来源;②各类生物数量相对稳定;③金鱼藻的光合作用能为鱼的生活提供氧气和养料;④鱼生长活动过程中产生的CO2能够供金鱼藻进行光合作用合成有机物;⑤河泥中的微生物能利用、转化鱼粪便和动植物残体,为金鱼藻生活提供营养。其中正确的是( )A.①③④ B.①②③④⑤C.①③④⑤ D.①②③④答案 B解析 该生态系统有稳定的能量来源——太阳光,①正确;由于生态系统具有一定的自我调节能力,因此一个自我稳定的生态系统中生物的数量保持在相对稳定的状态,②正确;绿色植物是生态系统中的生产者,它们能够通过光合作用制造有机物,为自身和其他生物的生命活动提供物质和能量,③正确;呼吸作用能够利用氧气,把有机物分解成二氧化碳和水,并且释放能量,产生的二氧化碳又能够为植物的光合作用提供原料,④正确;鱼排遗物中的有机物能被河泥中的微生物分解,再被植物利用,⑤正确。以上五种情况为养鱼缸在一定时间内保持动态平衡提供可能,故选B。11.(2023·贵州六盘水高二期末)如图表示某生态系统受到一定程度的干扰后,生态系统稳定性的变化。下列相关叙述错误的是( )A.S3面积越小说明该生态系统的稳定性越高B.若某生态系统S1面积小,则S2面积一定小C.S2面积越大说明该生态系统的恢复力稳定性越弱D.受到干扰后能恢复生态平衡,说明该生态系统具有一定的自我调节能力答案 B解析 S3所代表的面积越小,表明生态系统在遭到干扰后偏离正常范围越小,生态系统的稳定性越高,A正确;S1所代表的面积越小,表明生态系统在遭到干扰后偏离正常范围越大,生态系统的抵抗力稳定性越低;恢复力稳定性可能较高,也可能较低,故S2面积不一定小,B错误;S2所代表的面积越大,表明生态系统在遭到干扰破坏后,恢复到原状所用的时间越长,生态系统的恢复力稳定性越弱,C正确。12.北京平谷区盛产大桃,但果园大量废弃枝条和落叶乱堆乱放占用土地,被焚烧后污染环境。为解决此问题,当地政府启动了“生态桥”治理工程,将废弃枝条和落叶集中进行资源化处理,加工成优质有机肥后再施加到果园土壤中,减轻污染的同时提高了桃的产量。下列叙述正确的是( )A.果园生态系统中能量流动和物质循环的渠道包括食物链和食物网B.“生态桥”工程的实施,使果园生态系统的营养结构变得更复杂C.果园属于人工生态系统,其自我调节能力高于当地自然生态系统D.流入果园生态系统的能量就是果树光合作用固定的能量和有机肥中的化学能答案 A解析 食物链和食物网是生态系统的营养结构,生态系统的能量流动和物质循环就是沿着这个渠道进行的,A正确;“生态桥”工程的实施,改变了土壤中微生物的种类和数量,主要改变了分解者的结构,不改变果园生态系统的营养结构,B错误;生态系统的结构越复杂,其自我调节能力越强,果园属于人工生态系统,其营养结构没有当地自然生态系统的复杂,其自我调节能力低于当地自然生态系统,C错误;流入果园生态系统的能量包括果树和其他生产者所固定的能量,D错误。13.(2022·江苏阜宁中学高二检测)图一为某生态系统的碳循环示意图,其中甲、乙、丙、丁为生态系统的组成成分,A、B、C、D是丙中关系密切的四种生物。图二为某生态系统的能量金字塔简图,其中①~④分别代表不同的营养级。图三为能量流经图二所示生态系统第二营养级的变化示意图,其中能量的单位为kJ。请据图回答问题:(1)图一生态系统中的分解者是________,②过程中碳的传递形式是________,丙中A为第________营养级,③代表的生理作用为____________。(2)若图一中的生产者固定了2 000 kJ的能量,则图中D理论上最多可获得的能量为________kJ。(3)若图二中营养级①所固定的太阳能总量为3 125 kJ,则营养级①②之间的能量传递效率是________。从中可以看出生态系统的能量流动具有____________的特点。(4)分析图三中能量关系可知,乙表示第二营养级生物用于生长、发育和繁殖的能量,这其中包括______________生物粪便中的能量。答案 (1)丁 有机物 二 分解(呼吸)作用 (2)80 (3)12.8% 逐级递减 (4)第三营养级解析 (1)据图分析,图一生态系统中的分解者是丁;②过程中碳的传递形式是有机物;乙为第一营养级,则丙中A为第二营养级,③代表的生理作用为分解(呼吸)作用。(2)若图一中的生产者固定了2 000 kJ的能量,则图中D理论上最多可获得的能量为2 000×20%×20%=80(kJ)。(3)据图三分析,第二营养级所同化的能量为500-100=400(kJ),若图二中营养级①所固定的太阳能总量为3 125 kJ,则营养级①②之间的能量传递效率是400÷3 125×100%=12.8%,从中可以看出生态系统的能量流动具有逐级递减的特点。14.(2023·天津高二期中)生物兴趣小组对某农田生态系统的碳循环过程进行了调查,并绘制碳循环过程示意图。回答相关问题:(1)物质循环过程伴随着能量流动,据图分析,输入农田生态系统的能量包括__________________、__________________。(2)在农田生态系统中,农作物通过过程①__________________从大气中吸收二氧化碳并固定在农作物体内。土壤碳库中的有机物由分解者通过过程②__________________转变成无机物重新被植物利用。(3)碳元素在大气碳库、植物碳库和土壤碳库之间循环的主要形式是__________________,在植物碳库与土壤碳库之间流动的主要形式是__________________,人类活动__________________(填“加速”或“减缓”)了碳循环的进程。(4)有同学认为生态系统物质是循环利用的,无需不断向农田中施加肥料。你是否同意该同学的观点?__________,请给出你的理由_____________________________________________________________________________________________________________。答案 (1)农作物固定的太阳能 种子和有机肥中含有的能量 (2)光合作用 分解作用(呼吸作用) (3)CO2 有机物 加速 (4)不同意 农产品源源不断自农田生态系统中输出,其中的元素不能归还土壤,所以需要施加肥料15.生态学家对某池塘生态系统的营养结构和能量流动情况进行调查,得到了图甲所示的食物网,图乙表示该生态系统功能随时间的变化曲线。回答下列问题:(1)该池塘生态系统除了图甲所示的成分外,还包括______________________。分析图甲中浮游动物的生态位是___________________________________________________________________________________________________________________________________。(2)鲈鱼体重增加1 kg,则最多需要消耗______kg的浮游植物。太阳鱼的价格一般要低于鲈鱼价格,从图中的营养结构及能量流动规律分析,原因是________________________________________________________________________________________________________________________________________________。(3)污水排放是破坏池塘生态系统稳定性的主要因素,但轻微排放对该池塘生态系统影响甚微,这说明生态系统具有________________,其基础是______________。(4)图乙中生态系统受到干扰后有两个变量:x和y,其中能衡量恢复力稳定性的是________,一般情况下,该变量越大,说明恢复力稳定性越________(填“高”或“低”)。(5)假设某种蓝细菌(A)是某湖泊中唯一的生产者,其密度极大,使湖水能见度降低。某种动物(B)是该湖泊中唯一的消费者。则该湖泊水体中A种群密度极大的可能原因是________________________________________________________________________________________________________________________________________________(答出2点即可)。画出该湖泊生态系统能量流动的示意图。答案 (1)分解者、非生物的物质和能量 浮游动物以浮游植物为食,生活在水体的上层 (2)104 能量在流动过程中逐级递减,培养鲈鱼比培养等质量的太阳鱼消耗的植物多 (3)自我调节能力 负反馈调节 (4)x 低 (5)水体富营养化;没有其他生产者的竞争;湖泊中以该蓝细菌为食的消费者数量过少 如图所示解析 (1)图甲食物网中只有生产者和消费者,还缺少分解者、非生物的物质和能量。图甲中浮游动物以浮游植物为食,生活在水体的上层。(2)按照最长的食物链(浮游植物→浮游动物→双翅目幼虫→太阳鱼→鲈鱼)和最低的能量传递效率(10%)计算,鲈鱼每增重1 kg,需要消耗1÷10%÷10%÷10%÷10%=104 (kg)的浮游植物。由于太阳鱼在食物链中所处的营养级低于鲈鱼,在获取能量的过程中散失的较少,饲养成本低,培养鲈鱼比培养等质量的太阳鱼消耗的植物多,故太阳鱼价格一般低于鲈鱼。(4)图乙中生态系统受到干扰后有两个变量x和y,其中y表示外来干扰使之偏离正常运行范围的大小,y越大,说明该生态系统的抵抗力稳定性越差;x表示恢复到原状态所需的时间,因此能衡量恢复力稳定性的是x,x越大,说明该生态系统的恢复力稳定性越差。
相关资料
更多