所属成套资源:人教版(选择性必修二)高中生物分层训练AB 知识通关练+能力提升练(2份打包,原卷版+教师版)
- 人教版(选择性必修二)高中生物分层训练AB卷第2章 群落及其演替(A卷·知识通关练)(2份打包,原卷版+教师版) 试卷 1 次下载
- 人教版(选择性必修二)高中生物分层训练AB卷第2章 群落及其演替(B卷·能力提升练)(2份打包,原卷版+教师版) 试卷 3 次下载
- 人教版(选择性必修二)高中生物分层训练AB卷第3章 生态系统及其稳定性(A卷·知识通关练)(2份打包,原卷版+教师版) 试卷 1 次下载
- 人教版(选择性必修二)高中生物分层训练AB卷第4章 人与环境(A卷·知识通关练)(2份打包,原卷版+教师版) 试卷 1 次下载
- 人教版(选择性必修二)高中生物分层训练AB卷第4章 人与环境(B卷·能力提升练)(2份打包,原卷版+教师版) 试卷 2 次下载
人教版(选择性必修二)高中生物分层训练AB卷第3章 生态系统及其稳定性(B卷·能力提升练)(2份打包,原卷版+教师版)
展开
这是一份人教版(选择性必修二)高中生物分层训练AB卷第3章 生态系统及其稳定性(B卷·能力提升练)(2份打包,原卷版+教师版),文件包含人教版选择性必修二高中生物分层训练AB卷第3章生态系统及其稳定性B卷·能力提升练教师版doc、人教版选择性必修二高中生物分层训练AB卷第3章生态系统及其稳定性B卷·能力提升练原卷版doc等2份试卷配套教学资源,其中试卷共39页, 欢迎下载使用。
班级 姓名 学号 分数
第3章 生态系统及其稳定性(B卷·能力提升练)
(时间:60分钟,满分:100分)
一、选择题(共25小题,共50分,每小题2分,每小题只有一个正确选项)
1.(2020·天津·高二期末)某调查小组在甲、乙两个森林群落中选取了若干样方调查物种丰富度,调查结果如表。下列有关说法中,正确的是( )
物种丰富度
草本(种)
灌木(种)
乔木(种)
甲森林
55
36
9
乙森林
11
7
2
A.甲森林生态系统的恢复力稳定性大于乙森林
B.甲森林生态系统对阳光的利用率大于乙森林
C.群落水平上研究的问题就是研究群落的丰富度
D.选取样方时应只选择植被分布集中的区域
【答案】B
【解析】A、由表可知,甲生态系统中物种丰富度高于乙生态系统,甲森林的恢复力稳定性低于乙森林,A错误;
B、由表可知,甲生态系统的草本、灌木、乔木种类均多余乙,说明甲的垂直结构比乙复杂,其阳光的利用率大于乙,B正确;
C、群落水平上研究的问题除了丰富度外,还有空间结构、群落的演替等,C错误;
D、选取样方时应随机选取,D错误。
故选B。
2.(2022·全国·高二课时练习)下列关于生态系统能量流动和物质循环的关系的叙述,不正确的是( )
A.二者是密切联系的两个过程
B.在能量流动过程中,物质是能量的载体
C.能量是物质循环的动力
D.从能量流动和物质循环的角度来看,生态系统是一个自给自足的系统
【答案】D
【解析】A、能量流动和物质循环是生态系统的两大功能,二者是同时进行的,彼此相互依存,不可分割,A正确;
B、物质作为能量的载体,使能量沿着食物链(网)流动,B正确;
C、能量作为动力,使物质能够不断地在生物群落和无机环境之间循环往返,C正确;
D、生态系统都需要不断得到来自系统外的能量补充,以便维持生态系统的正常功能,对于生态系统的功能来讲,物质循环是可以自给自足的,而能量需要不断从外界获取,D错误。
故选D。
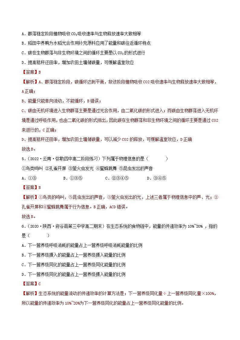
3.(2022·全国·高二课时练习)下图为某生态系统的部分物质循环简图,其中M表示非生物的物质和能量。下列相关叙述正确的是( )
A.若M表示大气中的CO2,则碳元素在图中④过程中是以有机物的形式传递的
B.从图中我们可以看出能量伴随着物质循环而循环
C.若M表示大气中的CO2,则碳元素可在生物群落中反复循环利用
D.若M表示非生物环境中的能量,则①的能量值为②与③对应的能量值之和
【答案】A
【解析】A、若M表示大气中的CO2,则碳在④生物群落内以有机物形式传递,A正确;
B、能量不能反复利用,是单向流动的,B错误;
C、碳循环是指碳元素在非生物环境和生物群落之间反复循环,而不是在生物群落的内部循环,C错误;
D、①代表的是生产者固定的总能量,为流经生态系统的总能量,②、③表示植物和分解者的呼吸作用产生热能,由于生物体内还存在一部分能量,因此每个营养级①的能量值一定大于②与③对应的能量值之和,D错误。
故选A。
4.(2022·湖北·武汉市第一中学高三阶段练习)为积极应对全球气候变化,我国政府宣布,于2030年前确保达峰(CO2排放量达到峰值),力争在2060年前实现碳中和(CO2排放量与减少量等)。下列关于碳循环相关叙述,错误的是( )
A.群落稳定阶段植物吸收CO2吸收速率与生物释放速率大致相等
B.稻田中养鸭为水稻光合作用补充原料应用了能量和碳往返循环特点
C.碳在生物群落与非生物环境之间的循环主要是以CO2的形式进行
D.提高秸秆还田率,增加农田土壤储碳量,可缓解温室效应
【答案】B
【解析】A、群落稳定阶段,碳循环达到平衡,故该阶段植物吸收CO2吸收速率与生物释放速率大致相等,A正确;
B、能量只能单向流动,不能循环,B错误;
C、碳由无机环境进入生物群落主要是通过光合作用,由二氧化碳的形式进入;而碳由生物群落进入无机环境是通过呼吸作用,也由二氧化碳的形式排出,因此碳在生物群落和非生物环境之间的循环主要是通过CO2来进行的,C正确;
D、提高秸秆还田率,增加农田土壤储碳量,可以减少CO2的释放,可缓解温室效应,D正确
故选B。
5.(2022·云南·弥勒四中高二阶段练习)下列属于物理信息的是( )
①鸟类鸣叫 ②孔雀开屏 ③萤火虫发光 ④蜜蜂跳舞 ⑤昆虫发出的声音
A.①③ B.①③⑤ C.②③④⑤ D.③④⑤
【答案】B
【解析】①鸟类的鸣叫,⑤昆虫发出的声音,③萤火虫发出的光,上述三者属于物理信息中的声、光;②孔雀开屏和④蜜蜂跳舞属于行为信息。B正确,ACD错误。
故选B。
6.(2020·陕西·府谷县第三中学高二期末)在生态系统的食物链中,能量的传递效率为10%~20% ,指的是( )
A.下一营养级呼吸消耗的能量占上一营养级呼吸消耗能量的比例
B.下一营养级摄入的能量占上一营养级摄入能量的比例
C.下一营养级同化的能量占上一营养级同化能量的比例
D.下一营养级同化的能量占上一营养级摄入能量的比例
【答案】C
【解析】生态系统的能量流动的传递效率的计算方法是;下一营养级同化量÷上一营养级同化量×100%,所以能量的传递效率为10%~20%为下一营养级同化的能量占上一营养级同化能量的比例。
故选C。
7.(2020·陕西·府谷县第三中学高二期末)如图是某生态系统的部分示意图,下列叙述正确的是( )
A.该生态系统能通过信息传递调节生物的种间关系
B.图中蛇与细菌的关系是捕食与竞争
C.图中由捕食关系而形成的食物链共有5条
D.图中全部绿色植物构成一个种群
【答案】A
【解析】A、生态系统中的信息传递能调节生物的种间关系,A正确;
B、图中细菌属于分解者,为腐生生活,蛇与细菌的关系不是捕食与竞争,B错误;
C、由捕食关系形成的食物链只有一条,即绿色植物→蝉→螳螂→黄雀→蛇,C错误;
D、图中全部绿色植物包含多个种群,不属于一个种群,D错误。
故选A。
8.(2022·江苏·高考真题)在某生态系统中引入一定数量的一种动物,以其中一种植物为食。该植物种群基因型频率初始态状时为0.36AA、0.50Aa和0.14aa。最终稳定状态时为0.17AA、0.49Aa和0.34aa。下列相关推测合理的是( )
A.该植物种群中基因型aa个体存活能力很弱,可食程度很高
B.随着动物世代增多,该物种群基因库中A基因频率逐渐增大
C.该动物种群密度最终趋于相对稳定是由于捕食关系而非种内竞争
D.生物群落的负反馈调节是该生态系统自我调节能力的基础
【答案】D
【解析】A、若该植物种群中基因型aa个体存活能力很弱,可食程度很高,aa会逐渐被淘汰,基因型频率减小,A错误;
B、从引入(0.36×1+0.5×1/2=0.61)到达到稳定(0.17×1+0.49×1/2=0.415)A的基因频率逐渐减小,达到稳定后基因型频率不变,A的基因频率也不改变,B错误;
C、该动物种群密度最终趋于相对稳定受捕食关系和种内竞争共同影响,C错误;
D、生物群落的负反馈调节是该生态系统自我调节能力的基础,D正确。
故选D。
9.(2023·河南·高三开学考试)稻田养鸭有助于绿色有机水稻的发展,提升农业综合收入,增进农业环境保护。鸭子为水稻除虫、除草、施肥、中耕,刺激水稻生长;稻田为鸭子提供食物和生长空间,提高了鸭肉品质。 下列相关说法不合理的是( )
A.该稻田比普通稻田的能量利用率更高
B.鸭取食害虫和杂草,减少了农药的使用
C.鸭粪可作为有机肥料还田,有利于充分利用稻田的物质
D.鸭取食水稻衰老的黄叶,改变了生态系统能量流动的特点
【答案】D
【解析】A、与普通稻田相比,该稻田可以充分利用空间,实现了能量的多级利用,其能量利用率更高,A正确;
B、利用鸭子捕虫除草可对害虫及杂草种群进行持续控制,减少了农药的使用,B正确;
C、鸭粪可作为有机肥料还田,有利于充分利用稻田的物质,C正确;
D、生态系统能量流动的特点是单向传递,逐级递减,鸭取食水稻衰老的黄叶,不会改变生态系统能量流动的特点,D错误。
故选D。
10.(2022·浙江·高二期中)下图表示生态系统中各营养级能量的类型和去向(d表示该营养级未被利用的能量)。有关叙述中不正确的是( )
A.若图中c表示生产者与消费者的呼吸量,其所占比例不符
B.生态系统中能量传递效率为(a2+b2+c2+d2)/(a1+b1+c1+d1)
C.消费者从生产者获得的能量数值可用(a2+b2+c2+d2)表示,且此部分能量存在于有机物中
D.在食物链中,各营养级获得能量的方式及能量的用途相同
【答案】D
【解析】A、一个营养级的同化量大部分被呼吸作用消耗,若图中c表示生产者与消费者的呼吸量,c1、c2其所占比例不符,A正确;
B、生产者的同化量是a1+b1+c1+d1,消费者的同化量是a2+b2+c2+d2,故生态系统中能量传递效率为:(a2+b2+c2+d2)/(a1+b1+c1+d1),B正确;
C、消费者从生产者获得的能量数值可用(a2+b2+c2+d2)表示,即消费者的同化量,且此部分能量存在于有机物中,C正确;
D、在食物链中,各营养级获得能量的方式及能量的用途不完全相同,如生产者是通过光合作用和化能合成作用利用光能或化学能将无机物转变为储存能量的有机物,而消费者是通过捕食获得储存能量的有机物经同化作用得到能量,D错误。
故选D。
11.(2021·天津·高二期末)某地农田弃耕后,很快就会长满一年生的杂草,后来又出现灌木。图中曲线b、c表示该群落中植物物种数或个体数的变化。下列说法错误的是( )
A.曲线a可表示该群落所含能量的变化,曲线c表示植物物种数
B.人为干扰情况下,将来不可能演替至森林阶段
C.从草本阶段演替到灌木阶段,相应的食物链也会发生变化
D.草本阶段最易遭受外来物种的入侵而使占优势的物种发生变化
【答案】B
【解析】A、从草本阶段演替到灌木阶段,植物物种数(曲线c)及群落所含能量(曲线a)增多,但个体数(曲线b)略有减少,A正确;
B、如果人为地植树造林,可能会加快群落的演替,更早地演替至森林阶段,B错误;
C、从草本阶段演替到灌木阶段的过程中植物种类发生变化,会使相应的食物链发生变化,C正确;
D、草本阶段生态系统的抵抗力稳定性较低,D正确。
故选B。
12.(2020·天津·高二期末)某自然保护区地震后,据不完全统计,植被毁损达到30%以上。如图为该地区人为干预下恢复过程的能量流动图[单位为:103kJ/(m2·a)],下列叙述正确的是( )
A.A表示细胞呼吸,其第二营养级到第三营养级的能量传递效率为15.6%
B.流经该生态系统的总能量是生产者固定的太阳能
C.营养级较高的生物,在这场地震中受到的影响较小
D.各级消费者同化量中都有一小部分能量通过遗体残骸和粪便流入分解者
【答案】A
【解析】A、能量去路:①自身呼吸消耗;②流向下一营养级;③残体、粪便等被分解者分解;④未被利用。从图上看,A表示细胞呼吸消耗的能量,生产者的同化量为23+70+14+3=110,生产者流向植食动物的能量为14,加上有机物输入的2,所以第二营养级的同化量为16,肉食动物即第三营养级的同化量有两部分,只有一部分来自植食动物,是(14+2)-0.5-4-9=2.5,能量传递效率=某一营养级的同化量/上一营养级的同化量,根据公式可知第二营养级到第三营养级的能量传递效率为2.5÷16×100%=15.6%,A正确;
B、图中,输入该生态系统的能量是生产者固定的太阳能和输入有机物中的化学能,B错误;
C、营养级较高的生物,在地震中由于食物来源受到的影响较大,所以自身受到的影响较大,C错误;
D、各级消费者产生粪便中的能量属于上一个营养级的同化量,不包含在本级消费者的同化量中,D错误。
故选A。
13.(2022·湖北·高三阶段练习)为研究森林生态系统的碳循环,对西黄松老龄(未砍伐50~250年)和幼龄(砍伐后22年)生态系统的有机碳库及年碳收支进行测定,结果见下表。下列叙述错误的是( )
西黄松生态系统碳量
生产者活生物量(g/m2)
死有机质(g/m2)
土壤有机碳(g/m2)
净初级生产力(g/m2·年)
异养呼吸(g/m2·年)
老龄
12730
2560
5330
470
440
幼龄
1460
3240
4310
360
390
注释:净初级生产力:生产者光合作用固定总碳的速率减去自身呼吸作用消耗碳的速率 异养呼吸:消费者和分解者的呼吸作用
A.西黄松被砍伐后逐渐形成自然幼龄群落,体现了生态系统的恢复力稳定性
B.幼龄西黄松群落每平方米有360克碳用于生产者当年的生长发育和繁殖
C.幼龄西黄松群落中每克生产者活生物量的净初级生产力小于老龄群落
D.根据年碳收支分析,幼龄西黄松群落不能降低大气碳总量
【答案】C
【解析】A、被砍伐后可逐渐形成自然幼龄群落,体现了生态系统的恢复力稳定性,A正确;
B、幼龄西黄松群落每平方米有360克碳用于生产者当年的生长、发育和繁殖,即净初级生产力,B正确;
C、西黄松幼龄群落生产者的活生物量比老龄群落生产者的数量少得多,但二者产生有机物的质量差不多,所以西黄松幼龄群落中每克生产者活生物量的净初级生产力大于老龄群落,C错误;
D、幼龄西黄松群落一年的净初级生产力为360g/m2•年,而消费者和分解者一年的呼吸作用为390g/m2•年,所以幼龄西黄松群落不能降低大气碳总量,D正确。
故选C。
14.(2022·陕西·武功县普集高级中学高三阶段练习)如图为生态系统能量流动和物质循环的关系图,下列叙述错误的是( )
A.能量流动和物质循环在生态系统中相依相伴进行
B.图中②可表示热能,③④既能表示能量流动也能表示物质循环
C.不易被分解的有害物质沿③④传递会表现出生物富集作用
D.若图中物质循环表示氮循环,则氮在③④过程的传递形式主要为含氮有机物
【答案】B
解析】A、能量流动和物质循环是生态系统的主要功能,他们同时进行,彼此相互依存,不可分割。A正确;
B、物质循环是指组成生物体的碳、氢、氧、氮、磷、硫等元素,都在不断进行着从非生物环境到生物群落,又从生物群落到非生物环境的循环过程。而③④只是在生物群落中,不能表示物质循环,B错误;
C、有害物质会随着食物链和食物网进行积累,出现有害物质富集现象,C正确;
D、氮在生物群落内部是以含氮有机物的形式流动,D正确。
故选B。
15.(2023·辽宁·鞍山市第八中学模拟预测)生态学家对某地云杉林中四种林莺的生态需求进行了研究,四种林莺主要觅食树皮和树叶上的昆虫,觅食部位如下图。下列叙述正确的是( )
A.林莺在生态系统中属于三级消费者
B.生态位、群落的范围和边界不都属于生物群落研究的范筹
C.黄腰白喉林莺的种内斗争的加剧会使不同物种的生态位重叠减少
D.栗颊林莺与黄腰白喉林莺之间的竞争强度较弱
【答案】D
【解析】A、林莺主要觅食树皮和树叶上的昆虫,属于第二或者第三营养级,是初级消费者或者次级消费者,A错误;
B、生物群落研究的范畴包括生态位、群落的范围和边界等,B错误;
C、生态位重叠是指两个或两个以上生态位相似的物种生活于同一空间时分享或竞争共同资源的现象,黄腰白喉林莺的种内斗争的加剧会使不同物种的生态位重叠增加,C错误;
D、栗颊林莺主要捕食树顶新生针叶区与嫩芽区,黄腰白喉林莺主要捕食无地衣区及有地衣覆盖的较低树干与中层枝条区,两者几乎没有共同食物区,竞争强度较弱,D正确。
故选D。
16.(2022·河南·郸城县第二高级中学高二期末)生态护坡是综合生态学、工程学和系统学等学科的知识,利用植被对斜坡进行保护的综合技术。如图为某种海岸生态护坡及部分食物网示意图(图中字母表示相应种群同化的能量),下列说法正确的是( )
A.图中共有 4 条食物链,其中沙氏变色蜥位于第四或者第五营养级
B.低、中、高、超高潮带分布有不同的生物体现了群落的垂直结构
C.图中第一营养级到第二营养级的能量传递效率可表示为(b+e+d)/a
D.图中所有的生物构成了该生态系统的生物群落
【答案】C
【解析】A、图中共有 4 条食物链,图中沙氏变色蜥在食物网中所处的营养级为第三、四营养级,A 错误;
B、由于低潮带、高潮带和超高潮带的土壤湿度不同,因此应种植不同特性的植物,这主要体现了群落的水平结构,B 错误;
C、图中第一营养级为樟毛等植物,固定的能量为 a,第二营养级为小型飞行草食动物(b)、大型飞行草食动物(d)、地面草食动物(e),因此能量从第一营养级到第二营养级的传递效率是(b+e+d)/a,C 正确;
D、生物群落指的是生活在同一地域的所有生物的总和,图中所有的生物没有体现微生物,不能构成该生态系统的生物群落,D 错误。
故选C。
17.(2022·浙江·嘉兴一中高三期中)图1为某草原生态系统中部分碳循环示意图,其中Ⅰ~Ⅳ代表生态系统的不同组成成分;图2为该生态系统二年内能量流动的部分数据(a、b、c表示不同的营养级)。下列有关叙述正确的是( )
A.能量沿生产者、Ⅱ、Ⅲ和Ⅳ构成的食物链单向流动且逐级递减
B.图1中⑤如果表示Ⅱ的粪便中的能量,则属于Ⅱ同化的能量
C.图1所示Ⅱ的能量流动去向缺少呼吸作用和自身生长、发育两条途径
D.图2中b代表生产者的能量,且该生态系统中能量传递效率随营养级的升高而升高
【答案】C
【解析】A、Ⅳ为分解者,不参与构成食物链的能量流动,A错误;
B、图1中⑤如果表示Ⅱ的粪便中的能量,则属于生产者同化的能量,B错误;
C、图1所示Ⅱ的能量流动去向包含流入下一个营养级、流向分解者,还缺少呼吸作用和自身生长、发育两条途径,C正确;
D、生态系统中能量传递效率是10%-20%,不会随营养级升高而升高,D错误。
故选C。
18.(2022·云南·弥勒四中高二阶段练习)下列与生态系统功能相关的叙述,错误的是( )
A.碳循环过程需要能量的驱动
B.物质与能量在生物与环境之间循环流动
C.植物的光合作用和生物的死亡分解是碳循环的一部分
D.全球气候变暖与地球上大气中碳的收支不平衡有关
【答案】B
【解析】AB、物质循环以能量流动为动力,但能量不能循环,能量是单向流动,逐级递减的,但物质在生物与环境之间是循环的,可以被反复利用,A正确,B错误;
C、光合作用可将大气中的CO2输入生物群落,而分解者的分解作用可将生物体内的含碳有机物返回无机环境,二者都属于碳循环的一部分,C正确;
D、温室效应是大气中的二氧化碳含量升高造成的,即全球气候变暖和地球上大气中碳的收支不平衡有关,D正确。
故选B。
19.(2022·江西·龙南实验中学高三期中)生物量是指某一时刻单位面积内实存生活的有机物质(干重)总量,可用于计算某种群、某类群生物的或整个生物群落的干重。下图a、b分别为农村和城市生态系统的生物量金字塔示意图。结合以上信息,下列分析不合理的是( )
A.在农村生态系统中植物供给其他生物的有机物质更多
B.城市生态系统中人口密度大,导致其生物量的比例较高
C.生态系统中的生物之间可通过信息传递调节种间关系
D.城市生态系统不具有自我调节能力,抵抗力稳定性低
【答案】D
【解析】A、据图可知,农村生态系统中植物占有的比例大于城市生态系统,因此在农村生态系统中植物供给其他生物的有机物质更多,A正确;
B、据图可知,城市生态系统中人口密度大,因此导致其生物量的比例较高,B正确;
C、信息传递可调节生物的种间关系,从而维持生态系统的稳定,C正确;
D、城市生态系统也具有自我调节能力,只是营养结构简单,抵抗力稳定性低,D错误。
故选D。
20.(2022·全国·高二课时练习)如图为一生态金字塔示意图,字母代表不同的营养级。下列有关说法错误的是( )
A.该金字塔能够代表食物链“草→虫→蜘蛛→蛙→蛇→猫头鹰”各个营养级的生物量关系
B.该金字塔的一部分能够表示食物链“油松→松毛虫→乌鸦”各个营养级之间的个体数量关系
C.该金字塔能够表示食物链“油松→松毛虫→乌鸦”各个营养级之间的能量关系
D.兔子和鹿均吃草,它们所处的塔层相同
【答案】B
【解析】A、食物链各营养级之间的生物量金字塔可表示为正金字塔形,A正确;
B、松毛虫的数量显然比油松多,所以个体数量呈倒金字塔形,不能用题目中给出的正金字塔形表示,B错误;
C、食物链各营养级之间的能量金字塔一定是正金字塔形,C正确;
D、兔子和鹿均吃草,为植食性动物营养级,即第二个营养级,在金字塔中所处塔层相同,D正确。
故选B
21.(2022·湖北·武汉市第一中学高三阶段练习)如图是生态系统中碳循环示意图,箭头表示碳的流动方向,下列说法正确的是( )
A.该生态系统的结构包括A、B,C、D、E
B.该生态系统中食物链可表示为:A→D→E→B
C.碳循环进行的同时一定伴随着能量流动和信息传递
D.碳是以二氧化碳的形式在生物群落与无机环境之间及生物群落内部往复循环,这种循环带有全球性
【答案】C
【解析】A、生态系统的结构包括组成成分和营养结构,组成成分是指A(生产者)、B(分解者)、C(大气中的二氧化碳)、D/E(消费者)、非生物的物质和能量,营养结构是指A、D、E形成的食物链,A错误;
B、该生态系统中的一条食物链可表示为:A→D→E,不包括B分解者,B错误;
C、碳循环进行的同时一定伴随着能量流动和信息传递,C正确;
D、碳循环具有全球性,碳是以二氧化碳的形式在生物群落与无机环境之间往复循环,碳是以有机物的形式在生物群落内部往复循环,D错误。
故选C。
22.(2022·福建省漳州第一中学高三阶段练习)“稻田养鱼”是一种新兴的生态养殖模式。该模式利用稻田水面养鱼,既可获得鱼产品,又可利用鱼吃掉稻田中的害虫和杂草,排泄粪肥,翻动泥土促进肥料分解,为水稻生长创造良好条件。下列有关叙述正确的是( )
A.鱼吃杂草,杂草同化能量中的10%~20%进入鱼体内
B.稻田养鱼使水稻从土壤中更多地吸收鱼粪中的有机质
C.该养殖模式提高了农田生态系统的恢复力稳定性
D.稻田中鱼的数量增长受食物和生存空间等因素的限制
【答案】D
【解析】A、10%~20%的能量传递效率是指两个营养级同化的能量比值,不是个体之间同化能量的比值,A错误;
B、植物不能从土壤中吸收有机质,只能吸收微生物分解有机物产生的无机盐等,B错误;
C、该养殖模式增加了生态系统中生物的种类和数量,增加了生物多样性,提高了农田生态系统的抵抗力稳定性,降低了恢复力稳定性,C错误;
D、种群数量受食物和生存空间等因素的限制,D正确。
故选D。
23.(2022·浙江湖州·高三阶段练习)生态学家对某相对封闭的湖泊的能量流动进行了定量分析,部分数据如下[单位:J/(cm2·a),其中a表示年]。下列叙述正确的是( )
能量/生物类型
生产者
初级消费者
次级消费者
固定的能量
464.6
62.8
12.6
未利用
293
29.3
5
自身呼吸作用消耗
96.3
18.8
7.5
流入分解者
12.5
2.1
0.1
A.一年间该湖泊的能量输入基本等于能量输出
B.第二和第三营养级间的能量传递效率为12.6/62.8×100%
C.次级消费者所固定的能量流向途径与初级消费者完全相同
D.初级消费者用于自身生长发育和繁殖的能量为29.3J/(cm2·a)
【答案】B
【解析】A、由于该生态系统输入的总能量为464.6J/(cm2·a),输出的总能量为96.3+18.8+7.5+分解者呼吸散失的能量小于464.6J/(cm2·a),输入能量大于输出能量,A错误;
B、第二营养级到第三营养级的能量传递效率为12.6/62.8×100%,B正确;
C、初级消费者所固定的能量流向途径为流向下一营养级、分解者分解利用、自身呼吸作用消耗、未利用(62.8=29.3+18.8+2.1+12.6),次级消费者的能量流向途径为分解者分解利用、自身呼吸作用消耗、未利用(12.6= 5+ 7.5+0.1),二者不相同,C错误;
D、初级消费者用于自身生长发育和繁殖的能量为62.8-18.8=44J/(cm2·a),D错误。
故选B。
24.(2022·河南·郸城县第二高级中学高二期末)如图为某生态系统能量流动示意图[单位:J/(cm2•a)],以下分析不正确的是( )
A.甲的数值是 1250J/(cm2•a)
B.乙到丙的能量传递效率为 15%
C.乙的粪便中能量属于图中甲的同化量
D.细胞呼吸释放的能量最终都以热能的形式散失
【答案】D
【解析】A、根据图示甲的能量进出是平衡的,所以甲固定的能量是 175+875+200=1250 J/cm2•a, A正确;
B、能量传递效率为下一营养级同化的能量比上上一营养级同化的能量,故乙到丙的能量传递效率30/200=15%,B正确;
C、乙的粪便中能量没有被乙吸收,属于图中甲的同化量,C正确;
D、细胞呼吸释放的能量大部分以热能的形式散失,少量的储存在 ATP 中用于生命活动的供能,D错误。
故选D。
25.(2022·河南·郸城县第二高级中学高二期末)如图表示生态系统四种成分之间的关系,以下相关叙述中正确的是( )
A.池塘水的 pH 值属于该生态系统中的非生物的物质和能量
B.甲和乙所包含的所有种群构成群落
C.生态系统的结构包括生态系统的组成成分和营养结构
D.乙1的同化量越大,流向乙 2的能量就越少
【答案】C
【解析】A、池塘水的 pH 值不属于该生态系统中的非生物的物质和能量,A错误;
B、一定自然区域内相互间有直接或间接联系的所有生物称为生物群落;群落甲和乙所包含的所有种群只是其中的部分生物,不能构成群落,B错误;
C、生态系统的结构包括生态系统的组成成分和营养结构,C正确;
D、乙1的同化量越大,流向乙2的能量就越多,D错误。
故选C。
二、非选择题(共6小题,共50分)
26.(7分2022·陕西·西北工业大学附属中学高三阶段练习)某地区依矿而起、因钢而兴,也造成了万亩废弃矿山的生态欠账。当地政府检视问题,把矿山生态治理作为转型发展的突破口,以土地复耕、生态景观服务及休闲旅游为重点,以“宜农则农、宜居则居、宜生态则生态 ”的整治理念,首创了“矿坑回填复垦、生态环境修复、规模化养殖、湿地景观开发”四位一体新模式,使多年荒废矿区变成了“湖阔景美、绿林成荫、游人如织”的生态公园。分析回答问题:
(1)矿区生态系统的结构包括____________ 和 ____________。
(2)矿区生态恢复包括平整压实土地、人工制造表土和植被恢复等关键环节,请从生态系统结构与功能角度分析,矿区生态恢复过程中植被的作用是 ____________。
(3)在没有人类干扰的情况下,废弃矿坑的生态环境能极为缓慢地恢复。将尾矿废料混合碎石等填到矿坑中,再覆盖一定量的土壤,采用人工种植的方法可快速恢复植被。这说明人类活动会影响群落演替的____________ 。
(4)因地制宜,规模化种植适应本地环境的药材和养殖奶牛是矿区生态系统创造经济利益的重要组成部分,奶牛在矿区生态系统的营养结构中属于第____________ 营养级,请用关键词和箭头画出该营养级能量去路的图解_______。
【答案】(1) 生态系统的组成成分 食物链、食物网(营养结构)
(2)植被(生产者)构成生态系统的基石,利用光能将无机物合成为储存能量的有机物,把太阳能从无机环境输入生态系统,并直接或间接为其他生物提供营养物质
(3)速度
(4) 二
【解析】(1)矿区生态系统的结构包括生态系统的组成成分和营养结构(食物链、食物网)。
(2)矿区生态恢复过程中植被的作用是构成生态系统的基石,利用光能将无机物合成为储存能量的有机物,把太阳能从无机环境输入生态系统,并直接或间接为其他生物提供营养物质。
(3)若没有人类干扰,废弃矿坑的生态环境将极为缓慢的恢复,将尾矿废料混合碎石等填到矿坑中,再覆盖一定量的土壤,采用人工种植的方法可快速恢复植被。这说明人类活动会影响群落演替的速度。
(4)奶牛以植物为食,在矿区生态系统的营养结构中属于第二营养级,第二营养级的能量去路图解如上图
27.(7分2022·湖北·高三阶段练习)稻虾综合种养模式是一种新型的生态农业模式,能显著改善水体浮游植物群落结构,提高浮游植物多样性,促进小龙虾的养殖。某科研小组研究不同施肥模式下稻虾养殖水体中浮游植物群落结构的变化,结果如下表所示:
处理环境参数
无机肥
有机肥
有机-无机复合肥
浮游植物多样性指数
1.95
2.29
2.58
浮游植物生物量(mg/L)
11.03
2.71
7.68
水体溶解氧(mg/L)
10.60±1.08
5.27±0.75
6.73±0.21
(浮游植物生物量是指某一时刻单位面积内实存生活的浮游植物有机物质干重的总量)回答下列问题:
(1)在有机-无机复合肥处理的稻田中,浮游植物群落在养殖初期以绿藻、隐藻和硅藻为优势种,养殖中期转变为以绿藻、蓝藻和隐藻为优势种,到养殖末期又回到养殖初期时的优势种状态。该现象说明人类活动与群落演替之间的关系是____________。
(2)实验结果表明,仅施用有机肥组的水体溶解氧显著低于仅施用无机肥组,分析原因是____________,据表分析,为提高浮游植物群落的丰富度,应对稻田施加_____________肥。
(3)螟虫是一种水稻害虫,在稻虾综合种养模式中,小龙虾捕食浮游动植物、害虫、虫卵、有机碎屑、动植物尸体等,使螟虫数量向下降,小龙虾在该生态系统的组成成分是_____________。除此之外,虾农还利用性引诱剂诱杀螟虫雄性个体以降低其种群密度,防治原理是____________。
(4)从能量流动的角度,分析防治螟虫的实践意义是____________。
【答案】(1)人类活动可以改变群落演替的速度和方向
(2)有机肥组中,微生物通过有氧呼吸分解有机物,耗氧量大,故仅施用有机肥组的水体溶解氧显著低于仅施用无机肥组 有机-无机复合肥
(3)消费者和分解者 用性引诱剂诱杀螟虫雄性个体,调整性别比例,降低出生率,进而降低种群密度
(4)调整能量流动关系,使能量流向对人类最有益的部分
【解析】群落是指生活在一定的自然区域内,相互之间具有直接或间接的各种生物种群的总和;群落演替是指随着时间的推移,一个群落被另一个群落代替的过程。
(1)在该稻田中,养殖的不同时期优势种不同,即代表着不同时期发生了群落的演替,而这些演替与人类投放的有机-无机复合肥有关,故该现象说明人类活动能改变演替的速度和方向。
(2)作物不能直接利用有机物,需要微生物将有机物分解为无机物才能利用,这一过程中微生物进行了有氧呼吸,消耗了大量的氧气,故仅施用有机肥组的水体溶解氧显著低于仅施用无机肥组。丰富度指群落中物种数目的多少,据表分析,施有机-无机复合肥的组比仅施无机肥和仅施有机肥的组浮游植物多样性指数高,故为提高浮游植物群落的丰富度,应对稻田施加有机-无机复合肥。
(3)小龙虾捕食浮游动植物、害虫、虫卵,说明小龙虾是消费者,摄食有机碎屑、动植物尸体说明小龙虾是分解者,故小龙虾在该生态系统的组成成分是消费者和分解者。利用性引诱剂诱杀螟虫雄性个体可以改变种群的性别比例,从而通过降低出生率进而降低种群密度。
(4)在稻田中,防治螟虫使水稻的能量减少流向螟虫,更多的流向人类,故防治螟虫的意义在于调整能量流动关系,使能量更多地流向对人类最有益的部分。
28.(10分2022·江苏省赣榆高级中学高三阶段练习)草地贪夜蛾,原产地为美洲,是一种被联合国粮农组织全球预警的粮食作物重大致灾害虫,主要危害玉米。其适应能力强,迁飞扩散快,繁殖能力强,群体作战,可把整块玉米地植株心叶、叶片啃光,然后迁移到下一片地,号称“行军虫”。自2018年年底从缅甸入侵我国云南,至今已对全国22个省份的农田造成威胁,各地多措并举开展对草地贪夜蛾的防治工作。
(1)在虫害发生初期,草地贪夜蛾种群数量增长方式近似于_______________。这时通常可选用茚虫威、乙酰甲胺磷等药剂进行化学防治,但效果会随着施药期的延长而下降,原因是_______________。
(2)科研人员发现玉米田里的龟纹瓢虫除了会捕食玉米蚜虫之外,对草地贪夜蛾的卵和低龄幼虫具有较强的捕食能力,龟纹瓢虫摄食草地贪夜蛾后,其能量有一部分被同化,还有一部分流向_______________。这种利用生物物种间的相互关系,对害虫进行防治的措施被称为_______________。从能量流动角度分析,人们进行农田治虫的主要目的是_______________。
(3)下图为云南某遭遇虫害的玉米田中碳循环和能量流动的部分示意图,图中甲~戊代表不同组成成分,Ⅰ~Ⅲ表示过程,虚线箭头表示流经丙的能量流动情况,A、B、C代表能量流经丙所处营养级的去向,其中数字代表能量值,单位为J/(cm2·a)。
①图中属于异养生物的有_______________(用“甲~戊”表示)。
②碳在图中Ⅰ~Ⅲ过程中的循环主要是以_______________形式进行的。
③图中乙具有的总能量至少是_______________J/(cm2·a)。图中C代表的能量去向是_______________。若图中15J/(cm2·a)的1/5以粪便形式流向戊,则第二、三营养级之间的能量传递效率为_______________。
【答案】(1) “J”形 草地贪夜蛾种群中有部分个体有抗药性,并在杀虫剂的选择作用下抗药基因频率增加(或抗药个体比例增加)
(2)分解者 生物防治 调整能量流动关系,使能量最大限度地流向对人类有益的部分
(3)丙、丁、戊 二氧化碳 400 用于丙生长、发育和繁殖##流向下一营养级和流向分解者 15%
【解析】1、种群是指一定空间内同种生物个体的总和。种群的很多特征是个体特征的统计值,如出生率与死亡率、性比率、年龄结构等,还有一些特征是种群所特有的,如密度、分布型和数量动态等。在资源无限,空间无限和不受其他生物制约的理想条件下,种群就会呈指数增长。
2、当能量流经某一个营养级时,一部分能量用于自身呼吸作用以热能形式消耗,一部分用于自身的生长、发育和繁殖,其中这部分能量一部分流向分解者,一部分流向下一个营养级,一部分未被利用。
(1)在虫害发生初期,由于食物、资源和空间充足,草地贪夜蛾种群数量增长方式近似于“J”型(指数增长)。用茚虫威、乙酰甲胺磷等药剂进行化学防治,但效果会随着施药期的延长而下降,是因为长期使用农药过程中,草地贪夜蛾种群中有部分个体有抗药性,并在杀虫剂的选择作用下抗药基因频率增加(或抗药个体比例增加)。
(2)龟纹瓢虫摄食草地贪夜蛾后,其能量有一部分被同化,还有一部分流向分解者。利用生物物种间的相互关系,直接影响其出生率,从而降低种群密度,对害虫进行防治的措施被称为生物防治。从能量流动的角度分析,人们对农田进行治虫的目的是调整能量流动关系,使能量最大限度地流向对人类有益的部分。
(3)①异养生物包括消费者和分解者,根据图中指向甲的箭头最多,可知甲是大气中的二氧化碳,乙是生产者,丙是消费者,丁是消费者,戊是分解者,所以异养生物包括丙、丁、 戊。②碳在无机环境和生物群落中主要以CO2的形式传递,Ⅰ表示光合作用固定CO2,Ⅱ、Ⅲ表示细胞呼吸释放CO2,故碳在图中Ⅰ~Ⅲ过程中的循环主要是以CO2的形式进行。③摄入量=同化量+粪便量,A是代表丙摄入的能量,为100,其中粪便量为20,B代表丙同化的能量为80,其中呼吸作用散失能量为50,用于自身生长、发育、繁殖(或流向下一营养级和流向分解者)的能量C为30,即丙第二营养级同化的能量为80,由于能量传递效率为10%~20%,所以乙具有的总能量至少是80÷20%=400J/(cm2 ·a)。第三营养级获得的能量为15×(1-1/5) =12,所以第二、三营养级之间的能量传递效率为(12÷80)×100%=15%。
29.(11分2022·湖北·武汉市第一中学高三阶段练习)红耳龟原产于美洲,作为宠物引入我国。由于宠物弃养和放生行为,红耳龟野外种群数量逐渐增大,这对当地的生物多样性造成威胁。为研究红耳龟入侵对当地生态系统的影响,科研人员对某地区红耳龟的种群数量和食性进行了调查。请回答问题:
(1)红耳龟属于生态系统成分中的______,其同化的能量,一部分在______过程中以热能的形式散失,一部分可用于自身的______等生命活动。
(2)红耳龟的______及迁入率和迁出率是决定其种群密度和种群大小的直接因素。调查描述、解释和预测红耳龟的______变化时,常常需要建立数学模型。
(3)研究人员调查了该地区龟鳖类的种群数量,结果如表所示。
红耳龟
乌龟
中华花龟
中华鳖
蛇鳄龟
数目(只)
148
20
8
4
1
调查结果发现,目前该地区龟鳖类的优势种是______。由于红耳龟的入侵,当地的群落结构发生明显改变,这种变化过程称为______。
(4)为研究红耳龟的食性,研究人员解剖了红耳龟和本地龟类--中华花龟,统计它们胃内残余食物种类及出现次数,发现中华花龟胃内仅有久雨花科、苋科和鱼类三种食物。红耳龟的残余食物统计结果如图所示。
①红耳龟与中华花龟的种间关系属于______,判断依据______。
②红耳龟入侵后,由于当地物种中缺少天敌的制约,得以迅速繁殖。红耳龟的捕食行为还可能会引起本地的鱼类、贝类等生物的种群密度下降,严重时会使当地的物种______降低,影响该生态系统的______能力。
【答案】(1)消费者 呼吸作用 生长、发育和繁殖
(2)出生率、死亡率 种群数量
(3)红耳龟 演替
(4) 种间竞争 红耳龟和中华花龟均可以久雨花科、苋科和鱼类为食 丰富度 自我调节
【解析】(1)红耳龟属于生态系统成分中的消费者,其同化的的能量,一部分通过呼吸作用以热能的形式散失,另一部分用于自身的生长、发育、繁殖等生命活动。
(2)影响种群密度的直接因素包括出生率、死亡率及迁入率和迁出率,研究种群数量的变化常用数学模型。
(3)根据表中红耳龟的数量占绝对优势,可知红耳龟是该地区龟鳖类的优势种。红耳龟的入侵,影当地的群落结构的变化叫群落的演替。
(4)①依据红耳龟和中华花龟都会以久雨花科、苋科和鱼类三种食物为食物可知红耳龟与中华花龟属于种间竞争关系。
由于缺少天敌的制约,红耳龟入侵后迅速繁殖。本地的鱼类、贝类等生物的种群密度下降,严重时会使当地的物种丰富度下降,进而影响生态系统的自我调节能力。
30.(8分2022·湖北·武汉市第一中学高三阶段练习)某果园生态系统,苹果树下进行了间种草菇的试验,利用高湿度、低风速等环境条件,获得了良好的经济效益。
(1)区别该群落与其它普通果园群落的重要特征是________。
(2)苹果树的落叶可为草菇提供营养,栽培草菇剩下的基质又可被果树根系吸收利用,这种生产模式体现了生态系统的________功能。
(3)草菇在该生态系统成分中属于________。长期间种草菇使该生态系统的营养结构趋于复杂,生态系统的自我调节能力将会增强,由此可知,从能量流动的角度分析,设计人工生态系统的意义是________。
(4)雄蚊可通过感知雌蚊煽动翅膀发出的声波来辨别雌蚊的方位,该过程属于生态系统的________功能,体现出的作用是________。
(5)苹果小卷叶蛾幼虫是危害苹果的害虫,姬蜂是该虫的天敌。为研究苹果抵抗虫害的机制,某科研小组用丁原醇溶剂分别提取了苹果的挥发物A和受虫害后的苹果挥发物B,进行相关实验。实验中每组使用两种物质,每组实验随机选取50只姬蜂,观察这两种物质对其的吸引情况,结果如下表。
组别
第一组
第二组
第三组
挥发物A
对照物质
挥发物B
对照物质
挥发物A
挥发物B
结果(只)
35
15
43
7
17
33
实验中的对照物质是________。分析实验结果得出的结论是________。
【答案】(1)群落的物种组成
(2)物质循环(或物质循环和能量流动)
(3)分解者 提高能量利用率,实现对能量的多级利用(使能量得到最有效的利用)
(4)信息传递 种群的繁衍,离不开信息的传递
(5)丁原醇溶剂 苹果能产生挥发性物质吸引姬蜂寻找食物;遭受虫害后,产生的挥发物 B对姬蜂的吸引力更大,以避免虫害
【解析】(1)该果园生态系统中,在苹果树下进行了间种草菇试验。与普通果园群落相比,群落的物种组成较丰富,因此区别该群落与其它普通果园群落的重要特征是群落的物种组成。
(2)苹果树的落叶可为草菇提供营养,栽培草菇剩下的基质又可被果树根系吸收利用,这种生产模式体现了生态系统的物质循环(或物质循环和能量流动)的功能。
(3)草菇是食用菌,在该生态系统中属于分解者。长期间种草菇使生态系统的营养结构趋于复杂,该生物系统的自我调节能力将会增强。这种农业生产的模式能提高能量利用率,实现对能量的多级利用(使能量得到最有效的利用)。
(4)雄蚊可通过感知雌蚊煽动翅膀发出的声波来辨别雌蚊的方位,属于物理信息,属于生态系统的信息传递功能,该过程体现了生物种群的繁衍,离不开信息的传递。
(5)根据题意可知,“用丁原醇溶剂分别提取了苹果的挥发物A和受虫害后的苹果挥发物B”,根据对照实验的原则可知,实验中的对照物质是丁原醇溶剂。分析实验结果,苹果能产生挥发性物质吸引姬蜂寻找食物;遭受虫害后,产生的挥发物 B对姬蜂的吸引力更大,以避免虫害。
31.(7分2022·湖北·黄石一中高三阶段练习)深海通常指水深超过1000米的海洋,具有独特的极端条件,例如高压,高盐、高温、低氧等。在地质活跃的深海区域,由于岩浆产生的热源驱动,会形成以热液口为中心四周渐低的温度梯度带,不同生物分布在其中(如图1所示),环境中常富含硫化氢、甲烷,重金属等物质。回答下列问题:
(1)铠甲虾等生物可以在深海极端环境中生存。经研究发现铠甲虾虾壳较软,细胞膜中含有较多的不饱和脂肪酸。从细胞膜结构的角度分析,铠甲虾能适应深海高压环境的原因是________。
(2)图1深海热液口的生物分布体现了群落的_________结构。影响该群落结构的生物因素和非生物因素分别是___________。(各写出1点)
(3)热液口周围分布着许多硫氧化菌和甲烷氧化菌,它们可以利用氧化热液中的硫化氢和甲烷释放的能量合成有机物,这些细菌在生态系统的组成成分是________。它们可以生活在某些无脊椎动物的腮细胞中,可以从中获得硫化氢、甲烷、氧气和二氧化碳等物质。据图2分析该生态系统中的种间关系有______。
(4)该热液生态系统中很多生物体内的重金属浓度都超过了环境浓度,这种现象称为______。图2中生物体内重金属含量最多的可能是________。
【答案】(1)细胞膜含有较多的不饱和脂肪酸,细胞膜的流动性更强,更能耐受深海的高压强环境
(2)水平 捕食、温度
(3)生产者 共生、捕食、种间竞争
(4)生物富集 蟹
【解析】(1)铠甲虾细胞膜中含有较多的不饱和脂肪酸,在低温下不容易凝固,从细胞膜结构的角度分析铠甲虾能适应深海高压环境的原因是细胞膜含有较多的不饱和脂肪酸,细胞膜的流动性更强,更能耐受深海的高压强环境。
(2)由于地形的变化、光照强度的不同,生物的分布体现了群落的水平结构,由图2可知,影响该群落结构的生物因素主要是捕食,非生物因素是温度、光照、压强等。
(3)硫氧化菌和甲烷氧化菌,它们可以利用氧化热液中的硫化氢和甲烷释放的能量合成有机物,说明这些细菌是自养型生物,在生态系统中的组成成分是生产者。硫氧化菌和甲烷氧化菌可以生活在某些无脊椎动物的腮细胞中,说明其种间关系是共生,庞贝虫被蟹捕食,说明其种间关系是捕食,庞贝虫与铠甲虾存在种间竞争。
(4)生态系统中很多生物体内的重金属浓度都超过了环境浓度,这种现象称为生物富集,有毒物质沿着食物链传递,营养级越高,重金属的含量越多,所以图2中生物体内重金属含量最多的可能是蟹。

