还剩12页未读,
继续阅读
所属成套资源:2024高中生物选择性必修第二册(人教版2019)同步讲义
成套系列资料,整套一键下载
- 2024高中生物选择性必修第二册(人教版2019)同步讲义第3章第3节第2课时生物富集及探究土壤微生物的分解作用(Word版附解析) 学案 0 次下载
- 2024高中生物选择性必修第二册(人教版2019)同步讲义第3章第4节生态系统的信息传递(Word版附解析) 学案 0 次下载
- 2024高中生物选择性必修第二册(人教版2019)同步讲义第3章微专题食物链(网)中生物数量及能量(Word版附解析) 试卷 0 次下载
- 2024高中生物选择性必修第二册(人教版2019)同步讲义第3章重点突破练(三)(Word版附解析) 试卷 0 次下载
- 2024高中生物选择性必修第二册(人教版2019)同步讲义第4章第3节生态工程(Word版附解析) 学案 0 次下载
生物选择性必修2第5节 生态系统的稳定性学案
展开这是一份生物选择性必修2第5节 生态系统的稳定性学案,共15页。
一、生态平衡与生态系统的稳定性
1.生态平衡
(1)概念:生态系统的结构和功能处于相对稳定的一种状态。
(2)特征——动态平衡。
①结构平衡:生态系统的各组分保持相对稳定。
②功能平衡:生产—消费—分解的生态过程正常进行。
③收支平衡。
(3)调节机制——负反馈机制。
①在一个系统中,系统工作的效果,反过来又作为信息调节该系统的工作,并且使系统工作的效果减弱或受到限制,它可使系统保持稳定。
②负反馈调节在生态系统中普遍存在,它是生态系统具备自我调节能力的基础。
2.生态系统的稳定性
(1)概念:生态系统维持或恢复自身结构与功能处于相对平衡状态的能力。生态系统的稳定性,强调的是生态系统维持生态平衡的能力。
(2)原因:生态系统具有自我调节能力。
(3)特点:生态系统的自我调节能力是有限的。
判断正误
(1)生态平衡就是生态系统的物质和能量的输入与输出均衡( )
(2)当农田里蚜虫数量增多时,七星瓢虫的数量也会增多,这样蚜虫种群数量的增长就会受到抑制,这属于生物群落内的负反馈调节( )
(3)负反馈调节在生物群落中普遍存在,但在生物群落与非生物环境之间不存在( )
答案 (1)× (2)√ (3)×
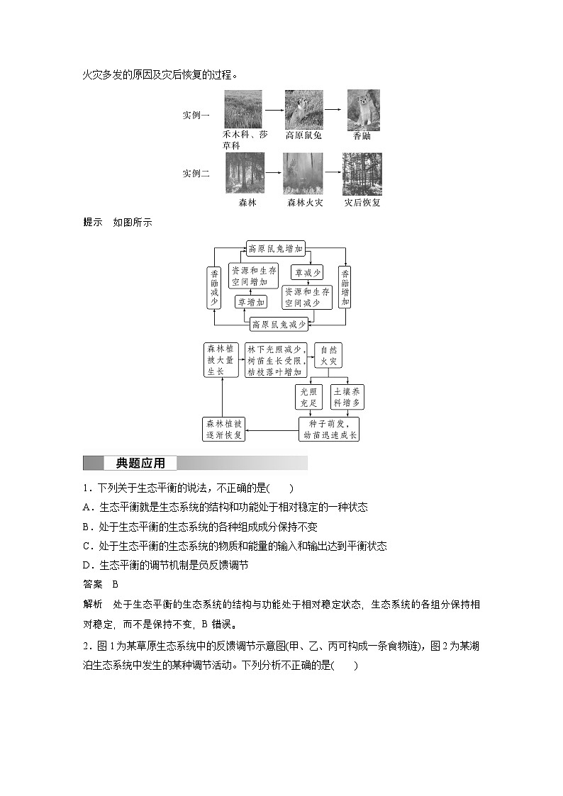
任务一:分析生态系统中的反馈调节过程
尝试用文字、线框、箭头等符号,简要描绘高原鼠兔的数量能够维持相对稳定的原因和森林火灾多发的原因及灾后恢复的过程。
提示 如图所示
1.下列关于生态平衡的说法,不正确的是( )
A.生态平衡就是生态系统的结构和功能处于相对稳定的一种状态
B.处于生态平衡的生态系统的各种组成成分保持不变
C.处于生态平衡的生态系统的物质和能量的输入和输出达到平衡状态
D.生态平衡的调节机制是负反馈调节
答案 B
解析 处于生态平衡的生态系统的结构与功能处于相对稳定状态,生态系统的各组分保持相对稳定,而不是保持不变,B错误。
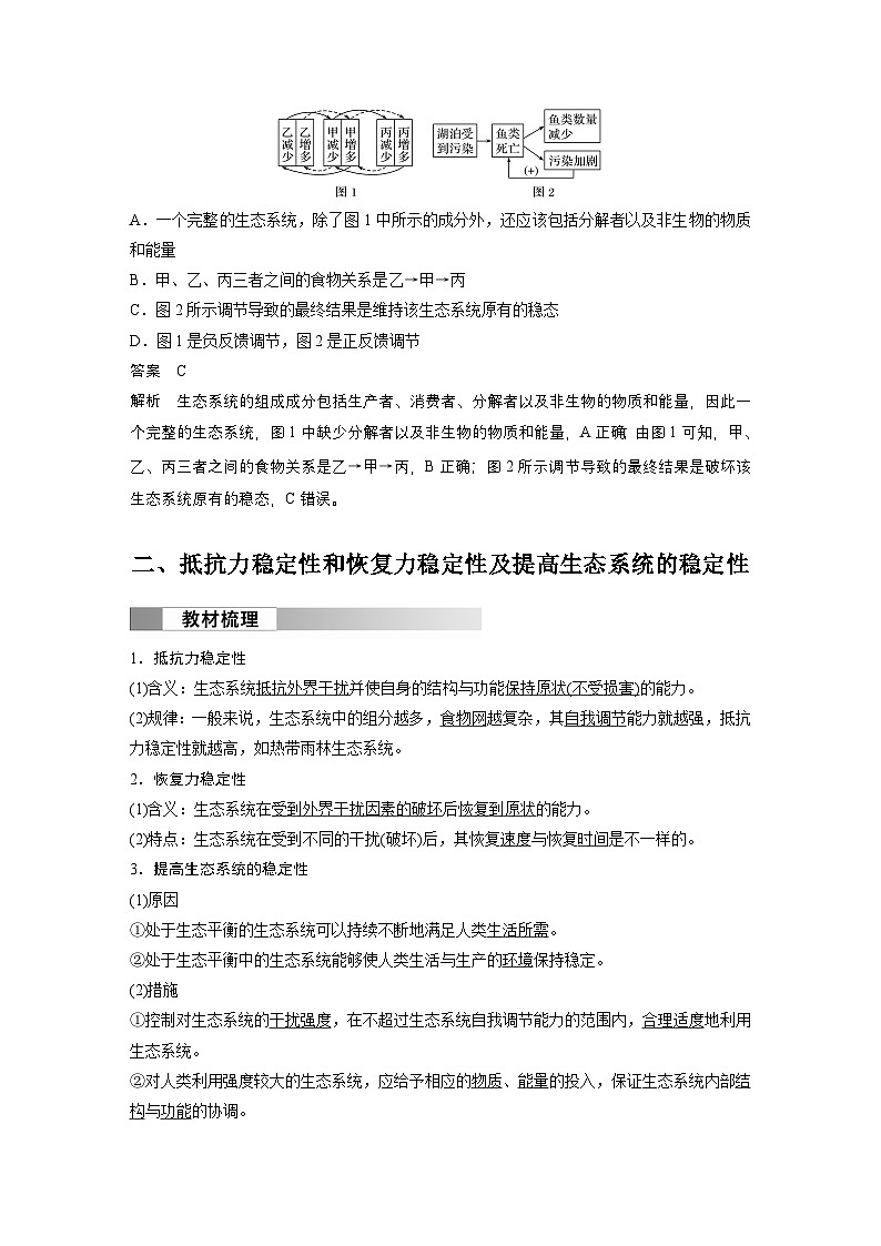
2.图1为某草原生态系统中的反馈调节示意图(甲、乙、丙可构成一条食物链),图2为某湖泊生态系统中发生的某种调节活动。下列分析不正确的是( )
A.一个完整的生态系统,除了图1中所示的成分外,还应该包括分解者以及非生物的物质和能量
B.甲、乙、丙三者之间的食物关系是乙→甲→丙
C.图2所示调节导致的最终结果是维持该生态系统原有的稳态
D.图1是负反馈调节,图2是正反馈调节
答案 C
解析 生态系统的组成成分包括生产者、消费者、分解者以及非生物的物质和能量,因此一个完整的生态系统,图1中缺少分解者以及非生物的物质和能量,A正确;由图1可知,甲、乙、丙三者之间的食物关系是乙→甲→丙,B正确;图2所示调节导致的最终结果是破坏该生态系统原有的稳态,C错误。
二、抵抗力稳定性和恢复力稳定性及提高生态系统的稳定性
1.抵抗力稳定性
(1)含义:生态系统抵抗外界干扰并使自身的结构与功能保持原状(不受损害)的能力。
(2)规律:一般来说,生态系统中的组分越多,食物网越复杂,其自我调节能力就越强,抵抗力稳定性就越高,如热带雨林生态系统。
2.恢复力稳定性
(1)含义:生态系统在受到外界干扰因素的破坏后恢复到原状的能力。
(2)特点:生态系统在受到不同的干扰(破坏)后,其恢复速度与恢复时间是不一样的。
3.提高生态系统的稳定性
(1)原因
①处于生态平衡的生态系统可以持续不断地满足人类生活所需。
②处于生态平衡中的生态系统能够使人类生活与生产的环境保持稳定。
(2)措施
①控制对生态系统的干扰强度,在不超过生态系统自我调节能力的范围内,合理适度地利用生态系统。
②对人类利用强度较大的生态系统,应给予相应的物质、能量的投入,保证生态系统内部结构与功能的协调。
判断正误
(1)落叶阔叶林遭到破坏时,往往不易在短时间内恢复到原来的状态,原因是其抵抗力稳定性较低( )
(2)“野火烧不尽,春风吹又生”说明生态系统具有抵抗力稳定性( )
(3)与自然池塘相比,人工养殖池塘生态系统恢复力稳定性高( )
(4)适当增加某生态系统内各营养级生物的种类可提高该区域生态系统的自我调节能力( )
(5)对过度利用的森林与草原,应实行封育,不能再利用( )
答案 (1)× (2)× (3)√ (4)√ (5)×
任务二:生态系统的稳定性之间的关系
1.请用数学模型来表示两种稳定性的关系。
提示 如图所示
2.如图表示抵抗力稳定性、恢复力稳定性和总稳定性的关系,据图分析回答下列问题:
(1)在受到干扰之前,曲线在正常范围内波动是由于该生态系统具有自我调节能力。
(2)热带雨林生态系统与草原生态系统相比,受到相同干扰时,草原生态系统的y值要大于(填“大于”或“小于”)热带雨林的y值。
(3)x的大小可作为恢复力稳定性强弱的指标,x值越大,说明恢复力稳定性越低。
(4)TS表示曲线与正常范围之间所围成的面积,TS值越大,说明生态系统的总稳定性越低。
抵抗力稳定性和恢复力稳定性的比较
3.下列关于生态系统稳定性的叙述,正确的是( )
A.河流受到轻微的污染依然清澈,属于恢复力稳定性
B.恢复力稳定性弱的生态系统抵抗力稳定性一定强
C.海洋生态系统动植物种类很多,抵抗力稳定性较强
D.引入新物种到一个生态系统使生物种类增加,从而提高其抵抗力稳定性
答案 C
解析 河流受到轻微污染依然清澈,表现为“抵抗干扰,保持原状”,属于抵抗力稳定性,A错误;有些生态系统(如冻原、荒漠)抵抗力稳定性与恢复力稳定性都较弱,B错误;引入新物种到一个生态系统可能使原有物种灭绝,从而使该生态系统的抵抗力稳定性下降,D错误。
4.两个不同的生态系统在同时受到同等强度的干扰(y)后,其结构和功能的曲线变化情况如图所示。由图不能得出的结论是( )
A.同等强度的干扰下,乙生态系统的抵抗力稳定性比甲高
B.同等强度的干扰下,若乙生态系统干扰提前,则b点左移
C.若甲生态系统的干扰强度增大,则c点右移
D.乙生态系统b点后一定有新的物种产生
答案 D
解析 从图中可看出,甲、乙两个生态系统受到同等强度干扰后,与乙相比,甲生态系统的结构和功能恢复原状所需要的时间长,波动范围大,说明甲生态系统的抵抗力稳定性低,乙生态系统的抵抗力稳定性高,A项不符合题意;若乙生态系统干扰提前,其结构和功能恢复至正常运行范围的时间也会提前,即b点左移,B项不符合题意;若甲生态系统受到的干扰强度增大,则恢复原状所需要的时间延长,c点右移,C项不符合题意;乙生态系统在恢复原状后不一定有新物种产生,D项符合题意。
三、设计制作生态缸,观察其稳定性
1.实验目的:设计一个生态缸,观察这一人工生态系统的稳定性。
2.实验原理
(1)在有限的空间内,依据生态系统原理,将生态系统的基本成分进行组织,构建一个人工微生态系统是可能的。
(2)在设计时,要考虑系统内组分及营养级之间的合适比例。
3.实验步骤
4.设计要求及目的
5.结果分析
(1)生态缸中的生物只能存活一段时间。虽然生态缸中生态系统成分齐全,但其结构比较简单,自我调节能力差。
(2)不同的生态缸中生态系统的稳定性时间有长有短。
判断正误
(1)生态缸的采光宜用散射光,以防止水温过高导致水生植物死亡( )
(2)在设计生态缸时,要考虑系统内组分及营养级之间的合适比例( )
(3)生态缸切记不能密封,以保证内外空气的流通( )
答案 (1)√ (2)√ (3)×
5.设计制作封闭型生态缸应该遵循一定的原理和要求。下列原理或要求中合理的是( )
A.应该将生态缸放在阳光能够直接照射的地方,以保证获得足够的能量
B.应该经常向生态缸中通气,从而保证缸中生物的呼吸
C.生态缸中投放的生物必须有很强的生命力,投放的动物数量要多一些
D.生态缸的各种生物之间以及生物与非生物环境之间,必须能够进行物质循环和能量流动
答案 D
解析 应该将生态缸放在散射光下,而不能放在阳光能够直接照射的地方,A错误;生态缸应该是封闭的,不能通气,B错误;生态缸中投放的生物的数量和比例要适中,C错误。
6.很多同学都曾尝试设计制作过小生态缸,但有相当一部分同学的设计并不成功。下列相关叙述不正确的是( )
A.缸内各种生物之间应有营养上的联系
B.生态缸的稳定性与生物种类和数量的合理搭配有关
C.生态缸生态系统起始比较简单,演替必定使其越来越稳定
D.缸内加泥沙以提供分解者
答案 C
题组一 生态平衡与生态系统的稳定性
1.我们经常在媒体上看到“生态平衡”的概念,下列关于生态平衡和生态系统稳定性的叙述,不正确的是( )
A.生态平衡是生态系统发展到一定阶段,生态系统保持其结构与功能相对稳定的一种状态
B.生态系统的稳定性是生态系统维持或恢复自身结构与功能处于相对平衡状态的能力
C.生态平衡并不是指生态系统的一成不变,而是一种动态平衡
D.在处于平衡的生态系统中,生态系统的生产过程与消费过程处于平衡状态
答案 D
解析 在处于平衡的生态系统中,生态系统的生产过程与消费、分解过程处于平衡状态,D错误。
2.下列关于生态系统自我调节能力的叙述,错误的是( )
A.在森林中,当害虫数量增多时,食虫鸟数量也会增多,这样害虫种群的增长就会受到抑制,这属于负反馈调节
B.负反馈调节在生态系统中普遍存在,它是生态系统自我调节能力的基础
C.生物群落与非生物环境之间不存在负反馈调节
D.生态系统的自我调节能力不是无限的,当外界干扰因素的强度超过一定限度时,生态系统的自我调节能力会迅速丧失
答案 C
解析 负反馈调节在生态系统中普遍存在,生物群落内部存在负反馈调节,生物群落与非生物环境之间也存在负反馈调节,C错误。
题组二 抵抗力稳定性和恢复力稳定性及提高生态系统的稳定性
3.下列事例中,属于恢复力稳定性的是( )
A.由于乱砍滥伐,长江流域森林面积急剧减小,引发了百年不遇的洪涝灾害
B.当天气干旱时,草原生态系统中的动植物种类和数量一般不会有太大变化
C.乡村的一个池塘,每天都有人到池塘边洗东西,可池水依然清澈如故
D.一个相对封闭的生态系统中闯入某种大型肉食性动物后,生态系统的稳定性遭到破坏,生态系统的各种成分相互作用,一段时间后恢复原来的状态
答案 D
解析 A项为生态系统稳定性被破坏后对自然环境的影响;B、C项均表现为“抵抗干扰,保持原状”,故属于抵抗力稳定性;D项表现为“遭到破坏,恢复原状”,故属于恢复力稳定性。
4.(2022·北京东城高二期末)近年建成的北京昌平新城滨河森林公园原址是一处废弃的砂石场,现在这里林绿水秀,被称为“首都后花园”,不仅为市民提供了休闲健身场所,更是北京北部区域重要的生态走廊组成部分。下列叙述不正确的是( )
A.该地区生态系统的抵抗力稳定性逐渐增强
B.种植适应本地环境的多种植物可提高生态修复效率
C.生物多样性增加有利于增强该生态系统的自我调节能力
D.负反馈调节在此生态恢复过程中不发挥作用
答案 D
解析 由题意可知,该生态系统的组成成分增加,营养结构变复杂,抵抗力稳定性逐渐增强,A正确;负反馈调节是生态系统自我调节能力的基础,在此生态恢复过程中发挥重要作用,D错误。
5.如图为某一生态系统稳定性图解。下列对此理解不正确的是( )
A.a为抵抗力稳定性,b为恢复力稳定性
B.为农田除草除虫可使其营养结构的复杂程度降低,提高a的大小
C.一般来说,物种丰富度与a的大小呈正相关,与b的大小呈负相关
D.本图适用于森林生态系统,但不适用于北极冻原生态系统
答案 B
解析 一般情况下,生态系统的营养结构越复杂,该生态系统的抵抗力稳定性越强,恢复力稳定性越弱,则a为抵抗力稳定性,b为恢复力稳定性,A正确;为农田除草除虫降低了物种丰富度和营养结构的复杂程度,导致该生态系统的抵抗力稳定性降低,B错误;一般来说,物种丰富度越高,该生态系统的食物网越复杂,抵抗力稳定性越高,恢复力稳定性越低,因此一般来说,物种丰富度与a的大小呈正相关,与b的大小呈负相关,C正确;北极冻原生态系统环境恶劣,抵抗力稳定性、恢复力稳定性都较低,D正确。
6.(2023·陕西宝鸡高二期末)下列与提高生态系统稳定性有关的叙述,正确的是( )
A.处于生态平衡的人工生态系统可以持续不断地满足人类所需,保证人类生产生活的稳定环境,而处于生态平衡的自然生态系统则与人类生产生活关系不大
B.为提高生态系统的稳定性,对过度利用的森林和草原,应封育并持续禁止开发利用
C.自然生态系统具有较高的稳定性,不需要人为给予相应的物质和能量投入
D.合理控制人工桉木林中桉木的种群密度,有利于提高灌木层、草本植物层的物种丰富度,提高人工桉木林的稳定性
答案 D
解析 处于生态平衡的人工生态系统和自然生态系统都可以持续不断地满足人类所需,保证人类生产生活的稳定环境,A错误;对过度利用的森林和草原,首先应封育,待恢复到较好状态时再适度开发利用,B错误;对人类利用强度较大的自然生态系统,应给予相应的物质和能量投入,C错误;桉木的种群密度影响郁闭度,进而影响灌木层、草本植物层的物种丰富度,故合理控制人工桉木林中桉木的种群密度,有利于提高灌木层、草本植物层的物种丰富度,提高人工桉木林的稳定性,D正确。
题组三 设计制作生态缸,观察其稳定性
7.某生物兴趣小组用河水、池泥、黑藻、植食性小鱼、广口瓶、凡士林等材料制作了3个生态瓶(如图所示)。下列说法错误的是( )
A.甲瓶中的小鱼很快死亡可能是因为瓶内小鱼数量过多
B.乙瓶中的生物存活的时间相对较长
C.丙瓶中加盖与否,并不影响实验结果
D.若想生态瓶内的生态系统在一段时间内维持稳定,丙瓶不应放在黑暗中
答案 C
解析 甲瓶中的小鱼很快死亡可能是因为瓶内小鱼数量过多,种内竞争激烈,A正确;与甲、丙瓶相比,乙瓶在散射光下,且小鱼数量适当,故乙瓶中的生物存活的时间相对较长,B正确;生态瓶必须是封闭的,因为外界的生物或非生物因素都会对实验结果产生影响,C错误;生态瓶应放在较强的散射光下以获得能量输入,使生态瓶内的生态系统在一段时间内维持稳定,D正确。
8.(2022·江苏盐城高二期末)某课外小组设计小生态缸,下列不利于生态缸长时间维持稳定的是( )
A.生态缸中必须包括一定量的腐食性生物、细菌等
B.需要依据能量的传递规律推算各生物成分的数量
C.生态缸需要放置在可以被阳光直接照射到的地方
D.生态缸中的动植物最好从自然环境中选择
答案 C
解析 生态缸需要放置于室内通风、有适宜散射光的位置,放置在可以被阳光直接照射到的地方不利于生态缸长时间维持稳定,C符合题意。
9.(2023·云南曲靖高二期末)如图是河流生态系统受到生活污水(含大量有机物)轻度污染后的净化作用示意图。下列分析错误的是( )
A.AB段溶解氧随有机物被细菌分解而大量消耗
B.BC段藻类大量繁殖的原因是有机物被大量分解,NHeq \\al(+,4)等无机盐离子逐渐增加,此时细菌减少的原因是溶解氧减少
C.CD段溶解氧含量逐渐恢复的主要原因是藻类通过光合作用释放氧气,同时需氧型细菌数量下降,消耗氧气少
D.该过程体现了生态系统具有一定的自我调节能力
答案 B
解析 据图分析可知,BC段细菌减少的原因不是溶解氧减少,而是有机物较少,B错误。
10.“置位点”是生态系统所具有的某个理想状态,此时生态系统的外貌、结构以及动植物组成等都保持相对稳定的状态。下列说法正确的是( )
A.处于“置位点”的生态系统有机物的总量不断增加
B.处于“置位点”的生态系统不需要系统外的能量供给
C.生态系统对抗破坏或干扰的调节机制是正反馈和负反馈
D.处于“置位点”的不同生态系统对外界干扰的敏感程度不同
答案 D
解析 处于“置位点”的生态系统内绿色植物制造的可供其他生物利用的有机物的量,处于比较稳定的状态,即输入和输出基本相等,而非不断增加,A错误;任何生态系统都需要不断得到来自系统外的能量补充,以便维持生态系统的正常功能,B错误;生态系统对抗破坏或干扰的调节机制是负反馈调节,正反馈调节会使生态系统偏离稳态,C错误。
11.(2023·江苏淮安高二质检)如图所示为不同生态系统在相同的环境条件变化下,甲和乙两个生物群落所表现出来的反应。据图分析,下列说法正确的是( )
A.甲生物群落的生物多样性高于乙生物群落
B.甲和乙群落所在生态系统稳定性不同,生物种类完全不同
C.不同群落内部的负反馈调节维持着不同生态系统的稳定性
D.甲所在的生态系统抵抗力稳定性弱,则其恢复力稳定性一定强
答案 C
解析 由题图可知,在相同环境条件的影响下,甲生物群落的变化明显,说明其生物多样性较低,A错误;甲生物群落和乙生物群落对外界环境变化表现出的反应不同,说明它们所在的生态系统稳定性不同,但有些生物种类可能会相同,B错误;负反馈调节是生态系统具备自我调节能力的基础,C正确;并非所有生态系统的抵抗力稳定性和恢复力稳定性都呈负相关,如北极冻原生态系统和荒漠生态系统的抵抗力稳定性弱,其恢复力稳定性也弱,D错误。
12.生态系统自我调节能力的基础是负反馈调节。下列不属于负反馈调节的是( )
A.草原鼠的数量上升引起蛇的数量上升,使得鼠的数量增加受抑制
B.草原被蝗虫采食后,草原植物增强再生能力,减缓植物种群数量的下降
C.森林局部着火破坏了部分植被,但空地上土壤肥沃光照充足,幸存植物能迅速萌发生长
D.池塘被倾倒入大量污水后,水生生物大量死亡,进一步引起水质变差
答案 D
解析 池塘被倾倒入大量污水后,水生生物大量死亡,进一步引起水质变差,属于正反馈调节,D项符合题意。
13.如图所示,两条虚线之间的部分表示生态系统稳定性的正常范围;y表示一个外来干扰使之偏离这一范围的大小;x表示恢复到原状态所需的时间。请回答相关问题:
(1)生态系统结构复杂,各组分间通过__________和__________紧密联系,形成统一整体;同时,__________调节着生物种间关系,以维持生态系统的稳定性。
(2)生态系统稳定性的基础是________________。若要保持一个封闭生态系统的稳定性,必须从外界源源不断地输入________。
(3)对a、b两个生态系统施加相同强度的干扰,若ya>yb,则这两个生态系统的抵抗力稳定性的关系为a________b(填“>”“<”或“=”);对同一生态系统来说,x和y的关系通常为________(填“正相关”或“负相关”)。
(4)环境污染是影响生态系统稳定性的因素之一。研究环境污染物对生物的影响,可用于生态风险评估。进行生态风险评估时,要计算出一个风险熵数(RQ),若RQ<1显示污染物对生物的健康只构成低风险,RQ≥1则显示污染物可能对生物有害。请根据表中的RQ值预测污染物对4种生物生存和该生态系统稳态的影响。
________________________________________________________________________
________________________________________________________________________
________________________________________________________________________。
答案 (1)能量流动 物质循环 信息传递
(2)一定的自我调节能力 能量
(3)< 正相关
(4)D内两种污染物的RQ>1,B内汞的RQ>1,污染物会威胁这些生物的生存,由于A和C生物体内两种污染物的RQ<1,其生存不会受到威胁。汞、铅污染会导致该生态系统的生物多样性减少,抵抗力稳定性会降低,生态平衡被破坏
解析 (2)物质在生物群落和非生物环境之间是循环往返的,因此一个生态系统可以实现物质上的自给自足;而能量流动是单向流动、逐级递减的,因此必须从外界源源不断地输入能量,才能保持封闭生态系统的稳定性。(3)在相同强度的干扰下ya>yb,表明a生态系统受到的影响更大,其抵抗力稳定性低。对同一生态系统来说,偏离正常范围越大,恢复需要的时间就越长,故x和y呈正相关。
14.为观察生态系统的稳定性,某生物兴趣小组的同学设计了4个密闭、透明的生态瓶,各瓶内的组成和条件如表所示。经过一段时间的培养和观测后,发现甲瓶是最稳定的生态系统。
注:表中的“+”表示有;“-”表示无。
请回答相关问题:
(1)乙瓶中,藻类的种群密度变化趋势为_____________________________________,
原因是________________________________________________________________________。
(2)丙瓶与甲瓶相比,有较多的有机物,原因是______________________________________
________________________。
(3)丁瓶与甲瓶相比,氧气含量________,原因是____________________________________
________________________________________________________________________。
(4)根据观察结果,得出结论:
①________________________________________________________________________
________________________________________________________________________;
②________________________________________________________________________
________________________________________________________________________。
答案 (1)下降 在缺乏光照的情况下,藻类不能进行光合作用,不能生长 (2)丙瓶缺乏泥沙,分解者数量太少 (3)少 消费者较多,消耗较多的氧气 (4)①生态系统应具有生产者、消费者、分解者以及非生物的物质和能量(太阳能) ②生产者、消费者以及分解者之间应保持适宜比例,以维持生态系统的相对稳定
解析 (3)丁瓶与甲瓶相比,有小鱼,小鱼进行呼吸作用要消耗水中大量的氧气。(4)总结结论的方法:找出该组实验中的自变量与因变量,归纳出自变量与因变量之间的关系。据表格分析,甲瓶为对照组,乙瓶、丙瓶、丁瓶都为实验组。乙瓶与甲瓶相比缺少光,造成生态系统的稳定性降低,说明光照是维持该生态系统长期稳定的必要条件;丙瓶与甲瓶相比缺少分解者,造成生态系统的稳定性降低,说明分解者是生态系统中不可缺少的重要组成成分;丁瓶与甲瓶相比多了小鱼,消费者过多,也会造成生态系统的稳定性降低,说明生态瓶中生产者、消费者以及分解者之间应保持适宜比例。最后整理归纳得出结论。 项目
抵抗力稳定性
恢复力稳定性
区别
实质
保持自身的结构与功能相对稳定
恢复自身的结构与功能相对稳定
核心
抵抗干扰,保持原状
遭到破坏,恢复原状
影响
因素
生态系统中物种丰富度越大,营养结构越复杂,抵抗力稳定性越强
一般情况下,生态系统中物种丰富度越小,营养结构越简单,恢复力稳定性越强
二者联系
①相反关系:一般来说,抵抗力稳定性强的生态系统,恢复力稳定性弱,反之亦然;
②二者是同时存在于同一系统中的两种截然不同的作用力,它们相互作用,共同维持生态系统的稳定。如图所示:
设计要求
目的
生态缸必须是封闭的
防止外界生物或非生物因素的干扰
生态缸中投放的几种生物必须具有很强的生活力,种类齐全(具有生产者、消费者和分解者)
使生态缸中的生态系统能够进行物质循环和能量流动,在一定时期内保持稳定
生态缸的材料必须透明
为光合作用提供光能,保持生态缸内温度,便于观察
生态缸宜小不宜大,缸中的水量应适宜,要留出一定的空间
便于操作,且使缸内储备一定量的空气
生态缸的采光应使用较强的散射光
防止水温过高导致水生植物死亡
选择动物不宜过多,个体不宜太大
减少对氧气的消耗,防止氧气的产生量小于消耗量
生物种类
RQ
汞(Hg)
铅(Pb)
A
某种小乔木
0.75
0.55
B
某种植食动物
1.26
0.84
C
某种大型真菌
0.91
0.48
D
某种肉食动物
1.25
2.05
生态系统的组成
光
水草
藻类
浮游动物
小鱼
泥沙
生态瓶编号
甲
+
+
+
+
-
+
乙
-
+
+
+
-
+
丙
+
+
+
+
-
-
丁
+
+
+
+
+
+
相关学案
生物选择性必修2第1章 种群及其动态第1节 种群的数量特征导学案及答案:
这是一份生物选择性必修2第1章 种群及其动态第1节 种群的数量特征导学案及答案,共14页。
生物人教版 (2019)第3节 影响种群数量变化的因素学案及答案:
这是一份生物人教版 (2019)第3节 影响种群数量变化的因素学案及答案,共13页。
生物人教版 (2019)第2节 群落的主要类型导学案:
这是一份生物人教版 (2019)第2节 群落的主要类型导学案,共7页。

