


高中生物人教版 (2019)选择性必修2第5节 生态系统的稳定性教案及反思
展开
这是一份高中生物人教版 (2019)选择性必修2第5节 生态系统的稳定性教案及反思,共6页。教案主要包含了教学目标,教学重点,学情分析,教学准备,教学方法,教学过程,板书设计,教学反思等内容,欢迎下载使用。
1简述生态系统的概念,类型和组成成分。【生命观念】
2简述生态系统各组成成分之间的关系。【科学探究】
3尝试构建生态系统的结构模型。 【科学思维】
二、教学重点、难点
1重点:分析生态系统的组成成分和营养结构
2难点:说明生态系统是一个整体,构建生态系统的结构模型
三、学情分析
学生学习生态系统的有关概念已有两年多的时间,记忆模糊但有印象;在第四章学习了群落的概念,有了一定的基础;以上因素更容易使学生产生轻视的念头,故在教师授课时更要讲究教学方法、创设情境,提高学生的学习兴趣。
四、教学准备
PPT课件、补充资料等
五、教学方法
讲授式教学法 ,探究式教学法
六、教学过程: 第一课时
1 新课导入:
【问题探讨】:我们学校范围内有哪些生物?这些生物与环境有着怎样的关系?
通过学生回答和教师小结:生物与环境相互依赖,相互影响,共同构成一个整体,引出生态系统的概念。
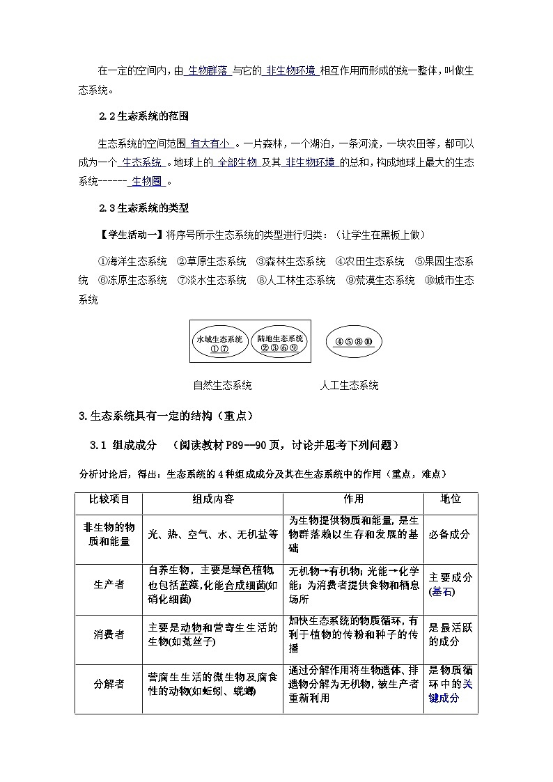
生态系统的概念和范围 (阅读教材P88页,完成下列知识填空)
2.1生态系统的概念:
在一定的空间内,由 生物群落 与它的 非生物环境 相互作用而形成的统一整体,叫做生态系统。
2.2生态系统的范围
生态系统的空间范围 有大有小 。一片森林,一个湖泊,一条河流,一块农田等,都可以成为一个 生态系统 。地球上的 全部生物 及其 非生物环境 的总和,构成地球上最大的生态系统------ 生物圈 。
2.3生态系统的类型
【学生活动一】将序号所示生态系统的类型进行归类:(让学生在黑板上做)
①海洋生态系统 ②草原生态系统 ③森林生态系统 ④农田生态系统 ⑤果园生态系统 ⑥冻原生态系统 ⑦淡水生态系统 ⑧人工林生态系统 ⑨荒漠生态系统 ⑩城市生态系统
自然生态系统 人工生态系统
3.生态系统具有一定的结构(重点)
3.1 组成成分 (阅读教材P89--90页,讨论并思考下列问题)
分析讨论后,得出:生态系统的4种组成成分及其在生态系统中的作用(重点,难点)
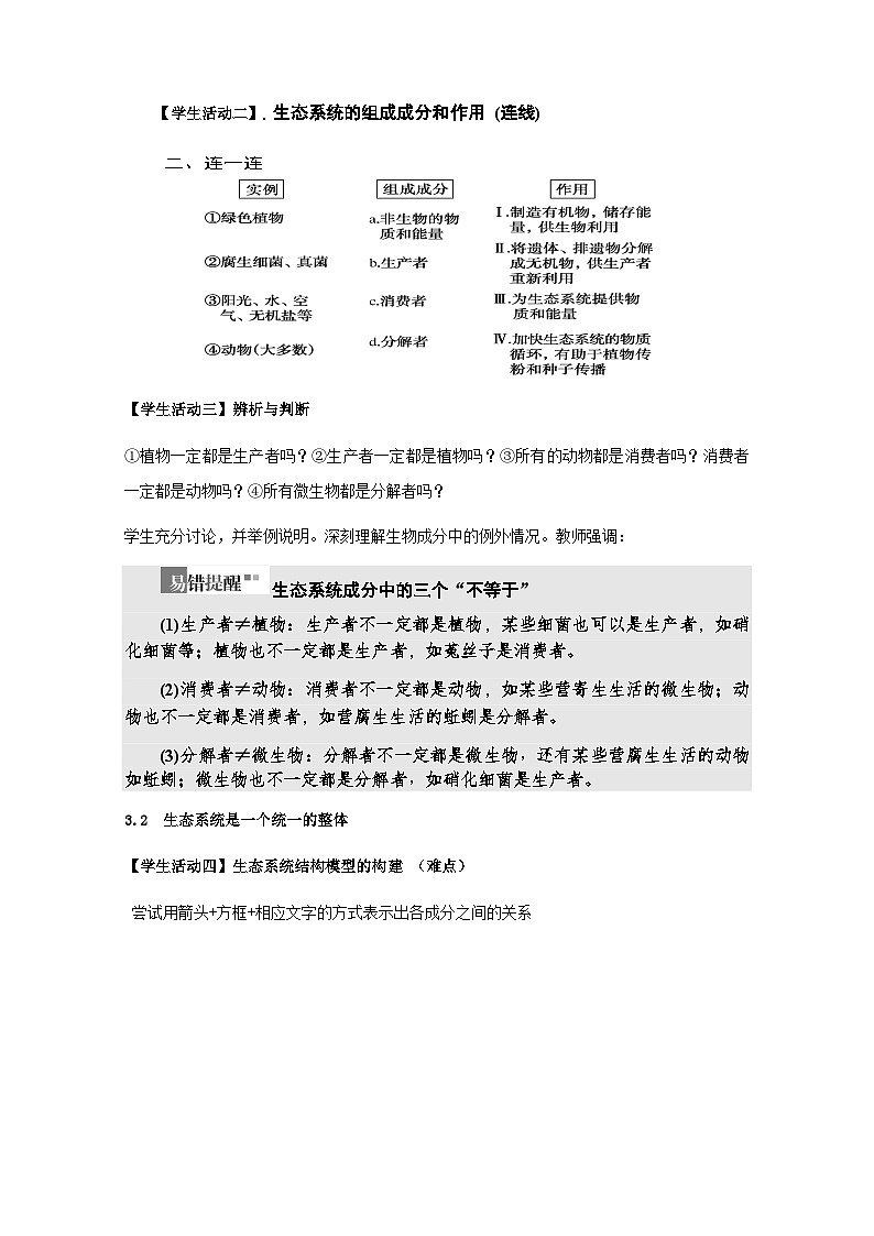
【学生活动二】.生态系统的组成成分和作用 (连线)
【学生活动三】辨析与判断
①植物一定都是生产者吗?②生产者一定都是植物吗?③所有的动物都是消费者吗?消费者一定都是动物吗?④所有微生物都是分解者吗?
学生充分讨论,并举例说明。深刻理解生物成分中的例外情况。教师强调:
生态系统成分中的三个“不等于”
(1)生产者≠植物:生产者不一定都是植物,某些细菌也可以是生产者,如硝化细菌等;植物也不一定都是生产者,如菟丝子是消费者。
(2)消费者≠动物:消费者不一定都是动物,如某些营寄生生活的微生物;动物也不一定都是消费者,如营腐生生活的蚯蚓是分解者。
(3)分解者≠微生物:分解者不一定都是微生物,还有某些营腐生生活的动物如蚯蚓;微生物也不一定都是分解者,如硝化细菌是生产者。
3.2 生态系统是一个统一的整体
【学生活动四】生态系统结构模型的构建 (难点)
尝试用箭头+方框+相应文字的方式表示出各成分之间的关系
CO2等
学生相互合作,讨论得出:
意图:概念模型的构建,理解生态系统各个组分之间是一个统一的整体。
课堂检测:(PPT展示)
第二课时
3.2生态系统的营养结构----食物链和食物网(重点)
【学生活动五】阅读教材P91页, 在某农田生态系统中有草、蛇、青蛙、蝗虫、老鹰等生物,请同学们写出有关的食物链?
学生讨论分析后得出:
教师结合学生书写情况,点评补充完善食物链的书写要求。同时讲解营养级和消费者类型。
3.2.1分析小结食物链的特点:
(1)概念:生态系统中各种生物之间因食物关系形成的一种联系。
(2)每条食物链的起点总是生产者,终点是不被其他动物所捕食的动物,即最高营养级,中间为多种动物,有任何间断都不算完整的食物链。
(3)食物链中的捕食关系是经长期自然选择形成的,不会倒转,因此箭头一定是由上一营养级指向下一营养级。
(4)生产者是第一营养级,消费者所处的营养级不固定,一般不会超过5个营养级。
在原有食物链的基础上,教师增设“①若再增加老鼠,请完善生物之间的捕食关系”。
学生讨论分析后得出:
②若再增加兔子呢?。。。。
学生讨论分析后得出:
教师总结补充:引出食物网的概念
3.2.2食物网
①概念:生态系统中许多食物链彼此相互交错连接成的复杂营养结构,就是食物网。
②形成的原因
a.一种绿色植物可能是多种植食性动物的食物。
b.一种植食性动物既可能吃多种植物,也可能被多种肉食性动物所食。
③特点:同一种消费者在不同的食物链中,可以占据不同的营养级。
④功能:食物链和食物网是生态系统的营养结构,是物质循环和能量流动的渠道。
一般认为,食物网越复杂,生态系统的自我调节能力就越强,稳定性就越高。
【设计意图】通过组分不断增加,学生自主构建食物链食物网模型,体会感悟生态系统组分越多,生态系统内的营养关系网就越多越复杂,稳定也性越高。
【学生活动六】①该食物网中一共有几条食物链?②老鹰占有几个营养级?处在哪几个营养级?
七、板书设计
八、教学反思
本节课通过设置情境,让学生分析生态系统的组分以及组分的作用。通过学生讨论答题,将本节的生态系统的结构等概念进行强化,对于组成成分注重分析相互关系,通过模型构建引导学生自主构建组成成分之间关系以及食物网,初步达到了训练科学思维的作用。本节课给学生提供了充分展示自我的机会,学生在讨论、思辨、陈述后,教师应给予积极鼓励。比较项目
组成内容
作用
地位
非生物的物质和能量
光、热、空气、水、无机盐等
为生物提供物质和能量,是生物群落赖以生存和发展的基础
必备成分
生产者
自养生物,主要是绿色植物,也包括蓝藻,化能合成细菌(如硝化细菌)
无机物→有机物;光能→化学能;为消费者提供食物和栖息场所
主要成分(基石)
消费者
主要是动物和营寄生生活的生物(如菟丝子)
加快生态系统的物质循环,有利于植物的传粉和种子的传播
是最活跃的成分
分解者
营腐生生活的微生物及腐食性的动物(如蚯蚓、蜣螂)
通过分解作用将生物遗体、排遗物分解为无机物,被生产者重新利用
是物质循环中的关键成分
相关教案
这是一份高中生物人教版 (2019)选择性必修2第2节 生态系统的能量流动教案及反思,共9页。教案主要包含了教学背景分析,发展学生核心素养,教学重点,教学难点,课时安排,教学方法,教学准备,教学过程等内容,欢迎下载使用。
这是一份人教版 (2019)必修2《遗传与进化》第1节 基因突变和基因重组教学设计及反思,共12页。教案主要包含了核心素养目标,教学重难点,教学过程,基因突变的原因,基因重组,基因突变对蛋白质与性状的影响,基因突变类型的探究等内容,欢迎下载使用。
这是一份高中生物第3章 基因的本质第3节 DNA的复制教学设计,共3页。