所属成套资源:新人教版生物选择性必修2PPT课件+教案+分层作业+导学案整册(含单元复习资料)
高中生物人教版 (2019)选择性必修2第3章 生态系统及其稳定性第5节 生态系统的稳定性优质作业课件ppt
展开
这是一份高中生物人教版 (2019)选择性必修2第3章 生态系统及其稳定性第5节 生态系统的稳定性优质作业课件ppt,文件包含人教版高中生物选择性必修二35《生态系统的稳定性》教学课件pptx、人教版高中生物选择性必修二35《生态系统的稳定性》教学设计docx、人教版高中生物选择性必修二35《生态系统的稳定性》分层练习原卷版docx、人教版高中生物选择性必修二35《生态系统的稳定性》导学案原卷版docx、人教版高中生物选择性必修二35《生态系统的稳定性》分层练习解析版docx、人教版高中生物选择性必修二35《生态系统的稳定性》导学案解析版docx等6份课件配套教学资源,其中PPT共34页, 欢迎下载使用。
阐明生态平衡与生态系统的稳定性
举例说明抵抗力稳定性和恢复力稳定性
简述提高生态系统稳定性的措施
20世纪,青藏高原的生态环境明显恶化,形势日益严峻。位于高原腹地的“三江源”,冰川、雪山逐年萎缩,江河、湖泊和湿地缩小、干涸;沙化、水土流失的面积不断扩大;荒漠化和草地退化日益突出;长期的滥垦乱伐使大面积的草地和近一半的森林遭到严重破坏;虫鼠害肆虐;珍稀野生动物盗猎严重;受威胁的生物物种占总类的20%以上。
1.当地生态系统进行的演替属哪种类型?演替的方向?
2.当地生态系统的结构和功能会发生变化吗?为什么?
次生演替;由物种丰富度高向低方向
物种数量减少,营养结构变简单;物质循环、能量流动等生态系统的功能受到严重影响。
生态系统的 和 处于相对稳定的状态,就是生态平衡。
生态系统各组分保持相对稳定
判断下列生态系统是否处于生态平衡?
群落总生产量和总呼吸量的变化曲线图
思考:在成熟阶段,群落的总生产量和总呼吸量呈现怎样的趋势? 这说明了什么?
总生产量和总呼吸量均趋于稳定,且相对值接近。说明群落在输入和输出上趋于平衡状态,即生态系统表现为收支平衡。
生产者在一定时间内制造的可供其他生物利用的量,处于比较稳定的状态。
的生态过程正常进行,保证了物质总在循环,能量不断流动,生物个体持续发展和更新。
而这种功能的平衡,又使生态系统的收支呈现平衡。
任务一:分析生态系统中的反馈调节过程
负反馈调节机制是自我调节能力的基础
尝试用文字、线框、箭头等符号,任选一个实例,简要描绘其中的调节过程。
在一个系统中,系统工作的效果,反过来又作为信息调节该系统的工作,并且使系统工作的效果减弱或受到限制,它可使系统保持稳定。
补充:正反馈调节的过程
实例:湖泊受到严重污染,鱼等生物会因死亡而减少,尸体腐烂,又会进一步加重污染,引起更多的生物死亡,污染更加严重
结果:使生态系统远离平衡状态
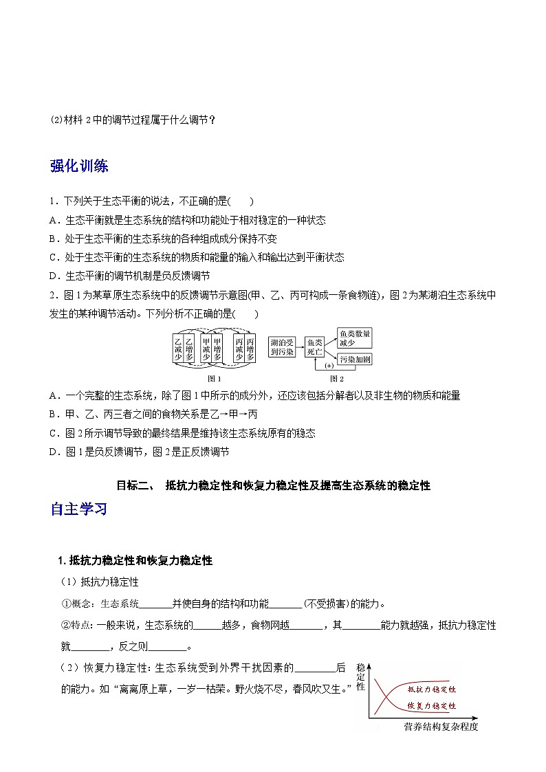
(1)概念:生态系统 自身结构与功能处于 平衡状态的能力。生态系统的稳定性,强调的是生态系统维持 的能力。
1.抵抗力稳定性(1)含义:生态系统 并使自身的结构与功能____________ 的能力。(2)规律:一般来说,生态系统中的组分越多, 越复杂,其____ 能力就越强,抵抗力稳定性就越高,如热带雨林生态系统。2.恢复力稳定性(1)含义:生态系统在 后 的能力。(2)特点:生态系统在受到不同的干扰(破坏)后,其恢复 与恢复_____是不一样的。
受到外界干扰因素的破坏
讨论: 比较森林生态系统和三江源地区的草原生态系统在两种稳定性表现上的差别,简要表述理由。
一般来说,生态系统中的组分越多,食物网越复杂,其自我调节能力就越强,抵抗力稳定性就越高。反之,生态系统的组分越少,食物网越简单,其自我调节能力就越弱,恢复力稳定性较高。
任务二:生态系统的稳定性之间的关系1.请用数学模型来表示两种稳定性的关系。
思考:结构简单的生态系统,抵抗力稳定性低,恢复力稳定性一定高吗?
对于环境条件极其恶劣的生态系统,如北极苔原生态系统,其抵抗力稳定性和恢复力稳定性都较低!
2.如图表示抵抗力稳定性、恢复力稳定性和总稳定性的关系,据图分析回答下列问题:(1)在受到干扰之前,曲线在正常范围内波动是由于该生态系统具有 。(2)热带雨林生态系统与草原生态系统相比,受到相同干扰时,草原生态系统的y值要 (填“大于”或“小于”)热带雨林的y值。(3)x的大小可作为 强弱的指标,x值越大,说明恢复力稳定性越 。(4)TS表示曲线与正常范围之间所围成的面积,TS值越大,说明生态系统的总稳定性越 。
抵抗力稳定性和恢复力稳定性的比较
3.提高生态系统的稳定性(1)原因①处于生态平衡的生态系统可以持续不断地满足人类 。②处于生态平衡中的生态系统能够使人类生活与生产的 保持稳定。(2)措施①控制对生态系统的 ,在不超过生态系统自我调节能力的范围内, 地利用生态系统。②对人类利用强度较大的生态系统,应给予相应的 、 的投入,保证生态系统内部 与 的协调。
1. 2005年,我国启动三江源生态保护和建设一期工程,总投资75亿元,项目兼顾生态保护、民生改善、生产布局多方面。
4.从2005年到2019年,14年间,国家在三江源地区持续投入逾180亿元。
3. 2014年初,三江源生态保护和建设二期工程启动。
2.青海在环境“倒逼”下开始“铁腕”治理,对三江源地区4州17县市全面实施沙化治理、禁牧封育、退牧还草、移民搬迁、湿地保护、人工增雨、工程灭鼠等项目。
封山育林、休牧育草、围栏封育
控制对生态系统的干扰强度
人工造林、人工种草、鼠虫害治理、“黑土滩”治理
给予相应的物质、能量的投入
社会责任:为三江源地区制定措施提高其稳定性?
1.下列关于生态平衡的说法,不正确的是A.生态平衡就是生态系统的结构和功能处于相对稳定的一种状态B.处于生态平衡的生态系统的各种组成成分保持不变C.处于生态平衡的生态系统的物质和能量的输入和输出达到平衡状态D.生态平衡的调节机制是负反馈调节
2.图1为某草原生态系统中的反馈调节示意图(甲、乙、丙可构成一条食物链),图2为某湖泊生态系统中发生的某种调节活动。下列分析不正确的是A.一个完整的生态系统,除了图1中所示的成分外,还应该包括分解者以 及非生物的物质和能量B.甲、乙、丙三者之间的食物关系是乙→甲→丙C.图2所示调节导致的最终结果是维持该生态系统原有的稳态D.图1是负反馈调节,图2是正反馈调节
4.两个不同的生态系统在同时受到同等强度的干扰(y)后,其结构和功能的曲线变化情况如图所示。由图不能得出的结论是A.同等强度的干扰下,乙生态系统的抵抗力 稳定性比甲高B.同等强度的干扰下,若乙生态系统干扰提 前,则b点左移C.若甲生态系统的干扰强度增大,则c点右移D.乙生态系统b点后一定有新的物种产生
探究•实践:设计制作生态缸,观察其稳定性
在有限的空间内,依据生态系统原理,将生态系统的基本成分进行组织,构建一个人工微生态系统是可能的。要使人工微生态系统正常运转,在设计时还要考虑系统内组分及营养级之间的合适比例。应该注意,人工生态系统的稳定性是有条件的,也可能是短暂的。
5.结果分析(1)生态缸中的生物只能存活一段时间。虽然生态缸中生态系统成分齐全,但其结构比较 ,自我调节能力 。(2)不同的生态缸中生态系统的稳定性时间 。
4.设计制作封闭型生态缸应该遵循一定的原理和要求。下列原理或要求中合理的是A.应该将生态缸放在阳光能够直接照射的地方,以保证获得足够的能量B.应该经常向生态缸中通气,从而保证缸中生物的呼吸C.生态缸中投放的生物必须有很强的生命力,投放的动物数量要多一些D.生态缸的各种生物之间以及生物与非生物环境之间,必须能够进行物 质循环和能量流动
5.很多同学都曾尝试设计制作过小生态缸,但有相当一部分同学的设计并不成功。下列相关叙述不正确的是A.缸内各种生物之间应有营养上的联系B.生态缸的稳定性与生物种类和数量的合理搭配有关C.生态缸生态系统起始比较简单,演替必定使其越来越稳定D.缸内加泥沙以提供分解者
相关课件
这是一份生物人教版 (2019)第4章 人与环境第3节 生态工程获奖作业ppt课件,文件包含人教版高中生物选择性必修二43《生态工程》教学课件pptx、人教版高中生物选择性必修二43《生态工程》教学设计docx、人教版高中生物选择性必修二43《生态工程》分层练习原卷版docx、人教版高中生物选择性必修二43《生态工程》导学案原卷版docx、人教版高中生物选择性必修二43《生态工程》分层练习解析版docx、人教版高中生物选择性必修二43《生态工程》导学案解析版docx等6份课件配套教学资源,其中PPT共0页, 欢迎下载使用。
这是一份高中生物人教版 (2019)选择性必修2第2节 生态系统的能量流动优质作业ppt课件,文件包含人教版高中生物选择性必修二321《能量流动的过程及特点》教学课件pptx、人教版高中生物选择性必修二32《生态系统的能量流动》教学设计docx、人教版高中生物选择性必修二321《能量流动的过程及特点》分层练习原卷版docx、人教版高中生物选择性必修二321《能量流动的过程及特点》导学案原卷版docx、人教版高中生物选择性必修二321《能量流动的过程及特点》分层练习解析版docx、人教版高中生物选择性必修二321《能量流动的过程及特点》导学案解析版docx等6份课件配套教学资源,其中PPT共23页, 欢迎下载使用。
这是一份高中生物人教版 (2019)选择性必修2第2章 群落及其演替第3节 群落的演替公开课作业ppt课件,文件包含人教版高中生物选择性必修二23《群落的演替》教学课件pptx、人教版高中生物选择性必修二23《群落的演替》教学设计docx、人教版高中生物选择性必修二23《群落的演替》分层作业原卷版docx、人教版高中生物选择性必修二23《群落的演替》导学案原卷版docx、人教版高中生物选择性必修二23《群落的演替》分层作业解析版docx、人教版高中生物选择性必修二23《群落的演替》导学案解析版docx等6份课件配套教学资源,其中PPT共35页, 欢迎下载使用。

