所属成套资源:中考语文 古代诗词 选择题专练(课内篇目)常考题型专练(原卷+解释)-2024中考语文古代诗词专练
七上《观沧海》选择题专练-冲刺2024年中考语文古代诗歌课内篇目常考题型专练(原卷版)
展开
这是一份七上《观沧海》选择题专练-冲刺2024年中考语文古代诗歌课内篇目常考题型专练(原卷版),共5页。
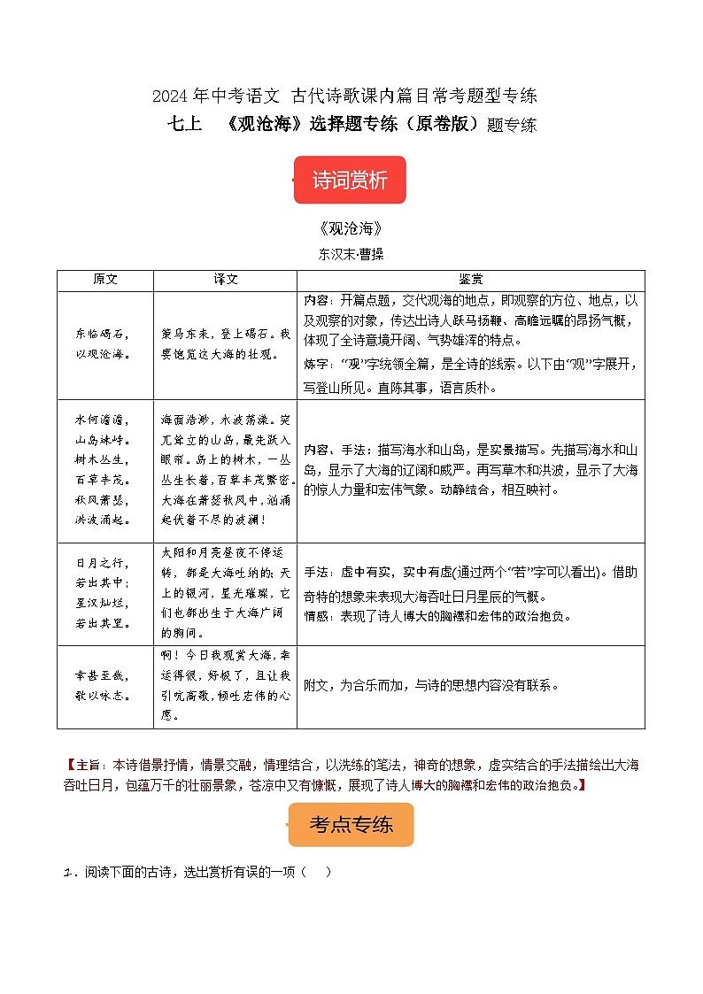
《观沧海》
东汉末·曹操
【主旨:本诗借景抒情,情景交融,情理结合,以洗练的笔法,神奇的想象,虚实结合的手法描绘出大海吞吐日月,包蕴万千的壮丽景象,苍凉中又有慷慨,展现了诗人博大的胸襟和宏伟的政治抱负。】
1.阅读下面的古诗,选出赏析有误的一项( )
A.本诗是曹操北征乌桓途中登临碣石山所作,诗歌寓情于沧海之景,表现了诗人博大的胸襟和建功立业的情怀
B.“水何澹澹,山岛竦峙”,动静结合,虚实相生。“澹澹”写出大海水波动荡的状态,“竦、峙”突出山岛高耸峭拔的特点。
C.“树木丛生,百草丰茂。秋风萧瑟,洪波涌起。”一写山岛草木繁茂,一写秋风强劲、波涛汹涌,共同表现了大海的生机与力量。
D.“日月之行,若出其中;星汉灿烂,若出其里。”该句通过神奇的想象表现了大海吞吐日月、包孕星汉的壮阔气势。
2.对这首诗的理解不恰当的一项是 ( )
A.这首诗是曹操大破乌桓族及袁绍的残余势力,基本统一了北方,在归途中经过碣石山而写的,历来被视为“建安风骨”的代表作。
B.“东临碣石,以观沧海”开篇点题,交代了观察的方位、地点以及观察的对象,这是继承《诗经》中直陈其事的写法,显得很质朴。
C.“日月之行,若出其中;星汉灿烂,若出其里”寥寥十六个字,就写出了沧海之大,用写实的笔法表现大海吞吐日月星辰的气概。
D.乐府诗本是合乐的可以歌唱。诗的最后两句“幸甚至哉,歌以咏志”。就是为了合乐而加的套语,与诗的思想内容没有直接关系。
3.下面对曹操的《观沧海》赏析有误的一项是( )
A.“东临碣石,以观沧海”这两句,交代观海的地点,“观”是线索,起到统领全篇的作用。
B.“树木丛生,百草丰茂”描写了岛上树木茂盛、野草繁密的画面,展现了一派欣欣向荣的景象。
C.“秋风萧瑟,洪波涌起”,一阵萧瑟的秋风,催动了滔天的波澜,这让诗人不禁产生些许落寞与消沉。
D.本诗选取了“沧海”“洪波”“日月““星汉”等宏大的景物,苍凉中又有慷慨之气,表达了诗人的雄心壮志。
4.阅读下面这首诗,理解不正确的一项是( )
A.“水何澹澹,山岛竦峙”的意思是:海水是多么平静,海中山岛罗列,高耸挺立。
B.“树木丛生,百草丰茂”具体写竦峙的山岛:虽然已到秋风萧瑟、草木摇落的季节,但岛上树木繁茂,百草丰美,给人生机盎然之感。
C.“日月之行,若出其中;星汉灿烂,若出其里”描写了大海的宏伟博大,似乎可以吐纳日、月、星、汉(银河).表达了诗人的雄心和气概.
D.《观沧海》抒发了诗人统一中国、建功立业的抱负。这种情感在诗中没有直接表露,而是蕴含在对景物的描写当中。
5.对《观沧海》理解有误的一项是( )
A.“东临碣石,以观沧海。”直陈其事,交代观海地点。
B.“水何澹澹,山岛竦峙。树木丛生,百草丰茂。”四句描写大海和山岛,动静结合,展示了大海的辽阔和威严。
C.“日月之行,若出其中;星汉灿烂,若出其里。”四句,虚实结合,通过生动的描绘表现了大海吞吐日月星辰的气势。
D.“幸甚至哉,歌以咏志。”作为全诗的收尾句,直抒胸臆,抒发了诗人的远大政治抱负。
6.请选出对曹操《观沧海》赏析有误的一项( )
A.这是一首写景抒情诗,作者借景抒情,诗里洋溢着饱满的激情。
B.全诗呈“总分”结构,分写的层次为:岛上的树木和百草,海上的秋风和洪波,天上的日月和星汉。
C.诗人描绘了大海的壮丽景象,表现了诗人宽广的胸怀和豪迈的气魄。
D.诗的开头和结尾遥相呼应,表达了诗人观沧海之后的深切感受。
7.下列理解与分析不正确的一项是( )
A.“东临碣石”点明了“观沧海”的位置,“观”字统领全篇。
B.“水何澹澹”两句,描写海水和山岛相互映衬,显示出大海的辽阔壮观。
C.“日月之行”四句,借助奇特的想象表现了大海吞吐日月星辰的气概。
D.诗中描写了萧瑟的秋风,营造了悲凉伤感的意境。
8.选出下列对曹操的《观沧海》赏析有误的一项( )
A.诗的开头两句交代观海的地点,这是继承《诗经》中直陈其事的写法,显得很质朴。
B.诗中对“海水”“山岛”“草木”“洪波”等自然景物的描写采用动静结合的手法。
C.诗中借助奇特的想象来表现大海吞吐日月星辰的气概,两个“若”字句,都是虚写。
D.这是一首乐府诗,诗的最后两句就是为了合乐而加的,与诗的思想内容没有联系。
9.下面对《观沧海》一诗的赏析,不恰当的一项是( )
A.这是一首写景抒情诗,“临”字统领全篇。
B.“东临碣石,以观沧海”开篇点题,交代了观察的方位、地点以及观察的对象。
C.“水何澹澹,山岛竦峙”这两句描写海水和山岛。海水荡漾,是动态;山岛耸立,是静态,相互映衬,显示了大海的辽阔和威严。
D.“幸甚至哉,歌以咏志”这两句是为了合乐而加的,与诗的思想内容没有联系。
10.下面对《观沧海》一诗的赏析,不恰当的一项是( )
A.“东临碣石,以观沧海”两句,交代了观海的地点,起首平稳而质朴。“观”字统领全篇,以下几句皆由此展开,具体写登山之所见所思。
B.“水何澹澹,山岛竦峙”两句是从俯视的角度总写看到的景象,接下来四句由近及远描绘了山岛的蓬勃生机和大海的苍茫辽阔。
C.诗中的两个“若”字,想象奇特,展现了大海吞吐日月星辰的磅礴气势。
D.全诗借景抒情,情景交融。登临碣石山,诗人心潮澎湃,把眼前的景色、自己的想象同历史兴衰之感、忧国忧民之情巧妙地融会在一起。
11.下面对诗歌理解和分析不正确的一项是( )
A.“东临碣石,以观沧海”两句,直叙其事,交代了观海的地点。
B.“水何澹澹”至“洪波涌起”六句,动静结合,写出了大海波澜壮阔、山岛高耸屹立、草木生机勃发的特点。
C.“日月之行”至“若出其里”四句,是诗人对眼前实景的描绘,生动地展现了大海吞吐日月星辰的磅礴气势。
D.全诗意境开阔,气势雄浑,让我们感受到诗人的博大胸襟和远大的政治抱负。
12.对下面这首诗理解有误的一项是( )
A.这是一首四言古体诗,也是一首写景诗,诗人将自己的情与志融于景中,情景交融。
B.写景动静结合,“秋风萧瑟,洪波涌起”与“水何澹澹”写的是静景,“树木丛生,百草丰茂”与“山岛竦峙”写的是动景。
C.“观”字起到统领全篇的作用。
D.本诗通过对波涛汹涌、吞吐日月的大海的生动描绘,表达了诗人伟大的政治抱负和壮阔胸襟。
13.下列对《观沧海》的理解和分析不正确的一项是( )
A.“东临碣石”中的“临”,写诗人登高观沧海,起笔气势不凡。
B.“秋风萧瑟,洪波涌起”描写了萧瑟的秋风,汹涌的波涛,营造了悲凉伤感的气氛。
C.“幸甚至哉,歌以咏志”为合乐时所加的套语,与正文内容没有直接关系。
D.本诗意境开阔,气势雄浑,体现诗人博大的胸襟和建功立业的豪迈情怀。
原文
译文
鉴赏
东临碣石,
以观沧海。
策马东来,登上碣石。我要饱览这大海的壮观。
内容:开篇点题,交代观海的地点,即观察的方位、地点,以及观察的对象,传达出诗人跃马扬鞭、高瞻远瞩的昂扬气概,体现了全诗意境开阔、气势雄浑的特点。
炼字:“观”字统领全篇,是全诗的线索。以下由“观”字展开,写登山所见。直陈其事,语言质朴。
水何澹澹,
山岛竦峙。
树木丛生,
百草丰茂。
秋风萧瑟,
洪波涌起。
海面浩渺,水波荡漾。突兀耸立的山岛,最先跃入眼帘。岛上的树木,一丛丛生长着,百草丰茂繁密。大海在萧瑟秋风中,汹涌起伏着不尽的波澜!
内容、手法:描写海水和山岛,是实景描写。先描写海水和山岛,显示了大海的辽阔和威严。再写草木和洪波,显示了大海的惊人力量和宏伟气象。动静结合,相互映衬。
日月之行,
若出其中;
星汉灿烂,
若出其里。
太阳和月亮昼夜不停运转,都是大海吐纳的;天上的银河,星光璀璨,它们也都出生于大海广阔的胸间。
手法:虚中有实,实中有虚(通过两个“若”字可以看出)。借助奇特的想象来表现大海吞吐日月星辰的气概。
情感:表现了诗人博大的胸襟和宏伟的政治抱负。
幸甚至哉,
歌以咏志。
啊!今日我观赏大海,幸运得很,好极了,且让我引吭高歌,倾吐宏伟的心愿。
附文,为合乐而加,与诗的思想内容没有联系。
相关试卷
这是一份七下《望岳》选择题专练-冲刺2024年中考语文古代诗歌课内篇目常考题型专练(原卷版),共4页。
这是一份八下《石壕吏》选择题专练-冲刺2024年中考语文古代诗歌课内篇目常考题型专练(原卷版),共5页。试卷主要包含了阅读下面一首诗,完成小题,对下面诗作赏析有误的一项是,对《石壕吏》赏析有误的一项是,下列对这首诗的贯析有误的一项是等内容,欢迎下载使用。
这是一份八下《卖炭翁》选择题专练-冲刺2024年中考语文古代诗歌课内篇目常考题型专练(原卷版),共4页。

