八下《石壕吏》选择题专练-冲刺2024年中考语文古代诗歌课内篇目常考题型专练(原卷版)
展开1.阅读下面一首诗,完成小题。
石壕吏
杜甫
暮投石壕村,有吏夜捉人。老翁逾墙走,老妇出门看。吏呼一何怒!妇啼一何苦!听妇前致词:三男邺城戍。一男附书至,二男新战死。存者且偷生,死者长已矣!室中更无人,惟有乳下孙。有孙母未去,出入无完裙。老妪力虽衰,请从吏夜归,急应河阳役,犹得备晨炊。
夜久语声绝,如闻泣幽咽。天明登前途,独与老翁别。
下列对诗歌的赏析,有误的一项是( )
A.首句“暮投石壕村”不仅点明了投宿的时间和地点,而且和盘托出了兵荒马乱、鸡犬不宁、一切脱出常轨的景象,为悲剧的演出提供了典型环境。
B.“吏呼一何怒!妇啼一何苦!”两句,极其概括、极其形象地写出了“吏”与“妇”的尖锐矛盾,一“呼”一“啼”一“怒”一“苦”,形成了强烈的对比。
C.在诗中,作者先叙事,后抒情、议论,通过抒情和议论,表达了他对劳动人民的深切同情,全诗爱憎十分强烈,倾向性十分鲜明。
D.诗歌通过作者亲眼所见的石壕吏乘夜捉人的故事,揭露封建统治者的残暴,反映了唐代“安史之乱”引起的战争给广大人民带来的深重灾难。
2.对下面诗作赏析有误的一项是( )
A.这是一首叙事诗,诗歌按“暮”到“夜”,再到“夜久”,最后到“天明”的时间顺序来叙述故事的发展变化。
B.诗开篇两句直叙其事,点明投宿的时间和地点,其中“捉”字写出了官吏手段的强硬,表现官吏的霸道和凶残。
C.诗中“吏呼一何怒!妇啼一何苦!”两句运用对比手法,形成强烈的反差,形象地写出“吏”与“妇”的矛盾。
D.“独与老翁别”的“独”字,写出了诗人天明告别时孤单失落的感受,流露出他对后面旅程充满担忧的惆怅心情。
3.选出下列对《石壕吏》赏析有误的一项是( )
A.诗歌记叙了差役夜间到百姓家中强征兵役的过程,反映了战争给劳动人民带来的沉重灾难。
B.诗歌在深刻揭露黑暗残暴的兵役制度的同时,也表现了劳动人民那种坚韧的爱国精神。
C.诗歌中表现战争惨烈的诗句是:“一男附书至,二男新战死”。
D.“吏呼一何怒!妇啼一何苦!”两个“一何”渲染出差吏如狼似虎的蛮横气势。
4.下面对《石壕吏》一诗的赏析,不恰当的一项是( )
A.杜甫,浪漫主义诗人,《石壕吏》是作者在“安史之乱”中的名作。
B.《石壕吏》表现了诗人对战争的有力控诉和对民生疾苦的深切同情。
C.《石壕吏》只是“客观”叙述,并没有作者情感、态度的直接表露。
D.本诗构思巧妙,用差吏的“怒”“呼”贯穿于老妇人陈情的全过程。
5.下列对《石壕吏》这首诗的理解和分析,不正确的一项是( )
A.老妪是诗中主要人物形象,她在危急之下挺身而出,自请应役,主动从军。这种敢于承担苦难的精神让人赞赏。
B.诗中“吏呼一何怒!妇啼一何苦”两句渲染出了差吏如狼似虎的蛮横,也表现了老妇人的凄苦、可怜。
C.这是一首抒情诗,全诗抒发了作者对时局的忧虑和对人民的深切同情。
D.全诗最后一节写出了老妇人被抓走后,一家人的凄苦情状,表达出诗人沉重的心情。
6.下列对《石壕吏》的理解有误的一项是( )
A.“有吏夜捉人”一句,是全篇的提纲,以下情节,都从这里生发出来。
B.“夜捉人”一则表明官府“捉人”之事时常发生,百姓白天躲藏或者反抗,无法“捉”到;二则表明县吏手段狠毒,在人们已经入睡的黑夜来个突然袭击。
C.写“致词”内容的十三句诗,多次换韵,表现出多次转折,暗示了县吏的多次“怒呼”、逼问。这十三句诗,是“老妇”一口气说下去的,县吏也一直在那里洗耳恭听。
D.最后一段虽然只有四句,却照应开头,涉及所有人物,写出了事件的结局和作者的感受。
7.对《石壕吏》赏析有误的一项是( )
A.这是一首叙事诗,通过作者的内心独白,直接抒情。
B.“吏呼一何怒,妇啼一何苦”两句渲染出县吏的蛮横气势,也表现了老妇人凄苦、可怜。
C.本诗中,作者在思想上是矛盾的,他歌颂老妇勇于承担苦难的精神,对战争给人民带来的巨大灾难深感悲通。
D.“独与老翁别”含蓄的写出诗人的感受,表达了他对这灾难深重的一家人的同情。
8.下列对这首诗的理解和分析,不正确的一项是( )
A.全诗以“暮—夜—夜久—天明”的时间为序,其中略写了老妇人的致词。
B.“吏呼”“妇啼”两句渲染出了官吏如狼似虎的蛮横气势,也表现了老妇的凄苦。
C.“出入无完裙”是说进进出出都没有完整的衣服,表明了老百姓生活极度贫困。
D.最后一段虽只有四句,但暗示了结局,照应了开头,写出了事件结局和诗人感受。
9.下列对这首诗的贯析有误的一项是( )
A.加点词语“一何”是“多么”的意思,诗人连用两个“一何”,增强了感情色彩,有力地渲染出差吏的蛮横气势与老妇的凄凉处境。
B.最后四句是故事的尾声,“独与老翁别”暗示老妇已被差吏抓走。
C.本诗构思巧妙,暗写老妇,明写差役,将差役的“怒”“呼”贯穿在老妇陈情的全过程中,其凶横残暴不言而喻。
D.这是一首叙事诗,诗人把自己的思想感情融化在客观的事实和具体的形象里,如“有吏夜捉人”一句,它是叙事,同时又是讽刺和揭露,包含诗人的憎恨之情。
10.下面对杜甫《石壕吏》一诗的赏析,不恰当的一项是( )
A.从诗人日暮投宿到天明登程告别,整个故事有开始、发展、高潮、结局,情节完整且颇为紧张。
B.诗的首尾是叙事,中间用对话,人物有五六个之多,诗人巧妙地借老妇的口,诉说了她一家的悲惨遭遇。
C.诗人写老妇的哭诉,语言典雅华丽,用典巧妙恰当,一唱三叹,高低抑扬,达到沉郁顿挫的效果。
D.诗人用巧妙的构思,将丰富的内容和自己的感情融注于客观的叙述中,让故事本身去显露诗人的爱憎。
11.下列对诗歌分析不正确的一项是( )
A.这是一首叙事诗,其主体部分是老妇人的“致词”。
B.诗人用极简省的笔墨刻画出差役凶狠蛮横的形象。
C.诗人对战争中处境悲惨的人民寄予了深切的同情。
D.诗人主要赞颂了老妇人顾全大局勇于担当的牺牲精神。
12.下列选项对《石壕吏》赏析不正确的一项是( )
A.本诗表达了作者对封建统治者抓人打仗的不满和对广大百姓的同情,是首优秀的抒情诗。
B.从“天明登前途,独与老翁别”可以看出,年老体衰的老妇人最终被官吏捉走了。
C.“一男附书至,二男新战死”可见老妇人非常值得哀怜,三个儿子,有两个刚刚牺牲在战场上。
D.“泣幽咽”中“泣”指有泪无声,“咽”指哭声梗塞低沉。
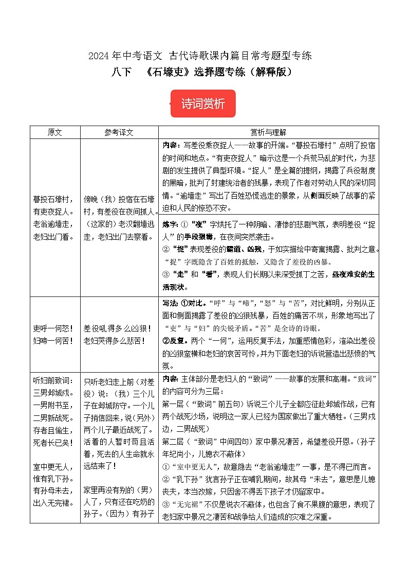
原文
参考译文
赏析与理解
暮投石壕村,
有吏夜捉人。
老翁逾墙走,
老妇出门看。
傍晚(我)投宿在石壕村,有差役在夜间抓人。(这家的)老汉翻墙逃走,老妇出门去察看。
内容:写差役乘夜捉人——故事的开端。“暮投石壕村”点明了投宿的时间和地点。“有吏夜捉人”暗示这是一个兵荒马乱的时代,为悲剧的发生提供了典型环境。“捉人”是全篇的提纲,揭露了兵役制度的黑暗,批判了封建统治者的残暴,表现了作者对劳动人民的深切同情。“逾墙走”写出了百姓恐慌逃走的景象,从侧面反映了战事的紧迫和人民的惊恐不安。
炼字:①“夜”字烘托了一种阴暗、凄惨的悲剧气氛,表明差役“捉人”的手段狠毒,在夜间突然袭击。
②“捉”表现差役的霸道、凶残,于如实描绘中寄寓揭露、批判之意。“捉”字既隐含了百姓的抵触,又隐含了差役的凶暴。
③“走”和“看”,表现人们长期以来深受抓丁之苦,昼夜难安的生活现状。
吏呼一何怒!
妇啼一何苦!
差役吼得多么凶狠!老妇哭得多么悲苦!
写法:①对比。“呼”与“啼”,“怒”与“苦”,对比鲜明,分别从正面和侧面揭露了差役的凶狠残暴,百姓的痛苦不㙋,形象地写出了“吏”与“妇”的尖锐矛盾。“苦”是全诗的诗眼。
②反复。两个“一何”,运用反复手法,加重感情色彩,渲染出差役的凶狠蛮横和老妇的哀苦可怜,并为下面老妇的诉说营造出悲愤的气氛。
听妇前致词:
三男邺城戍。
一男附书至,
二男新战死。
存者且偷生,
死者长已矣!
室中更无人,
惟有乳下孙。
有孙母未去,
出入无完裙。
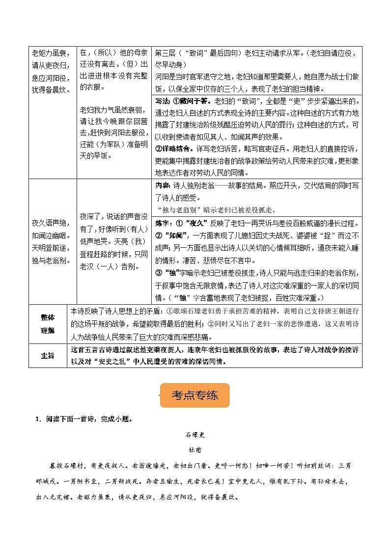
老妪力虽衰,
请从吏夜归,
急应河阳役,
犹得备晨炊。
只听老妇走上前(对差役)说:(我)三个儿子在邺城防守。一个儿子捎信回来,说(另外)两个儿子最近战死了。活着的人暂时苟且活着,死去的人生命就永远结束了!
家里再没有别的(男)人了,只有还在吃奶的孙子。(因为)有孙子在,(所以)他的母亲还没有离去,(但)出出进进根本没有完整的衣服。
老妇我力气虽然衰弱,请让我今晚跟你回营去,赶快到河阳去服役,还能(为军队)准备明天的早饭。
内容:主体部分是老妇人的“致词”——故事的发展和高潮。“致词”的内容可分为三层:
第一层(“致词”前五句)诉说三个儿子全都应征赴邺城作战,已有两个战死沙场,说明这一家人已经为国家做出了重大牺牲。(三男戍边,二男战死)
第二层(“致词”中间四句)家中景况凄苦,希望差役开恩。(孙子年纪尚小,儿媳衣不蔽体)
①“室中更无人”,故意隐去“老翁逾墙走”一事,是不得已而言。
②“乳下孙”犹言孙子正在哺乳期间,故其母“未去”,意思是儿媳丧夫,本当改嫁,只因舍不得丢下孩子才仍留家中。
③“无完裙”不仅是说衣不蔽体,也包含了食不果腹的意思,表现了老妇家中景况之凄苦和战争给人们造成的灾难之深重。
第三层(“致词”最后四句)老妇主动请求从军。(老妇自请应役,尽早动身)
河阳是当时官军退守之地,老妇知道那里需要人,她自愿为战士们做饭,以保全家中仅存的三个人,表现了老妇的担当精神。
写法:①藏问于答。老妇的“致词”,全都是“吏”步步紧逼出来的。通过老妇人自述的方式表现全诗的主要内容。这种自述的方式有力地揭露了封建统治阶级残酷压迫劳动人民的罪行;这种自述的方式,可以收到使读者如见其人、如闻其声的效果。
②详略结合。详写老妇诉苦,略写官吏征兵。用老妇人的直接控诉,更能集中揭露封建统治者的战争政策给劳动人民带来的灾难,更形象地表达作者对劳动人民的同情。
夜久语声绝,
如闻泣幽咽。
天明登前途,
独与老翁别。
夜深了,说话的声音没有了,好像听到(有人)低声地哭。天亮(我)登程赶路的时候,只同老汉(一人)告别。
内容:诗人独别老翁——故事的结局。照应开头,交代结局的同时写了诗人的感受。
“独与老翁别”暗示老妇已被差役抓走。
炼字:①“夜久”反映了老妇一再哭诉与差役百般威逼的漫长过程。
②“如闻”,一方面表现了儿媳妇因丈夫战死、婆婆被“捉”而泣不成声;另一方面也显示出诗人以关切的心情倾耳细听,通夜未能入睡的情形。凄苦、悲愤尽在不言中。
③“独”字暗示老妇已被差役抓走,诗人只能与逃走归来的老翁作别,于叙事中饱含无限哀情,表达了诗人对这灾难深重的一家人的深切同情。(“独”字含蓄地表现了老妇被捉,百姓灾难深重。)
整体
理解
本诗反映了诗人思想上的矛盾:①歌颂石壕老妇勇于承担苦难的精神,表明自己支持唐王朝进行的这场平叛的战争,希望能取得最后的胜利;②同时又写出了老妇一家的悲惨遭遇,这又表明诗人为战争给人民带来了巨大的灾难而深感悲痛。
主旨
这首五言古诗通过叙述差吏乘夜捉人,连衰年老妇也被抓服役的故事,表达了诗人对战争的控诉以及对“安史之乱”中人民遭受的苦难的深切同情。
九下《过零丁洋》选择题专练-冲刺2024年中考语文古代诗歌课内篇目常考题型专练(解析版): 这是一份九下《过零丁洋》选择题专练-冲刺2024年中考语文古代诗歌课内篇目常考题型专练(解析版),共7页。
九下《过零丁洋》选择题专练-冲刺2024年中考语文古代诗歌课内篇目常考题型专练(原卷版): 这是一份九下《过零丁洋》选择题专练-冲刺2024年中考语文古代诗歌课内篇目常考题型专练(原卷版),共5页。
九下《满江红(小住京华)》选择题专练-冲刺2024年中考语文古代诗歌课内篇目常考题型专练(原卷版): 这是一份九下《满江红(小住京华)》选择题专练-冲刺2024年中考语文古代诗歌课内篇目常考题型专练(原卷版),共4页。

