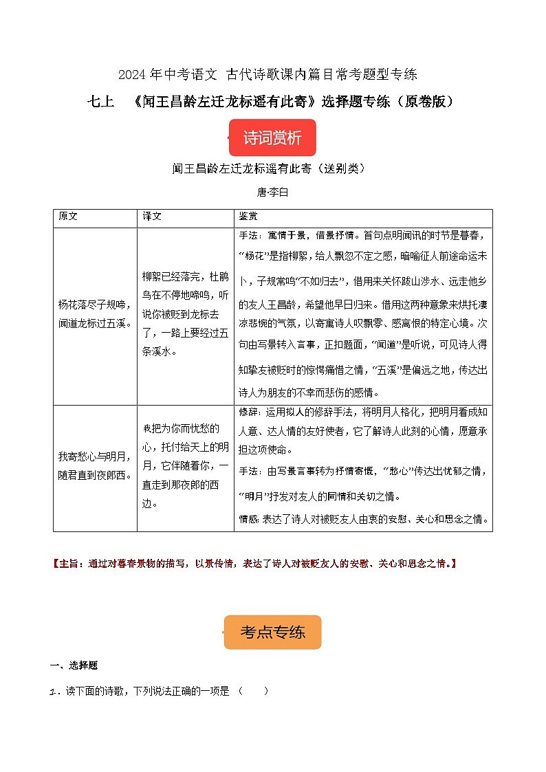
七上《闻王昌龄左迁龙标遥有此寄》选择题专练-冲刺2024年中考语文古代诗歌课内篇目专练(原卷版)
展开闻王昌龄左迁龙标遥有此寄(送别类)
唐·李白
【主旨:通过对暮春景物的描写,以景传情,表达了诗人对被贬友人的安慰、关心和思念之情。】
一、选择题
1.读下面的诗歌,下列说法正确的一项是 ( )
闻王昌龄左迁龙标遥有此寄
〔唐〕李白
杨花落尽子规啼,闻道龙标过五溪。
我寄愁心与明月,随君直到夜郎西。
A.本诗作者李白,字太白,号香山居士,是我国唐代伟大的浪漫主义诗人,被后人誉为“诗仙”。
B.题目中的“左迁”是升职的意思。作者李白在听到友人王昌龄升职加官后,写下此诗寄给友人表示祝贺。
C.前两句诗融情入景,表达诗人的关切。其中,“闻道龙标过五溪”一句表达了作者在听说王昌龄走过了“五溪”艰难之地后的欣慰之情,既点名题目,又为下两句抒情作了铺垫。
D.诗歌后两句运用拟人,情景交融,将月亮人格化,把眼前的明月之景与对遥远朋友的关切和思念之情交融在一起。
2.下面对这首诗的理解和分析,不正确的一项是( )
A.此诗是李白为好友王昌龄贬官而作,以抒发感愤,寄托慰藉。
B.首句抒写杨花飞舞、子规鸣啼的勃勃生机,渲染了春天新生的美好境界。
C.次句抒写对王昌龄“左迁”赴任路途险远的描画,显出李白对诗友远镝的关切与同情。
D.全诗选择了杨花、子规、明月、风等意象,以奇特的想象力编织出一个朦胧的梦境。
3.阅读下面一首诗,完成下题。
闻王昌龄左迁龙标遥有此寄
李白
杨花落尽子规啼,闻道龙标过五溪。
我寄愁心与明月,随君直到夜郎西。
下列对这首诗的解读,不正确的一项是( )
A.标题中的“左迁”,降职;“龙标”,唐代县名。从题目可以知道该诗是李白为被贬的好友王昌龄所作,以表情思。
B.首句写景兼点时令,漂泊无定的杨花、叫着“不如归去"的子规,描绘出一幅暮春之景,渲染了悲凉的气氛。
C.后两句通过丰富的想象和拟人手法,把明月当成使者,希望明月将自己对友人的同情、思念之情带给远方的友人。
D.全诗集写景、叙事、抒情、议论于一身。想象奇特,意象丰富,体现了李白的浪漫主义风格。
4.下列选项中对诗歌理解有误的一项是( )
A.“左迁”在古代表示被贬谪或降职,“遥有此寄”体现了诗人对友人的同情和关切。
B.首句中飘落的杨花、哀鸣的子规鸟,渲染了一种悲伤的离愁别绪。
C.“过五溪”体现了被贬谪之地的荒远,流露出作者对友人遭遇深感不平。
D.三、四两句诗人运用比喻的修辞手法,将愁心比作明月,表达了对友人的牵挂,意境深远,情真意切。
5.下面对《闻王昌龄左迁龙标遥有此寄》的赏析,不恰当的一项是( )
A.题目“左迁”是贬官的意思,古时以右为尊,所以把贬官叫“左迁”。
B.“杨花落尽子规啼,闻道龙标过五溪”,“龙标”指王昌龄,“闻道”表示惊诧。“龙标过五溪”,可见王昌龄迁谪之荒远,道路之艰难。
C.首句写景兼点时令,突出了杨花的美丽和子规啼叫的悦耳,使人赏心悦目。
D.诗中将无知无情的明月当成善解人意的人,寄托了世人对友人的怀念和同情。
6.对下面这首诗理解和分析完全正确的一项是( )
A.诗歌标题和第二句中的“龙标”都是指作者被贬官的地名。
B.诗歌首句写景,次句叙事,后两句抒情。
C.首句写景兼点时令,突出了杨花的美丽和子规啼叫的悦耳,使人赏心悦目。
D.诗歌想像奇特,气概超逸,笔势灵动,体现了李白诗歌的现实主义风格。
7.(2018·河北初一期中)下列关于《闻王昌龄左迁龙标遥有此寄》的理解,不正确的一项是( )
A.题目中的“左迁”指升迁到外地做官。
B.题目中的“龙标”与“闻道龙标过五溪”中的“龙标”所指不同。
C.“杨花落尽子规啼”一句寓情于景,用杨花的漂泊不定,子规的悲苦哀啼暗写王昌龄所去之处给人的荒凉飘零之感。
D.诗的后两句将明月人格化,抒发了作者对远行友人的深深关切。
8.下面关于《闻王昌龄左迁龙标遥有此寄》这首诗的理解有误的一项是( )
A.“杨花落尽子规啼”一句选取两种令人伤感的事物,描绘出暮春的景象,烘托出一种凄凉的气氛。
B.“闻道龙标过五溪”一句表达了作者在听说王昌龄走过了“五溪”艰难之地后的欣慰之情。
C.“我寄愁心与明月,随风直到夜郎西”这两句诗作者将明月人格化,让明月去传送自己对朋友的劝勉和安慰。
D.这是一首怀念友人的诗,无论是写景,还是叙事,字里行间都饱含作者对友人的关切之情。
原文
译文
鉴赏
杨花落尽子规啼,
闻道龙标过五溪。
柳絮已经落完,杜鹃鸟在不停地啼鸣,听说你被贬到龙标去了,一路上要经过五条溪水。
手法:寓情于景,借景抒情。首句点明闻讯的时节是暮春,“杨花”是指柳絮,给人飘忽不定之感,暗喻征人前途命运未卜,子规常鸣“不如归去”,借用来关怀跋山涉水、远走他乡的友人王昌龄,希望他早日归来。借用这两种意象来烘托凄凉悲惋的气氛,以寄寓诗人叹飘零、感离恨的特定心境。次句由写景转入言事,正扣题面,“闻道”是听说,可见诗人得知挚友被贬时的惊愕痛惜之情,“五溪”是偏远之地,传达出诗人为朋友的不幸而悲伤的感情。
我寄愁心与明月,
随君直到夜郎西。
我把为你而忧愁的心,托付给天上的明月,它伴随着你,一直走到那夜郎的西边。
修辞:运用拟人的修辞手法,将明月人格化,把明月看成知人意、达人情的友好使者,它了解诗人此刻的心情,愿意承担这项使命。
手法:由写景言事转为抒情寄慨,“愁心”传达出忧郁之情,“明月”抒发对友人的同情和关切之情。
情感:表达了诗人对被贬友人由衷的安慰、关心和思念之情。
七下《望岳》选择题专练-冲刺2024年中考语文古代诗歌课内篇目常考题型专练(原卷版): 这是一份七下《望岳》选择题专练-冲刺2024年中考语文古代诗歌课内篇目常考题型专练(原卷版),共4页。
九上《行路难(其一)》选择题专练-冲刺2024年中考语文古代诗歌课内篇目常考题型专练(原卷版): 这是一份九上《行路难(其一)》选择题专练-冲刺2024年中考语文古代诗歌课内篇目常考题型专练(原卷版),共4页。
九上《水调歌头(明月几时有) 》选择题专练-冲刺2024年中考语文古代诗歌课内篇目专练(原卷版): 这是一份九上《水调歌头(明月几时有) 》选择题专练-冲刺2024年中考语文古代诗歌课内篇目专练(原卷版),共5页。

