所属成套资源:中考语文 古代诗词 选择题专练(课内篇目)常考题型专练(原卷+解释)-2024中考语文古代诗词专练
七下《望岳》选择题专练-冲刺2024年中考语文古代诗歌课内篇目常考题型专练(原卷版)
展开
这是一份七下《望岳》选择题专练-冲刺2024年中考语文古代诗歌课内篇目常考题型专练(原卷版),共4页。
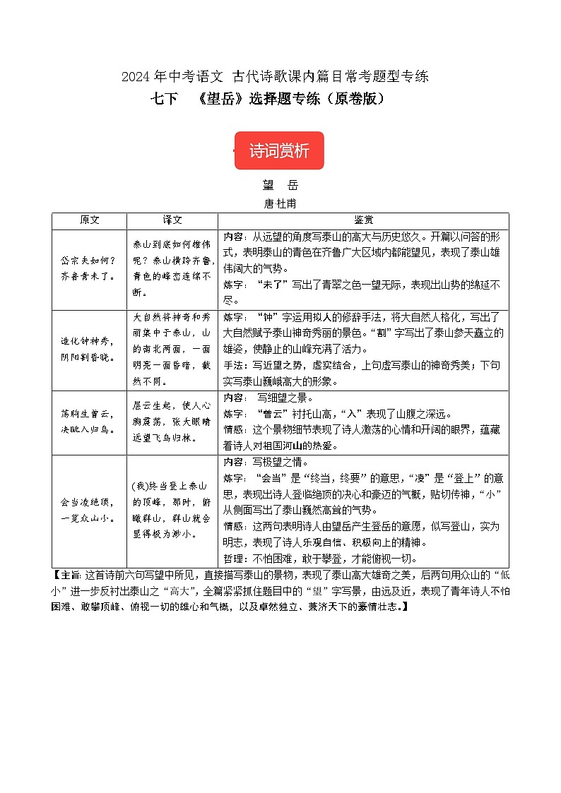
望 岳
唐·杜甫
【主旨:这首诗前六句写望中所见,直接描写泰山的景物,表现了泰山高大雄奇之美,后两句用众山的“低小”进一步反衬出泰山之“高大”,全篇紧紧抓住题目中的“望”字写景,由远及近,表现了青年诗人不怕困难、敢攀顶峰、俯视一切的雄心和气概,以及卓然独立、兼济天下的豪情壮志。】
1.对《望岳》的理解与分析不恰当的一项是( )
A.首句写诗人乍一望见泰山时,高兴得无法形容,含惊叹仰慕之情。
B.颔联中的“钟”字把天地万物一下写活了,整个大自然把神奇和秀美都给了泰山。
C.颈联写层云升起,飞鸟归林,暗含诗人归隐山林的志趣。
D.尾联由望岳而产生登岳的意愿,其化用了孔子“登泰山而小天下”的名言。
2.阅读杜甫的《望岳》,选出赏析有误的一项( )
A.全诗紧扣“望”字来写,望的角度由远而近。
B.诗中“钟”字为“聚集”之意,表达作者喜爱之情;“割”字写泰山高耸入云、雄立挺拔的气势,表达作者赞美之意。
C.“荡胸生层云”写作者志随山高,”决眦”写作者细望之态,喜爱之情溢于言表。
D.结尾写诗人登临泰山极顶,抒发了不怕困难、实现自己远大理想和抱负的雄心壮志。
3.赏析古诗可从多角度进行,下列对《望岳》这首诗的赏析不正确的一项是( )
A.本诗以“望”字贯穿全篇,前六句写“望”中所见,直接描写泰山的景物;后两句借想象抒发了诗人的情感。
B.颔联中,“钟”是聚集的意思,写出了泰山的神奇秀丽;“割”是分割的意思,突出了泰山参天矗立的雄姿。
C.诗歌三四句写泰山神奇秀丽的动景,五六句转向写山中云气层出、鸟儿归巢的静景,这是“由动到静”的写法。
D.尾联写诗人从“望岳”产生了“登岳”的想法,表现出诗人不怕困难、敢于攀登绝顶、俯视一切的雄心和气概。
4.阅读古诗,完成小题。对这首诗理解不恰当的一项是( )
A.诗的开篇两句以设问领起,自问自答中道出泰山雄伟阔大的气势。
B.诗的三、四句写望中所见,侧面描写泰山的景物,表现了泰山高大雄奇之美。
C.诗的五、六句由静转动,描写细望之景,暗含着诗人对祖国山河的热爱。
D.诗的七、八句化用典故,表现了诗人不怕困难、勇于攀登、俯视一切的雄心和气概。
5.选出对杜甫《望岳》赏析有误的一项( )
A.诗的第一二句采用问答的形式引入泰山,写出了泰山的高大。
B.第三四句写出了泰山的神奇秀丽,高峻挺拔。
C.第七八句中写出诗人终于登上泰山之后的自豪和喜悦之情,表达了作者的雄心壮志。
D.全诗无“望”字,但“望”贯穿全篇,诗中洋溢着青年杜甫蓬勃的朝气。
6.选出下列对杜甫《望岳》赏析有误的一项( )
A.首联写近望所见,以问答形式写出了泰山雄伟的气势。“未了”,有绵绵不尽之意。
B.颔联上句写泰山秀丽,用的是虚笔,下句写泰山高大,是实写。
C.尾联号为绝响,再一次突出了泰山的高峻,写出了诗人俯视一切的雄心和气概,也表现出诗人的心胸气魄。
D.全诗以诗题中的“望”字统摄全篇,句句写望岳,但通篇并无一个“望”字,而能给人以身临其境之感。
7.下面是杜甫的《望岳》的分析,理解不恰当的一项是( )
A.全诗没有一个“望”字,但句句写向岳而望。距离是自远而近,从朝至暮,并由望岳悬想将来的登岳。字里行间洋溢着青年杜甫那种蓬蓬勃勃的朝气。
B.首句“岱宗夫如何?齐鲁青未了。”写乍一望见泰山时,高兴得不知怎样形容才好的那种揣摩劲和惊叹仰慕之情。
C.“造化钟神秀,阴阳割昏晓”两句,写近望中所见泰山的神奇秀丽和巍峨高大的形象,“钟”字,将大自然写得特有情趣。“割”字用在这里,非常奇险传神。由于山高,天色的一昏一晓判割于山的阴、阳面,所以说“割昏晓”。体现了诗人杜甫那种“语不惊人死不休”的创作作风。
D.最后两句“会当凌绝顶,一览众山小”,写诗人登上泰山绝顶的感受,抒写了诗人杜甫不怕困难、敢于攀登绝顶、俯视一切的雄心和气概。
8.下列对《望岳》的理解有误一项是( )
A.首联以设问统领下文。以一望无际的青翠之色烘托泰山的绵延不尽、高耸入云。
B.颔联采用虚实结合的写法。上句用虚笔写泰山的神奇秀丽,下句实写泰山高大雄伟的气势。
C.尾联写企盼登山之情。“会当”意为“终要”,写诗人从望岳产生了登岳的想法,似写登山,实为明志。
D.全文没有一个“望”字,但句句写向岳而望。距离是自近而远,时间是从暮至朝,并由望岳悬想将来的登岳。
9.下列对杜甫《望岳》一诗赏析有误的一项是( )
A.全诗没有一个“望”字,但句句写向岳而望,自近而远,并由望岳想象将来登岳,结构巧妙,浑然天成。
B.颔联运用虚实结合的手法,突出了泰山神奇秀丽、高大巍峨的特点。
C.颈联中“生”“入”二字,具体形象地表现了诗人心情的激荡和眼界的空阔。
D.诗歌着力描写了泰山的整体形象和诗人的感受,流露出诗人早年的远大抱负,历来被誉为歌咏泰山的名篇。
10.下面对诗《望岳》的理解分析,错误的一项是( )
A.这首诗是现存杜诗中年代最早的一首,字里行间洋溢着杜甫蓬蓬勃勃的朝气。
B.全诗没有一个“望”字,但句句写向岳而望。
C.颔联写近望所见泰山的神奇秀丽和巍峨高大的形象。
D.诗的前六句在“望”字上下功夫,后两句是诗人登上泰山后的感受。
原文
译文
鉴赏
岱宗夫如何?
齐鲁青未了。
泰山到底如何雄伟呢?泰山横跨齐鲁,青色的峰峦连绵不断。
内容:从远望的角度写泰山的高大与历史悠久。开篇以问答的形式,表明泰山的青色在齐鲁广大区域内都能望见,表现了泰山雄伟阔大的气势。
炼字:“未了”写出了青翠之色一望无际,表现出山势的绵延不尽。
造化钟神秀,
阴阳割昏晓。
大自然将神奇和秀丽集中于泰山,山的南北两面,一面明亮一面昏暗,截然不同。
炼字:“钟”字运用拟人的修辞手法,将大自然人格化,写出了大自然赋予泰山神奇秀丽的景色。“割”字写出了泰山参天矗立的雄姿,使静止的山峰充满了活力。
手法:写近望之势,虚实结合,上句虚写泰山的神奇秀美;下句实写泰山巍峨高大的形象。
荡胸生曾云,
决眦入归鸟。
层云生起,使人心胸震荡,张大眼睛远望飞鸟归林。
内容: 写细望之景。
炼字:“曾云”衬托山高,“入”表现了山腹之深远。
情感:这个景物细节表现了诗人激荡的心情和开阔的眼界,蕴藏着诗人对祖国河山的热爱。
会当凌绝顶,
一览众山小。
(我)终当登上泰山的顶峰,那时,俯瞰群山,群山就会显得极为渺小。
内容:写极望之情。
炼字:“会当”是“终当,终要”的意思,“凌”是“登上”的意思,表现出诗人登临绝顶的决心和豪迈的气概,贴切传神,“小”从侧面写出了泰山巍然高耸的气势。
情感:这两句表明诗人由望岳产生登岳的意愿,似写登山,实为明志,表现了诗人乐观自信、积极向上的精神。
哲理:不怕困难,敢于攀登,才能俯视一切。
相关试卷
这是一份九下《过零丁洋》选择题专练-冲刺2024年中考语文古代诗歌课内篇目常考题型专练(解析版),共7页。
这是一份九下《过零丁洋》选择题专练-冲刺2024年中考语文古代诗歌课内篇目常考题型专练(原卷版),共5页。
这是一份九下《满江红(小住京华)》选择题专练-冲刺2024年中考语文古代诗歌课内篇目常考题型专练(原卷版),共4页。

