 
 
 
高中地理人教版 (2019)选择性必修3 资源、环境与国家安全第二节 中国的能源安全随堂练习题
展开一、选择题
下图为某企业生产的一种智能“风光互补路灯”,风光互补路灯系统的主要部件包括风力发电机、太阳能电池板、风光互补路灯控制器、蓄电池以及LED光源等,可形成一套完全独立的发电系统。读图完成下面1-3小题。
1.该系统采用风光互补的主要目的是( )
A.增大用电量B.减少输电损耗
C.降低设备成本D.保证供电稳定
2.我国某地(30°N,105°E)安装了风光互补路灯,某日日出时间为8:00(北京时间),在不考虑天气状况下,该日太阳能板左右摆动的角度约为( )
A.90°B.120°C.150°D.180°
3.根据风光互补路灯系统特点,最适宜安装风光互补路灯的是( )
A.乡村公路B.市区干道C.小区道路D.市区广场
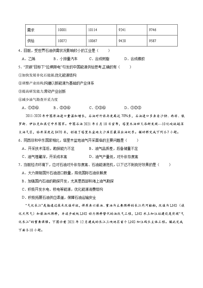
2021年以来,国际市场能源价格大幅上涨,国内能源供需矛盾持续偏紧,在实现2030碳达峰和2060年碳中和目标下,我国一些地方持续出现“拉闸限电”现象。下表为美国能源信息署发布的2018--2021年全球石油供需情况(单位:万桶/天)。读表,完成4-5题。
4.目前,受世界石油供需状况影响较小的工业是( )
A.乙烯B.小排量汽车C.合成树脂D.合成橡胶
5.“双碳”目标下“拉闸限电”引发的中国能源供给思考,正确的有( )
①加快发展非化石能源,优化能源结构
②调整产业结构,构建以新能源为基础的产业体系
③提高研发能力,带动产业创新
④减少油气勘查开采力度
A.①②④.B.②③④C.①③④D.①②③
2011-2020年中国原油进口量温和增长,石油对外依存度高达70%多,石油进口多来自沙特、西非、俄罗斯、伊拉克和其它中东国家。中国石油2021年6月18日宣布,塔里木油田又添新发现---10亿吨级超深大油气区,钻井深度达8470米,创造了塔里木盆地大沙漠区最深出油纪录。据材料完成下列6-7小题。
6.同西非和中东国家相比,塔里木盆地油气开采面临的主要问题是( )
A.开采技术落后,勘探能力不足B.油气品质差,后备储量不足
C.油气埋藏深,开采成本高D.油气产量低,对外依存度高
7.当前经济环境下,应对石油对外依存度高、石油能源危机,以下达不到良好效果的是( )
A.大力限制国外石油进口数量,降低国际石油依赖度
B.加强国内石油的勘探开发,尤其是西部和海上油气勘探
C.积极开发水电、核电等能源,优化能源消费结构
D.积极拓展石油供应渠道,保障石油运输安全
“气化长江”是指通过技术改造升级,将原来以柴油、重油为主要燃料的长江内河船舶,改造为LNG(液化天然气)和柴油双燃料,并逐步被纯LNG动力燃料替代的油改气工程,LNG水上加注站建设是实现“气化长江”的重要保障。下图示意2021年12月建成的长江三峡地区首个LNG加注码头主体工程。据此完成下面8-10小题。
8.与管道天然气相比,LNG最显著的优点是( )
A.安全可靠B.成本低廉C.来源广泛D.运输灵活
9.内河LNG水上加注码头一般应建在河流的( )
①凸岸或凹岸②水流平稳的河岸③河道宽阔的河岸④水深岸陡的河岸
A.①②B.①④C.②③D.③④
10.实现“气化长江”的主要目的是( )
A.节能减排,构建绿色航运B.利用新能源,节约运输成本
C.提高运量,增强竞争实力D.推广新技术,降低管理费用
潮汐是指海水在月球和太阳引力作用下发生的周期性有规律的涨落现象。人类通过长期探索,现在许多国家在海湾或河口修筑拦潮大坝,修建潮汐能发电站(利用大坝内外涨、落潮时的水位差来发电),实现对丰富潮汐能的开发利用。据此完成下面11-12小题。
11.甲、乙、丙、丁四图中,适宜发电的是( )
A.甲B.乙C.丙D.丁
12.下列有关潮汐能发电的叙述中,正确的是( )
A.潮汐能日发电总量变化明显B.潮汐能发电受天气影响较小
C.潮汐能电站均每天发电四次D.潮汐能属于清洁非可再生能源
盐穴压缩空气储能是一种利用地下盐穴储气的大容量物理储能技术。该技术在用电低谷时利用电能将空气压缩到盐穴中,用电高峰时再释放盐穴中压缩空气发电,提升电网调节能力和新能源消纳能力。2021年9月,我回首个大型盐穴压缩空气储能电站在江苏省并网发电。据此完成下面13-14小题。
13.该电站利用电能将空气压缩到盐穴中最合适的时段是( )
A.7:00~11:00B.11:00~19:00
C.19:00~23:00D.23:00~次日7:00
14.我国盐穴压缩空气储能电站的建设有利于( )
①促进新能源开发②保证电力供应稳定
③提高火力发电比重④减少温室气体排放
A.①②③B.①②④C.①③④D.②③④
我国石油对外依赖度高且以海运为主。一般将流量大于均值的货流线称为显著流。图示意我国海上丝绸之路进口原油货流在八大区域的分布脆弱度(单位时间内港口最大流量/总流量)和集中度(某港口货流量/区域内所有港口货流总量)。据此完成下面15-16题。
15.我国原油进口中( )
A.从南非进口的原油时间分配均匀B.从东北亚进口原油货运线最集中
C.从欧洲进口的原油集中在少数港口D.各货运线路上的石油运量差别较小
16.有利于保障我国海上丝绸之路原油进口的措施是( )
①投资建设沿线的中小港口,降低集中度②投资核心港口,增加港口的原油货运量
③开辟新的石油运输线路,降低显著流④加强海运船队管理,集中时间进口
A.①②B.①③C.②③D.③④
二、综合题
17.阅读图文材料,完成下列要求。
材料一:中国援建的瓜达尔港已竣工启用。中巴正在商讨修建一条连接新疆喀什与瓜达尔港的铁路和一条与之并行的输油管道。
材料二:下图是瓜达尔港位置图。
(1)拟建的中巴石油运输线可能受哪些条件制约?
(2)对于我国石油运输而言,从瓜达尔到新疆喀什的石油管线对新疆的经济有何影响?
(3)近年来,国际石油供求矛盾日益突出,我国政府应如何积极应对?
18.阅读资料,完成下列问题。
世界电力史上最复杂、最具建设挑战性的高原输变电工程藏中联网工程,是世界上海拔最高、海拔跨度最大、自然条件最复杂的输变电工程,是落实西部大开发战略,优化能源资源配置,服务西藏全面建成小康社会的重要工程。相对于水电建设,联网工程建设周期短。该工程的建设,实现青藏联网工程和川藏联网工程的互联,西藏电网电压等级将从220千伏升级至500千伏。藏中地区是西藏人口最为集中、经济最为繁荣的地区(拉萨、日喀则、山南、林芝和那曲),建设藏中电网工程,可有效解决藏中缺电问题。工程线路建设中,有的路段采用高跨越、绕行和铁塔高低腿等手段,平均海拔提升了800米一1000米;有的路段线路建设到陡峭山巅上或绕行无人段,使线路长度增加了几十米,加大了该工程的难度。
(1)分析藏中地区水能资源丰富但面临缺电的原因。
(2)线路建设应减少建设的难度,而藏中联网工程却加大了难度。推测其原因。
(3)简述藏中联网工程建设对藏中地区产业发展的有利影响。
年份
2018
2019
2020
2021
需求
10001
10114
9241
9746
供给
10072
10067
9420
9587
高中地理人教版 (2019)选择性必修3 资源、环境与国家安全第二节 中国的能源安全精品当堂达标检测题: 这是一份高中地理人教版 (2019)选择性必修3 资源、环境与国家安全第二节 中国的能源安全精品当堂达标检测题,共11页。试卷主要包含了能源安全问题是我们面临的挑战,我国能源供需特点,煤炭生产、消费所造成的环境问题等内容,欢迎下载使用。
高中地理人教版 (2019)选择性必修3 资源、环境与国家安全第二节 中国的能源安全当堂检测题: 这是一份高中地理人教版 (2019)选择性必修3 资源、环境与国家安全第二节 中国的能源安全当堂检测题,共15页。试卷主要包含了2 中国的能源安全,7,石油为0,保障我国未来能源安全的措施,23等内容,欢迎下载使用。
人教版 (2019)选择性必修3 资源、环境与国家安全第二节 中国的能源安全同步训练题: 这是一份人教版 (2019)选择性必修3 资源、环境与国家安全第二节 中国的能源安全同步训练题,共12页。试卷主要包含了2 中国的能源安全,7,石油为0,保障我国未来能源安全的措施,23等内容,欢迎下载使用。
 
 
 
 
 
 
 
 
 
 
 
 


 
