所属成套资源:2023-2024学年高二生物同步讲练测(人教版选择性必修1)
第1章 章末检测-2023-2024学年高二生物同步讲练测(人教版选择性必修1)
展开
这是一份第1章 章末检测-2023-2024学年高二生物同步讲练测(人教版选择性必修1),文件包含第1章章末检测原卷版docx、第1章章末检测解析版docx等2份试卷配套教学资源,其中试卷共37页, 欢迎下载使用。
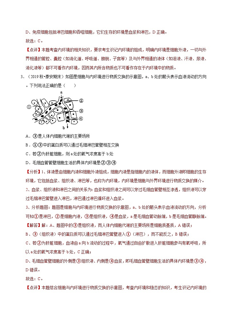
第1章 章末检测一.单项选择题(共24小题)1.(2022秋•绥阳县月考)人和动物体内含有大量以水为基础的液体,这些液体统称为体液,下列属于体液的是( )A.输尿管内的液体 B.汗腺导管内的液体 C.淋巴管内的液体 D.消化管内的液体【分析】1、在生物体内含有的大量以水为基础的液体,称为体液。体液包括细胞内液和细胞外液,其中细胞外液是人体细胞直接生存的环境,又叫内环境。内环境主要由血浆、组织液和淋巴液组成。2、人的呼吸道、消化道、泪腺、尿道、支气管等由孔道与外界相连,储存的液体也直接与外界接触,这些液体不称为体液,而称为外界溶液。【解答】解:人的呼吸道、消化道、泪腺、尿道、支气管等由孔道与外界相连,储存的液体也直接与外界接触,这些液体不称为体液,而称为外界溶液,所以输尿管内的液体、汗腺导管内的液体、消化管内的液体不属于体液,淋巴管内的液体是淋巴液,属于体液。故选:C。【点评】本题考查体液的组成,意在考查学生的理解和应用能力,解答本题的关键是熟记体液的组成以及特点。2.(2021秋•静海区月考)下列有关内环境的说法中,错误的是( )A.手和脚有时会磨出“水泡”,其主要成分是组织液 B.骨骼肌细胞呼吸代谢产生的CO2可以进入组织液中 C.淋巴管内的液体、输尿管内的液体、消化管内的液体都属于内环境 D.血浆和淋巴都是免疫细胞的生存环境【分析】人体内的液体都叫体液,可以分成细胞内液和细胞外液,细胞外液叫做内环境,内环境包括:组织液、血浆、淋巴。一切与外界相通的管腔、囊腔(如消化道、呼吸道、膀胱、子宫等)及与外界相通的液体(如泪液、汗液、尿液、消化液等)都不可看作内环境,因而其内所含物质也不可看作存在于内环境中的物质。【解答】解:A、手和脚有时会磨出“水泡”,其主要成分是组织液,A正确;B、骨骼肌细胞呼吸代谢产生的CO2可以进入组织液中,B正确;C、淋巴管内的液体为淋巴,属于内环境,而输尿管和消化管都与外界直接相通,因此输尿管内的液体、消化管内的液体都不属于内环境,C错误;D、免疫细胞包括淋巴细胞和吞噬细胞,它们生存的环境是血浆和淋巴,D正确。故选:C。【点评】本题考查内环境的相关知识,要求考生识记内环境的组成,明确内环境是细胞外液,一切与外界相通的管腔、囊腔(如消化道、呼吸道、膀胱、子宫等)及与外界相通的液体(如泪液、汗液、尿液、消化液等)都不可看作内环境,因而其内所含物质也不可看作存在于内环境中的物质。3.(2019秋•泰安期末)如图是细胞与内环境进行物质交换的示意图,a、b处的箭头表示血液流动的方向。下列说法正确的是( )A.③是人体内细胞代谢的主要场所 B.①③中的蛋白质可以通过毛细淋巴管壁相互交换 C.若②为肝脏细胞,则a处的氧气浓度高于b处 D.毛细血管管壁细胞生活的具体内环境是②③④【分析】1、体液是由细胞内液和细胞外液组成,细胞内液是指细胞内的液体,而细胞外液即细胞的生存环境,它包括血浆、组织液、淋巴等,也称为内环境,内环境是细胞与外界环境进行物质交换的媒介。2、血浆、组织液和淋巴之间的关系为:血浆和组织液之间可以穿过毛细血管壁相互渗透,组织液可以穿过毛细淋巴管壁进入淋巴,淋巴通过淋巴循环进入血浆。3、分析题图:题图是细胞与内环境进行物质交换的示意图,a、b处的箭头表示血液流动的方向,分析可知①是淋巴,②是细胞内液,③是组织液,④是血浆,a是毛细血管动脉端,b是毛细血管静脉端。【解答】解:A、题图中的③是组织液,而人体内细胞代谢的主要场所是细胞质基质,A错误;B、③(组织液)中的蛋白质可以通过毛细淋巴管壁进入①(淋巴),而不能反之,B错误;C、若②为肝脏细胞,血液由a向b流动的过程中,氧气通过自由扩散进入肝脏细胞参与有氧呼吸,所以a处的氧气浓度高于b处,C正确;D、毛细血管壁细胞的外侧是③组织液、内侧是④血浆,即毛细血管壁细胞生活的具体内环境是③④,D错误。故选:C。【点评】本题结合细胞与内环境进行物质交换的示意图,考查内环境和稳态的知识,考生识记内环境的组成,明确内环境各成分间的关系是解题的关键。4.血液中CO2能够透过血一脑脊液屏障进入脑脊液,并与H2O结合成碳酸,碳酸解离出来的H+刺激位于延髓腹外侧浅表部位的中枢化学感受器,引起呼吸中枢兴奋,使呼吸运动加速、加深。下列叙述正确的是( )A.哺乳动物细胞无氧呼吸产生CO2发生在细胞质基质 B.哺乳动物剧烈运动产生乳酸会导致血浆pH明显降低 C.脑脊液、血红蛋白及血浆中的CO2都属于内环境的组成成分 D.CO2参与维持内环境的稳态【分析】1、动物细胞有氧呼吸的产物是二氧化碳和水,无氧呼吸的产物是乳酸。2、血浆、淋巴、组织液中物质:①小肠吸收的物质在血浆、淋巴中运输:水、盐、糖、氨基酸、维生素、血浆蛋白、甘油、脂肪酸等。②细胞分泌物:抗体、淋巴因子、神经递质、激素等。③细胞代谢产物:CO2、水分、尿素等。3、内环境的理化性质主要包括温度、pH和渗透压:(1)人体细胞外液的温度一般维持在37℃左右;(2)正常人的血浆接近中性,pH为7.35~7.45.血浆的pH之所以能够保持稳定,与它含有的缓冲物质有关;(3)血浆渗透压的大小主要与无机盐、蛋白质的含量有关。在组成细胞外液的各种无机盐离子中,含量上占有明显优势的是Na+和Cl﹣,细胞外液渗透压的90%来源于Na+和Cl﹣。【解答】解:A、哺乳动物细胞无氧呼吸只能产生乳酸,不会产生CO2,A错误;B、哺乳动物剧烈运动产生乳酸会导致血浆pH有所降低,但不会明显下降,原因是血浆中存在缓冲物质,B错误;C、血红蛋白在红细胞内,不属于内环境成分,C错误;D、CO2是人体细胞代谢产生的产物,参与维持内环境的稳态,CO2的调节属于体液调节,D正确。故选:D。【点评】本题考查内环境、神经调节等知识,要求考生识记内环境中的化学成分,掌握内环境的理化特性及神经冲动产生和传导过程,能结合所学的知识准确判断各选项。5.(2022秋•三明期中)如图表示人体内的细胞与外界环境之间进行物质交换的过程,下列有关叙述正确的是( )A.①②③分别代表血液、淋巴液和组织液,它们参与构成人体内环境 B.②所在系统具有免疫调节的功能 C.③和细胞内液之间通过毛细血管壁进行物质交换 D.细胞外液的总量比细胞内液多,并维持相对稳定【分析】根据题意可知:①与③相互渗透,且③可以形成②,因此①是血浆,②是淋巴液,③是组织液,共同构成人体内环境。【解答】解:A、①~③分别代表血浆、淋巴和组织液,它们共同构成人体内环境,A错误;B、②表示淋巴,其所在系统具有免疫调节的功能,B正确;C、③是组织液,和细胞内液之间通过细胞膜进行物质交换,C错误;D、细胞外液的总量比细胞内液少,占体液的,D错误。故选:B。【点评】本题考查内环境的组成和内环境的理化特性,意在考查学生的识记能力和判断能力,运用所学知识综合分析问题的能力。6.(2020秋•包头期末)下列关于内环境稳态维持机制的经典解释中,分别属于法国生理学家贝尔纳、美国生理学家坎农提出的是( )①内环境的恒定主要依赖于神经系统的调节②内环境稳态的维持主要依赖于体液调节③内环境稳态是在神经调节和体液调节的共同作用下,通过机体各器官、系统分工合作、协调统一而实现的④内环境稳态的维持依赖于神经—体液—免疫调节A.①③ B.②③ C.①④ D.②④【分析】关于“内环境稳态的调节”应掌握以下几点:(1)实质:体内渗透压、温度、pH等理化特性和化学成分呈现动态平衡的过程;(2)定义:在神经系统和体液的调节下,通过各个器官、系统的协调活动,共同维持内环境相对稳定的状态;(3)调节机制:神经—体液—免疫调节网络;(4)层面:水、无机盐、血糖、体温等的平衡与调节;(5)意义:机体进行正常生命活动的必要条件。【解答】解:①②法国生理学家贝尔纳推测内环境的恒定主要依赖神经系统的调节,①正确;②错误;③④后来美国生理学家坎农提出:内环境稳态是在神经调节和体液调节的共同作用下,通过机体各种器官、系统分工合作、协调统一而实现的,③正确;④错误。故选:A。【点评】本题考查稳态的生理意义、内环境的理化性质,要求考生识记内环境稳态的概念、调节机制、意义等基础知识;掌握内环境的理化性质,能运用所学的知识准确判断各选项,属于考纲识记和理解层次的考查。7.(2020秋•恩阳区 期末)《红楼梦》中有句话:“女人是水做的。”其实,不论男性还是女性,体内都含有大量以水为基础的液体,其中血浆中的水来自( )A.组织液 B.组织液、消化道 C.淋巴、组织液 D.消化道、组织液、淋巴【分析】内环境及其各组分之间的关系:①内环境的概念:由细胞外液构成的液体环境叫做内环境,包括血浆、组织液和淋巴.②各组分之间的关系如图所示:【解答】解:结合分析可知:①血浆和组织液之间的物质交换是双向的,毛细血管壁有一定的通透性,正常情况下除血细胞和大部分血浆蛋白外,其他物质都可以通过毛细血管壁。②淋巴与组织液之间的物质交换是单向的,毛细淋巴管的功能是回收组织液,组织液中的一些物质一旦进入毛细淋巴管就成为淋巴,经过淋巴循环汇入血浆。③淋巴和血浆之间的物质交换也是单向的,淋巴液在左右锁骨下静脉处流入血浆。另外,消化道吸收的水等物质也能够进入血浆。所以,血浆中的水来自消化道、组织液、淋巴。故选:D。【点评】本题考查学生对血浆中水的来源做出判断,要求学生掌握血浆、组织液和淋巴三者的关系以及消化道中吸收的过程,难度较易。8.(2017•新课标Ⅲ)若给人静脉注射一定量的0.9%NaCl溶液,则一段时间内会发生的生理现象是( )A.机体血浆渗透压降低,排出相应量的水后恢复到注射前水平 B.机体血浆量增加,排出相应量的水后渗透压恢复到注射前水平 C.机体血浆量增加,排出相应量的NaCl和水后恢复到注射前水平 D.机体血浆渗透压上升,排出相应量的NaCl后恢复到注射前水平【分析】内环境的理化性质主要包括温度、酸碱度和渗透压:(1)温度:人体正常体温一般在37℃左右;(2)酸碱度:正常人的血浆接近中性,pH为7.35﹣7.45.血浆的pH之所以能保持相对稳定,与它含有HCO3﹣、HPO42﹣等缓冲物质有关。(3)渗透压:血浆渗透压的大小主要与无机盐、蛋白质的含量有关。在组成细胞外液的各种无机盐离子中,含量上占有明显优势的是Na+和Cl﹣,细胞外液渗透压的90%来源于Na+和Cl﹣。【解答】解:由于血浆的无机盐浓度是0.9%,所以给人静脉注射一定量的0.9%NaCl溶液,血浆渗透压大小基本不变,但正常情况下,水盐代谢要平衡,进多少出多少,所以一段时间内会发生的生理现象是机体血浆量增加,排出相应量的NaCl和水后恢复到注射前水平。故选:C。【点评】本题考查内环境的组成、内环境的理化特性,要求考生识记内环境的组成及成分;掌握内环境的理化特性,能结合所学的知识准确判断各选项,属于考纲识记和理解层次的考查。9.(2021秋•静海区月考)进行常规体检时,通常要做血液生化六项的检查(丙氨酸氨基转移酶的含量与肝脏功能有关;肌酐是肌肉细胞代谢产生的废物,通过肾脏排出)。如表是某人的血液检查结果,有关此人健康状况的分析错误的是( )A.肝细胞可能发生了病变 B.肾的功能尚未出现异常 C.可能患有糖尿病,要定期检查 D.可能存在患心血管病的风险【分析】分析表格:表中是某人的血液检查结果。其中尿素氮、总胆固醇的含量在正常参考范围内,而丙氨酸氨基转移酶、肌酐、血清葡萄糖、甘油三脂超过了参考范围。丙氨酸氨基转移酶存在于肝细胞中,高于正常值,说明肝细胞发生了病变;肌酐含量高于正常值,据题意,肌酐是肌肉细胞代谢产生的废物,通过肾脏排出,说明肾功能可能有障碍;血清葡萄糖的含量明显高于正常值,高于160mg/dL,出现尿糖,可能是胰岛B细胞受损,患糖尿病。【解答】解:A、丙氨酸氨基转移酶的含量明显高于正常值,说明肝细胞可能发生了病变,A正确;B、肌酐是肌肉细胞代谢产生的废物,通过肾脏排出,肌酐的测定值超过参考范围,可推测出肾脏的排泄功能有障碍,B错误;C、血糖的浓度明显高于正常值,高于160mg/dL,出现尿糖,可能是胰岛B细胞受损,患糖尿病,C正确;D、甘油三酯和总胆固醇超过了参考范围,易引起高血脂症,易并发冠心病、动脉粥样硬化等,D正确。故选:B。【点评】本题考查内环境稳态的相关知识,意在考查考生的识图表能力和理解所学知识要点,把握知识间内在联系,形成知识网络结构的能力;能运用所学知识,准确判断问题的能力,属于考纲识记和理解层次的考查。10.(2019•松江区二模)如图为人体体液之间的物质交换示意图,红细胞生存的内环境是( )A.A B.B C.C D.D【分析】分析题图:细胞内液和组织液之间以及血浆和组织液之间是双向交换物质的,淋巴液是单向流动的,所以根据图示进行判断:A是淋巴,B是细胞内液,C是组织液,D是血浆。【解答】解:根据试题分析,D是血浆,红细胞生存的内环境是血浆。故选:D。【点评】本题的知识点是内环境的组成,血浆、组织液、淋巴之间的关系,内环境的作用,分析题图获取信息是解题的突破口,对于内环境的组成血浆、组织液、淋巴之间的关系的理解和应用是解题的关键。11.(2020秋•长垣市校级期末)内环境稳态的维持要依靠机体的调节,但外界环境也会影响稳态,下列事实不是由外界环境因素变化引起的是( )A.夏天长期呆在空调房间容易引起“空调病” B.有人到青藏高原后会头疼乏力、血压升高 C.人在水中“憋气”一段时间出来后,呼吸运动会明显加强 D.长期处于高温环境可能会引起“中暑”【分析】关于“内环境稳态的调节”应掌握以下几点:(1)实质:体内渗透压、温度、pH等理化特性呈现动态平衡的过程;(2)定义:在神经系统和体液的调节下,通过各个器官、系统的协调活动,共同维持内环境相对稳定的状态;(3)调节机制:神经—体液—免疫调节网络;(4)层面:水、无机盐、血糖、体温等的平衡与调节。【解答】解:A、夏天长期呆在空调房间引起的“空调病”是温差大导致体温调节失调引起的,A正确;B、到青藏高原后出现的头疼乏力、血压升高是因为缺氧导致内环境失调引起的,B正确;C、在水中憋气一段时间后,呼吸运动明显加强是机体调节维持内环境稳态的结果,C错误;D、中暑是高温导致体温调节失调引起的疾病,D正确。故选:C。【点评】本题考查内环境稳态的相关知识,要求考生识记内环境稳态的概念、调节机制及生理意义,能理论联系实际,运用所学的知识合理解释生活中的生物学问题,属于考纲识记和理解层次的考查。12.人体稳态的调节能力是有一定限度的,下列不属于内环境稳态失调的是( )A.从平原到高原,有的人出现肺水肿症状 B.血液中钙盐不足,引起肌肉抽搐 C.剧烈运动后,人体体温略有升高 D.流感病毒感染人体后,引起机体发热【分析】关于“内环境稳态的调节”应掌握以下几点:(1)实质:体内渗透压、温度、pH等理化特性呈现动态平衡的过程;(2)定义:在神经系统和体液的调节下,通过各个器官、系统的协调活动,共同维持内环境相对稳定的状态;(3)调节机制:神经—体液—免疫调节网络;(4)层面:水、无机盐、血糖、体温等的平衡与调节。【解答】解:A、从平原到高原,低氧或缺氧环境造成人体肺部毛细血管发生损伤,通透性增强,使血管内的液体或细胞进入肺部引发肺水肿,属于内环境稳态失调,A错误;B、血液中钙盐不足,引起肌肉抽搐,这属于内环境稳态失调,B错误;C、剧烈运动后,人体体温略有升高,这是体温调节过程,不属于内环境稳态失调,C正确;D、流感病毒感染人体后,引起机体发热,这属于内环境稳态失调,D错误。故选:C。【点评】本题考查内环境的稳态、内环境的理化特性,要求考生识记内环境稳态的概念、实质、调节机制及生理意义,能准确判断各选项是否属于内环境稳态失调,属于考纲识记和理解层次的考查。13.下列关于人体内环境的叙述,错误的是( )A.血浆中的HCO3﹣、HPO42﹣等参与血浆pH的调节 B.早晨人体细胞外液的温度在35℃左右 C.细胞外液中的Na+、Cl﹣是形成内环境渗透压的主要因素 D.血浆的渗透压高于组织液,有利于代谢产生的水进入毛细血管【分析】内环境的理化性质主要包括温度、pH和渗透压:(1)人体细胞外液的温度一般维持在37℃左右。(2)正常人的血浆接近中性,pH为7.35~7.45.血浆的pH之所以能够保持稳定,与它含有的缓冲物质有关。(3)血浆渗透压的大小主要与无机盐、蛋白质的含量有关.在组成细胞外液的各种无机盐离子中,含量上占有明显优势的是Na+和Cl﹣,细胞外液渗透压的90%来源于Na+和Cl﹣。【解答】解:A、血浆pH稳定与血浆中的缓冲物质(如HCO3﹣、HPO42﹣等离子)有关,A正确;B、早晨人体细胞外液的温度在37℃左右,B错误;C、细胞外液中的Na+、Cl﹣是形成内环境渗透压的主要因素,C正确;D、水的运输属于自由扩散,血浆的渗透压高于组织液,有利于代谢产生的水进入毛细血管,D正确。故选:B。【点评】本题考查内环境的组成、内环境的理化性质,要求考生识记内环境的组成,明确内环境是细胞外液;识记内环境稳态的调节机制;掌握内环境的理化性质,能结合所学的知识准确判断各选项。14.(2022秋•沙坪坝区校级月考)新冠肺炎诊疗方案指出。患者常规治疗时需要注意水、电解质平衡。维持内环境稳态,并定时监测肝酶、血氧饱和度等指标。下列相关叙述错误的是( )A.肌肉注射的青霉素和肠道中的抗病毒药物都没有进入人体内环境 B.肺炎患者细胞内液和血浆蛋白外渗可导致出现肺水肿现象 C.肝酶含量高于正常值说明肝细胞受到一定程度的损伤 D.血氧饱和度正常的生理意义是保证细胞正常氧化分解有机物【分析】1、内环境由细胞外液组成,包括组织液、淋巴、血浆等。内环境是组织细胞生活的直接环境,是细胞与外界环境之间进行物质交换的媒介。2、正常机体通过调节作用,使各个器官、系统调节活动,共同维持内环境的相对稳定状态叫做内环境稳态。内环境的相对稳定包括内环境的化学成分及理化性质的相对稳定,内环境稳态是机体进行正常生命活动的必要条件。【解答】解:A、肌肉注射的青霉素直接到组织液,进入了内环境,肠道中的抗病毒药物通过吸收进入血浆,也进入人体内环境,A错误;B、细胞内液外渗和血浆蛋白外渗进入组织液,导致组织液含量增加而引起肺部组织水肿,B正确;C、正常情况下,肝酶主要存在于肝细胞内,当肝细胞受到损害时,这些酶就会从肝细胞里释放出来,进入血液里,使血液里的肝酶含量高于正常值,C正确;D、血氧饱和度正常可以保证细胞有机物正常的氧化分解,为生命活动的正常进行提供能量,D正确。故选:A。【点评】本题考查内环境的组成及其理化性质,要求明确内环境是由组织液、淋巴、血浆等细胞外液组成的,明确内环境稳态的概念和调节机制,掌握内环境稳态调节的实例,并能够结合所学知识和题干信息进行作答。15.(2019秋•泉州期末)分别向20mL的新鲜血浆中滴加相同浓度的稀盐酸和稀NaOH溶液,血浆酸碱度变化与滴加滴数的关系正确的是( )A. B. C. D.【分析】血浆pH的之所以能保持相对稳定是由于血浆中存在缓冲物质,缓冲物质指能调节溶液的pH值,使溶液的pH值在加入一定量的酸性物质或碱性物质时保持恒定或小范围变化的一种物质。弱酸和与其对应的弱酸盐(或弱碱和与其相对应的弱碱盐)可以形成一对缓冲对,当溶液中加入少量酸性物质时,缓冲对中的碱性组分与之反应中和,当溶液中加入少量碱性物质时,缓冲对中的酸性组分与之反应中和。【解答】解:由于血浆中有缓冲物质,故滴加少量酸或碱其pH值基本不变,但这种调节能力是有限的,若滴加了过量的酸或碱,则滴加过量碱是pH值会升高,滴加过量酸时pH值会降低。故选:D。【点评】本题考查了内环境的理化性质和pH值的调节,意在考查学生的理解和应用能力,试题难度中等。16.(2021秋•东光县校级月考)在血浆、组织液和细胞内液中,CO2的浓度大小关系为( )A.血浆>组织液=细胞内液 B.血浆>组织液>细胞内液 C.血浆<组织液=细胞内液 D.血浆<组织液<细胞内液【分析】内环境主要由血浆、组织液和淋巴组成,其中血浆是血细胞直接生存的内环境;组织液是组织细胞直接生存的内环境;淋巴是淋巴细胞和吞噬细胞直接生存的内环境.组织液、血浆和淋巴这三者之间的关系为:.【解答】解:CO2是细胞有氧呼吸产生的,因此细胞内液中CO2浓度最高;细胞呼吸产生的CO2通过自由扩散进入组织液,再扩散到血浆中,即血浆中的CO2的浓度最低。因此,CO2的浓度依次为:血浆<组织液<细胞内液。故选:D。【点评】本题知识点简单,考查内环境的组成,要求考生识记内环境的组成,掌握各组成成分之间的关系,再作出准确的判断即可,属于考纲识记层次的考查.17.下列过程发生在人体内环境的是( )A.抗体与抗原的特异性结合 B.葡萄糖分解为丙酮酸 C.食物中的蛋白质被消化 D.氧气和血红蛋白结合【分析】人体内环境即细胞外液,由组织液、血浆和淋巴构成,是人体细胞的直接生活环境,是细胞与外界环境进行物质交换的桥梁。内环境稳态的就是使内环境中各种成分保持相对稳定的状态,是一个动态平衡,不是成分不变。稳态的维持有利于人体应对外界环境的变化。【解答】解:A、抗体主要分布在血清、组织液等内环境中,所以抗原与抗体的特异性结合发生在内环境中,A正确;B、葡萄糖分解为丙酮酸发生在细胞内,B错误;C、食物中的蛋白质被消化发生在消化道,消化道不属于内环境,C错误;D、氧气和血红蛋白结合发生于细胞内,D错误。故选:A。【点评】本题考查人体内环境的组成与功能的相关知识,意在考查学生的识记能力和判断能力,运用所学知识综合分析问题和解决问题的能力。18.“人类不能生活在纯氧的环境中”,这一叙述( )A.不对,因为身体细胞需要氧,以氧化有机物获得能量 B.不对,因为人体吸收纯氧,不影响呼吸作用 C.对,因为血液中应有适量的CO2作为调节物质 D.对,因为纯氧会使身体细胞的氧化作用太剧烈【分析】1人体的呼吸中枢位于脑干,血液中二氧化碳浓度升高,刺激感受器产生兴奋,传至呼吸中枢,刺激呼吸肌,导致呼吸加深加快,肺的通气量增加,排出体内过多的二氧化碳。2、血浆中二氧化碳是呼吸中枢的有效刺激,纯氧中混入5%的CO2气体,可以使呼吸中枢兴奋,二氧化碳浓度升高导致呼吸加快,调节方式属于神经—体液调节。【解答】解:由于血液中适量的CO2可作为调节呼吸作用的物质,所以在给严重缺氧的病人输氧时,要在纯氧中混入5%的二氧化碳气体,当血液中二氧化碳含量增多时,就会刺激神经系统的呼吸中枢,使呼吸运动加快,因此说人类不能生活在纯氧的环境中,ABD错误,C正确。故选:C。【点评】本题考查了生命活动调节的方式,考生要能够识记体液调节的概念,根据概念进行判断,难度不大,属于考纲中识记、理解层次的考查,难度较易。19.(2022•盐亭县校级开学)下列有关人体内环境的叙述,正确的是( )A.内环境是人体代谢的主要场所 B.内环境达到稳态时人可能会患病 C.内环境稳态遭到破坏时代谢速率下降 D.内环境稳态的实质是各种理化性质保持相对稳定【分析】1、体液是由细胞内液和细胞外液组成,细胞内液是指细胞内的液体,而细胞外液即细胞的生存环境,它包括血浆、组织液、淋巴等,也称为内环境。2、血液包括血浆和血细胞,血浆是血细胞直接生活的环境。【解答】解:A、细胞代谢的主要场所是在细胞质基质中,不属于内环境,A错误;B、有些疾病不是由于内环境稳态破坏引起的,例如某些遗传病(红绿色盲),故内环境处于稳态时也可能患病,B正确;C、内环境的稳态遭到破坏时,不一定引起酶促反应速率降低,也可能加快某些酶促反应速率,C错误;D、内环境稳态是指内环境的成分和理化性质保持相对稳定状态,D错误。故选:B。【点评】本题考查内环境的组成、理化性质,要求考生识记内环境的组成,明确内环境是细胞外液;识记内环境稳态的调节机制;掌握内环境的理化性质,能结合所学的知识准确判断各选项。20.(2021•普陀区二模)水、无机盐等对于维持人体内环境稳态具有重要作用。下列叙述错误的是( )A.呕吐、腹泻的病人,需及时补充葡萄糖盐水 B.过量饮水导致细胞内液渗透压升高,需脱水治疗 C.缺钙引起的肌肉抽搐,可通过增加户外活动、合理膳食得到改善 D.铁摄入不足可导致血红蛋白合成减少而发生贫血,需适量补铁【分析】无机盐在人体内的作用:可参与细胞内复杂化合物的组成,维持生物体正常的生命活动,维持细胞内外正常的渗透压,维持酸碱平衡。【解答】解:A、呕吐、腹泻的病人,体内水盐平衡失调,需及时补充葡萄糖盐水,以补充能源物质,同时可保持细胞正常的形态,A正确;B、过量饮水导致细胞外液渗透压降低,从而引起细胞内液渗透压降低,B错误;C、缺钙引起肌肉抽搐,通过增加户外活动、合理膳食可增加血液中的钙离子浓度,改善肌肉抽搐状况,C正确;D、铁参与血红蛋白的组成,摄入不足可导致血红蛋白合成减少而发生贫血,需适量补铁,D正确。故选:B。【点评】本题考查了无机盐在人体中的作用、水盐调节等知识,意在考查考生的识记能力和理解所学知识要点,能运用所学知识,准确判断问题的能力。21.一位30岁男性患者,2天前因不洁饮食出现腹痛、腹泻,入院后被诊断为细菌性痢疾,部分检查结果如表所示。下列叙述错误的是( )A.患者的体温维持在38.9℃时,产热量等于散热量 B.发病期间患者会因为腹泻出现脱水,故血钠浓度升高 C.发病期间患者细胞外液渗透压升高 D.表格中每项指标的参考值即正常值都有一个变化范围,该变化范围主要考虑了化验结果的误差【分析】1、人体的水平衡调节过程:(1)当人体失水过多、饮水不足或吃的食物过咸时→细胞外液渗透压升高→下丘脑渗透压感受器受到刺激→垂体释放抗利尿激素增多→肾小管、集合管对水分的重吸收增加→尿量减少;同时大脑皮层产生渴觉(主动饮水)。(2)体内水过多时一细胞外液渗透压降低→下丘脑渗透压感受器受到刺激→垂体释放抗利尿激素减少→肾小管、集合管对水分的重吸收减少→尿量增加。2、人体体温调节:(1)体温调节中枢:下丘脑;(2)机理:产热与散热处于动态平衡。【解答】解:A、患者的体温维持在38.9℃时,说明产热量等于散热量,A正确;B、患者大量腹泻出现脱水,导致血钠浓度升高,B正确;C、机体脱水时,血浆渗透压升高,体内抗利尿激素增多,尿量减少,C正确;D、题述变化范围是机体容许存在的波动范围,属于正常现象,不是主要考虑了化验结果的误差,D错误。故选:D。【点评】本题结合表格数据,考查体温调节、水盐调节的相关知识,要求考生识记体温调节和水平衡调节的具体过程;能结合所学的知识准确答题。22.(2019秋•东湖区校级期中)下列有关人体内环境的叙述,错误的是( )A.体内活细胞依赖内环境的运输提供氧气和养料、排出代谢废物 B.空气中的氧气进入组织细胞参与细胞呼吸需穿过9层生物膜 C.血浆渗入组织液的量大于组织液回渗血浆的量大于组织液渗入淋巴的量 D.血浆中胆固醇、尿素、葡萄糖等的含量可作为某些疾病的诊断依据【分析】内环境及其各组分之间的关系①内环境的概念:由细胞外液构成的液体环境叫做内环境,包括血浆、组织液和淋巴。②各组分之间的关系如图所示:【解答】解:A、体内活细胞依赖内环境的运输提供氧气和养料、排出代谢废物,A正确;B、空气中的O2进入人体组织细胞参与有氧呼吸,至少需要穿过肺泡壁(2层细胞膜)、毛细血管壁(2层细胞膜)、进入红细胞(穿过1层细胞膜)、出红细胞(穿过1层细胞膜)、毛细血管壁(2层细胞膜)、进入组织细胞(1层细胞膜)、线粒体膜(2层膜),共11层生物膜,B错误;C、血浆渗入组织液的量大于组织液回渗血浆的量大于组织液渗入淋巴的量,C正确;D、血浆中胆固醇、尿素、葡萄糖等的含量可作为某些疾病的诊断依据,D正确。故选:B。【点评】本题考查内环境的组成,要求考生识记内环境的组成及成分,掌握内环境各组成之间的关系,能结合所学的知识准确答题。23.(2021秋•邵东市校级期中)如表为测定的人体细胞外液(表中没列出淋巴液的测定数据)与细胞内液的部分物质含量的数据(mmol•L﹣1),下列相关叙述错误的是( )A.③存在于细胞内,约占体液的 B.毛细淋巴管壁细胞和淋巴细胞所处的内环境都有② C.③中有的蛋白质可与氧气结合 D.①②③中氧气浓度最高的可能是①【分析】分析表格:根据表格中蛋白质含量可以确定,③为细胞内液,①为血浆,②为组织液。【解答】解:A、③为细胞内液,存在于细胞内,约占体液的,A正确;B、毛细淋巴管壁细胞所处的内环境是组织液和淋巴,淋巴细胞所处的内环境是血浆和淋巴,故它们所处的内环境都有淋巴,B错误;C、③细胞内液中有的蛋白质,如血红蛋白,可与氧气结合,C正确;D、氧气是自由扩散的方式进入细胞内,自由扩散是顺浓度梯度运输,经过的路径是①血浆→②组织液→③细胞内液,故①②③中氧气浓度最高的是①血浆,D正确。故选:B。【点评】结合图表数据,考查内环境的组成,要求考生识记内环境的组成及成分,能根据表中的蛋白质的含量确定各①、②、③的名称,然后再根据所学的知识,对选项作出准确的判断,难度不大。24.(2021秋•朝阳区校级月考)如图表示人体细胞与外界环境之间进行物质交换的过程,Ⅰ、Ⅱ、Ⅲ、Ⅳ、V表示直接参与的几种系统或器官,①②③④⑤表示相关物质,甲、乙、丙表示三种液体,A、B表示相关过程。下列说法正确的是( )A.Ⅲ为胃、小肠等消化器官,消化液经导管分泌进入消化道 B.丙是人体进行代谢的主要场所,丙增多会导致组织水肿 C.④中可能含有尿素、无机盐、葡萄糖等物质 D.寒冷时V处血管舒张有利于减少人体的散热量【分析】分析题图:图示表示人体细胞与外界环境之间进行物质交换的过程,Ⅰ、Ⅱ、Ⅲ、Ⅳ、Ⅴ表示直接参与的几种系统或器官,依次是循环系统、消化系统、呼吸系统、泌尿系统(肾脏)和皮肤。①、②、③、④、⑤表示相关物质,依次是食物、氧气、二氧化碳、尿液、汗液。甲、乙、丙表示三种液体,依次是淋巴、血浆和组织液。A表示淋巴转化为血浆,B表示肾小管和集合管对原尿的重吸收。【解答】解:A、由以上分析可知,图中Ⅲ代表的是呼吸系统,Ⅱ为消化系统,Ⅱ为胃、小肠等消化器官,消化液经导管分泌进入消化道,A错误;B、丙为组织液,细胞代谢的主要场所在细胞质基质,B错误;C、④为尿液,可能含有尿素、无机盐、葡萄糖等物质,C正确;D、寒冷时皮肤毛细血管收缩有利于减少人体的散热量,D错误。故选:C。【点评】本题的知识点是内环境的组成,体液、细胞内液、细胞外液的关系,对于相关概念的理解和应用是解题的关键.二.多选题(共3小题)(多选)25.下列各组物质全属于内环境成分的是( )A.O2、CO2、血红蛋白、H+ B.过氧化氢酶抗体、激素、H2O C.尿素、Ca2+、载体蛋白 D.Na+、HPO42﹣、葡萄糖、氨基酸【分析】1、内环境又叫细胞外液,由血浆、组织液和淋巴组成,凡是存在于血浆、组织液或者是淋巴中的物质都是内环境的组成成分。2、血浆、淋巴、组织液中物质:①小肠吸收的物质在血浆、淋巴中运输:水、盐、糖、氨基酸、维生素、血浆蛋白、甘油、脂肪酸等。②细胞分泌物:抗体、淋巴因子、神经递质、激素等。③细胞代谢产物:CO2、水分、尿素等。【解答】解:A、血红蛋白位于红细胞内,不属于内环境的成分,A错误;B、过氧化氢酶抗体、激素、H2O都属于内环境的组成成分,B正确;C、载体蛋白存在于细胞膜上,不属于内环境成分,C错误;D、Na+、HPO42﹣、葡萄糖、氨基酸都存在于内环境,属于内环境的成分,D正确。故选:BD。【点评】本题考查内环境和稳态的知识,考生识记内环境的组成和成分,明确凡是可以存在于血浆、组织液、淋巴液中的物质都属于内环境的成分,凡是细胞的结构物质或只存在于细胞内的物质都不是内环境的成分,凡是与外界相通的腔性器官内的液体不属于体液、其内的液体也不属于内环境是解题的关键。(多选)26.关于人体内环境稳态的叙述,错误的是( )A.每个人的体温在一天中是恒定不变的 B.内环境稳态的维持需要多种器官、系统的协调作用,并且人体维持内环境稳态的调节能力有限 C.严重腹泻、呕吐,只需要补充足够的水,不需要补充Na+ D.血液中钙、磷含量过低时,会影响骨组织钙化,儿童表现为佝偻病【分析】内环境的理化性质主要包括温度、pH和渗透压:(1)人体细胞外液的温度一般维持在37℃左右。(2)正常人的血浆接近中性,pH为7.35~7.45。(3)血浆渗透压的大小主要与无机盐、蛋白质的含量有关。【解答】解:A、正常情况下,人体体温在一天中是变化的,A错误;B、内环境稳态的维持需要多种器官、系统的协调作用,并且人体维持内环境稳态的调节能力有限,B正确;C、严重腹泻、呕吐,需要补充足够的水,也需要补充Na+,C错误;D、骨骼中含有钙元素,人血液中钙、磷的含量降低时,会影响骨组织的钙化,儿童表现为佝偻病,D正确。故选:AC。【点评】本题考查内环境的相关知识,要求考生识记内环境的组成,掌握内环境的理化性质,明确正常情况下,内环境的各理化性质都能保持在相对稳定的状态,再结合所学的知识准确判断各选项,属于考纲识记和理解层次的考查。(多选)27.(2020秋•临朐县校级月考)低渗性脱水是指水和钠同时缺失,但缺水少于缺钠,血浆中钠低于正常范围,细胞外液呈低渗状态,需采用含盐溶液或高渗盐水静脉滴注予以治疗。下列判断正确的是( )A.治疗时输入的溶液可从血浆直接进入组织液 B.低渗性脱水时,细胞内液和细胞外液的水分均丢失 C.滴注高渗盐水是为了减少细胞外液液体总量 D.长时间大量出汗后若只补充水分,易转变为低渗性脱水【分析】1、内环境及其各组分之间的关系:①内环境的概念:由细胞外液构成的液体环境叫做内环境,包括血浆、组织液和淋巴.②各组分之间的关系如图所示:2、内环境的理化性质主要包括温度、pH和渗透压:(1)人体细胞外液的温度一般维持在37℃左右;(2)正常人的血浆接近中性,pH为7.35~7.45.血浆的pH之所以能够保持稳定,与它含有的缓冲物质有关;(3)血浆渗透压的大小主要与无机盐、蛋白质的含量有关.在组成细胞外液的各种无机盐离子中,含量上占有明显优势的是Na+和Cl﹣,细胞外液渗透压的90%来源于Na+和Cl﹣.【解答】解:A、组织液和血浆之间可以相互转化,因此治疗时输入的溶液可从血浆直接进入组织液,A正确;B、低渗性脱水时,细胞外液呈低渗状态,细胞吸水,细胞内液会增加,B错误;C、滴注高渗盐水是为了增加细胞外液渗透压,减少细胞吸水,增加细胞外液的液体总量,C错误;D、长时间大量出汗,同时丢失水和无机盐,若只补水,会造成低渗性脱水,D正确。故选:AD。【点评】本题考查内环境的相关知识,要求考生识记内环境的组成,掌握各组成之间的关系,再理论联系实际,运用所学的知识解释生活中的生物学现象。三.非选择题28.(2022秋•定远县校级期中)(1)已知5%葡萄糖溶液的渗透压与动物血浆渗透压基本相同,现给正常小鼠静脉输入一定量的该葡萄糖溶液,葡萄糖溶液的输入对小鼠会有一定影响。回答下列问题:①输入的葡萄糖进入细胞,经过氧化分解,其终产物中的气体可进入细胞外液,并通过循环系统运输到 系统被排出体外,若该气体的排出出现障碍,则会引起细胞外液的pH 。②血浆中的葡萄糖不断进入细胞被利用,细胞外液渗透压 ,尿量 ,从而使渗透压恢复到原来水平。③当细胞外液渗透压发生变化时,细胞内液的渗透压 (填“会”或“不会”)发生变化。(2)某同学以清水、缓冲液(含NA2HPO4、KH2PO4的溶液,pH=7)和血浆分别为实验材料进行实验,探究“血浆是否具有维持pH稳定的功能”,主要实验步骤如下:分别加入25mL实验材料→测pH→滴加5mL0.1mol/L的HCl、摇匀→测pH→倒去烧杯中溶液后充分冲洗→重复实验并记录。试回答下列有关问题:Ⅰ.实验开始时都应测量三种材料的pH值,其目的是 。Ⅱ.该同学用如图所示曲线来预期探究结果,试回答:①预期结果中明显不符合科学的是 组,理由是 。②实验中清水组和缓冲液组起 作用。实验可以得出的结论是 。Ⅲ.如果要证明血浆确实具有维持pH稳定的功能,本探究实验还应该补充 。【分析】1、体液是由细胞内液和细胞外液组成,细胞内液是指细胞内的液体,而细胞外液即细胞的生存环境,它包括血浆、组织液、淋巴等,也称为内环境。2、内环境稳态是指正常机体通过调节作用,使各个器官、系统协调活动,共同维持内环境的相对稳定状态。内环境稳态是机体进行正常生命活动的必要条件,内环境是细胞与外界环境进行物质交换的媒介。3、细胞代谢会产生许多酸性物质,如碳酸等,人和动物吃的食物消化吸收后经代谢会产生一些酸性或碱性物质,这些酸性或碱性物质进入内环境,常使pH发生偏移,但一般情况下,机体能通过缓冲物质使pH稳定在一定范围内。4、血液中含有许多对对酸碱度起缓冲作用的物质,也叫缓冲对,如NaHCO3/H2CO3、Na2HPO4/NaH2PO4,其作用是使血液的酸碱度不会发生很大的变化,从而维持在相对稳定的状态。【解答】解:(1)①葡萄糖进入细胞经过氧化分解的终产物中的气体为二氧化碳,经过循环系统运输到呼吸系统被排出体外,若二氧化碳的排出出现障碍,二氧化碳溶于水形成碳酸,会引起细胞外液的pH 下降。②血浆中的葡萄糖不断进入细胞被利用,细胞外液渗透压下降,抗利尿激素分泌减少,尿量增加,从而使渗透压保持在正常的水平。③由于细胞外液和细胞内液中的物质可以相互交换,当细胞外液渗透压发生变化时,细胞内液的渗透压也会发生变化。(2)Ⅰ实验开始时都应测量三种材料的pH,其目的是获得实验前数据,以便与实验后做比较。Ⅱ①清水组实验前呈中性,加入HCl溶液后,溶液pH应该下降,因此清水组预期结果明显不科学。②根据图2曲线分析可知,血浆与缓冲液都具有一定的维持pH相对稳定的能力,且血浆维持pH相对稳定的能力较强。由此可得知,实验中清水组和缓冲液组起对照作用。Ⅲ如果要证明血浆确实具有维持pH稳定的功能,设置实验时,应设置在酸性、中性和碱性条件下观察血浆维持pH稳定的能力,本实验还需补充加入NaOH溶液的实验。故答案为:(1)①呼吸 下降 ②降低 增加 ③会(2)Ⅰ获得实验前数据,以便与实验后溶液pH值做比较Ⅱ①清水 清水中加HCl后,溶液pH值下降②对照 血浆与缓冲液一样具有维持pH值相对稳定的功能,且血浆的这种能力比较强Ⅲ.加入NaOH后,血浆pH值仍可在一定范围内保持稳定【点评】本题考查内环境的稳态和生物体维持pH稳定机制的相关知识,意在考查学生的识记能力和判断能力,运用所学知识综合分析问题的能力是解答本题的关键。29.(2015秋•扬中市期中)如图为人体某组织的示意图,请根据图回答下面的问题.(1)指出图中所指部位的液体名称:a表示 ;b表示为组织间隙的 ;c表示在毛细血管内的 ;d表示在淋巴管内的 .(2)以上b、c、d合称 ,它构成了体内细胞生活的液体环境,故称 .(3)从图中b进入c的细胞代谢产物是 .(4)人的手掌磨起的“水泡”中的淡黄色液体主要是 .【分析】分析题图可知a是组织细胞,a中的液体是细胞内液,b是组织液,c是血浆,d是淋巴,血浆、组织液、淋巴共同组成内环境,又叫细胞外液.【解答】解:(1)分析题图可知,a是组织细胞(细胞内液),是组织液,c是血浆,d是淋巴.(2)血浆、组织液、淋巴属于细胞外液,又叫内环境.(3)细胞代谢产生的二氧化碳、尿素等产物经组织液进入血浆,通过血液循环运到肺和肾脏,经呼吸系统或泌尿系统排出体外.(4)人的手掌磨起的“水泡”中的淡黄色液体主要是渗出的组织液.故答案为:(1)组织细胞(细胞内液) 组织液 血浆 淋巴液 (淋巴)(2)细胞外液 内环境 (3)二氧化碳、尿素等 (4)组织液【点评】本题的知识点是内环境的组成成分,内环境稳态的概念和调节机制,分析题图获取信息是解题的突破口,对内环境的组成成分、内环境稳态的概念及调节机制的理解并把握知识点间的内在联系是解题的关键.30.回答下列问题:(1)人体体液中的无机盐是一些阳离子和阴离子,组织液和血浆中的无机盐、蛋白质的含量分别表现为 、 (填“基本相同”或“差异较大”)。新冠肺炎患者的肺泡上皮细胞及肺毛细血管壁细胞受损后,出现肺水肿的原因是 。(2)血液生化检查中,每种成分的参考值是一个变化范围,而不是具体的某数值,原因是内环境中的成分都处于 状态。(3)缺氧时肌肉细胞产生的乳酸增多,组织液中的乳酸可通过 进入血浆。【分析】关于“内环境稳态的调节”应掌握以下几点:(1)实质:体内渗透压、温度、pH等理化特性和化学成分呈现动态平衡的过程;(2)定义:在神经系统和体液的调节下,通过各个器官、系统的协调活动,共同维持内环境相对稳定的状态;(3)调节机制:神经—体液—免疫调节网络;(4)层面:水、无机盐、血糖、体温等的平衡与调节;(5)意义:机体进行正常生命活动的必要条件。【解答】解:(1)血浆中电解质含量与组织液基本相同,但血浆中蛋白质的含量远大于淋巴和组织液;新冠肺炎患者的肺泡上皮细胞及肺毛细血管壁细胞受损后,细胞内液和血浆蛋白外渗进入组织液,导致组织液的渗透压升高,渗透吸水,使组织液含量增加,引起肺部组织水肿。(2)内环境中的成分都处于动态平衡的状态,故血液成分的参考值都是一个变化范围。(3)缺氧时肌肉细胞产生的乳酸增多,组织液中的乳酸会通过毛细血管或进入淋巴液后经过淋巴循环进入血浆。故答案为:(1)基本相同 差异较大 细胞内液和血浆蛋白外渗,使组织液的渗透压升高,组织液渗透吸水(2)动态平衡(3)毛细血管壁(或先进入淋巴液后,再经淋巴循环)【点评】本题考查内环境的组成、内环境的理化性质,要求考生识记内环境的组成,明确内环境是细胞外液;识记内环境稳态的调节机制;掌握内环境的理化性质,能结合所学的知识准确答题。31.(2020•麒麟区校级一模)如图表示人体体液之间的部分关系,请据图回答下列问题:(1)①﹣⑥的相互关系中,物质交换是单向的是 。(2)机体代谢情况发生变化,最易于通过检查血浆的 两方面来反映。(3)当细胞D中产生过量乳酸时,血浆中的 (填“NaHCO3”或“H2CO3”)可以中和其酸性,并最终形成CO2和H2O排出体外。(4)血浆中无机盐含量的相对稳定对于维持红细胞正常的形态和功能至关重要。为患者输液治疗时为什么要用质量分数为0.9%的NaCl溶液?请设计实验进行探究。①取5支洁净试管,编号为1﹣5号,分别加入2mL质量分数为0.5%、0.7%、0.9%、1.1%、啊1.3%的NaCl溶液,并各加入2滴抗凝剂(如柠檬酸钠)。②将左手无名指消毒,用消毒的采血针刺破皮肤,用小滴管吸血。③向1﹣5号试管中分别滴入1滴血,摇匀,放置5mm。④分别取5支试管中的混合液各一滴,置于5张洁净的已编号的载玻片上制成临时装片,在显微镜下镜检,观察 。⑤预期结果②、③处的结果分别是 。【分析】(1)据图示可知,①③为淋巴循环过程,②为血浆和组织液之间的相互渗透,④⑤为血浆、淋巴和组织细胞间的物质交换,ab为肝糖原的合成和分解,cd为肌糖原的合成与利用。(2)甲状腺激素的分级调节:如果外界条件寒冷等因素的刺激下,下丘脑会分泌促甲状腺激素释放激素,这种激素作用于垂体后,使垂体分泌促甲状腺激素,促甲状腺激素作用于甲状腺,使甲状腺分泌甲状腺激素分泌增多;甲状腺激素的调节属于反馈调节:当甲状腺激素增多后,反过来又会抑制下丘脑和垂体的激素分泌,使得机体得到甲状腺激素的调节,同时又保证甲状腺激素分泌不致过多。(3)甲状腺激素的作用是促进新陈代谢,加速体内物质分解,促进动物个体发育,提高神经系统兴奋性。【解答】解:(1)淋巴细胞生活的内环境是淋巴和血浆。组织液→淋巴→血浆过程是单向的,即图中①③。(2)机体代谢情况发生变化,最易于通过检查血浆的物质成分及理化性质来反映。(3)当细胞D中产生过量乳酸时,血浆中的NaHCO3可以中和其酸性,并最终形成CO2和H2O排出体外。(4)血浆中无机盐含量的相对稳定对于维持红细胞正常的形态和功能至关重要。为患者输液治疗时为什么要用质量分数为0.9%的NaCl溶液?请设计实验进行探究。①取5支洁净试管,编号为1﹣5号,分别加入2mL质量分数为0.5%、0.7%、0.9%、1.1%、啊1.3%的NaCl溶液,并各加入2滴抗凝剂(如柠檬酸钠)。②将左手无名指消毒,用消毒的采血针刺破皮肤,用小滴管吸血。③向1﹣5号试管中分别滴入1滴血,摇匀,放置5mm。④分别取5支试管中的混合液各一滴,置于5张洁净的已编号的载玻片上制成临时装片,在显微镜下镜检,观察红细胞的形态变化。⑤预期结果。在实验中,②、③处的结果分别是体积变大、维持正常形态。故答案为:(1)①、③(2)化学成分及理化性质(3)NaHCO3(4)红细胞的形态变化 体积变大、维持正常形态【点评】本题考查的了内环境的组成和动物激素调节的相关知识,意在考查学生的理解和应用能力,试题难度中等。32.如图表示人体细胞与外界环境之间进行物质交换的过程,Ⅰ~V表示直接参与的几种系统或器官,①~⑤表示相关物质,甲、乙、丙表示三种液体,A、B表示相关过程。请据图回答下列问题:(1)结构Ⅰ代表的是 系统,Ⅲ代表的是 系统,B过程表示 作用。(2)图中甲、乙、丙三种液体中蛋白质含量最高的是 ,若A过程受阻,会引起 (填症状)。细胞外液渗透压90%以上来源于 。(3)目前普遍认为,机体维持稳态的主要调节机制是 。【分析】分析题图:图示表示人体细胞与外界环境之间进行物质交换的过程,Ⅰ、Ⅱ、Ⅲ、Ⅳ、Ⅴ表示直接参与的几种系统或器官,依次是循环系统、消化系统、呼吸系统、泌尿系统(肾脏)和皮肤。①、②、③、④、⑤表示相关物质,依次是食物、氧气、二氧化碳、尿液、汗液。甲、乙、丙表示三种液体,依次是淋巴、血浆和组织液。A表示淋巴转化为血浆,B表示肾小管和集合管对原尿的重吸收。【解答】解:(1)由以上分析可知,图中结构I代表的是循环系统,Ⅲ代表的是呼吸系统,B过程表示肾小管的重吸收(重吸收)作用。(2)图中三种液体淋巴、血浆和组织液中蛋白质含量最高的是乙血浆;A过程受阻,导致组织液中大分子蛋白质不能回流至毛细淋巴管而导致组织液浓度升高,吸水造成组织水肿;乙血浆的渗透压大小主要与无机盐、蛋白质的含量有关,细胞外液渗透压90%以上来源于Na+和Cl﹣。(3)目前普遍认为,神经—体液—免疫调节网络是机体维持稳态的主要调节机制。故答案为:(1)循环系统 呼吸系统 重吸收(2)乙 组织水肿 Na+和Cl﹣(3)神经—体液—免疫【点评】本题主要考查内环境的组成,内环境是细胞与外界环境进行物质交换的媒介部分的知识,解决本题需熟练掌握参与物质交换的各个系统与内环境之间进行交换的过程,属于中档题检查项目检查结果单位参考范围丙氨酸氨基转移酶97.5↑U/L0~45肌酐 1.9↑ mg/dL0.5~1.5尿素氮 25.1↑ mg/dL6.0~23.0血糖223↑ mg/dL60~110甘油三酯217↑ mg/dL50~200总胆固醇231↑ mg/dL150~220生理指标测定值正常值腋下温度(℃)38.936.0~37.4白细胞计数(L﹣1)13.5×109(4~10)×109血钠浓度(mmol•L﹣1)180140~160成分Na+K+Ca2+Mg2+Cl﹣蛋白质①1425.02.51.5103.316.0②1474.01.251.0114.01.0③101402.510.352547试管NaCl溶液/%红细胞形态10.5①体积变大,或涨破20.7②?30.9③?41.1④体积缩小51.3⑤体积缩小,皱缩

