





所属成套资源:2023-2024学年高二生物同步讲练测(人教版选择性必修1)
选择性必修1第2节 内环境的稳态精品课后测评
展开
这是一份选择性必修1第2节 内环境的稳态精品课后测评,文件包含12内环境的稳态课后练习原卷版docx、12内环境的稳态课后练习解析版docx等2份试卷配套教学资源,其中试卷共31页, 欢迎下载使用。
1.关于“模拟生物体维持pH的稳定”实验的叙述中,正确的是( )
A.肝匀浆pH能维持稳定的90%来自Na+和Cl﹣
B.滴定时,要戴手套;有酸或碱溅到皮肤上,立即用水冲洗
C.一般以滴数为纵坐标,以pH为横坐标,绘制实验结果
D.生物材料的缓冲结果接近自来水组、背离缓冲液组
【分析】1、细胞代谢会产生许多酸性物质,如碳酸等,人和动物吃的食物消化吸收后经代谢会产生一些酸性或碱性物质,这些酸性或碱性物质进入内环境,常使pH发生偏移,但一般情况下,机体能通过缓冲物质使pH稳定在一定范围内。
2、血液中含有许多对对酸碱度起缓冲作用的物质,也叫缓冲对,如NaHCO3/H2CO3、Na2HPO4/NaH2PO4,其作用是使血液的酸碱度不会发生很大的变化,从而维持在相对稳定的状态。
【解答】解:A、人的血浆的pH为7.35﹣7.45,维持相对稳定是因为血浆中含有缓冲物质,A错误;
B、滴定时,要戴手套;有酸或碱溅出,立即用水冲洗15min,B正确;
C、画pH变化曲线时,一般以酸或碱的量为横轴,以pH为纵轴,C错误;
D、由于生物材料中含有缓冲物质,因此生物材料的缓冲结果接近缓冲液组、背离自来水组,D错误。
故选:B。
【点评】熟悉“生物体维持pH稳定的机制”实验的原理以及操作的注意事项是解答本题的关键。
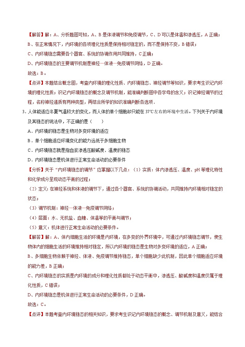
2.如图是一张生物概念图,有关分析不正确的是( )
A.A、B是体液调节和免疫调节,C、D可以是体温和渗透压
B.在正常情况下,内环境的各项理化性质是保持不变的
C.人体内环境稳态的实现需要消化、循环、呼吸等系统的共同参与
D.神经—体液—免疫调节网络是机体维持稳态的主要调节机制
【分析】分析题图:图示概念图表示内环境稳态的调节机制和内环境的理化性质.对于内环境稳态,目前普遍公认的调节机制是神经—体液—免疫调节网络,因此A、B是体液调节和免疫调节;内环境的理化性质主要包括渗透压、温度和酸碱度,因此C、D可以是体温和渗透压.
【解答】解:A、分析题图可知,A、B是体液调节和免疫调节,C、D可以是体温和渗透压,A正确;
B、在正常情况下,内环境的各项理化性质是保持相对稳定的,而不是保持不变,B错误;
C、内环境稳态需要各个器官、系统的协调作用共同维持,C正确;
D、内环境稳态的主要调节机制是神经—体液—免疫调节网络,D正确。
故选:B。
【点评】本题结合概念图,考查内环境的理化性质、内环境稳态、神经调节等知识,要求考生识记内环境的理化性质;识记内环境稳态的概念及调节机制,能准确判断图中各字母的含义;识记神经调节的过程,名称神经递质有两种类型,再结合所学的知识准确判断各选项.
3.人体能适应冬夏气温较大的变化,而人体的单个细胞却只能在37℃左右的环境中生活。下列关于内环境及其稳态的说法中,不正确的是( )
A.内环境的稳态是生物对多变环境的适应
B.单个细胞适应环境变化的能力远低于多细胞生物
C.内环境稳态就是指血浆渗透压酸碱度、温度的稳态
D.内环境稳态是机体进行正常生命活动的必要条件
【分析】关于“内环境稳态的调节”应掌握以下几点:(1)实质:体内渗透压、温度、pH等理化特性和化学成分呈现动态平衡的过程;
(2)定义:在神经系统和体液的调节下,通过各个器官、系统的协调活动,共同维持内环境相对稳定的状态;
(3)调节机制:神经—体液—免疫调节网络;
(4)层面:水、无机盐、血糖、体温等的平衡与调节;
(5)意义:机体进行正常生命活动的必要条件。
【解答】解:A、体内细胞生活的环境是内环境,在多变的外界环境中,可通过内环境稳态调节,使生物体内的细胞生活的环境维持相对稳定,所以内环境的稳态是生物对多变环境的适应,A正确;
B、多细胞生物依赖于神经、体液、免疫调节维持稳态,单个细胞缺少此机制,因此单个细胞适应环境的能力差,B正确;
C、内环境稳态的实质是内环境的成分和理化性质都处于动态平衡中,渗透压、酸碱度和温度仅属于理化性质,C错误;
D、内环境稳态是机体进行正常生命活动的必要条件,D正确。
故选:C。
【点评】本题考查内环境稳态的相关知识,要求考生识记内环境稳态的概念、调节机制及意义,能结合所学的知识准确答题。
4.内环境稳态遭到破坏时,必将引起( )
A.渗透压下降B.酶促反应加快
C.细胞代谢紊乱D.水肿
【分析】关于“内环境稳态的调节”应掌握以下几点:
(1)实质:体内渗透压、温度、pH等理化特性和化学成分呈现动态平衡的过程;
(2)定义:在神经系统和体液的调节下,通过各个器官、系统的协调活动,共同维持内环境相对稳定的状态;
(3)调节机制:神经—体液—免疫调节网络;
(4)层面:水、无机盐、血糖、体温等的平衡与调节;
(5)意义:机体进行正常生命活动的必要条件。
【解答】解:A、内环境稳态遭到破坏时,不一定会引起渗透压下降,A错误;
B、内环境稳态遭到破坏时,可能会导致酶促反应速率减慢,但不会引起酶促反应速率加快,B错误;
C、内环境稳态是机体进行正常生命活动的必要条件,因此当内环境稳态遭到破坏时,必然会引起细胞代谢紊乱,C正确;
D、内环境稳态遭到破坏时,不一定会引起水肿,D错误。
故选:C。
【点评】本题考查内环境稳态的相关知识,要求考生识记内环境稳态的概念、调节机制、生理意义等基础知识,能准确判断各选项,属于考纲识记层次的考查。
5.(2021秋•双城区校级期中)随着生理学及其他学科的发展,稳态的概念得到了巩固和发展,下列关于稳态的说法不正确的是( )
A.在分子水平上,存在基因表达的稳态、激素分泌的稳态、酶活性的稳态等
B.在细胞水平上,原癌基因和抑癌基因的表达存在着稳态
C.在器官水平上,存在心脏活动的稳态、消化腺分泌消化液的稳态等
D.在群体水平上,种群数量的变化存在稳态,生态系统的结构和功能存在稳态
【分析】关于“内环境稳态的调节”应掌握以下几点:
(1)实质:体内渗透压、温度、pH等理化特性呈现动态平衡的过程;
(2)定义:在神经系统和体液的调节下,通过各个器官、系统的协调活动,共同维持内环境相对稳定的状态;
(3)调节机制:神经—体液—免疫调节网络;
(4)层面:水、无机盐、血糖、体温等的平衡与调节;
(5)意义:机体进行正常生命活动的必要条件。
【解答】解:A、在分子水平上,存在基因表达的稳态、激素分泌的稳态、酶活性的稳态等,A正确;
B、在分子水平上,原癌基因和抑癌基因的表达存在着稳态,B错误;
C、在器官水平上,存在心脏活动的稳态、消化腺分泌消化液的稳态等,C正确;
D、在群体水平上,种群数量的变化存在稳态,生态系统的结构和功能存在稳态,D正确。
故选:B。
【点评】本题考查内环境的稳态的相关知识,要求考生识记内环境稳态的概念、调节机制、生理意义等基础知识,明确内环境稳态是一种相对稳态的状态,再结合所学的知识准确判断各选项即可。
6.以下关于人体体温的描述,错误的是( )
A.正常情况下,一个人的体温是恒定不变的
B.不同人的体温会因年龄、性别等的不同而存在微小的差异
C.长跑比赛时,运动员大量出汗有利于维持体温的稳定
D.人体体温会随周围气温的变化而有一定范围的波动
【分析】不同人的体温会因年龄、性别等的不同而存在微小的差异,而且人体体温会随周围气温的变化而有一定范围的波动,但能保持体温相对稳定。
【解答】解:A、正常情况下,一个人的体温是保持相对稳定的,而不是恒定不变的,A错误;
B、人的体温能保持相对稳定,但不同人的体温会因年龄、性别等的不同而存在微小的差异,B正确;
C、长跑比赛时,运动员大量出汗可以增加散热,这有利于维持体温的稳定,C正确;
D、人体体温会随周围气温的变化而有一定范围的波动,但能保持相对稳定,D正确。
故选:A。
【点评】本题考查体温调节的相关知识,要求考生识记体温调节的原理及具体过程,能结合所学的知识准确答题。
7.(2019秋•马鞍山期末)下列哪些疾病是由内环境稳态的破坏直接引起的( )
①糖尿病 ②色盲 ③白化病 ④尿毒症 ⑤中暑 ⑥多指
A.①③④B.②③⑥C.①②④D.①④⑤
【分析】内环境稳态是在神经、体液和免疫调节的共同作用下,通过机体的各器官,系统的分工合作,协调统一而实现的。常见的稳态失调:①血糖平衡失调﹣﹣低血糖、糖尿病等;②pH失调﹣﹣酸中毒、碱中毒;③渗透压失调(如呕吐等)﹣﹣细胞形态、功能异常;④体温失调﹣﹣发热、中暑等。
【解答】解:①糖尿病是由胰岛素分泌不足,血糖浓度过高引起的,是内环境稳态被破坏引起的疾病,①正确;
②色盲为遗传病,不是由内环境稳态的破坏直接引起的,②错误;
③白化病为遗传病,不是由内环境稳态的破坏直接引起的,③错误;
④尿毒症是由于尿素等代谢废物不能正常排出,导致内环境中尿素等废物含量过高,对细胞产生毒害,属于内环境稳态被破坏引起的疾病,④正确;
⑤天气炎热,超出人体体温的调节能力,使内环境稳态遭到破坏出现中暑现象,属于内环境稳态被破坏引起的疾病,⑤正确;
⑥多指为遗传病,不是由内环境稳态的破坏直接引起的,⑥错误。
故选:D。
【点评】本题考查内环境稳态的相关知识,意在考查学生对知识的理解和分析能力。解题的关键是常见的遗传病及内环境稳态破坏后引起的疾病及其区别。
8.(2021秋•江门校级期中)某同学分别以清水、缓冲液和血浆为实验材料进行探究血浆是否具有维持pH稳定的功能的实验,实验结果如图所示。下列相关叙述不正确的是( )
A.本实验中起对照作用的是清水组和缓冲液组
B.图示实验结果说明血浆中缓冲物质的缓冲能力是有限的
C.图示实验结果表明缓冲液维持pH稳定的能力比血浆弱
D.图示三条曲线所示结果均是科学合理的
【分析】1、实验过程中可以变化的因素称为变量。其中人为改变的变量称做自变量,随着自变量的变化而变化的变量称做因变量。除自变量外,实验过程中可能还会存在一些可变因素,对实验结果造成影响,这些变量称为无关变量。实验设计时要遵循对照原则和单一变量原则。要注意无关变量应该相同且适宜。
2、内环境的理化性质主要包括温度、pH和渗透压:
(1)人体细胞外液的温度一般维持在37℃左右。
(2)正常人的血浆接近中性,pH为7.35~7.45.血浆的pH之所以能够保持稳定,与它含有的缓冲物质有关。
(3)血浆渗透压的大小主要与无机盐、蛋白质的含量有关。
【解答】解:A、根据图中曲线可以分析,缓冲液组具有一定的维持pH的能力,血浆组维持pH组能力最强。由此可得知,实验中清水组和缓冲液组与血浆组起对照作用,A正确;
B、加入HCl量过多后,血浆组的pH也会下降,因此该实验结果说明血浆组缓冲物质的缓冲能力是有限的,B正确;
C、通过对照实验可以得出的结论是血浆与缓冲液一样具有维持pH值相对稳定的功能,且血浆的这种能力比较强,C正确;
D、清水组实验前是呈中性,但是加HCl后,溶液pH值下降,因此清水组预期结果中明显不符合科学,D错误。
故选:D。
【点评】本题考查了内环境稳态的相关实验,要求学生根据实验目的确定实验的自变量和因变量,以及对照组和实验组,并结合曲线信息准确判断各项。
9.(2019秋•黄州区月考)下列哪项不是由人体内环境成分明显变化引起的病症( )
A.低血糖B.手足抽搐C.贫血D.尿毒症
【分析】内环境主要由组织液、血浆和淋巴等细胞外液组成。内环境稳态的实质是体内渗透压、温度、pH、化学成分等理化特性呈现动态平衡的过程,若内环境中的化学成分发生改变,则会引起相应的疾病,如血钙含量过低会引起肌肉抽搐,而血钙含量过高会引起肌无力。
【解答】解:A、低血糖是由于血糖过低所致,属于人体内环境成分发生明显变化而引起的疾病,A错误;
B、手足抽搐由于缺钙造成,属于人体内环境成分发生明显变化而引起的疾病,B错误;
C、贫血是血液中红细胞数目过少或是血红蛋白的含量过低引起,不属于人体内环境成分发生明显变化而引起的病症,C正确;
D、尿毒症由于肾脏病变,氨等代谢废物增多所致,属于人体内环境成分发生明显变化而引起的疾病,D错误。
故选:C。
【点评】本题考查内环境的相关知识,要求考生识记内环境的组成,明确内环境就是细胞外液;掌握内环境的理化性质,能理论联系实际,准确判断各选项中疾病形成的原因;明确细胞内发生的变化不属于内环境稳态的范畴。
10.下列关于人体内环境稳态的叙述,不正确的是( )
A.较长时间没有进食而饥饿时,常感到四肢无力、头晕眼花,这是由低血糖引起的
B.急性肠胃炎患者拉肚子、呕吐后感到四肢无力,需要补充无机盐来维持内环境的稳态
C.发烧时食欲不振,原因是体温升高导致消化酶活性降低
D.血钙浓度过高,会引起肌肉抽搐
【分析】1、血糖平衡调节:由胰岛A细胞分泌胰高血糖素(分布在胰岛外围)提高血糖浓度,促进血糖来源;由胰岛B细胞分泌胰岛素(分布在胰岛内)降低血糖浓度,促进血糖去路,减少血糖来源,两者激素间是拮抗关系。
2、温度影响酶的活性。在最适温度条件下,酶的催化活性最高,低温可以抑制酶的活性,随着温度升高,酶的活性可以逐渐恢复,高温使酶的空间结构发生改变,使酶永久性的失活。
3、关于“内环境稳态的调节”应掌握以下几点:
(1)实质:体内渗透压、温度、pH等理化特性呈现动态平衡的过程。
(2)定义:在神经系统和体液的调节下,通过各个器官、系统的协调活动,共同维持内环境相对稳定的状态。
(3)调节机制:神经—体液—免疫调节网络。
(4)层面:水、无机盐、血糖、体温等的平衡与调节。
(5)意义:机体进行正常生命活动的必要条件。
【解答】解:A、较长时间没有进食而饥饿时,机体会出现低血糖现象,表现为四肢无力、头晕眼花,A正确;
B、急性肠胃炎患者拉肚子、呕吐,会失去无机盐,感到四肢无力,需要补充无机盐来维持内环境的稳态,B正确;
C、温度影响酶的活性。发烧时,体温升高,导致消化酶活性降低,食欲不振,C正确;
D、血钙浓度过低,会引起肌肉抽搐;血钙浓度过高,会引起肌肉无力,D错误。
故选:D。
【点评】本题考查人体内环境稳态的相关知识,要求考生识记内环境稳态的概念、调节机制和意义,理解血糖调节的过程,掌握温度对酶活性的影响,能根据题干要求准确判断各选项,属于考纲识记和理解层次的考查。
11.人体各器官、系统协调一致地正常运行,是维持内环境稳态的基础,如果某器官功能出现障碍,会引起稳态失调。下列分析错误的是( )
A.某人长期通过节食减肥,有可能引起组织水肿
B.寒冷时手脚冰凉,说明内环境稳态已被破坏
C.在高温环境中从事体力劳动的人容易中暑
D.肾脏是形成尿液的器官,肾功能衰竭时出现的尿毒症与内环境稳态失调有关
【分析】1、组织水肿是由于组织液增多造成的,其水分可以从血浆、细胞内液渗透而来。主要原因包括以下几个方面:(1)过敏反应中组织胺的释放引起毛细血管壁的通透性增加,血浆蛋白进入组织液使其浓度升高,吸水造成水肿;(2)毛细淋巴管受阻,组织液中大分子蛋白质不能回流至毛细淋巴管而导致组织液浓度升高,吸水造成水肿;(3)组织细胞代谢旺盛,代谢产物增加;(4)营养不良引起血浆蛋白减少,渗透压下降,组织液回流减弱,组织间隙液体增加,导致组织水肿现象;(5)肾脏病变引起细胞内外液体交换失衡。肾炎导致肾小球滤过率下降,引起水滞留,导致组织水肿。
2、人体体温调节:
(1)寒冷环境下:①增加产热的途径:骨骼肌战栗、甲状腺激素和肾上腺素分泌增加;②减少散热的途径:立毛肌收缩、皮肤血管收缩等。
(2)炎热环境下:主要通过增加散热来维持体温相对稳定,增加散热的途径主要有汗液分泌增加、皮肤血管舒张。3、人体的水平衡调节过程:
(1)当人体失水过多、饮水不足或吃的食物过咸时→细胞外液渗透压升高→下丘脑渗透压感受器受到刺激→垂体释放抗利尿激素增多→肾小管、集合管对水分的重吸收增加→尿量减少。同时大脑皮层产生渴觉(主动饮水)。
(2)体内水过多时→细胞外液渗透压降低→下丘脑渗透压感受器受到刺激→垂体释放抗利尿激素减少→肾小管、集合管对水分的重吸收减少→尿量增加。
【解答】解:A、某人长期通过节食减肥,会导致营养不良,血浆蛋白含量减少,血浆渗透压降低,组织液回流受阻,引起组织水肿,A正确;
B、寒冷环境下机体手脚冰凉,是散热较快造成的,内环境没有被破坏,B错误;
C、人在高温环境中容易中暑,说明人体内环境稳态的调节能力有一定限度,C正确;
D、肾脏是形成尿液的器官,肾功能衰竭时出现的尿毒症与内环境稳态失调有关,D正确。
故选:B。
【点评】本题考查内环境的相关知识,要求考生识记内环境理化特性,掌握体温调节和水平衡调节的具体过程,能结合所学的知识准确答题。
12.高原反应是人到达一定海拔高度后,身体为适应因高海拔造成的气压低、含氧量少等变化,而产生的自然生理反应。氧分压降低,机体对周围环境耐受性降低,从而造成缺氧,由此引发头痛、乏力、心跳加快甚至血压升高等一系列症状。以下说法错误的是( )
A.外界环境可以影响内环境稳态
B.内环境可以通过自我调节减少外界对人体的影响
C.内环境的自我调节能力是有限的
D.内环境稳态是机体进行正常生命活动的充要条件
【分析】关于“内环境稳态的调节”应掌握以下几点:
(1)实质:体内渗透压、温度、pH等理化特性呈现动态平衡的过程。
(2)定义:在神经系统和体液的调节下,通过各个器官、系统的协调活动,共同维持内环境相对稳定的状态。
(3)调节机制:神经—体液—免疫调节网络。
(4)层面:水、无机盐、血糖、体温等的平衡与调节。
(5)意义:机体进行正常生命活动的必要条件。
【解答】解:A、高原反应说明外界环境剧烈变化时,内环境的稳态可能会遭到破坏,A正确;
B、机体通过内环境的自我调节能减少外界对人体的影响,B正确;
C、由题干信息“氧分压降低,机体对周围环境耐受性降低,从而造成缺氧,由此引发头痛、乏力、心跳加快甚至血压升高等一系列症状”可知,机体自我调节的能力是有限的,C正确;
D、内环境稳态是机体进行正常生命活动的必要条件,D错误。
故选:D。
【点评】本题考查内环境稳态的相关知识,要求考生识记内环境稳态的概念、调节机制、生理意义等基础知识,能准确判断各选项,属于考纲识记和理解层次的考查。
13.(2020秋•肥东县期中)如图是关于人体内环境稳态调节示意图,下列相关说法中,错误的是( )
A.甲、乙表示体液调节和免疫调节,丙、丁可以表示温度和酸碱度
B.内环境的稳态只要有三种调节方式即可,不需要其他器官或系统参与
C.酸碱度的相对稳定性主要依靠血液中的缓冲物质,与其他器官或系统也有关
D.内环境稳态的调节能力是有一定限度的
【分析】分析题图:内环境稳态的调节机制是神经—体液—免疫调节网络,因此图中甲、乙表示体液调节和免疫调节,内环境稳态的理化性质包括渗透压、酸碱度和温度,丙、丁可以表示温度和酸碱度.
【解答】解:A、由以上分析可知,图中甲、乙表示体液调节和免疫调节,丙、丁可以表示温度和酸碱度,A正确;
B、内环境稳态是指在神经—体液—免疫调节下,通过各个器官、系统的协调活动,共同维持内环境相对稳定的状态,B错误;
C、酸碱度的相对稳定性主要依靠血液中的缓冲物质来维持,与其他器官或系统也有关,如乳酸与碳酸钠反应产生的乳酸钠需要通过泌尿系统排出,C正确;
D、内环境稳态的调节能力是有一定限度的,D正确。
故选:B。
【点评】本题结合图解,考查内环境的相关知识,要求考生识记内环境的理化特性及实例;识记内环境稳态的概念、调节机制及意义,能结合所学的知识准确判断各选项.
14.(2020春•辽宁期中)稳态是生物科学的一大基本概念。以下有关稳态的说法中错误的是( )
A.内环境的稳态是机体进行正常生命活动的必要条件
B.细胞代谢主要发生在内环境,因此内环境的稳态至关重要
C.在分子水平、器官水平、种群水平乃至生态系统等水平都存在稳态
D.细胞不仅依赖于内环境的稳态,也参与了内环境稳态的形成和维持
【分析】1、内环境是指细胞外液,主要包括血浆、组织液和淋巴。
2、关于“内环境稳态的调节”应掌握以下几点:
(1)实质:体内渗透压、温度、pH等理化特性和化学成分呈现动态平衡的过程;
(2)定义:在神经系统和体液的调节下,通过各个器官、系统的协调活动,共同维持内环境相对稳定的状态;
(3)调节机制:神经—体液—免疫调节网络;
(4)层面:水、无机盐、血糖、体温等的平衡与调节;
(5)意义:机体进行正常生命活动的必要条件。
【解答】解:A、内环境的稳态是机体进行正常生命活动的必要条件,A正确;
B、细胞代谢的主要场所是细胞质基质,B错误;
C、在分子水平、器官水平、种群水平乃至生态系统等水平都存在稳态,C正确;
D、细胞不仅依赖于内环境的稳态,也参与了内环境稳态的形成和维持,D正确。
故选:B。
【点评】本题考查内环境的相关知识,要求考生识记内环境的组成,掌握内环境稳态的调节机制及意义,能结合所学的知识准确答题。
15.(2019秋•湖南月考)如图为高等动物体内细胞与内环境进行物质交换的相关示意图,有关叙述不正确的是( )
A.内环境与I交换气体必须通过肺泡壁和毛细血管壁
B.②指肾小管的重吸收作用
C.IV指皮肤,是人体最大的器官
D.II内的葡萄糖通过①进入血液的方式属于协助扩散
【分析】根据图解可知:Ⅰ是能进行体内外物质交换的系统,并能为内环境提供氧气和排出二氧化碳,这说明Ⅰ是呼吸系统;Ⅱ表示体外的物质进入体内的结构,Ⅱ表示消化系统;III表示泌尿系统,②表示对原尿的重吸收作用;Ⅳ表示体内物质排出的途径,应为皮肤。
【解答】解:A、内环境与Ⅰ交换气体必须通过肺泡壁和毛细胞血管壁,A正确;
B、②表示在尿液形成过程中,肾小管对原尿的重吸收作用,B正确;
C、Ⅳ表示体内物质排出的途径,应为皮肤,是人体最大的器官,C正确;
D、Ⅱ小肠内的葡萄糖通过①进入血浆的跨膜运输方式是主动运输,D错误。
故选:D。
【点评】本题考查内环境是细胞与外界环境进行物质交换的媒介,分析题图获取信息是解题的突破口,对于人体细胞通过内环境与外界环境进行物质交换过程的综合理解是解题的关键。
16.如图表示内环境稳态的部分调节机制。下列叙述错误的是( )
A.抗原与抗体的特异性结合发生在内环境中
B.内环境稳态的主要调节机制是神经——体液——免疫调节网络
C.内环境稳态有利于新陈代谢过程中酶促反应的正常进行
D.人体内检测到病毒,说明其内环境稳态被破坏
【分析】关于“内环境稳态的调节”应掌握以下几点:
(1)实质:体内渗透压、温度、pH等理化特性呈现动态平衡的过程。
(2)定义:在神经系统和体液的调节下,通过各个器官、系统的协调活动,共同维持内环境相对稳定的状态。
(3)调节机制:神经—体液—免疫调节网络。
(4)层面:水、无机盐、血糖、体温等的平衡与调节。
(5)意义:机体进行正常生命活动的必要条件。
【解答】解:A、抗体是分泌蛋白,存在于内环境中,所以抗原与抗体的特异性结合发生在内环境中,A正确;
B、目前普遍认为,神经—体液—免疫调节网络是机体维持内环境稳态的主要调节机制,B正确;
C、酶促反应需要适宜的条件,内环境稳态有利于新陈代谢过程中酶促反应的正常进行,C正确;
D、人体内检测到病毒,内环境稳态不一定被破坏,D错误。
故选:D。
【点评】本题结合内环境稳态的部分调节机制模式图,考查内环境稳态调节的知识,考生识记内环境的组成、明确内环境稳态的调节机制,通过阅读题图获取信息是解题的关键。
17.(2022秋•泉州期末)下列关于人体内环境与稳态的叙述,错误的是( )
A.饥饿时,血浆流经肝脏后血糖浓度会升高
B.血浆中的某些物质参与内环境稳态的调节
C.组织水肿会导致血浆和组织液中的离子无法相互交换
D.神经—体液—免疫调节网络是机体维持稳态的主要调节机制
【分析】血浆、组织液和淋巴液通过动态的有机联系,共同构成机体内细胞生活的直接环境。为了区别于个体生活的外界环境,人们把这个由细胞外液构成的液体环境叫作内环境。
【解答】解:A、饥饿时,胰高血糖素分泌增加,胰高血糖素能促使肝糖原分解,故当血浆流经肝脏后肝糖原分解,血糖浓度会升高,A正确;
B、内环境稳态的调节可依赖于血浆所含的一些物质,例如血浆中的缓冲对可以维持血浆 pH 的相对稳定,B正确;
C、组织水肿时,血浆和组织液中的渗透压不完全相同,血浆和组织液中的离子可以发生交换,C 错误;
D、机体维持稳态的主要调节机制是神经—体液—免疫调节网络,D正确。
故选:C。
【点评】本题主要考查内环境与稳态的相关知识,要求学生有一定的理解分析能力,能够结合题干信息和所学知识进行分析应用。
18.(2022•南京模拟)食物中过多的酸性物质被肠道吸收进入血液后,血浆的pH不会发生大的变化.其主要原因是( )
A.与血浆中的强碱中和
B.很快排出体内
C.H2CO3/NaHCO3等缓冲物质的调节作用
D.形成Na2CO3排出体外
【分析】人体血浆中存在缓冲物质,能维持血浆pH的相对稳定,如机体剧烈运动产生大量的乳酸,乳酸进入血液后,就与血液中的碳酸氢钠发生作用,生成乳酸钠和碳酸.碳酸是一种弱酸,而且又可以分解成二氧化碳和水,所以对血液的pH值影响不大.血液中增多的二氧化碳会刺激控制呼吸活动的神经中枢,促使增强呼吸活动,增加通气量,从而将二氧化碳排出体外.当碳酸钠进入血液后,就与血液中的碳酸发生作用,形成碳酸氢盐,而过多的碳酸氢盐可以由肾脏排出.这样,由于血液中缓冲物质的调节作用,可以使血液的酸碱度不会发生很大的变化,从而维持在相对稳定的状态.据此答题.
【解答】解:血浆的pH之所以能维持相对稳定,是由于血浆是一种缓冲溶液,血液中存在数对具有抗酸和抗碱的缓冲物质,称为缓冲对,如H2CO3/NaHCO3等。
故选:C。
【点评】本题考查内环境的理化性质,要求考生识记内环境的理化性质,掌握人体血浆pH能维持相对稳定的机理,并能理论联系实际,运用所学的知识合理解释生活中的生物学问题,属于考纲识记和理解层次的考查.
19.(2020秋•章丘区校级月考)下列关于人在剧烈运动时生理变化过程的描述,正确的是( )
A.大量失钠,对细胞外液渗透压的影响大于细胞内液
B.大量乳酸进入血液,血浆由弱碱性变为弱酸性
C.血糖浓度始终保持不变
D.血液中O2含量下降,刺激了呼吸中枢促进呼吸运动
【分析】内环境的稳态是在神经、体液和免疫调节共同作用下,通过机体的各器官、系统的分工合作、协调统一而实现的。内环境的理化性质主要包括渗透压、pH和温度,其中血浆渗透压的大小主要与无机盐、蛋白质的含量有关。
【解答】解:A、渗透压与离子浓度关系较大,由于细胞外的钠离子含量高于细胞内,细胞内钾离子含量高于细胞外,因此大量失钠,对细胞外液渗透压的影响大于细胞内液,A正确;
B、大量乳酸进入血浆,由于血浆中有缓冲物质存在,使血浆pH值保持相对稳定,不会明显降低,B错误;
C、人在剧烈运动时,血糖浓度保持相对稳定,而非始终不变,C错误;
D、血液中氧气含量多少不会刺激呼吸中枢,二氧化碳增多时会刺激呼吸中枢,使呼吸加深加快,D错误。
故选:A。
【点评】本题考查内环境的理化性质,要求考生掌握内环境的理化性质,能结合所学的知识准确判断各选项,属于考纲识记和理解层次的考查。
20.(2021秋•古城区校级期中)2017年,科学家研制了一个充满电解质溶液的大塑料袋,并用它来抚育早产的羊羔。羊羔在此“人造子宫”中待了4周。足月后,研究者发现,它们与在母羊子宫中待到足月出生的小羊一样健康。下列叙述中错误的是( )
A.如果血氧交换系统短时间发生障碍,羊羔也不会立即死亡
B.人造子宫能提供羊羔发育所需的各种条件,可以不依赖羊羔自身的调节而实现稳态
C.如果将图中的电解质溶液换成蒸馏水,则羊羔不会存活
D.羊羔的代谢废物要经过循环系统、泌尿系统排到体外
【分析】关于“内环境稳态的调节”应掌握以下几点:
(1)实质:体内渗透压、温度、pH等理化特性呈现动态平衡的过程。
(2)定义:在神经系统和体液的调节下,通过各个器官、系统的协调活动,共同维持内环境相对稳定的状态。
(3)调节机制:神经—体液—免疫调节网络。
(4)层面:水、无机盐、血糖、体温等的平衡与调节。
(5)意义:机体进行正常生命活动的必要条件。
【解答】解:A、根据题意分析,充满电解质的塑料袋模拟羊的子宫环境,羊羔在其中生活,需要依赖血氧交换系统获取所需的营养物质,如果血氧交换系统发生故障,短时间内氧气供应不足,羊羔可以通过无氧呼吸为生命活动提供能量,不会立即死亡,A正确;
B、人造子宫能提供羊羔发育所需的各种条件,也需要依赖羊羔自身的调节而实现稳态,B错误;
C、动物细胞在蒸馏水中会吸水膨胀,甚至会发生细胞吸水涨破,所以羊羔在蒸馏水中不会存活,C正确;
D、羊羔通过细胞代谢产生的废物,可通过自身的循环系统和泌尿系统、呼吸系统排到体外,D正确。
故选:B。
【点评】本题考查内环境稳态的相关知识,考查了学生获取信息的能力和分析理解能力,具有一定的难度。
21.(2022秋•三明期末)我国主要致盲原因之一是青光眼,青光眼是房水过多导致的。房水是由睫状体突产生的,充满在眼前、后房内的一种透明清澈液体。房水中蛋白质的含量,仅为血浆中含量的,葡萄糖含量约为血浆中的80%主要作用是供应虹膜、角膜和晶状体营养,并把这些组织的代谢产物运走。下列叙述错误的是( )
A.房水属于内环境中的组织液
B.利用药物促进房水排出是治疗青光眼的措施之一
C.房水中无机盐的含量可能高于血浆,以便维持渗透压的平衡
D.泪液是房水外排形成的一种液体,具有抑制细菌生长的作用
【分析】1、体液的概念和组成:
在生物体内含有的大量以水为基础的液体,称为体液。体液中除含有大量的水以外,还含有许多离子和化合物。它包括细胞外液和细胞内液。细胞外液是细胞生活的直接液体环境,是体液的一部分。两者关系如下图:
2、内环境及其各组分之间的关系:
①内环境的概念:由细胞外液构成的液体环境叫做内环境,包括血浆、组织液和淋巴。
②各组分之间的关系如图所示:
【解答】解:A、房水作用是供应虹膜、角膜和晶状体营养,并把这些组织的代谢产物运走,房水是虹膜、角膜和晶状体细胞来与生存的体内环境,属于组织液,A正确;
B、如果房水过多,就会导致青光眼,利用药物促进房水排出是治疗青光眼的措施之一,B正确;
C、溶液的渗透压是指溶液中溶质微粒对水的吸引力。溶液渗透压的大小取决于单位体积溶液中溶质的微粒的数目,房水中蛋白质的含量,仅为血浆中含量的,葡萄糖含量约为血浆中的80%,房水中无机盐的含量可能高于血浆,以便维持渗透压的平衡,C正确;
D、泪液是泪腺分泌的,不是房水外排形成的,D错误。
故选:D。
【点评】本题考查了内环境的概念,渗透压的概念,意在考查考生的理解和运用能力,难度适中。
22.(2022秋•孝感月考)稳态失衡是机体病理生理变化之一,下列恢复机体稳态的方法中错误的是( )
A.脑组织水肿患者可使用降低血浆渗透压的药物
B.对急性腹泻患者注射含特定无机盐的生理盐水
C.肾功能衰竭的患者采用血液透析来清除有害物质
D.对中暑患者采用物理方法降温,并应补充水分和电解质
【分析】1、内环境主要由组织液、血浆和淋巴等细胞外液组成。内环境的作用是:细胞与外界环境进行物质交换的媒介。
2、内环境的理化性质主要包括温度、pH和渗透压:
(1)人体细胞外液的温度一般维持在37℃左右。
(2)正常人的血浆接近中性,pH为7.35~7.45。
(3)血浆渗透压的大小主要与无机盐、蛋白质的含量有关。
【解答】解:A、脑组织水肿患者可使用升高血浆渗透压的药物,可一定程度吸收组织液中的水,来治疗组织水肿,A错误;
B、急性腹泻患者有一定的水分和盐分的丢失,注射含特定无机盐的生理盐水可起到治疗作用,B正确;
C、肾功能衰竭的患者不能排出有害代谢物,采用血液透析来清除有害物质是有效的治疗措施,C正确;
D、对中暑患者采用物理方法降温,并应补充水分和电解质,有助于使中暑患者体温降低到正常水平,并避免了体内水盐失衡,D正确。
故选:A。
【点评】本题考查内环境的相关知识,要求考生识记内环境的理化特征,掌握内环境稳态的调节机制,能结合所学的知识准确判断各选项,属于考纲识记和理解层次的考查。
23.(2021•辽宁学业考试)如图曲线为某人进行1分钟全速跑后血浆中乳酸浓度的变化。下列有关叙述错误的是( )
A.AB段增加的乳酸是细胞无氧呼吸的产物
B.细胞产生的乳酸可经组织液进入血浆
C.BC段乳酸浓度下降的原因是乳酸在血浆中被氧化分解
D.AC过程中血浆pH可维持相对稳定
【分析】当机体剧烈运动时,肌肉中产生大量的乳酸,乳酸进入血液后,就与血液中的碳酸氢钠发生作用,生成乳酸钠和碳酸。碳酸是一种弱酸,而且又可以分解成二氧化碳和水。血液中增多的二氧化碳会刺激控制呼吸运动的神经中枢,促使其增强呼吸运动,增加通气量,从而将二氧化碳排出体外,所以对血液的pH值影响不大。
【解答】解:A、分析题图可知,AB段乳酸增加,原因是1分钟全速跑,氧气供应不足,细胞进行无氧呼吸供能而产生乳酸,释放到血浆中,A正确;
B、细胞产生的乳酸为细胞代谢产物,可经组织液进入血浆,B正确;
C、BC段乳酸浓度下降的原因是,乳酸在血浆中与缓冲物质碳酸氢钠发生反应,生成乳酸钠和碳酸,不是被氧化分解了,C错误;
D、血浆中存在缓冲物质以维持pH的相对稳定,故AC过程中血浆pH可维持相对稳定(不是绝对不变),D正确。
故选:C。
【点评】本题考查内环境的理化性质,要求考生识记内环境的主要理化性质,尤其是酸碱度,掌握缓冲物质维持pH相对稳定的机理,能结合所学的知识准确答题,难度不大。
二.多选题(共3小题)
(多选)24.人体内环境的稳态不包括( )
A.血浆pH的相对稳定
B.组织液中化学成分的恒定不变
C.人体温的相对稳定
D.线粒体基质中pH的相对稳定
【分析】1、内环境由细胞外液构成的液体环境,主要包括血浆、组织液和淋巴。
2、内环境的理化性质主要包括温度、渗透压和pH。
3、内环境稳态是正常机体在通过调节作用,使各个器官、系统协调活动共同维持内环境相对稳定的状态,内环境稳态包括内环境的理化性质和各种化学成分保持相对稳定的状态。
【解答】解:A、血浆属于内环境,因此血浆pH的相对稳定属于内环境稳态,与题意不符,A错误;
B、组织液属于内环境,因此组织液中化学成分的相对稳定(不是恒定不变)属于内环境稳态,与题意相符,B正确;
C、体温是内环境的理化特性之一,因此人体温的相对稳定属于内环境稳态,与题意不符,C错误;
D、线粒体位于细胞内,不属于内环境,因此线粒体基质中pH的相对稳定不属于内环境稳态,与题意相符,D正确。
故选:BD。
【点评】本题的知识点是内环境的组成成分,内环境稳态的含义,意在考查学生对基础知识的理解掌握,难度不大。
(多选)25.如图表示人体内的细胞与外界环境进行物质交换的过程,下列叙述错误的是( )
A.若B中主要器官的功能出现障碍,将会导致①渗透压降低,②增多
B.从外界环境摄入的K+进入细胞的途径为外界环境→消化系统→A→①→②→组织细胞
C.CO2是人体细胞代谢的产物,其不参与内环境的稳态
D.淋巴细胞生活的内环境只有③
【分析】1、人体内所有液体统称为体液,体液包括细胞内液和细胞外液,细胞外液又叫内环境,主要由组织液、血浆和淋巴组成。
2、图中,根据②→③→①是单箭头可知,①是血浆,②是组织液,③是淋巴,A是循环系统,B是泌尿系统。
【解答】解:A、若某人长期营养不良,将会导致血浆①渗透压降低,组织液②增多,引起组织水肿,A正确;
B、钾离子通过消化系统吸收后进入循环系统,由血浆进入组织液,最后进入组织细胞,B正确;
C、CO2是人体细胞代谢产生的产物,参与维持内环境的稳态,CO2的调节属于体液调节,C错误;
D、淋巴细胞生活的内环境是淋巴和血浆,D错误。
故选:CD。
【点评】本题结合图示,考查内环境组成和理化性质,解题的关键分析图中各组成成分所代表的内容,难度不大。
(多选)26.生物个体内的稳态是指正常机体通过自身调节作用,使各个器官、系统协调活动,共同维持内环境的相对稳定状态。下列说法正确的是( )
A.内环境主要由血浆、组织液和淋巴液组成,激素、血红蛋白和氨基酸都属于人体内环境的组成成分
B.内环境的稳定是细胞生存必需的,主要依靠神经——体液——免疫调节网络的调节机制
C.哺乳动物肌肉细胞之间进行物质交换的液体环境是组织液
D.血糖浓度、尿液浓度、体内温度、细胞外液渗透压的相对稳定都属于内环境的稳态
【分析】1、内环境主要由组织液、血浆和淋巴等细胞外液组成。内环境的作用是:细胞与外界环境进行物质交换的媒介。
2、内环境的理化性质主要包括温度、pH和渗透压:
(1)人体细胞外液的温度一般维持在37℃左右;
(2)正常人的血浆接近中性,pH为7.35~7.45;
(3)血浆渗透压的大小主要与无机盐、蛋白质的含量有关。
【解答】解:A、血红蛋白在活细胞内,不属于内环境的组成成分,A错误;
B、内环境的稳定是细胞生存必需的,主要依靠神经——体液——免疫调节网络的调节机制,B正确;
C、哺乳动物肌肉细胞之间的液体为组织液,故进行物质交换的液体环境是组织液,C正确;
D、尿液不属于内环境,D错误。
故选:BC。
【点评】本题考查内环境的组成、内环境的理化性质,要求考生识记内环境的组成,明确内环境是细胞外液;识记内环境稳态的调节机制;掌握内环境的理化性质,能结合所学的知识准确判断各选项。
三.非选择题(共3小题)
27.(2021秋•莎车县校级月考)人体的一切生命活动都是在一定环境条件中进行的。人体生存所处的自然界叫做外环境。体内的绝大多数细胞并不与外环境直接接触,而是浸浴和生存在细胞外液之中,细胞代谢所需氧气的摄取和二氧化碳的排除,营养物质的摄取和代谢产物的排出,都必须通过细胞外液进行。如图是高等动物体内细胞与外界进行物质交换的示意图。回答下列问题:
(1)图中虚线内物质的总称为 ,其中A代表 ,B代表 ,C代表 。
(2)填写图中D、E系统的名称:D ;E 。
(3)从图中可看出,维持内环境渗透压的Na+和Cl﹣以及葡萄糖、氨基酸等物质进入内环境要经过
、 系统。
(4)体内细胞产生的代谢废物如尿素,从内环境排出体外要经过 、 系统。而CO2的排出则要经过 、 系统。
【分析】分析题图:图示是高等动物体内细胞与外界进行物质交换图,血浆和组织液之间的成分可以相互转化,组织液可以转化成淋巴,淋巴可以转化成血浆;淋巴、组织液和血浆中的成分与生活在其中的细胞成分也可以相互转化,因此A是血浆、B是组织液、C是淋巴液;D是消化系统;E是泌尿系统。
【解答】解:(1)由以上分析知,图中虚线内包括A血浆、B组织液和C淋巴液,这些构成人体的内环境。
(2)由以上分析知,题图中的D表示消化系统,E表示泌尿系统。
(3)从图中可看出,维持内环境渗透压的Na+和Cl﹣以及葡萄糖、氨基酸等物质进入内环境先要经过消耗系统,其次要经过循环循环。
(4)体内细胞产生的代谢废物如尿素,从内环境排出体外先要经过循环系统,其次经过泌尿系统;CO2的排出则先要经过循环系统,其次经过呼吸系统。
故答案为:
(1)内环境 血浆 组织液 淋巴液
(2)消化系统 泌尿系统
(3)消化系统 循环
(4)循环系统 泌尿 循环系统 呼吸
【点评】本题结合高等动物体内细胞与外界进行物质交换图,考查内环境和稳态的知识,考生识记内环境的概念和组成,明确内环境稳态的调节机制是解题的关键。
28.(2021春•西峰区校级期末)人在剧烈奔跑运动时机体会出现一些生理变化。回答下列问题
(1)剧烈奔跑运动时肌细胞会出现 ,这一呼吸方式会导致肌肉有酸痛感。
(2)当进行较长时间剧烈运动时,人体还会出现其他一些生理变化。例如,与运动前相比,胰岛 细胞的分泌活动会加强,分泌 ,该激素具有 (答出2点即可)等生理功能,从而使血糖水平升高。
(3)人在进行剧烈运动时会大量出汗,因此在大量出汗后,为维持内环境的相对稳定,可以在饮水的同时适当补充一些 。
【分析】胰岛B细胞能分泌胰岛素,其作用是促进组织细胞加速摄取、利用和储存葡萄糖,从而使血糖水平降低;胰岛A细胞能分泌胰高血糖素,其作用是促进肝糖原分解,并促进一些非糖物质转化为葡萄糖,从而使血糖水平升高。
【解答】解:(1)剧烈奔跑时肌细胞会进行无氧呼吸产生乳酸,从而使肌肉有酸痛感。
(2)与运动前相比,运动后血糖下降,胰岛A细胞的分泌的胰高血糖素增加,促进肝糖原分解和非糖物质转化为葡萄糖,从而使血糖水平升高。
(3)汗液中除含有水分外,还会含有一些电解质(无机盐),故大量出汗后除了补充水分外,还应补充电解质(无机盐)。
故答案为:
(1)无氧呼吸
(2)A 胰高血糖素 促进肝糖原分解和非糖物质转化为葡萄糖
(3)无机盐
【点评】本题结合生活实例,主要考查了无氧呼吸、血糖调节以及水盐平衡调节的相关知识,意在考查考生从题中获取信息的能力,难度不大。
29.如图表示小肠绒毛的结构,甲、乙、丙表示不同的细胞外液。回答下列问题。
(1)比较甲、乙、丙及细胞内液的组成成分,蛋白质含量最高的是 ,溶液渗透压的大小取决于 。
(2)内环境是细胞与外界环境进行物质交换的媒介,图中细胞所处的内环境有两种的细胞有
,丙中水分的来源是 。
(3)用图示表示甲、乙、丙三者在物质交换上的关系 。
(4)内环境稳态是指内环境的 保持相对稳定的状态。
【分析】分析题图可知甲是组织液,乙是淋巴,丙是血浆,构成人体的内环境,又叫细胞外液。内环境是细胞直接生活的环境,是细胞与外界物质交换的媒介,具有渗透压、酸碱度和温度三大理化性质。其中内环境稳态是指内环境的各种化学成分和理化性质保持相对稳定的状态。
【解答】解:(1)比较甲组织液、乙淋巴、丙血浆及细胞内液的组成成分,蛋白质含量最高的是细胞内液,溶液渗透压的大小取决于单位体积溶液中溶质微粒的数目,丙血浆渗透压主要与无机盐和蛋白质的含量有关。
(2)毛细血管壁细胞直接生活的内环境是血浆和组织液,毛细淋巴管壁细胞直接生存的内环境是淋巴和组织液,丙血浆中的水分来自于消化道中,组织液和淋巴。
(3)甲是组织液,乙是淋巴,丙是血浆,其物质交换关系为。
(4)内环境稳态是指内环境的各种化学成分和理化性质保持相对稳定的状态,目前神经—体液—免疫调节网络是机体维持稳态的主要调节机制。
故答案为:
(1)细胞内液 单位体积溶液中溶质微粒的数目
(2)毛细淋巴管壁细胞、毛细血管壁细胞 组织液、淋巴、消化液(甲、乙、消化液)
(3)
(4)各种化学成分和理化性质
【点评】本题考查内环境的组成及成分,还有内环境的稳态,要求考生能够结合教材所学知识以及分析题图,准确作答。
相关试卷
这是一份高中生物人教版 (2019)选择性必修1第5章 植物生命活动的调节第1节 植物生长素优秀随堂练习题,文件包含51植物生长素课后练习原卷版docx、51植物生长素课后练习解析版docx等2份试卷配套教学资源,其中试卷共33页, 欢迎下载使用。
这是一份高中生物人教版 (2019)选择性必修1第3节 免疫失调精品课后测评,文件包含43免疫失调课后练习原卷版docx、43免疫失调课后练习解析版docx等2份试卷配套教学资源,其中试卷共22页, 欢迎下载使用。
这是一份高中生物人教版 (2019)选择性必修1第3章 体液调节第2节 激素调节的过程精品一课一练,文件包含32激素调节的过程课后练习原卷版docx、32激素调节的过程课后练习解析版docx等2份试卷配套教学资源,其中试卷共33页, 欢迎下载使用。