





所属成套资源:2023-2024学年高二生物同步讲练测(人教版选择性必修1)
人教版 (2019)选择性必修1第2节 内环境的稳态优秀一课一练
展开
这是一份人教版 (2019)选择性必修1第2节 内环境的稳态优秀一课一练,文件包含12内环境的稳态讲义原卷版docx、12内环境的稳态讲义解析版docx等2份试卷配套教学资源,其中试卷共33页, 欢迎下载使用。
知识点1:内环境的稳态 ★★☆
概念:正常机体通过 调节 作用,使各个 器官 、 系统 协调活动,共同维持内环境的相对稳定状态。
实质:内环境的各种 化学成分 和 理化性质 都处于动态平衡中。
影响内环境稳态的因素
外因:外界环境因素的变化,如气温。
内因:机体不断进行的 代谢 活动。
【微点拨】
内环境的化学成分和理化性质均保持相对稳定才能说明内环境处于稳态,两方面缺一不可。而稳态并不是保持在一个固定值不变,而是在一定范围内波动。
知识点2:内环境稳态的调节机制 ★★★
内环境稳态调节的基础:人体各器官、系统协调一致地正常运行。
对稳态调节机制的探究历程
内环境稳态的重要意义:内环境稳态是 机体进行正常生命活动的必要条件 。
稳态概念的发展:系统的各个层次都存在着稳态。
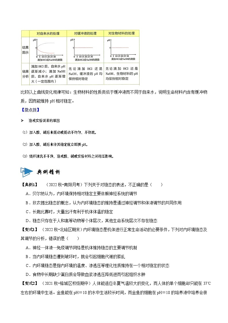
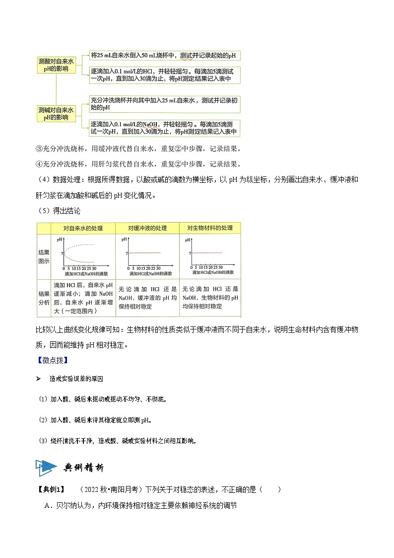
模拟生物体维持pH的稳定
实验原理:在溶液中加入酸或碱,缓冲对能使溶液pH的变化减弱;与自来水相比,生物组织匀浆更类似于缓冲液。
目的要求:通过比较自来水、缓冲液(pH为7的磷酸盐缓冲液)和肝匀浆在加入酸或碱后pH的变化,推测生物体是如何维持pH稳定的。
方法步骤
①画计划表:设计一表格来记录实验结果。
②测自来水pH的变化
③充分冲洗烧杯,用缓冲液代替自来水,重复②中步骤,记录结果。
④充分冲洗烧杯,用肝匀浆代替自来水,重复②中步骤,记录结果。
数据处理:根据所得数据,以酸或碱的滴数为横坐标,以pH为纵坐标,分别画出自来水、缓冲液和肝匀浆在滴加酸和碱后的pH变化情况。
得出结论
比较以上曲线变化规律可知:生物材料的性质类似于缓冲液而不同于自来水,说明生命材料内含有缓冲物质,因而能维持pH相对稳定。
【微点拨】
造成实验误差的原因
(1)加入酸、碱后未摇动或摇动不均匀、不彻底。
(2)加入酸、碱后未待其稳定就立即测pH。
(3)烧杯清洗不干净,造成酸、碱或实验材料之间相互影响。
(2022秋•南阳月考)下列关于对稳态的表述,不正确的是( )
A.贝尔纳认为,内环境保持相对稳定主要依赖神经系统的调节
B.坎农提出稳态的概念,认为内环境稳态的维持是通过神经调节和体液调节的共同作用
C.长跑比赛时,大量出汗有利于机体体温的稳定
D.稳态只存在于人和高等动物等个体层次,其他生命系统层次不存在稳态
【分析】关于“内环境稳态的调节”应掌握以下几点:(1)实质:体内化学成分及渗透压、温度、pH等理化特性呈现动态平衡的过程;(2)定义:在神经系统和体液的调节下,通过各个器官、系统的协调活动,共同维持内环境相对稳定的状态;(3)调节机制:神经—体液—免疫调节网络;(4)层面:水、无机盐、血糖、体温等的平衡与调节;(5)意义:机体进行正常生命活动的必要条件。
【解答】解:A、最初贝尔纳认为内环境稳态的调节主要依赖于神经调节,A正确;
B、后来坎农提出内环境稳态是在神经调节与体液调节的共同作用下实现的,B正确;
C、大量出汗增加散热,有利于机体体温的稳定,C正确;
D、稳态不仅存在于人和高等动物等个体层次,其他生命系统层次例如生态系统、种群数量也存在稳态,D错误。
故选:D。
【点评】本题考查内环境稳态的相关知识,意在考查学生的识记能力和判断能力,运用所学知识综合分析问题的能力。
(2022秋•北碚区期末)内环境稳态是机体进行正常生命活动的必要条件,下列对内环境稳态及其调节的分析,错误的是( )
A.神经—体液—免疫调节网络是机体维持稳态的主要调节机制
B.当内环境稳态遭到破坏时,就会引起细胞代谢的紊乱
C.内环境稳态是指内环境的温度、渗透压等理化性质维持在一个相对稳定的状态
D.食物中长期缺少蛋白质会导致血浆渗透压降低进而引起组织水肿
【分析】内环境稳态是指正常机体通过调节作用,使各个器官、系统调节活动,共同维持内环境得相对稳定状态叫做内环境稳态,内环境的相对稳定包括内环境的化学成分及理化性质的相对稳定,内环境稳态是机体进行正常生命活动的必要条件。
【解答】解:A、内环境稳态是指正常机体通过调节作用,使各个器官、系统调节活动,共同维持内环境得相对稳定状态叫做内环境稳态,调节机制是神经—体液—免疫调节网络,A正确;
B、稳态是机体进行正常生命活动的必要条件,当内环境稳态遭到破坏时,就会引起细胞代谢的紊乱,B正确;
C、内环境的稳态是指内环境的各种组成成分以及温度、渗透压、酸碱度等各种理化性质保持相对稳定的状态,C错误;
D、食物中长期缺少蛋白质,会导致血浆蛋白含量下降,进而使血浆内进入组织液的水分多于回流的水分,引起组织水肿,D正确。
故选:C。
【点评】本题考查内环境的组成、内环境的理化性质,要求考生识记内环境的组成,明确内环境是细胞外液;识记内环境稳态的调节机制;掌握内环境的理化性质,能结合所学的知识准确判断各选项。
(2021秋•榕城区校级期中)人体能适应冬夏气温较大的变化,而人体的单个细胞却只能在37℃左右的环境中生活。金鱼能在pH=10的水中生活较长时间,而金鱼的细胞在pH=10的培养液中培养会很快死亡。下列关于内环境及其稳态的说法中,不正确的是( )
A.内环境的稳态是生物对多变环境的适应
B.单个细胞适应环境变化的能力远低于多细胞生物本身
C.内环境稳态就是指血浆渗透压、酸碱度、温度的稳态
D.高等动物依赖于神经—体液—免疫调节网络维持稳态,单个细胞缺少此机制
【分析】稳态指正常机体通过调节作用,使各个器官、系统协调活动,共同维持内环境的相对稳定状态.稳态的调节机制是神经—体液—免疫调节网络.内环境稳态的实质是内环境的成分和理化性质都处于动态平衡中.内环境理化性质包括渗透压、酸碱度和温度.
【解答】解:A、体内细胞生活的环境是内环境,在多变的外界环境中,可通过内环境稳态调节,使生物体内的细胞生活的环境维持相对稳定,所以内环境的稳态是生物对多变环境的适应,A正确;
B、多细胞生物依赖于神经、体液、免疫调节维持稳态,单个细胞缺少此机制,因此单个细胞适应环境的能力差,B正确;
C、内环境稳态的实质是内环境的成分和理化性质都处于动态平衡中,渗透压、酸碱度和温度仅属于理化性质,C错误;
D、稳态的调节机制是神经—体液—免疫调节网络,单个细胞缺少此机制,D正确。
故选:C。
【点评】本题考查内环境稳态调节,理解稳态的意义、调节机制和稳态的实质是解题的关键.
(2022秋•江汉区校级期末)稳态是生命系统的特征,也是机体存活的条件。下列相关叙述错误的是( )
A.在生命系统的各个层次上,都普遍存在着稳态
B.基因表达的稳态、心脏活动的稳态均是细胞水平的稳态
C.外界环境的变化过于剧烈,人体内环境的稳态会遭到破坏
D.神经—体液—免疫调节网络是机体维持稳态的主要调节机制
【分析】关于“内环境稳态的调节”应掌握以下几点:(1)实质:体内渗透压、温度、pH等理化特性呈现动态平衡的过程;(2)定义:在神经系统和体液的调节下,通过各个器官、系统的协调活动,共同维持内环境相对稳定的状态;(3)调节机制:神经—体液—免疫调节网络;(4)层面:水、无机盐、血糖、体温等的平衡与调节;(5)意义:机体进行正常生命活动的必要条件。
【解答】解:A、稳态是生命科学的一大基本概念,普遍存在于生命系统的各个层次上,A正确;
B、基因表达的稳态是分子水平的稳态,心脏活动的稳态均是器官水平的稳态,B错误;
C、动物体维持稳态的调节能力是有一定限度的,外界环境的变化过于剧烈,人体内环境的稳态会遭到破坏,C正确;
D、在神经系统和体液的调节下,通过各个器官、系统的协调活动,通过神经—体液—免疫调节网络,共同维持内环境相对稳定的状态,D正确。
故选:B。
【点评】本题考查内环境稳态、内环境的理化性质,要求考生识记内环境稳态的调节机制;掌握内环境的理化性质,能运用所学的知识准确判断各选项,属于考纲识记和理解层次的考查。
(2022秋•宜昌期中)科研团队在“模拟生物体维持pH稳定”的实验中,比较了清水、缓冲液和生物材料(血浆)在加入碱后pH相关叙述错误的是( )
A.本实验中的自变量是实验材料类型和NaOH的量
B.清水组中无维持pH稳定的物质存在
C.加入NaOH溶液后,血浆的pH变化趋势与缓冲液组相似
D.图中的结果表明缓冲液组维持pH稳定的能力强于血浆组
【分析】1、细胞代谢会产生许多酸性物质,如碳酸等,人和动物吃的食物消化吸收后经代谢会产生一些酸性或碱性物质,这些酸性或碱性物质进入内环境,常使pH发生偏移,但一般情况下,机体能通过缓冲物质使pH稳定在一定范围内。
2、血液中含有许多对对酸碱度起缓冲作用的物质,也叫缓冲对,如NaHCO3/H2CO3、Na2HPO4/NaH2PO4,其作用是使血液的酸碱度不会发生很大的变化,从而维持在相对稳定的状态。
【解答】解:A、本实验中的自变量是实验材料类型和加入NaOH的量,A正确;
B、清水组作为对照组,其中无维持pH稳定的物质存在,B正确;
C、由图可知加入NaOH溶液后,血浆的pH变化趋势与缓冲液组相似,C正确;
D、据图可知,缓冲液组的曲线比血浆组先上升说明缓冲液组维持pH稳定的能力低于血浆组,D错误。
故选:D。
【点评】本题考查内环境稳态的相关知识,意在考查学生的识记能力和判断能力,运用所学知识综合分析问题的能力是解答本题的关键。
(2022•德化县校级开学)某实验小组将加入抗凝剂和生理盐水的新鲜绵羊血液进行离心,结果如图1所示;接着取上清液,分别向其中滴加物质的量浓度为0.1ml/L的HCl和0.1ml/L的NaOH,同时用蒸馏水做对照,结果如图2所示。下列说法正确的是( )
A.取适量上清液加入双缩脲试剂,若出现紫色则说明含血红蛋白
B.若要提取血浆蛋白,最佳材料应是沉淀物
C.图2实验中HCl、NaOH的浓度和滴数为自变量
D.图2实验结果表明,血浆有一定的缓冲能力
【分析】1、内环境稳态是指正常机体通过调节作用,使各个器官、系统协调活动,共同维持内环境相对稳定的状态,内环境稳态包括内环境的理化性质、化学成分的稳态。
2、血液中含有许多对酸碱度起缓冲作用的物质﹣缓冲物质,每一对缓冲物质都是由一种弱酸和相应的一种强碱盐组成的,如H2CO3/NaHCO3,NaH2PO4/Na2HPO4等,当机体剧烈运动时,肌肉中产生大量的乳酸,碳酸等物质,并且进入血液。乳酸进入血液后,就与血液中的碳酸氢钠发生作用,生成乳酸钠和碳酸。碳酸是一种弱酸,而且又可以分解成二氧化碳和水,所以对血液的pH影响不大。
【解答】解:A、将加入抗凝剂和生理盐水的新鲜绵羊血液进行离心,上清液中不含血红蛋白,血红蛋白位于沉淀物,A错误;
B、上清液是血浆,其中含有血浆蛋白,若要提取血浆蛋白,最佳材料应是上清液,B错误;
C、图2中HCl、NaOH的浓度为该实验的无关变量,C错误;
D、图2实验结果表明:血浆中存在缓冲物质使pH保持稳定,D正确。
故选:D。
【点评】本题考查蛋白质检测实验知识、内环境的稳态及实验基本理论,意在考查学生对相关知识的识记和理解能力、分析应用能力。
(2022秋•湖北月考)在“生物体维持pH稳定的机制”实验中,以下判断正确的是( )
A.实验每组都进行了自身前后对照,不必再进行重复实验
B.实验一般以滴数为纵轴,pH变化为横轴,绘制实验结果
C.滴定时,要戴手套;有酸或碱溅到皮肤上,立即用水冲洗
D.生物材料的缓冲作用都要通过神经—体液—免疫调节实现
【分析】1、细胞代谢会产生许多酸性物质,如碳酸等,人和动物吃的食物消化吸收后经代谢会产生一些酸性或碱性物质,这些酸性或碱性物质进入内环境,常使pH发生偏移,但一般情况下,机体能通过缓冲物质使pH稳定在一定范围内。
2、血液中含有许多对对酸碱度起缓冲作用的物质,也叫缓冲对,如NaHCO3/H2CO3、Na2HPO4/NaH2PO4,其作用是使血液的酸碱度不会发生很大的变化,从而维持在相对稳定的状态。
【解答】解:A、实验每组都进行了自身前后对照,但为了保证实验的准确性,还是要进行重复实验,A错误;
B、实验一般以酸碱滴数为横轴,pH变化为纵轴,绘制实验结果,B错误;
C、滴定时,要戴手套,避免酸或碱灼伤皮肤,若有酸或碱溅到皮肤上,立即用大量清水冲洗,C正确;
D、生物材料的缓冲作用只有体液调节,D错误。
故选:C。
【点评】本题考查内环境稳态的相关知识,意在考查学生的识记能力和判断能力,运用所学知识综合分析问题的能力是解答本题的关键。
(2022秋•沙坪坝区校级期中)下列关于“模拟生物体维持pH的稳定”的实验,叙述错误的是( )
A.该实验的自变量是酸或碱的滴数,因变量是pH值
B.该实验的对照组是自来水组和磷酸盐缓冲液组
C.该实验多次出现“充分冲洗烧杯”,但冲洗对象不同
D.肝匀浆的pH之所以能保持稳定主要是含有缓冲对
【分析】1、细胞代谢会产生许多酸性物质,如碳酸等,人和动物吃的食物消化吸收后经代谢会产生一些酸性或碱性物质,这些酸性或碱性物质进入内环境,常使pH发生偏移,但一般情况下,机体能通过缓冲物质使pH稳定在一定范围内。
2、血液中含有许多对对酸碱度起缓冲作用的物质,也叫缓冲对,如NaHCO3/H2CO3、Na2HPO4/NaH2PO4,其作用是使血液的酸碱度不会发生很大的变化,从而维持在相对稳定的状态。
【解答】解:A、该实验的自变量是酸或碱的滴数,因变量是生物材料pH的变化情况,A错误;
B、该实验的对照组是自来水组和磷酸盐缓冲液组,肝匀浆组是实验组,B正确;
C、第一次“充分冲洗烧杯”的目的是避免酸性物质HCl与碱性物质NaOH发生中和反应而干扰实验结果。第二次和第三次“充分冲洗烧杯”的目的是防止不同的实验材料混合,影响实验效果,C正确;
D、肝匀浆与缓冲液一样具有维持pH相对稳定的功能,是因为肝匀浆含有缓冲对,D正确。
故选:A。
【点评】本题考查模拟生物体维持pH的稳定的相关知识,意在考查学生的识记能力和判断能力,运用所学知识综合分析问题的能力是解答本题的关键。
(2021秋•肥城市期中)血浆是人体内环境的重要成分,正常人血浆的pH为7.35—7.45。为探究人体血浆中pH的相对稳定是由于血浆中存在着缓冲物质,试设计一个探究实验,并回答下列问题:
(1)实验材料用具:适量的家兔血浆、蒸馏水、事先配制的缓冲液、量筒、试管若干支。模拟人体内缓冲物质所调节的主要物质是 。此外,还必须以 作为实验用具。
(2)实验步骤:
①设计A、B两个实验组,每组取3支试管;
②先向A组中的3支试管分别加入 ,再依次滴入等量 ,测量pH并记录;
③对B组如何操作?
。
(3)结果预测:
(4)从以上两组实验结果的分析,可以得出的结论是 。
(5)“酸碱体质理论”认为:人若要健康,应多摄入碱性食物,这是没有科学依据的。请结合所学的“内环境的稳态”知识加以驳斥:
。
【分析】1、正常人的血浆近中性,pH为7.35~7.45。血浆的pH之所以能够保持稳定,与它含有HCO3﹣、HPO42﹣等离子有关。
2、细胞代谢会产生许多酸性物质,如碳酸等。人和动物吃的食物消化吸收后经代谢会产生一些酸性或碱性物质。这些酸性或碱性物质进入内环境,会使pH发生偏移,但一般情况下,机体能使pH稳定在一定范围内。
【解答】解:(1)人体无氧呼吸会产生乳酸,吃的食物中含有碱性物质Na2CO3,它们都可以进入血浆,引起血浆pH下降或升高,所以模拟人体内缓冲物质所调节的主要物质是Na2CO3、乳酸,由于需要测量血浆pH,所以pH试纸、滴管是必需的实验用具。
(2)探究人体血浆中pH的相对稳定是由于血浆中存在着缓冲物质,实验对照思路为:分别在等量的家兔血浆、蒸馏水、缓冲液中加入酸或碱,观察pH变化情况,所以实验步骤为:①设计A、B两个实验组,每组取3支试管;②先向A组中的3支试管分别加入等量蒸馏水、缓冲液、家兔血浆,再依次滴入等量乳酸,测量pH并记录入表;③与A组不同,B组3支试管分别加入等量蒸馏水、缓冲液、家兔血浆,后来滴入的等量的 Na2CO3,测量pH并记录入表。
(3)结果预测:A组中,2号试管加入的是缓冲液,所以pH变化不明显;B组中,1号试管加入的是蒸馏水,无缓冲物质,所以pH变化明显,3号试管加入的是家兔血浆,血浆中存在缓冲物质,所以pH变化不明显。
(4)家兔血浆和缓冲液的pH变化相同,得出实验结论为:血浆pH相对稳定是由于存在缓冲物质。
(5)内环境稳态是机体进行正常生命活动的必要条件。食物虽有酸碱性之分,但根据内环境的稳态相关知识,普通食物不可能引起内环境的酸碱度变化,因为人体内环境中有很多缓冲对,当一定量的酸性或碱性物质进入后,内环境的pH仍能维持在一定范围内;若日常饮食受该理论影响,将可能导致人体营养失衡,由此会引发更多疾病。
故答案为:
(1)Na2CO3、乳酸 pH试纸、滴管
(2)等量蒸馏水、缓冲液、家兔血浆 乳酸溶液 对B组三支试管按A组操作依次加入等量3种物质后,再分别滴加等量的Na2CO3溶液
(3)pH变化不明显 pH变化明显 pH变化不明显
(4)血浆pH相对稳定是由于存在缓冲物质
(5)食物虽有酸碱性之分,但根据内环境的稳态相关知识,普通食物不可能引起内环境的酸碱度变化,因为人体内环境中有很多缓冲对,当一定量的酸性或碱性物质进入后,内环境的pH仍能维持在一定范围内;若日常饮食受该理论影响,将可能导致人体营养失衡,由此会引发更多疾病
【点评】本题考查内环境的理化性质及相关的探究实验,要求考生掌握内环境的理化性质,尤其是酸碱度,掌握血浆pH保持相对稳定的原理,能根据实验的目的完善实验步骤,预测实验现象及得出实验结论。
(2020秋•博兴县期中)人工肾能部分替代真正的肾脏起作用。患者的血液在中空纤维中向一侧流动,一种称为透析液的水溶液在中空纤维外向相反方向流动。血液中的小分子废物通过血液透析膜(中空纤维壁)进入到透析液中。血液从患者臂部或腿部的血管通路流入人工肾,经过人工肾得到净化后,又流回静脉(见图)。
(1)人工制造的血液透析膜模拟了生物膜的 特性。
(2)为了防止某些盐类等有用物质随着废物离开血液,透析液中的酸碱度和渗透压(溶液浓度)应与
中的基本相同。血浆渗透压的大小主要与 的含量有关。
(3)体检时,通过检查血浆的 两方面来预示机体是否处于健康状态。正常机体通过 调节机制使得各个器官、系统协调活动,共同维持内环境稳态。
(4)内环境的作用体现在两个方面:①是细胞生存的直接环境:②
。
【分析】1、内环境的理化性质主要包括温度、pH和渗透压:
(1)人体细胞外液的温度一般维持在37℃左右;
(2)正常人的血浆接近中性,pH为7.35~7.45.血浆的pH之所以能够保持稳定,与它含有的缓冲物质有关;
(3)血浆渗透压的大小主要与无机盐、蛋白质的含量有关.在组成细胞外液的各种无机盐离子中,含量上占有明显优势的是Na+和Cl﹣,细胞外液渗透压的90%来源于Na+和Cl﹣。
2、关于“内环境稳态的调节”应掌握以下几点:
(1)实质:体内渗透压、温度、pH等理化特性和化学成分呈现动态平衡的过程;
(2)定义:在神经系统和体液的调节下,通过各个器官、系统的协调活动,共同维持内环境相对稳定的状态;
(3)调节机制:神经—体液—免疫调节网络;
(4)层面:水、无机盐、血糖、体温等的平衡与调节;
(5)意义:机体进行正常生命活动的必要条件。
【解答】解:(1)人工制造的血液透析膜模拟了生物膜的选择透过性。
(2)为了防止某些盐类等有用物质随着废物离开血液,透析液中的酸碱度和渗透压(溶液浓度)应与血浆中的基本相同。血浆渗透压的大小主要与蛋白质和无机盐的含量有关。
(3)内环境稳态的实质是体内渗透压、温度、pH等理化特性和化学成分呈现动态平衡的过程。因此体检时,通过检查血浆的化学成分及理化性质两方面来预示机体是否处于健康状态。内环境稳态的调节机制是神经—体液—免疫调节网络。
(4)内环境的作用体现在两个方面:①是细胞生存的直接环境;②是细胞与外界环境进行物质交换的媒介。
故答案为:
(1)选择透过性
(2)血浆 蛋白质和无机盐
(3)化学成分及理化性质 神经—体液—免疫
(4)是细胞与外界环境进行物质交换的媒介
【点评】本题结合图解,考查内环境的相关知识,要求考生识记内环境稳态的实质及调节机制,掌握内环境的理化特性,能结合所学的知识准确答题。
知识点3:内环境稳态失调 ★★☆
原因
人体维持稳态的调节能力是有一定限度的。当外界环境的变化过于剧烈,或人体自身的调节功能出现障碍时,内环境的稳态就会遭到破坏,危及机体健康。
内环境稳态失调引起的疾病
【微点拨】
人在发烧时,各种酶的活性发生变化,代谢紊乱,机体功能异常,常表现为头疼、头晕等,同时伴有食欲不振或厌食等症状。
(2022秋•沙市区校级月考)下列不属于内环境稳态失调实例的是( )
A.夏天户外工作人员中暑
B.血液中钙盐过多引起肌无力
C.糖尿病人出现糖尿
D.食物过咸引起口渴
【分析】稳态指正常机体通过调节作用,使各个器官、系统协调活动,共同维持内环境的相对稳定状态。稳态的调节机制是神经—体液—免疫调节网络。人体维持稳态的调节能力是有一定限度的,当外界环境的变化过于剧烈,或人体自身的调节功能出现障碍时,内环境的稳态就会遭到破坏。常见的稳态失调:①血糖平衡失调﹣﹣低血糖、糖尿病等;②pH失调﹣﹣酸中毒、碱中毒;③渗透压失调(如呕吐等)﹣﹣细胞形态、功能异常;④体温失调﹣﹣发热、中暑等。
【解答】解:A、夏天户外天气炎热,超出人体调节能力,使内环境稳态遭到破坏出现中暑现象,属于内环境稳态失调,A正确;
B、血液中钙盐过多引起肌无力,属于内环境稳态失调,B正确;
C、糖尿病人一般是胰岛素分泌不足导致的,故出现糖尿属于稳态失调,C正确;
D、食物过咸通过神经调节而引起口渴,属于正常的调节过程,D错误。
故选:D。
【点评】本题考查内环境稳态的相关知识,要求考生识记内环境稳态的概念、调节机制、生理意义等基础知识,能根据题干要求准确判断各选项,属于考纲识记和理解层次的考查。
(2022秋•孝感月考)稳态失衡是机体病理生理变化之一,下列恢复机体稳态的方法中错误的是( )
A.脑组织水肿患者可使用降低血浆渗透压的药物
B.对急性腹泻患者注射含特定无机盐的生理盐水
C.肾功能衰竭的患者采用血液透析来清除有害物质
D.对中暑患者采用物理方法降温,并应补充水分和电解质
【分析】1、内环境主要由组织液、血浆和淋巴等细胞外液组成。内环境的作用是:细胞与外界环境进行物质交换的媒介。
2、内环境的理化性质主要包括温度、pH和渗透压:
(1)人体细胞外液的温度一般维持在37℃左右。
(2)正常人的血浆接近中性,pH为7.35~7.45。
(3)血浆渗透压的大小主要与无机盐、蛋白质的含量有关。
【解答】解:A、脑组织水肿患者可使用升高血浆渗透压的药物,可一定程度吸收组织液中的水,来治疗组织水肿,A错误;
B、急性腹泻患者有一定的水分和盐分的丢失,注射含特定无机盐的生理盐水可起到治疗作用,B正确;
C、肾功能衰竭的患者不能排出有害代谢物,采用血液透析来清除有害物质是有效的治疗措施,C正确;
D、对中暑患者采用物理方法降温,并应补充水分和电解质,有助于使中暑患者体温降低到正常水平,并避免了体内水盐失衡,D正确。
故选:A。
【点评】本题考查内环境的相关知识,要求考生识记内环境的理化特征,掌握内环境稳态的调节机制,能结合所学的知识准确判断各选项,属于考纲识记和理解层次的考查。
(2022秋•光山县月考)下列病状或疾病与内环境稳态失调间的对应关系,正确的是( )
A.小雨去西藏探亲出现高原反应——机体散热受阻,体温升高
B.小林淋雨之后出现感冒发热,食欲不振的症状——体温过高,酶活性过高
C.某年夏天,连续高温天气导致的热射病——机体丢失大量水和无机盐,导致水盐平衡失调
D.研究表明,肾脏功能障碍的人群长期熬夜易患尿毒症,尿毒症患者出现全身水肿、尿素氮升高、呕吐等症状——尿素等代谢产物在体内积累
【分析】内环境稳态是指正常机体通过调节作用,使各个器官、系统协调活动,共同维持内环境的相对稳定状态。内环境稳态是机体进行生命活动的必要条件,包括水、无机盐、各种营养物质、代谢产物、pH值、渗透压、温度等多个方面的相对稳定。
【解答】解:A、高原反应是人体暴露于低压低氧环境后产生的各种病理性反应,但机体体温调节没有失调,A错误;
B、感冒发烧导致食欲不振是因为体温升高,酶活性降低,导致代谢活动紊乱,B错误;
C、热射病时机体丢失大量水和无机盐,导致水盐平衡失调,但最主要的原因是机体散热受阻,导致散热量<产热量,体温升高,C错误;
D、肾脏功能障碍的人群长期熬夜易患尿毒症,无法排出体内多余的尿素、水、无机盐等代谢废物和有毒物质,出现全身水肿、尿素氮升高、呕吐等症状,D正确。
故选:D。
【点评】本题考查病症或疾病与稳态失调间的对应关系,意在考查学生的识记能力和判断能力,难度不大。
(2021秋•镇平县校级月考)下表是某人血液检查结果,根据检查结果对某人健康做出相关判断,错误的是( )
A.肝脏功能正常B.肾脏功能正常
C.可能患有糖尿病D.可能患有高血脂症
【分析】表中是某人的血液检查结果。其中丙氨酸氨基转氨酶、尿素氮、总胆固醇的含量在正常参考范围内,而肌酐、血清葡萄糖、甘油三脂超过了参考范围。
【解答】解:A、判断肝脏病变的重要依据是转氨酶的增多,而表中丙氨酸氨基转氨酶的量在正常参考范围内,说明肝脏没有发生病变,A正确;
B、肌酐是肌肉细胞代谢产生的废物,通过肾脏排出,肌酐的测定值超过参考范围,可推测出肾脏的排泄功能有障碍,B错误;
C、血清葡萄糖含量过高,超过出了肾糖阈,过多的糖可随尿液排出,形成糖尿,这可能是胰岛B细胞受损所致,因而可能患有糖尿病,C正确;
D、甘油三脂超过了参考范围,可能患有高血脂症,易并发冠心病、动脉粥样硬化等,D正确。
故选:B。
【点评】本题考查内环境的组成及其理化性质,要求明确内环境是由组织液、淋巴、血浆等细胞外液组成的,明确内环境稳态的概念和调节机制,掌握内环境稳态调节的实例,并能够结合所学知识和题干信息进行作答。
(2022秋•白云区校级月考)常规体检时,血液生化六项的测定值与参考值的大小关系是医生做出诊断的重要参考依据。下列叙述错误的是( )
A.稳态的改变会影响组织细胞的正常代谢
B.内环境是机体进行细胞代谢的重要场所
C.内环境稳态离不开人体各器官、系统的分工合作和协调一致
D.各项生化指标的测定值都有一个变化范围,与个体差异有关
【分析】关于“内环境稳态的调节”应掌握以下几点:
(1)实质:体内渗透压、温度、pH等理化特性和化学成分呈现动态平衡的过程;
(2)定义:在神经系统和体液的调节下,通过各个器官、系统的协调活动,共同维持内环境相对稳定的状态;
(3)调节机制:神经—体液—免疫调节网络;
(4)层面:水、无机盐、血糖、体温等的平衡与调节;
(5)意义:机体进行正常生命活动的必要条件。
【解答】解:A、内环境稳态是细胞生命活动正常进行的必要条件,因此稳态的改变会影响组织细胞的正常代谢,A正确;
B、机体进行细胞代谢的场所在细胞内,不在内环境中,B错误;
C、内环境稳态是人体各器官、系统分工合作和协调一致的结果,C正确;
D、内环境稳态是一种相对稳定的状态,因此各项生化指标的测定值都有一个变化范围,与个体差异有关,D正确。
故选:B。
【点评】本题考查内环境稳态的相关知识,要求考生识记内环境稳态的概念、调节机制及意义,能结合所学的知识准确答题。
(2023•新洲区校级模拟)如图为某人抽血化验的检查报告单,其中谷丙转氨酶和白蛋白(血浆蛋白的一种)都主要由肝脏细胞合成,是衡量肝功能的重要指标。正常情况下谷丙转氨酶主要存在于肝细胞内,当某些药物或病毒改变肝细胞膜通透性以后,谷丙转氨酶会大量进入血浆。正常成年人的肝脏每天约合成12g~20g的白蛋白。下列有关分析有误的是( )
A.检验项目是否正常应与该项目的参考范围对照,说明内环境稳态不是绝对的稳定
B.检查者血液中谷丙转氨酶和球蛋白偏高,说明检查者的肝细胞很可能有病毒感染
C.若抽血化验单所有检验项目都在参考范围内,则说明该检查者的内环境维持了稳态
D.若肝功能受损导致白蛋白合成能力明显下降,则有可能导致全身水肿
【分析】内环境稳态是指在神经系统和体液的调节下,通过各个器官、系统的协调活动,共同维持内环境相对稳定的状态。包括体内渗透压、温度、pH等理化特性的相对稳定以及化学成分的稳定;其调节机制为神经—体液—免疫调节网络。
【解答】解:A、检验项目是否正常应与该项目的参考范围对照,说明内环境稳态是相对的,通常会由于内外因素的影响使内环境的理化性质和化学成分处于相对稳定状态,A正确;
B、检查者血液中谷丙转氨酶和球蛋白偏高,说明检查者的肝细胞可能受损,也可能有病毒感染,但还需要进一步检测,B正确;
C、若抽血化验单所有检验项目都在参考范围内,则只能说明检测的项目处于相对稳定状态,其他未检测的项目并不清楚,因而只能说明该检查者的内环境可能维持了稳定状态,C错误;
D、若肝功能受损导致白蛋白合成能力明显下降,则会引起血浆渗透压下降,进而表现为组织液渗透压相对升高,因而有可能导致全身水肿,D正确。
故选:C。
【点评】本题借由血清化验报告单,考查了考生对内环境稳态的理解,识记内环境的成分和理化性质,理解内环境稳态的意义是解答本题关键。
(2022秋•湖北期末)内环境稳态是人体进行正常生命活动的必要条件。如图所示为细胞1、2、3和其生活的液体环境Z、X、Y之间的相互关系,请据图回答下列相关问题:
(1)人体内环境的各种化学成分和理化性质会发生变化的原因是 。内环境的作用主要为:细胞生存的直接环境和 。
(2)图中X和Z分别表示 。
(3)科学家用化学分析的方法测得人体血浆的化学组成中,血浆蛋白含量为6.9%,无机盐含量不足1%,但血浆渗透压的大小主要取决于无机盐,原因是
。
(4)若细胞1表示肾脏,则流出肾脏的血浆中明显减少的物质有 。(填一个)该物质由组织细胞代谢产生,写出此物质从产生到进入血浆的主要途径 (用箭头、图中字母和相应细胞来表示)。
(5)有些物质会引起免疫系统发生反应而释放一种叫组胺的物质,该物质能增加毛细血管壁的通透性,最终使图中 (填图中字母)增加,因此在被叮咬的地方就出现了又红又痒的包,并且包会越挠越大,这说明“挠”这种行为刺激可能会使我们的身体分泌更多的 。
【分析】图中X是淋巴液,Y是血浆,Z是组织液,细胞1是组织细胞,2是淋巴细胞,3是血细胞。
【解答】解:(1)由于外界环境因素的变化和体内细胞代谢活动的进行,人体内环境的各种化学成分和理化性质会发生变化。内环境是细胞生存的直接环境,是细胞与外界环境进行物质交换的媒介。
(2)X的循环是单向的,所以X是淋巴液,淋巴液来源于组织液,所以Z是组织液。
(3)渗透压指的是溶质微粒对水的吸引力,溶质微粒越多对水的吸引力越大,而血浆中虽然含有大量的蛋白质,但蛋白质分子量大,单位体积溶液中蛋白质微粒数目远小于无机盐,产生的渗透压小,所以血浆渗透压的大小主要取决于无机盐。
(4)肾脏是人体最主要的排泄器官,可排出体内代谢废物,如尿素,所以流出肾脏的血浆中明显减少的物质是尿素,尿素由组织细胞代谢产生,然后释放到组织液,再进入血浆,所以尿素从产生到进入血浆的主要途径为细胞1→Z→Y。
(5)有些物质会引起免疫系统发生反应而释放一种叫组织胺的物质,该物质能使毛细血管扩张,并增加毛细血管管壁的通透性,血浆中的物质进入组织液,最终使图中Z组织液增加,这样,在被叮咬的地方就出现了又红又痒的包,而且这个包还越挠越痒,这说明“挠”这种行为刺激会使我们的身体分泌更多的组胺。
故答案为:
(1)细胞的代谢活动和外界环境不断变化 细胞与外界环境进行物质交换的媒介
(2)淋巴液和组织液
(3)血浆渗透压与微粒数正相关,蛋白质的分子量远大于无机盐,蛋白质的微粒数远小于无机盐
(4)尿素 细胞1→Z→Y
(5)Z 组胺
【点评】本题主要考查人体的内环境与稳态的内容,要求考生识记相关知识,并结合所学知识准确答题。
(2022秋•郓城县校级期中)酸碱体质说是一条流传甚广的“伪科学理论”,这一“理论”认为人类的大部分疾病都是由“酸性体质”造成的,因其迎合了部分人对待饮食和健康的某种心理,加上一些保健品商贩的推波助澜,经过反复的传播和再加工,俨然成为一条流行的“医学常识”。
我们认为,该理论缺乏充足的科学依据。
(1)人体细胞生活的液体环境称为 ,其主要由 共同构成。
(2)人体内环境的正常pH范围是 ,但并不代表健康身体的每部分液体pH都符合该范围,举一例证明之: 。
(3)酸碱度不同的食物无法改变人体体液的酸碱度,除了人体的消化系统、泌尿系统和呼吸系统能够精密地控制酸碱平衡外,人体内环境中还含有很多 ,其中最重要的是 ,当一定量的酸性或碱性物质进入后,内环境的pH仍能维持在一定范围内。
(4)亨德森从1904年开始研究血液的酸碱平衡问题。他强调应该研究生命现象的整合作用和协调作用,实验发现血液中包含着多种缓冲体系,每种缓冲体系在试管中只有中等的缓冲效力,但在血液中缓冲效力却很大。据此分析血液的总缓冲势与各组分缓冲势的关系是
。
【分析】1、关于“内环境稳态的调节”应掌握以下几点:
(1)实质:体内渗透压、温度、pH等理化特性和化学成分呈现动态平衡的过程;
(2)定义:在神经系统和体液的调节下,通过各个器官、系统的协调活动,共同维持内环境相对稳定的状态;
(3)调节机制:神经—体液—免疫调节网络;
(4)层面:水、无机盐、血糖、体温等的平衡与调节;
(5)意义:机体进行正常生命活动的必要条件。
2、内环境的理化性质主要包括温度、pH和渗透压:
(1)人体细胞外液的温度一般维持在37℃左右;
(2)正常人的血浆接近中性,pH为7.35~7.45.血浆的pH之所以能够保持稳定,与它含有的缓冲物质有关;
(3)血浆渗透压的大小主要与无机盐、蛋白质的含量有关。在组成细胞外液的各种无机盐离子中,含量上占有明显优势的是Na+和Cl﹣,细胞外液渗透压的90%来源于Na+和Cl﹣。
【解答】解:(1)人体细胞生活的液体环境称为内环境,其主要由组织液、血浆和淋巴液等共同构成。
(2)人体内环境的正常pH范围是7.35~7.45,但并不代表健康身体的每部分液体pH都符合该范围,如胃液的pH为0.9﹣1.5,唾液的pH为6.2﹣7.4。
(3)人体内环境中含有很多缓冲物质,其中最重要的是HCO3﹣/H2CO3,当一定量的酸性或碱性物质进入后,可通过缓冲物质的作用使内环境的pH仍能维持在一定范围内。
(4)亨德森实验发现血液中包含着多种缓冲体系,每种缓冲体系在试管中只有中等的缓冲效力,但在血液中缓冲效力却很大,表示血液的缓冲能力要比单一的缓冲体系的效力更强。说明血液的总缓和势并不是各组分缓冲势的简单累加,而是多种相互作用的缓冲体系共同调节的。
故答案为:
(1)内环境 组织液、血浆和淋巴液等
(2)7.35~7.45 如唾液pH为6.2﹣7.4,胃液的pH为0.9﹣1.5
(3)缓冲物质(缓冲对) HCO3﹣/H2CO3
(4)血液的总缓和势并不是各组分缓冲势的简单累加,而是多种缓冲物质相互协调共同作用的结果
【点评】本题考查学生对内环境基本组成知识的了解,要求学生掌握内环境的组成成分和理化性质,难度适中。
(2021秋•沧州期末)常规体检时,通常要做血液生化六项的检查,以了解肝功能.肾功能、血糖、血脂等是否正常。如表是某男子血液生化六项检查的化验单。请回答下列问题:
(1)人体内环境中,除了表格中列举的物质,还有 等调节类物质以及免疫活性物质。组织液淋巴液的成分及含量与血浆相近,但并不相同,最大的差别是 。
(2)内环境的理化性质包括渗透压、 和 三方面,其中血浆渗透压的大小主要与
有关。
(3)肌酐是人体肌肉代谢的产物,属于小分子物质,可通过肾小球滤过,全部随尿液排出。根据此化验单中肌酐的数值,可推测该男子的 (器官)功能异常。
(4)血液中每种成分的参考值都有一个变化范围,说明健康人的血液中每一种成分都处于 中。根据化验单中血清葡萄糖的数值,可以推测该男子可能患 ;为判断该病在检测血糖时,患者需空腹的原因是 。
【分析】1、根据表格分析,该表是某男子血液生化六项检查的化验单,与参考范围对比发现,该男子的肌酐、血清葡萄糖、甘油三酯的含量均高于正常值,据此分析答题。
2、内环境的理化性质包括渗透压、酸碱度和温度。渗透压大小取决于单位体积溶液中溶质微粒的数目,血浆渗透压的大小主要与无机盐和蛋白质的含量有关。
【解答】解:(1)激素是存在于内环境中的主要调节物质,因此除了表格中列举的物质,还有激素等调节类物质以及免疫活性物质。组织液、淋巴液的成分及含量与血浆相近,但又不完全相同,最大的差别在于血浆中含有较多的蛋白质。
(2)内环境的理化性质包括渗透压、酸碱度和温度。渗透压大小取决于单位体积溶液中溶质微粒的数目,血浆渗透压的大小主要与无机盐和蛋白质的含量有关,无机盐中含量上占有明显优势的是Na+和Cl﹣。
(3)肌酐可通过肾小球滤过,全部随尿液排出,根据此化验单中肌酐的数值超于正常值,可推测该男子可能肾脏器官功能受损,使肌酐不能及时排出。
(4)化验单显示血液中每种成分的参考值都有一个变化范围,即血液中每种成分在生物体内的含量不是恒定的,说明健康人的血液中每一种成分都处于动态平衡中。根据化验单中血清葡萄糖的数值超出正常值,可以判定该男子可能患糖尿病;因为进食后,食物消化会引起血糖浓度升高,因此检测血糖最好在空腹时进行,以排除进食引起血糖升高的干扰。
故答案为:
(1)激素 血浆中含有较多的蛋白质
(2)酸碱度 温度 蛋白质和无机盐
(3)肾脏
(4)动态平衡 糖尿病 排除进食引起血糖升高的干扰
【点评】本题考查内环境的组成及其理化性质,要求明确内环境是由组织液、淋巴、血浆等细胞外液组成的,明确内环境稳态的概念和调节机制,掌握内环境稳态调节的实例,并能够结合所学知识和题干信息进行作答。实验组
试管中的实验现象
A组
1号
pH变化明显
2号
________
3号
pH变化不明显
B组
1号
________
2号
pH变化不明显
3号
________
项目
测定值
单位
参考范围
丙氨酸氨基转移酶
17
IU/L
0~45
肌酐
1.9
mg/dL
0.5~1.5
尿素氮
14.6
mg/dL
6.0~23.0
血清葡萄糖
223
mg/dL
60~110
甘油三酯
217
mg/dL
50~200
项目
测定值
单位
参考时间
丙氨酸氨基转移酶
ALT
17
IU/L
0~45
肌酐
CRE↑
1.9
mg/dL
0.5~1.5
尿素氮
BUN
14.6
mg/dL
6~23
血清葡萄糖
GLU↑
223
mg/dL
60~110
甘油三酯
TG↑
217
mg/dL
50~200
总胆固醇
TCH
179
mg/dL
150~220
相关试卷
这是一份人教版 (2019)选择性必修1第3节 免疫失调优秀当堂检测题,文件包含43免疫失调讲义原卷版docx、43免疫失调讲义解析版docx等2份试卷配套教学资源,其中试卷共35页, 欢迎下载使用。
这是一份选择性必修1第2节 内环境的稳态精品课后测评,文件包含12内环境的稳态课后练习原卷版docx、12内环境的稳态课后练习解析版docx等2份试卷配套教学资源,其中试卷共31页, 欢迎下载使用。
这是一份人教版 (2019)选择性必修1第2节 内环境的稳态精品测试题,文件包含12内环境稳态学生版-高二生物同步精品讲义选择性必修1docx、12内环境稳态教师版-高二生物同步精品讲义选择性必修1docx等2份试卷配套教学资源,其中试卷共43页, 欢迎下载使用。
