【单元教案】人教版数学五年级上册-第一单元:小数乘法的计算(教案)
展开第一讲 小数乘法的计算(小数乘整数、小数乘小数)
知识要点归纳:
- 小数乘整数的意义
小数乘整数的意义同整数乘法的意义完全相同,都是求几个相同加数的和的简便运算。
- 小数乘整数的计算方法
小数乘整数,先按照整数乘法的计算方法计算,再看因数中有几位小数,就从积的右边起数出几位,点上小数点。根据小数的基本性质,积中小数末尾的“0”可去掉。
- 小数乘法的计算方法
先按照整数乘法算出积,再给积点上小数点。点小数点时,看因数中一共有几位小数,就从积的右边起数出几位,点上小数点。如果积的小数位数不够,要在前面用0补足,再点小数点。
注意:如果积的末尾有0,在确定积的小数点位置时,应先点上小数点,然后再把小数末尾的0划掉。
- 积的大小与因数的关系
(1)一个数(0除外)乘大于1的数,积比原来的数大;
(2)一个数(0除外)乘小于1的数,积比原来的数小。
5. 小数乘法的验算
小数乘法常用的验算方法:把因数的位置交换一下,再乘一遍。
数学例题:
例1、列竖式计算下面各题。
3.15×6= 0.56×30= 0.3×255= 10.8×124=
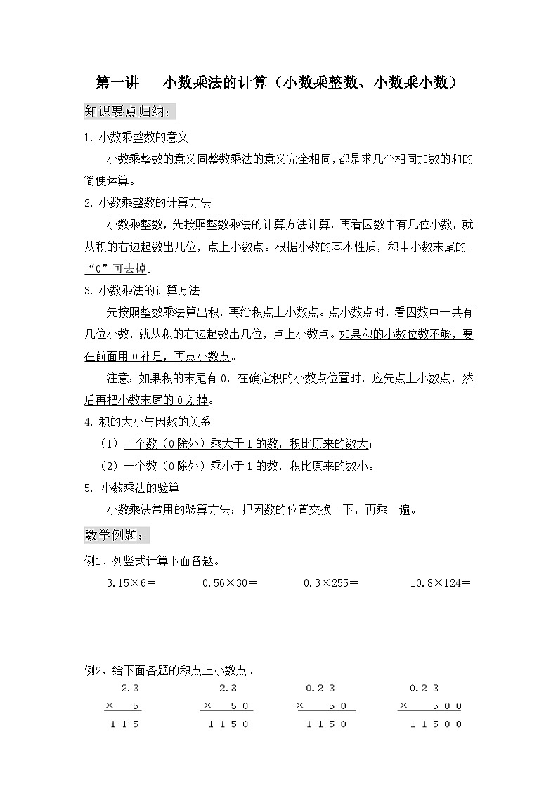
例2、
给下面各题的积点上小数点。
例3、列竖式计算并验算下面各题。
4.32×2.5= 3.9×5.08= 0.063×1.6=
例4、根据224×38=8512,你能直接写出下面各题的积吗?
2.24×3.8= 22.4×0.38= 0.224×3.8=
2.24×0.38= 22.4×0.038= 22.4×3.8=
例5、不计算,在 里填上“>”“<”或“=”。
![]()
5.7×0.96 5.7 28.4×1.002 28.4
![]()
3.25×1 3.25 0.03×1.1 0.03
![]()
0.56 0.56×3.2 7.68×1 7.68×0.99
![]()
5.8×0.93 5.8 3.09×0.6 3.09
例6、壮壮每天乘坐公交车上学,往返两次。壮壮的公交卡里每天用去多少元?一周(按5天算)要用去多少元?(壮壮每乘一次公交车用去0.7元。)
相关练习:
一、
填空题。
0.7 2
![]()
× 4
( )
- 3.2+3.2+3.2+3.2+3.2=( )×( )=( )
- 2.6×0.8的积是( )位小数,0.13×0.05的积是( )位小数。
- 0.27×0.6两个因数中一共有( )位小数,积有( )位小数,结果是( )。
二、选择题。
- 与3.78×0.75的计算结果相同的算式是( )。
A.3.78×7.5 B.0.378×0.75 C.0.378×7.5
- 下面各算式中,积的小数位数与其他的不同的是( )。
A.3.7×2.6 B.2.45×6.7 C.0.36×0.9
三、列竖式计算下面各题。
5.28×500= 1.05×26= 0.074×0.12=
0.65×9.3= 4.16×7.3= 1.96×0.07=
四、根据126×12=1512在括号里填上适当的数。
( )×( )=151.2 ( )×( )=15.12
( )×( )=1.512 ( )×( )=0.1512
五、解决问题。
(1)某区域小时最低工资标准是16.8元,目前李师傅的小时工资比这个最低工资的3.4倍还多5.49元。现在李师傅每小时的工资是多少元?
(2)1kg苹果要4.85元,1kg橘子要3.93元,妈妈各买了5kg,一共要付多少元?
(3)有一辆中客车,在黄鄂高速公路上行驶了80公里,下高速路口时,司机应交费多少元?
黄鄂高速公路收费标准
车型 | 收费标准 |
小客车(7座及以下) | 0.545元/公里 |
中客车(8~19座) | 0.818元/公路 |
(4)小聪和小明在同一所学校上学。小聪早上骑自行车以每小时8千米的速度去学校,经过0.25小时到达;小明乘坐公共汽车以每小时51千米的速度去学校,经过0.04小时到达。小聪和小明谁的家离学校近些?
(5)两个数相乘的积是64.2,其中一个因数乘9,另一个因数除以3,积是多少?
![]()
六、计算:0.00…0025×0.00…004
50个0 50个0
第一讲 小数乘法的计算(家庭作业)
一、列竖式计算。(带★的要求验算)
7.28×0.7= ★2.09×3.6=
5.6×0.87= ★0.96×1.7=
二、根据33×13=429填空。
3.3×13=( ) 0.33×13=( ) 33×( )=4.29
( )×13=0.429 33×0.013=( ) 33×1.3=( )
三、比一比。
![]()
![]()
0.46×0.9 0.46 4.7×1.1 4.7 0.98×0.2 0.98×0.21
![]()
![]()
4.5×0.98 4.5 3.72 1.02×3.72 4.96×0 4.96
四、解决问题。
(1)给一个长3.6m、宽0.5m的长方形宣传栏刷油漆,每平方米用油漆0.9kg一共需要多少千克油漆?
(2)猕猴桃的含糖量很高,每千克猕猴桃含糖0.08~0.14千克。0.55千
克猕猴桃最多含糖多少千克?

