





新课改-高中物理一轮复习(下) 13 A原子结构与原子核 基础版
展开原子结构与原子核
考点一 原子结构
1.电子的发现:英国物理学家汤姆孙发现了电子.
2.α粒子散射实验:1909年,英国物理学家卢瑟福和他的助手进行了用α粒子轰击金箔的实验,实验发现绝大多数α粒子穿过金箔后基本上仍沿原来方向前进,但有少数α粒子发生了大角度偏转,偏转的角度甚至大于90°,也就是说它们几乎被“撞”了回来.
3.原子的核式结构模型:在原子中心有一个很小的核,原子全部的正电荷和几乎全部质量都集中在核里,带负电的电子在核外空间绕核旋转.
例题精练
1.在卢瑟福的α粒子散射实验中,有少数α粒子发生了大角度偏转,其原因是( )
A.原子中的正电荷和绝大部分质量集中在一个很小的核上
B.正电荷在原子中是均匀分布的
C.原子中存在着带负电的电子
D.原子只能处于一系列不连续的能量状态中
答案 A
考点二 玻尔理论和能级跃迁
1.玻尔理论
(1)定态假设:电子只能处于一系列不连续的能量状态中,在这些能量状态中电子绕核的转动是稳定的,电子虽然绕核运动,但并不产生电磁辐射.
(2)跃迁假设:电子从能量较高的定态轨道(其能量记为Em)跃迁到能量较低的定态轨道(能量记为En,m>n)时,会放出能量为hν的光子,这个光子的能量由前后两个能级的能量差决定,即hν=Em-En.(h是普朗克常量,h=6.63×10-34 J·s)
(3)轨道量子化假设:原子的不同能量状态跟电子在不同的圆周轨道绕核运动相对应.原子的定态是不连续的,因此电子的可能轨道也是不连续的.
2.氢原子的能量和能级跃迁
(1)能级和半径公式:
①能级公式:En=E1(n=1,2,3…),其中E1为基态能量,其数值为E1=-13.6 eV.
②半径公式:rn=n2r1(n=1,2,3…),其中r1为基态轨道半径,又称玻尔半径,其数值为r1=0.53×10-10 m.
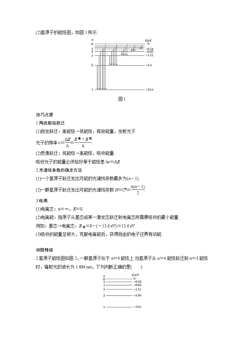
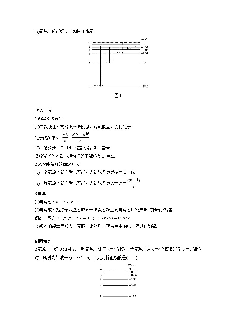
(2)氢原子的能级图,如图1所示.
图1
技巧点拨
1.两类能级跃迁
(1)自发跃迁:高能级→低能级,释放能量,发射光子.
光子的频率ν==.
(2)受激跃迁:低能级→高能级,吸收能量.
吸收光子的能量必须恰好等于能级差hν=ΔE.
2.光谱线条数的确定方法
(1)一个氢原子跃迁发出可能的光谱线条数最多为(n-1).
(2)一群氢原子跃迁发出可能的光谱线条数N=C=.
3.电离
(1)电离态:n=∞,E=0.
(2)电离能:指原子从基态或某一激发态跃迁到电离态所需要吸收的最小能量.
例如:基态→电离态:E吸=0-(-13.6 eV)=13.6 eV
(3)吸收的能量足够大,克服电离能后,获得自由的电子还具有动能.
例题精练
2.氢原子能级图如图2,一群氢原子处于n=4能级上.当氢原子从n=4能级跃迁到n=3能级时,辐射光的波长为1 884 nm,下列判断正确的是( )
图2
A.氢原子向低能级跃迁时,最多产生4种谱线
B.从高能级向低能级跃迁时,氢原子核一定向外放出能量
C.氢原子从n=3能级跃迁到n=2能级时,辐射光的波长大于1 884 nm
D.用从n=5能级跃迁到n=2能级辐射的光照射W逸=2.29 eV的钠,能发生光电效应
答案 D
解析 根据C=6知,一群处于n=4能级上的氢原子向低能级跃迁时最多产生6种谱线,故A错误;由高能级向低能级跃迁,氢原子向外辐射能量,不是原子核向外辐射能量,故B错误;n=3和n=2的能级差大于n=4和n=3的能级差,则从n=3能级跃迁到n=2能级比从n=4能级跃迁到n=3能级辐射出的电磁波的频率大,波长短,即辐射光的波长小于1 884 nm,故C错误;从n=5能级跃迁到n=2能级辐射出的光子的能量为:E=E5-E2=-0.54 eV-(-3.40 eV)=2.86 eV>2.29 eV,而使金属发生光电效应的条件是光子的能量大于金属的逸出功,故可以发生光电效应,故D正确.
3.(多选)由玻尔原子模型求得氢原子能级如图3所示,已知可见光的光子能量在1.62 eV到3.11 eV之间,则( )
图3
A.氢原子从高能级向低能级跃迁时可能辐射出γ射线
B.氢原子从n=3的能级向n=2的能级跃迁时会辐射出红外线
C.处于n=3能级的氢原子可以吸收任意频率的紫外线并发生电离
D.大量氢原子从n=4能级向低能级跃迁时可辐射出2种频率的可见光
答案 CD
考点三 原子核的衰变及半衰期
1.原子核的组成:原子核是由质子和中子组成的,原子核的电荷数等于核内的质子数.
2.天然放射现象
放射性元素自发地发出射线的现象,首先由贝克勒尔发现.天然放射现象的发现,说明原子核具有复杂的结构.
3.三种射线的比较
名称
构成
符号
电荷量
质量
电离能力
贯穿本领
α射线
氦核
He
+2e
4 u
最强
最弱
β射线
电子
e
-e
u
较强
较强
γ射线
光子
γ
0
0
最弱
最强
4.原子核的衰变
(1)衰变:原子核自发地放出α粒子或β粒子,变成另一种原子核的变化称为原子核的衰变.
(2)α衰变、β衰变
衰变类型
α衰变
β衰变
衰变方程
X→Y+He
X→Y+e
衰变实质
2个质子和2个中子结合成一个整体射出
中子转化为质子和电子
2H+2n→He
n→H+e
衰变规律
电荷数守恒、质量数守恒
(3)γ射线:γ射线经常是伴随着α衰变或β衰变同时产生的.
5.半衰期
(1)公式:N余=N原(),m余=m原().
(2)影响因素:放射性元素衰变的快慢是由核内部自身的因素决定的,跟原子所处的物理状态(如温度、压强)或化学状态(如单质、化合物)无关(选填“有关”或“无关”).
6.放射性同位素的应用与防护
(1)放射性同位素:有天然放射性同位素和人工放射性同位素两类,放射性同位素的化学性质相同.
(2)应用:消除静电、工业探伤、做示踪原子等.
(3)防护:防止放射性对人体组织的伤害.
例题精练
4.花岗岩、大理石等装修材料中都不同程度地含有放射性元素,下列有关放射性的说法正确的是( )
A.U衰变成Pb要经过8次β衰变和6次α衰变
B.氡的半衰期为3.8天,4个氡原子核经过7.6天后只剩下1个氡原子核
C.α射线与γ射线都是电磁波,α射线穿透本领远比γ射线弱
D.放射性元素发生β衰变时所释放的电子是原子核内的中子转化为质子时产生的
答案 D
解析 铀核(U)衰变成铅核(Pb)的过程中,设发生x次α衰变,y次β衰变,衰变方程为U→
Pb+xHe+ye,根据质量数守恒和电荷数守恒有238=206+4x,92=82+2x-y,解得x=8,y=6,即要经过8次α衰变和6次β衰变,故A错误;半衰期是对大量原子核的衰变的统计规律,对于少数原子核是不成立的,故B错误;α射线是氦核流,γ射线的实质是电磁波,γ射线的穿透本领比较强,故C错误;β衰变时,原子核中的一个中子转化为一个质子和一个电子,电子释放出来,故D正确.
5.Th具有放射性,发生一次β衰变成为新原子核X的同时放出能量.下列说法正确的是( )
A.Th核能放射出β粒子,说明其原子核内有β粒子
B.新核X的中子数为143
C.Th核的质量等于新核X与β粒子的质量之和
D.让Th同其他稳定元素结合成化合物,其半衰期将增大
答案 B
解析 由题意可知衰变方程为Th→X+e.Th核能放出β粒子,是原子核内部一个中子转化成一个质子并放出一个电子,原子核内没有β粒子(电子),故A错误;由衰变方程可知,新核X的中子数为234-91=143个,故B正确;衰变前后质量数守恒,质量并不守恒,故C错误;同种元素无论是单质还是与其他元素形成化合物,其半衰期不变,D错误.
考点四 核反应及核反应类型
1.核反应的四种类型
类型
可控性
核反应方程典例
衰变
α衰变
自发
U→Th+He
β衰变
自发
Th→Pa+e
人工转变
人工控制
N+He→O+H
(卢瑟福发现质子)
He+Be→C+n
(查德威克发现中子)
Al+He→P+n
约里奥-居里夫妇发现放射性同位素,同时发现正电子
P→Si+e
重核裂变
容易控制
U+n→Ba+Kr+3n
U+n→Xe+Sr+10n
轻核聚变
现阶段很难控制
H+H→He+n
2.核反应方程式的书写
(1)熟记常见基本粒子的符号,是正确书写核反应方程的基础.如质子(H)、中子(n)、
α粒子(He)、β粒子(e)、正电子(e)、氘核(H)、氚核(H)等.
(2)掌握核反应方程遵循的规律:质量数守恒,电荷数守恒.
(3)由于核反应不可逆,所以书写核反应方程式时只能用“→”表示反应方向.
例题精练
6.(多选)下列核反应方程中,X1、X2、X3、X4代表α粒子的有( )
A.H+H→n+X1
B.H+H→n+X2
C.U+n→Ba+Kr+3X3
D.n+Li→H+X4
答案 BD
解析 H+H→n+He,A错.
H+H→n+He,B对.
U+n→Ba+Kr+3n,C错.
n+Li→H+He,D对.
7.2019年是世界上首次实现元素人工转变100周年.1919年,卢瑟福用氦核轰击氮原子核,发现产生了另一种元素,该核反应方程可写为He+N→X+Y.以下判断正确的是( )
A.m=16,n=1 B.m=17,n=1
C.m=16,n=0 D.m=17,n=0
答案 B
解析 由质量数和电荷数守恒可得:4+14=m+1,2+7=8+n,解得:m=17,n=1,B正确.
考点五 质量亏损及核能的计算
核力和核能
(1)核力:原子核内部,核子间所特有的相互作用力.
(2)核子在结合成原子核时出现质量亏损Δm,其对应的能量ΔE=Δmc2.
(3)原子核分解成核子时要吸收一定的能量,相应的质量增加Δm,吸收的能量为ΔE=Δmc2.
技巧点拨
核能的计算方法
(1)根据ΔE=Δmc2计算,计算时Δm的单位是“kg”,c的单位是“m/s”,ΔE的单位是“J”.
(2)根据ΔE=Δm×931.5 MeV计算.因1原子质量单位(u)相当于931.5 MeV的能量,所以计算时Δm的单位是“u”,ΔE的单位是“MeV”.
(3)根据核子比结合能来计算核能:原子核的结合能=核子比结合能×核子数.
例题精练
8.重核裂变的一个核反应方程为U+n→Xe+Sr+xn,已知U、Xe、Sr的比结合能分别为7.6 MeV、8.4 MeV、8.7 MeV,则( )
A.该核反应方程中x=3
B.U的中子数为143
C.该核反应中质量增加
D.U的比结合能比Xe小,U比Xe更稳定
答案 B
9.太阳内部核反应的主要模式之一是质子—质子循环,循环的结果可表示为4H→He+2e+2ν,已知H和He的质量分别为mp=1.007 8 u和mα=4.002 6 u,1 u=931 MeV/c2,c为光速.在4个H转变成1个He的过程中,释放的能量约为( )
A.8 MeV B.16 MeV
C.26 MeV D.52 MeV
答案 C
解析 因电子的质量远小于质子的质量,计算中可忽略不计,核反应质量亏损Δm=4×1.007 8 u-4.002 6 u=0.028 6 u,释放的能量ΔE=0.028 6×931 MeV≈26.6 MeV,选项C正确.
综合练习
一.选择题(共20小题)
1.(2021•崇明区二模)下列射线中,来自于原子核内部,且穿透能力最强的射线是( )
A.α射线 B.γ射线 C.阴极射线 D.X射线
【分析】首先知道常见的射线,利用常见射线的本质和特点分析即可。
【解答】解:来自原子核内部的射线有α射线、β射线和γ射线,三种射线中α射线的电离作用最强,γ射线的穿透能力最强,故B正确,ACD错误。
故选:B。
【点评】本题考查三种射线的性质,明确各种射线的本质、特点和用途是解题的关键。
2.(2020春•大丰区校级期中)92238?核中有( )
A.92个电子 B.238个质子 C.146个中子 D.330个核子
【分析】根据元素符号各个方向数字表示的含义判断,左下角表示质子数,左上角表示质量数,质子数+中子数=质量数。
【解答】解:AB、元素符号左下角表示质子数,所以其质子数为92,故AB错误;
C、元素符号左上角表示质量数,所以其质量数为238,根据:质子数+中子数=质量数,所以其中子数为146,故C正确;
D、核子数等于质量数等于238,故D错误。
故选:C。
【点评】本题考查了元素中各微粒间的关系,特别要准确记忆质子数与中子数的数量和为质量数。
3.(2021春•杨浦区校级期中)关于γ射线,下列说法正确的是( )
A.γ射线是波长极短的电磁波
B.γ射线是高速运动的电子流
C.γ射线的贯穿本领比β射线弱
D.γ射线对空气的电离本领比β射线强
【分析】γ射线是原子核在发生a衰变和β衰变时产生的能量以γ光子的形式释放;γ射线实质是波长极短的电磁波,穿透能力最强,电离作用最弱。
【解答】解:AB、α射线实质是高速运动的氦核,β射线实质是高速运动的电子流,γ射线是波长极短的电磁波,故A正确,B错误;
C、三种射线中,γ射线穿透最强,因此它的贯穿能力比β射线强,故C错误;
D、三种射线中,α射线电离作用最强,β射线电离作用其次,γ射线电离作用最弱,因此γ射线对空气的电离作用比β射线弱,故D错误;
故选:A。
【点评】本题考查γ射线,知道γ射线实质是波长极短的电磁波,穿透能力最强,电离作用最弱。
4.(2021•浙江)据《自然》杂志2021年5月17日报道,中国科学家在稻城“拉索”基地(如图)探测到迄今为止最高能量的γ射线,能量值为1.40×1015eV,即( )
A.1.40×1015V B.2.24×10﹣4C C.2.24×10﹣4W D.2.24×10﹣4J
【分析】题干中给出的能量值为1.40×1015eV,eV即电子伏特为能量单位,选项中同为能量单位的只有J,换算关系为1eV=1.6×10﹣19J.
【解答】解:题干给出γ射线,能量值为1.40×1015eV,eV即电子伏特,为能量单位,1eV=1.6×10﹣19J,
ABC、ABC选项中所给单位均非能量单位,其中V为伏特,是电压/电势差的单位,C为库仑,电荷量的单位,W为瓦特,是功率的单位,故ABC错误;
D、1.40×1015eV=1.40×1015×1.6×10﹣19J=2.24×10﹣4J,故D正确;
故选:D。
【点评】本题考查单位换算,题干中给出的eV为能量单位,分析各选项通过排除法可较快排除错误选项,通过单位换算可求出正确选项,本题难度不大。
5.(2020春•阿勒泰地区期末)我国取得的重大科技成果之一是发现了三种元素的新的同位素,其中一种是80208Hg,它的中子数是( )
A.80 B.128 C.208 D.288
【分析】明确原子的表示方法,同时明确质量数等于质子数与中子数之和,从而求出中子数的个数。
【解答】解:80208Hg的电荷数是80,即质子数为80,而质量数为208,即中子数和质子数之和为208,所以中子数为208﹣80=128,故B正确,ACD错误。
故选:B。
【点评】本题考查原子符号的含义,明确原子核的基本组成,知道中子数和质子数之和称为质量数。
6.(2020•怒江州二模)在人类对微观世界进行探索的过程中,科学实验起到了非常重要的作用。下列说法正确的是( )
A.查德威克用α粒子轰击铍原子核,发现了质子
B.卢瑟福通过对α粒子散射实验的研究,揭示了原子核有复杂的结构
C.汤姆孙通过对阴极射线的研究,发现阴极射线是原子核中的中子变为质子时产生的β射线
D.居里夫妇从沥青铀矿中分离出了钋(Po)和镭(Ra)两种新元素
【分析】本题是原子物理学史问题,根据卢瑟福、汤姆孙、贝克勒尔、居里夫妇等人对物理学发展的贡献进行解答。
【解答】解:A、查德威克用α粒子轰击铍原子核,发现了中子。卢瑟福用α粒子轰击氮原子核,发现了质子,故A错误。
B、卢瑟福通过对α粒子散射实验的研究,揭示了原子有复杂的结构。贝克勒尔通过对天然放射性现象的研究,证明原子核有复杂结构,故B错误。
C、汤姆孙通过对阴极射线的研究发现了电子,但阴极射线不是原子核中的中子变为质子时产生的β射线,故C错误。
D、居里夫妇从沥青铀矿中分离出了钋(P0)和镭(Ra)两种新元素,故D正确。
故选:D。
【点评】解决本题的关键要掌握原子物理学史,记牢著名科学家的物理学成就。要注意揭示原子和原子核有复杂的实验是不同的。
7.(2021•虹口区二模)天然放射现象揭示了( )
A.原子可以再分
B.原子是核式结构的
C.原子核还可再分
D.原子核是由质子和中子组成的
【分析】原子是化学变化中的最小微粒,但还能再分,天然放射现象的发现就说明原子核能够再分,以此来解答.
【解答】解:A、天然放射现象中,原子核发生衰变,生成新核,同时有光子产生,因此说明了原子核可以再分,故C正确,A错误;
B、原子的核式结构是通过α粒子散射实验提出的,故C错误;
D、不能证实原子由中子,质子,电子构成,故D错误;
故选:C。
【点评】本题为物理、化学综合题,考查点较基础,熟悉基本化学概念以及原子结构等知识即可解答.
8.(2021•静安区二模)天然放射现象的发现揭示了( )
A.原子是可分的
B.原子的中心有一个很小的核
C.原子核具有复杂的结构
D.原子核由质子和中子组成
【分析】根据电子的发现判断;根据α粒子散射实验判断;根据天然放射现象的发现揭示了原子核有复杂的结构即可解答。
【解答】解:A、电子的发现,揭示了原子是可分的,故A错误;
B、卢瑟福在用α粒子轰击金箔的实验中发现了质子,提出原子核式结构学说,即原子是由原子核和核外电子组成的,故B错误;
CD、天然放射现象的发现揭示了原子核有复杂的结构,但是不能揭示原子核由质子和中子组成,故C正确,D错误。
故选:C。
【点评】本题考查物理学史中天然放射现象的发现对原子物理学产生的影响,对于物理学上重大发现、发明、著名理论要加强记忆,这也是考试内容之一。
9.(2021•嘉定区二模)由原子核衰变释放的,且属于电磁波的射线是( )
A.α射线 B.阴极射线 C.γ射线 D.X射线
【分析】α、β、γ射线全部来自于原子核,根据三种射线的本质和特点进行解答;
X射线是原子核的核外内层电子跃迁形成的。
【解答】解:ABC、α射线是高速氦核流,β射线是高速电子流,属于电磁波的射线是γ射线,故C正确,AB错误;
D、X射线是原子核的核外内层电子跃迁形成的,故D错误。
故选:C。
【点评】本题考查了三种射线的特点等知识点,关键要熟悉教材,牢记这些基础知识。
10.(2021•辽宁模拟)中科院近代物理研究所利用兰州重离子加速器(HIRFL),通过“熔合蒸发”反应合成超重核110271Ds并辐射出中子。下列可能合成该超重核的原子核组合是( )
A.2864Ni、82208Pb B.2862Ni、83209Bi
C.2864Ni、82207Pb D.2862Ni、83210Bi
【分析】根据核反应过程中电荷数守恒、质量数守恒,将选项代入检验即可。
【解答】解:核反应过程中电荷数守恒、质量数守恒,需满足Z1+Z2=110,A1+A2=271+1=272,将选项代入检验,只有A项符合,故BCD错误,A正确。
故选:A。
【点评】解答本题的关键是知道根据核反应过程中电荷数守恒、质量数守恒。
11.(2018春•松北区期末)同位素是指( )
A.质子数相同而核子数不同的原子
B.核子数相同而中子数不同的原子
C.核子数相同而质子数不同的原子
D.中子数相同而核子数不同的原子
【分析】根据质子数相同,而中子数或核子数不同的原子互为同位素来分析解答.
【解答】解:同位素是质子数相同,而中子数或核子数不同的原子,故A正确,BCD错误;
故选:A。
【点评】本题主要考查了同位素概念,注意概念的理解与把握,难度不大.
12.(2020•日照一模)在放射性同位素的应用中,下列做法正确的是( )
A.应该用α射线探测物体的厚度
B.应该用γ粒子放射源制成“烟雾报警器”
C.放射育种利用γ射线照射种子使遗传基因发生变异
D.医院在利用放射线诊断疾病时用半衰期较长的放射性同位素
【分析】知道放射的三种射线的电离和穿透能力的特点,α射线的贯穿本领较小,光子的贯穿能力最强。
【解答】解:A、γ光子的贯穿能力最强,应该用γ射线探测物体的厚度,故A错误;
B、因为α粒子的电离本领强,所以应该用α粒子放射源制成“烟雾报警器”,故B错误;
C、γ光子的贯穿能力最强,从而使DNA发生变异,所以放射育种利用γ射线照射种子使遗传基因发生变异,故C正确;
D、人体长时间接触放射线会影响健康,所以医院在利用放射线诊断疾病时用半衰期较短的放射性同位素,故D错误。
故选:C。
【点评】本题考查了放射性同位素的应用及射线的特点,题目识记较简单。
13.(2021•黄浦区校级模拟)卢瑟福发现质子的实验中用α粒子轰击的靶核是( )
A.金核 B.氮核 C.氦核 D.铍核
【分析】卢瑟福用α粒子轰击氮核首次实现了原子核的人工转变,并发现了质子;
【解答】解:卢瑟福发现质子的实验中用α粒子轰击的靶核是氮核,故ACD错误,B正确;
故选:B。
【点评】本题考查了α粒子轰击氮核实验,关键要熟悉教材,牢记基础知识点.
14.(2019秋•香坊区校级期中)研究表明,自然界存在四种基本相互作用力,它们是( )
A.万有引力、电磁力、强力、弱力
B.重力、弹力、摩擦力、电磁力
C.重力、弹力、强力、弱力
D.重力、分子力、浮力、摩擦力
【分析】了解四种基本相互作用,万有引力(简称引力)、电磁力、强相互作用和弱相互作用。
【解答】解:研究表明,自然界存在四种基本相互作用力,它们是万有引力,电磁相互作用,强相互作用,弱相互作用。而重力属于万有引力相互作用,浮力、弹力属于电磁相互作用,故A正确,BCD错误。
故选:A。
【点评】本题考查了四种基本相互作用。这种题型知识点广,多以基础为主,只要平时多加积累,难度不大。
15.(2016秋•榆阳区校级期末)下列说法不正确的是( )
A.在不需要考虑物体本身的大小和形状时,用质点来代替物体的方法叫假设法
B.我们所学的概念,诸如平均速度,瞬时速度以及加速度等,是伽利略首先建立起来的
C.根据速度定义式v=△x△t,当△t极短时,△x△t就可以表示物体在t时刻的瞬时速度,该定义应用了物理的极限法
D.自然界的四个基本相互作用是:万有引力、电磁相互作用、弱相互作用、强相互作用
【分析】质点是一种理想化的物理模型,实际并不存在,是等效替代。结合速度的概念,瞬时速度与平均速度,加速度等概念的引入及内容,自然界的四个基本相互作用。
【解答】解:A、用质点来代替物体的方法叫等效替代法,故A错误;
B、伽利略首先建立起来的平均速度,瞬时速度以及加速度等概念,故B正确;
C、瞬时速度的定义应用了物理的极限法,故C正确;
D、自然界的四个基本相互作用是:万有引力、电磁相互作用、强相互作、弱相互作用,故D正确;
本题选不正确的,
故选:A。
【点评】在高中物理学习中,我们会遇到多种不同的物理分析方法,这些方法对我们理解物理有很大的帮助;故在理解概念和规律的基础上,更要注意科学方法的积累与学习。
需要掌握质点的意义,加速度与速度的关系,平均速度与瞬时速度的区别。
16.(2021•南通四模)关于自然界中四种基本相互作用,下列说法正确的是( )
A.核外电子与原子核间的万有引力和库仑力大小相当
B.原子核内任意两个核子间都存在核力
C.核力是强相互作用,一定是引力
D.弱相互作用是短程力
【分析】根据四种基本相互作用的定义逐项分析即可求解.要明确四种基本相互作用的性质。
【解答】解:A、核外电子与原子核间的万有引力小于库仑力;故A错误;
B、核力属于短程力,只是在两个相邻核子间有核力的作用;故B错误;
C、核力是强相互作用,在核子间相距离小于0.8×10﹣15m时,核力表现为斥力,因此核子不会融合在一起;故C错误;
D、弱相互作用是短程力,故D正确;
故选:D。
【点评】本题主要考查了核力与四种基本相互作用的定义及适用范围,要明确各种相互作用的性质以及作用。
17.(2021•永州模拟)近代物理和相应技术的发展,极大地改变了人类的生产和生活方式,推动了人类文明与进步。关于近代物理知识下列说法正确的是( )
A.用光电管进行光电效应实验中,分别用频率不同的单色光照射到同种金属上,入射光的强度越大,光电子的最大初动能就越大
B.查德威克预言了中子的存在,卢瑟福通过实验发现了中子
C.玻尔理论成功解释了大量原子光谱规律,其局限性在于保留了经典粒子的观念
D.钋(84218Po)是氡(86222Rn)的衰变产物之一,故钋(84218Po)的比结合能大于氡(86222Rn)的比结合能
【分析】根据爱因斯坦光电效应方程判断;根据物理学史和物理学家的主要贡献分析;玻尔理论只能解释氢原子光谱;核反应的生成物的比结合能大于反应物的比结合能。
【解答】解:A、用光电管进行光电效应实验中,根据爱因斯坦光电效应方程Ek=hv﹣W0,可知光电子的最大初动能与入射光的频率有关,与入射光的强度无关,故A错误;
B、卢瑟福预言了中子的存在,查德威克通过实验发现了中子,故B错误;
C、玻尔理论只成功解释了氢原子光谱规律,其局限性在于保留了经典粒子的观念,故C错误;
D、衰变产物的新核更稳定,比结合能更大,故D正确。
故选:D。
【点评】本题考查了光电效应、能级跃迁、比结合能以及科学家的主要贡献,熟记相关知识即可解答。
18.(2020•河南二模)在自然界稳定的原子核中,中子数(N)和质子数(Z)之间的关系如图所示。根据图中所提供的信息及原子核的有关知识,对于在自然界中的稳定原子核,下列说法正确的是( )
A.较轻的原子核,质子数和中子数大致相等
B.较重的原子核,质子数大于中子数
C.越重的原子核,质子数和中子数差值越小
D.在很大的原子核中,可以有质子数和中子数相等的情况
【分析】如图所示,自然界中较轻的原子核,质子数和中子数大致相等;图象中横坐标Z表示质子数,A表示中子数;较重的原子核,中子数大于质子数;
【解答】解:A、自然界中较轻的原子核,质子数和中子数大致相等,故A正确;
BCD、较重的原子核,中子数大于质子数,二者的差值越大,故BCD错误。
故选:A。
【点评】本题考查了原子的质子数和中子数的关系变化情况,从图中可以得到信息,只要平时多加积累,难度不大。
19.(2018秋•市中区校级月考)放射性同位素电池是一种新型电池,它是利用放射性同位素衰变放出的高速带电粒子(α射线、β射线)与物质相互作用,射线的动能被阻止或吸收后转变为热能,再通过换能器转化为电能的一种装置。其构造大致是:最外层是由合金制成的保护层,次外层是防止射线泄漏的辐射屏蔽层,第三层是把热能转化成电能的换能器,最里层是放射性同位素。电池使用的三种放射性同位素的半衰期和发出的射线如下表:
同位素
90Sr
210Po
238Pu
射线
β
α
α
半衰期
28年
138天
89.6年
若选择上述某一种同位素做为放射源,使用相同材料制成的辐射屏蔽层,制造用于执行长期航天任务的核电池,则下列论述正确的是( )
A.90Sr的半衰期较长,使用寿命较长,所需的屏蔽材料较薄
B.210Po的半衰期最短,使用寿命最长,所需的屏蔽材料较薄
C.238Pu的半衰期最长,使用寿命最长,所需的屏蔽材料较薄
D.放射性同位素在发生衰变时,出现质量亏损,且衰变前后的总质量数变化
【分析】考虑各个同位素衰变时所释放出的射线的不同特性,以及半衰期与使用寿命的关系即可作答
【解答】解:A、90Sr的半衰期较长,因此使用寿命较长,但释放出的射线为β射线,穿透力比α射线强得多,因此所需屏蔽材料较厚,故A错误
B、210Po的半衰期最短,使用寿命最短,故B错误
C、238Pu的半衰期最长,使用寿命最长,且释放的α射线,穿透力弱,所需的屏蔽材料较薄,故C正确
D、在衰变的过程中,电荷数守恒、质量数守恒,故D错误。
故选:C。
【点评】本题考查了原子核的衰变有关知识,需要注意的是屏蔽材料的厚薄取决于释放射线的种类,穿透力强的射线需要的屏蔽材料也较厚。衰变前后遵循质量守恒定律与电荷守恒定律。
20.(2021•宜昌模拟)2020年12月4日14时02分,新一代“人造太阳”装置﹣﹣中国环流器二号M装置(HL﹣2M)在成都建成并实现首次放电,标志着中国自主掌握了大型先进托卡马克装置的设计、建造和运行技术,其发生的可控核聚变方程为:23He+12H→34Li+X(X表示某种粒子),则下列说法正确的是( )
A.X为质子
B.该核反应不存在质量亏损
C.该核反应是我国秦山核电站利用核能的方式
D.34Li原子核比23He原子核稳定
【分析】根据电荷数守恒、质量数守恒得出未知粒子的电荷数和质量数,确定未知粒子为何种粒子;
比结合能越大,原子核越稳定;
目前利用核能发电的是重核裂变。
【解答】解:A、根据质量数守恒和电荷数守恒可知X的质量数为1,电荷数为0,所以X为中子,故A错误;
B、该反应过程放出能量,说明存在质量亏损,故B错误;
C、该核反应不是目前利用核能的主要方式,因为该核聚变不可控,目前利用核能发电的是重核裂变,故C错误;
D、反应过程放出能量,说明生成物比反应物更稳定,而比结合能越大,所以34Li的原子核比23He的原子核更稳定,故D正确。
故选:D。
【点评】本题考查了轻核聚变与重核裂变和核反应过程中电荷数守恒质量数守恒定律,要明白比结合能越大,原子核越稳定,属于基础题。
二.多选题(共9小题)
21.(2021春•温州期中)下列说法正确的是( )
A.体检时,医生用γ射线给学生拍摄胸片
B.雷达是利用超声波来测量物体位置
C.天空看起来是蓝色的,是因为大气对太阳光的散射作用
D.康普顿效应是研究石墨对X射线散射时存在波长大于入射波长的成分
【分析】医生用X射线给学生拍摄胸片;雷达是利用电磁波来测定物体位置的设备;大气对阳光中波长较短、频率较大的蓝光散射得较多;根据康普顿效应的定义判断。
【解答】解:A、体检时,医生用X射线给学生拍摄胸片,不是γ射线,故A错误;
B、雷达是利用电磁波来测定物体位置的设备,不是超声波,故B错误;
C、大气对光的散射有一个特点:波长较短的光容易被散射,波长较长的光不容易被散射,天空是蓝色的,这是因为大气对阳光中波长较短、频率较大的蓝光散射得较多,故C正确;
D、美国物理学家康普顿在研究石墨对X射线的散射时,发现在散射的X射线中,除了与入射波长相同的成分,还有波长大于入射波长的成分,这个现象称为康普顿效应,故D正确。
故选:CD。
【点评】本题考查了X射线的作用、雷达的应用、光的散射作用、康普顿效应等基础知识,要求学生对这部分知识要重视课本,强化记忆。
22.(2021春•南平期末)如图为物理学家拍摄的DNA分子的X射线衍射图样,生物学家据此提出DNA的双螺旋结构模型。下列说法中正确的是( )
A.X射线是高速电子流
B.X射线的频率比可见光的低
C.衍射图样说明了X射线具有波动性
D.拍摄所用X射线的波长与DNA分子大小接近
【分析】X射线属于电磁波;根据电磁波谱判断;衍射图样说明了X射线具有波动性;根据明显衍射的条件判断。
【解答】解:A、X射线是电磁波,不是电子流,故A错误;
B、根据电磁波谱,可知X射线的频率比可见光的高,故B错误;
C、衍射是波特有的现象,衍射图样说明了X射线具有波动性,故C正确;
D、发生明显衍射的条件是波长与障碍物的尺寸相差不多,故拍摄所用X射线的波长与DNA分子大小接近,故D正确。
故选:CD。
【点评】本题考查了X射线的特点及应用,要求学生对X射线的相关知识深刻理解,并强化记忆。
23.(2018春•桥西区校级期末)有一个原子核83210Bi,关于这个原子核,下列说法中正确的是( )
A.核外有83个电子,核内有127个质子
B.核外有83个电子,核内有83个质子
C.核内有83个质子,127个中子
D.核内有210个核子
【分析】掌握原子核的表示方法,知道83为电荷数,即核内的质子数;而210表示质量数,即质子数和中子数之和。
【解答】解:根据原子核的表示方法得质子数为83,质量数为210,故中子数为210﹣83=127.而质子和中子统称为核子,故核子数为210,因此C、D两项正确;
由于不知道原子的电性,就不能判断核外电子数,故A、B两项不正确。
故选:CD。
【点评】本题考查原子核的表示方法,明确如何根据原子核的表达式确定质子数和中子数,同时明确质子数为对应的原子序数。
24.(2013春•佛山期末)以下哪些现象和原子核的变化有关的是( )
A.α粒子散射 B.天然放射性 C.光电效应 D.热核反应
【分析】α粒子散射现象是用α粒子打到金箔上,受到原子核的库仑斥力而发生偏折的现象;天然放射现象是原子核内部自发的放射出α粒子或电子的现象;光电效应是原子核外层电子脱离原子核的束缚而逸出;热核反应是轻核的聚变.
【解答】解:A、α粒子散射实验表明了原子内部有一个很小的核,并没有涉及到核内部的变化,故A错误;
B、天然放射现象是原子核内部发生变化自发的放射出α粒子或电子,从而发生α衰变或β衰变,反应的过程中核内核子数,质子数,中子数发生变化,故B正确;
C、光电效应是原子核外层电子脱离原子核的束缚而逸出,没有涉及到原子核的变化,故C错误;
D、热核反应是轻核的聚变,故D正确。
故选:BD。
【点评】本题考查这几种物理现象的本质,内容简单,只要加强记忆就能顺利解决,故应加强对基本知识的积累.
25.(2021•七模拟)两弹元勋邓稼先、钱学森放弃美国优厚待遇毅然回国,投身原子弹和氢弹研制,在推动我国原子物理学的发展方面做出了杰出贡献,研制两弹的核反应方程有:①92235U+01n→54136Xe+3890Sr+x01n,②12H+13H→24He+01n。下列说法正确的是( )
A.核反应方程①中的x=3
B.原子弹爆炸原理与核反应方程①相同
C.②是氢弹爆炸原理的核反应方程
D.核弹爆炸的能量来源于原子核外电子的跃迁
【分析】根据核反应方程遵循质量数守恒和电荷数守恒,对方程①质量数守恒列式;依据重核裂变,轻核聚变的特点判断;核能来源于反应时质量亏损。
【解答】解:A、根据核反应方程遵循质量数守恒和电荷数守恒,对方程①质量数守恒有
235+1=136+90+x 解得 x=10,故A错误;
B、方程①是重核裂变,而原子弹爆炸原理也是重核裂变,所以两者原理相同,故B正确;
C、方程②是轻核聚变反应方程,氢弹的反应原理也是轻核聚变,故C正确;
D、核弹爆炸的能量来源于核反应时质量的亏损,即△E=△mc2,而核外电子跃迁是物质吸收核辐射能量的原理,故D错误。
故选:BC。
【点评】本题考查了核反应相关的知识点,重核裂变,轻核聚变,要知道都是向比结合能变大的趋势发生,在核反应中质量不再守恒,能量也不再守恒,而是质量和能量守恒(质能守恒),动量守恒还适用。
26.(2021春•瑶海区月考)2011年3月11日。日本发生里氏九级大地震。造成福岛核电站的核泄漏事故。在泄漏的污染物中含有131I和137Cs两种放射性元素。它们通过一系列:衰变产生对人体有危害的辐射。其中131I的衰变方程为53131I→54131Xe+−10e,其半衰期为8天。下列说法正确的是( )
A.该核反应是α衰变
B.53131I原子核中含有78个中子
C.经过16天,75%的53131I原子核发生了衰变
D.虽然该反应出现质量亏损,但核反应前后的原子核总质量数不变
【分析】衰变过程是原子核自发的,满足质量数与质子数守恒,而原子核由中子与质子组成;依据半衰期公式m=m0(12)tT的应用,从而即可求解。
【解答】解:A、由题可知,衰变方程为53131I→54131Xe+−10e,是β衰变,该核反应的实质是131I原子核内一个中子转变成了一个质子和一个电子。故A错误;
B、53131I原子核中含有131和核子,53个质子,所以有:131﹣53=78个中子。故B正确;
C、由于半衰期为8天,经过8天,有一半发生衰变,当经过16天,则有75%的53131I原子核发生了衰变,故C正确;
D、虽然该反应出现质量亏损,但核反应前后的原子核总质量数仍是不变。故D正确。
故选:BCD。
【点评】衰变是自发的过程,而核反应过程则是人工转变的,它们均满足质量数与质子数守恒规律,知道半衰期公式,同时要注意半衰期是大量放射性元素衰变的统计规律。
27.(2020春•大丰区校级期中)关于同位素,下列说法中正确的是( )
A.同位素具有相同的化学性质
B.同位素具有相同的核子数
C.同位素具有相同的质子数
D.同位素具有相同的中子数
【分析】同位素具有相同的质子数,不同的中子数,质量数不同,在元素周期表中占据相同的位置,化学性质相同.
【解答】解:A、同位素在元素周期表中占据的位置相同,化学性质相同,故A正确。
B、同位素具有相同的质子数,不同的中子数,则核子数不同,故BD错误,C正确。
故选:AC。
【点评】本题考查同位素的基本概念,知道同位素的特点,知道哪些相同,哪些不同,基础题.
28.(2021春•商洛期末)1932年,查德威克用α粒子轰击皱核,发现了中子,并因这一伟大发现而获得诺贝尔物理学奖。发现中子的核反应方程为24He+49Be→xyA+01n,其中xyA为生成的新核。下列说法正确的是( )
A.x=5 B.x=6 C.y=12 D.y=13
【分析】明确核反应中质量数守恒和电荷数守恒,分别根据质量数和电荷数守恒列式即可求出x和y。
【解答】解:根据质量数守恒可得4+9=y+1,解得:y=12;
根据电荷数守恒可得2+4=x+0,解得x=6,故BC正确,AD错误。
故选:BC。
【点评】本题考查对核反应方程的理解,要注意明确在核反应中质量数和电荷数均守恒。
29.(2018秋•屯溪区校级月考)科学家已经发现自然界存在四种相互作用,下列说法中,哪些是符合科学家的认识的( )
A.弹力应该归结为电磁力
B.原子核内所有核子之间都存在核力的作用
C.摩擦力仍然是电磁力的一种表现形式
D.电磁力是比万有引力更强的相互作用。
【分析】根据四种基本相互作用的定义逐项分析即可求解。要明确四种基本相互作用的性质,知道弹力和摩擦力属于电磁力。
【解答】解:AC、电磁力是两个带电粒子或物体之间的相互作用力,两个相互运动的电荷之间存磁力。力学中的弹力、摩擦力、浮力都属于电磁力的范畴,故A、C正确;
B、核力是短程力,作用范围在1.5×10﹣15m,原子核的半径数量级在10﹣15m,所以核力只存在于同一个原子核内的相邻的核子之间,两个相邻原子核之间的核子之间没有核力,故B错误;
D、电磁力是存在于物质和物质间,以电磁力来维持物质的结构,万有引力其实是某种重物在空间中让空间扭曲而类似吸引其他物质的力,电磁力远大于万有引力,故D正确;
故选:ACD。
【点评】本题主要考查了核力与四种基本相互作用的定义及适用范围,要明确各种相互作用的性质以及作用。
三.填空题(共8小题)
30.(2021•静安区二模)阴极射线和β射线的组成粒子都是 电子 ,其中 阴极 射线来自于原子核的外部。
【分析】阴极射线来自原子的核外电子,β射线来源于原子核中中子的转化。
【解答】解:阴极射线和β射线本质上都是电子流,阴极射线来自原子的核外电子,而β射线是由原子核中中子转化而来的。
故答案为:电子,阴极。
【点评】本题考查了阴极射线和β射线的异同点,解决此题的关键是要明确二者的由来是什么。
31.(2020春•宜丰县校级月考)如图(a)是α、β、γ三种射线穿透能力的示意图,图(b)是工业上利用射线的穿透性来检查金属内部的伤痕的示意图,请问图(b)中的检查是利用了 γ 射线。
【分析】α、β、γ三种射线中γ射线的穿透能力最强,常用γ射线穿透能力强的特点进行金属探伤,长时间接受辐射对人体有害,因此要有严格的保护措施。
【解答】解:α、β、γ三种射线中α射线电离能力最强,γ射线穿透能力最强,因此用γ射线来检查金属内部的伤痕,
故答案为:γ
【点评】本题考查了射线的应用于防护,在现代生活中有很多仪器用到各种射线,要加强理解,明确其工作原理。
32.(2020•上海模拟)在卢瑟福和查德威克等科学家实验研究的基础上,人们证实了原子核是由质子和 中子 组成的。一个氦原子核(24He)中有 2 个质子。
【分析】原子核是由质子和中子组成,原子符号中,左下角数字表示质子数,左上角数字表示质量数。
【解答】解:卢瑟福通过α粒子的散射实验研究,提出了原子的核式结构学说,卢瑟福的学生查德威克研究发现了中子,证实了原子核是由质子和中子组成的,一个氦原子核(24He)中有2个质子。
故答案为:中子;2。
【点评】本题主要考查了原子符号的含义以及各微粒数目之间的关系,知道原子核是由质子和中子组成,较简单。
33.(2015春•上海校级期中)天然放射性现象发出的射线中,存在α射线、 β射线 和γ射线,其中α射线的本质是高速运动的 氦 核(填写元素名称).
【分析】解答本题应掌握,天然放射性现象发出的粒子包括:α射线、β射线和γ射线;并能并确各种射线的性质以及所对应的成分.
【解答】解:天然放射性现象会发出α射线、β射线和γ射线:α射线是具有放射性的元素的原子核在发生衰变时两个中子和两个质子结合在一起而从原子核中释放出来;故放出的是氦原子核.β射线是具有放射性的元素的原子核中的一个中子转化成一个质子同时释放出一个高速电子即β粒子.γ射线是原子核在发生α衰变和β衰变时产生的能量以γ光子的形式释放.
故答案为:β射线,氦
【点评】本题考查天然放射性现象的性质,要求能牢记三种射线的性质.明确α射线是氦原子核,具有较强的电离性,但穿透性较弱.
34.(2020•青浦区二模)α射线、β射线、γ射线、阴极射线四种射线中由原子核内射出、属于电磁波的射线是 γ射线 ,不是原子核内射出的射线是 阴极射线 。
【分析】α、β、γ射线全部来自于原子核,阴极射线来自于核外电子;根据三种射线的本质和特点进行解答。
【解答】解:α射线是高速氦核流,β射线是高速电子流,属于电磁波的射线是γ射线,阴极射线来自于核外电子,不是原子核内射出的射线。
故答案为:γ射线,阴极射线。
【点评】本题考查了阴极射线产生的原理及三种射线的特点等知识点,关键要熟悉教材,牢记这些基础知识。
35.(2018春•武功县校级月考)某放射性原子核A经过一系列α衰变和β衰变后变为原子核B.若B核内质量数比A核内少8个,中子数比A核少7个。则发生了 2 次α衰变和 3 次β衰变。若核发生α衰变的半衰期为半年,则经过 1 年有34的核A#/DEL/#Z#/DEL/#X发生了衰变。
【分析】根据质量数和电荷数守恒判断发生α和β衰变的次数,根据半衰期公式判断衰变时间。
【解答】解:设原子核A变为原子核B需要经过x次α衰变和y次β衰变,根据质量数和电荷数守恒则有:4x=8,2x﹣y=1,所以解得:x=2,y=3,即原子核A变为原子核B需要经过2次α衰变和3次β衰变;
若核发生α衰变的半衰期为半年,则有:14m=m(12)t0.5
解得:t=1年。
故答案为:2,3,1
【点评】本题考查了原子核衰变过程中质量数和电荷数守恒的应用,对于这一重点知识,要注意加强练习。
36.(2021•晋江市模拟)图为查德威克发现新粒子的实验装置,用放射性元素(Po)发出的α粒子轰击铍(Be)会产生粒子流A,用粒子流A轰击石蜡,会放出粒子流B,则A为 中子 ,B为 质子 。
【分析】天然放射性元素钋(Po)放出的α射线轰击铍时会产生高速中子流,轰击石蜡时会打出质子.
【解答】解:用放射源钋的α射线轰击铍时,能发射出一种穿透力极强的中性射线,这就是所谓铍“辐射”,即中子流,中子轰击石蜡,将氢中的质子打出,即形成质子流。
故答案为:中子,质子
【点评】本题考查了天然放射现象,核反应产生的粒子.
37.(2018秋•城北区校级月考)四种基本相互作用分别是 万有引力 , 电磁力 , 强相互作用 , 弱相互作用 。
【分析】了解四种基本相互作用,万有引力、电磁力、强相互作用和弱相互作用。
【解答】解:四种基本相互作用:万有引力(简称引力)、电磁力、强相互作用和弱相互作用。
故答案为:万有引力、电磁力、强相互作用、弱相互作用
【点评】对于四种基本相互作用我们仅仅了解就行呢,知道哪些力属于哪种相互作用。
四.计算题(共3小题)
38.(2018春•离石区校级期末)10g某放射性元素经过20天后还剩下0.625g,求;
(1)该元素的半衰期是多少天,
(2)如果再经过30天,还剩多少g该元素。(结果保留三位有效数字)
【分析】(1)根据衰变后的质量与原质量的关系,结合半衰期公式,求出半衰期的次数,从而得出半衰期。
(2)根据衰变后的质量与原质量的关系即可求出。
【解答】解:(1)10g铋210经过20天后还剩下0.625g,由公式m=m0(12)tT知20T=4,所以T=5天
(2)再经过30天=6个半衰期,剩余的质量:m′=m(12)6=0.625×(12)6=9.77×10﹣3g
答:(1)该元素的半衰期是5天;
(2)如果再经过30天,还剩9.77×10﹣3g该元素。
【点评】解决本题的关键知道半衰期的定义,知道剩余质量与半衰期次数的关系。
39.原子核的能量也是量子化的,89226Ac能发生β衰变产生新核90226Th,处于激发态的新核90226Th的能级图如图所示.
①写出89226Ac发生β衰变的方程;
②发生上述衰变时,探测器能接收到γ射线谱线有几条?求出波长最长γ光子的能量E.
【分析】①根据质量数和核电荷数守恒写出核反应方程;
②根据Cn2 求出这群氢原子发光的光谱的条数,依据能级差最小,发出的光子频率最小,对应的波长最长,即可求解.
【解答】解:①由质量数与核电荷数守恒可知,核衰变反应方程为:
89226Ac→90226Th+−10e
②根据C32=3,知可能观测到氢原子发射的不同波长的光3种.
所以这群氢原子发光的光谱共有3条.
波长最长对应能级差最小 E=E2﹣E1=0.0721MeV;
答:①89226Ac发生β衰变的方程89226Ac→90226Th+−10e;
②三个能级间跃迁有3条谱线,波长最长γ光子的能量E为0.0721MeV.
【点评】本题考查了核反应方程的书写规律,关键抓住辐射的光子能量与能级差之间的关系,跃迁过程中光子种类的判定.
40.氘核和氚核聚变时的核反应方程为12H+13H→24He+01n,已知13H的平均结合能是2.78MeV,12H的平均结合能是1.09MeV,24He的平均结合能是7.03MeV,试计算核反应时释放的能量。
【分析】先算出反应前后的质量亏损,再利用质能方程E=△mc2求解。
【解答】解:反应前的结合E1=(2.78×3+1.09×2)MeV=10.52MeV
反应后的结合能E2=7.03×4MeV=28.12 MeV
能聚变释放出的能量△E=E2﹣E1=28.12 MeV﹣10.52MeV=17.6 MeV
答:核反应时释放的能量为17.6 MeV。
【点评】本题考查了利用质能方程计算核反应能量。注意平均结合能和结合能的区别,这一点在解题中容易出错。
五.解答题(共7小题)
41.请列表总结一下3种射线的特性。
名称
本质
射出速度
穿透能力
电离作用
α射线
β射线
γ射线
【分析】根据它们的各自的特点解题:α贯穿物质的本领很小,一张薄铝箔或一张薄纸就能将它挡住,但有很强的电离作用,很容易使空气电离;β粒子是高速电子,速度接近光速,贯穿本领很大,能穿透几毫米厚的铝板,但电离能力一般;γ射线是波长很短的电磁波,贯穿本领最强,能穿透几厘米厚的铅板,但电离能力最小。
【解答】解:答:(1)α射线的本质为氦原子核4#/DEL/#2#/DEL/#He,射出速度为光速的十分之一,穿透能力很弱,电离作用很强;
(2)β射线的本质为电子流0#/DEL/#−1#/DEL/#e,射出速度接近光速,穿透能力较强,电离作用一般;
(3)γ射线的本质为高能电磁波,射出速度为光速,穿透能力很强,电离作用很弱。
答:(1)氦原子核4#/DEL/#2#/DEL/#He,c10,很弱,很强;
(2)电子流0#/DEL/#−1#/DEL/#e,光速的十分之一,较强,一般;
(3)高能电磁波,光速,很强,很弱。
【点评】注意点:三种射线都是从原子核中放射出来的,当放射性物质衰变时,有时放射α射线,有时放射β射线,同时伴有γ射线,因此在射线中同时有α、β、γ三种射线。放射线的发现揭示了原子核结构的复杂性,促使人们对它做进一步的研究。
42.天然放射现象放出的三种射线,α射线、β射线γ射线,它们各自具有什么特点?
【分析】α、β、γ三种射线分别是氦核、电子、电磁波,三种射线的穿透能力逐渐增强,电离能力逐渐减弱,γ射线的速度最快。
【解答】解:α射线的电离本领最强,穿过空气时可以使空气变为导体,但是穿透能力最弱,通常一张纸就可以挡住;
β射线穿透能力比α射线强,电离本领比α射线弱,通常一般的金属板或有机玻璃就可以挡住β射线;
γ射线的穿透能力最强,电离能力也最弱,要想挡住γ射线,一般需要采用厚的混凝土墙或重金属板块。
答:α射线的电离本领最强,穿透能力最弱;β射线穿透能力比α射线强,电离本领比α射线弱;γ射线的穿透能力最强,电离能力也最弱。
【点评】本题考查的是三种射线的特点,较简单,只要熟记α、β、γ三种粒子的电离本领和贯穿本领的特点即可。
43.(2018春•松北区期末)已知镭的原子序数是88,原子核质量数是226.试问:
(1)镭核中质子数和中子数分别是多少?
(2)镭核的核电荷数和所带电荷量是多少?
(3)若镭原子呈中性,它核外有多少电子?
【分析】明确原子序数的定义,知道原子核内由质子和中子组成,同时物体为中性时,核外电子数与质子数相同。
【解答】解:(1)原子序数对应了原子内部的质子数,故镭核中质子数等于电荷数为88;中子数为:226﹣88=138;
(2)镭核的核电荷数为88,镭核所带的电荷量为:Q=88e=88×1.6×10﹣19=1.41×10﹣17C。
(3)若镭原子呈中性,它核外电子与质子数相同,故核外有88个电子。
答:(1)镭核中质子数和中子数分别是88和138;
(2)镭核的核电荷数和所带电荷量分别为88和1.41×10﹣17C
(3)若镭原子呈中性,它核外有88个电子。
【点评】根据电荷数守恒和质量数守恒分析质子数和质量数的变化。中子数+质子数=质量数,质子数=原子序数=核外电子数。
44.静止在匀强磁场中的某放射性原子核,经过α衰变后产生一个新核a#/DEL/#b#/DEL/#X,若α粒子速度方向垂直磁场方向,当α粒子在磁场中转动了a圈时,新核转动的圈数是多少?
【分析】根据电荷数守恒、质量数守恒判断衰变方程,根据周期公式得出粒子的周期之比,从而即可求解.
【解答】解:根据电荷数守恒、质量数守恒b+2a+4Y→a#/DEL/#b#/DEL/#X+24 He.
根据周期T=2πmqB,知周期比等于质量和电荷量比值之比,
所以X核和α粒子的周期之比为ab:42=a:2b,则它们的频率之比2b:a,
当α粒子转了a圈时,则X核转了2b圈;
答:当α粒子在磁场中转动了a圈时,新核转动的圈数是2b.
【点评】解决本题的关键知道静止在匀强磁场中的核衰变时动量守恒,掌握带电粒子在磁场中运动的半径公式和周期公式.
45.如图所示是工厂利用放射线自动控制铝板厚度的装置示意图。
(1)请简述自动控制原理。
(2)如果工厂生产的是厚度为1mm的铝板,在α、β和γ三种射线中,哪一种对铝板的厚度起主要控制作用,为什么?
【分析】(1)根据穿过铝板射线的强度大小来调节两轮间距,从而控制铝板厚度。
(2)α射线的穿透本领很小,穿不透铝板,而γ射线穿透本领又太强,在厚度变化在毫米级是几乎不受影响。
【解答】解:(1)放射线具有穿透本领,如果向前运动的铝板的厚度有变化,则探测器接收到的放射线的强度就会随之变化,这种变化被转化为电信号输入到相应装置,进而自动地控制图中右侧的两个轮间的距离,使铝板的厚度恢复正常。
(2)β射线起主要作用。因为α射线的穿透本领很小,一张薄纸就能把它挡住; γ射线的穿透本领非常强,能穿透几厘米的铝板,1mm左右的铝板厚度发生变化时,透过铝板的射线强度变化不大; β射线的穿透本领较强,能穿透几毫米的铝板,当铝板的厚度发生变化时,透过铝板的射线强度变化较大,探测器可明显地反应出这种变化,使自动化系统做出相应的反应。
答:(1)放射线具有穿透本领,如果向前运动的铝板的厚度有变化,则探测器接收到的放射线的强度就会随之变化,这种变化被转化为电信号输入到相应装置,进而自动地控制图中右侧的两个轮间的距离,使铝板的厚度恢复正常。
(2)β射线起主要作用。
【点评】本题考查了α、β、γ三种射线的特性,电离本领依次减弱,穿透本领依次增强,能在生活中加以利用。
46.查德威克用 α粒子 轰击 铍核 产生了中子,从而证明中子是 原子核 的一个组成部分。该核反应方程是:24He+49Be→612C+ 01n
【分析】人工核转变是指通过人工技术(射线,激光,粒子撞击等手段)使原子发生的反应,反应过程中电荷数和质量数守恒,根据电荷数守恒、质量数守恒配平核反应方程式。
【解答】解:查德威克用α粒子轰击铍核,产生中子,确认了中子时组成原子核的一部分,根据核反应过程中核电荷数与质量数守恒,知核反应方程式为24He+49Be→612C+01n,
故答案为:α粒子,铍核,原子核,01n。
【点评】本题考查了原子核的人工在转变,做好本题的关键是利用质量数守恒和核电荷数守恒判断生成物。
47.在原子核里还有电磁力在起作用。请你说出这个力是倾向于帮助还是阻止核裂变的发生。
【分析】根据电磁力和核力的特征进行分析即可。
【解答】解:因为质子带正电,原子核内的质子必然是相互排斥而倾向分离、破裂的,但是原子核内的核子之间又是存在强的相互吸引作用力,也就是核力,正是核力的存在保证了原子核不会破裂,而是结合成一个整体。但核力的特点是只在原子核内非常小的范围内起作用,距离增大,作用迅速衰减至0.在原子核内的小距离内,核力非常强大,使质子和中子结合成整体﹣﹣原子核。当能量足够高的中子撞击原子核时,使核分裂,同时释放出巨大能量﹣﹣原子核能,这就是核裂变。
答:详见解析。
【点评】本题主要考查电磁力和核力的作用范围的问题,多总结相关的知识点即可解决。
高中物理1 原子核的组成课时训练: 这是一份高中物理1 原子核的组成课时训练,文件包含新课改-高中物理-选修第3册08A原子核基础版教师版docx、新课改-高中物理-选修第3册08A原子核基础版学生版docx等2份试卷配套教学资源,其中试卷共29页, 欢迎下载使用。
新课改-高中物理一轮复习(下) 18 A机械波 基础版: 这是一份新课改-高中物理一轮复习(下) 18 A机械波 基础版,文件包含新课改-高中物理一轮复习下18A机械波基础版教师版docx、新课改-高中物理一轮复习下18A机械波基础版学生版docx等2份试卷配套教学资源,其中试卷共61页, 欢迎下载使用。
新课改-高中物理一轮复习(下) 17 A机械振动 基础版: 这是一份新课改-高中物理一轮复习(下) 17 A机械振动 基础版,文件包含新课改-高中物理一轮复习下17A机械振动基础版教师版docx、新课改-高中物理一轮复习下17A机械振动基础版学生版docx等2份试卷配套教学资源,其中试卷共50页, 欢迎下载使用。