新课改-高中物理一轮复习(下) 13 C原子结构与原子核 提升版
展开1.电子的发现:英国物理学家汤姆孙发现了电子.
2.α粒子散射实验:1909年,英国物理学家卢瑟福和他的助手进行了用α粒子轰击金箔的实验,实验发现绝大多数α粒子穿过金箔后基本上仍沿原来方向前进,但有少数α粒子发生了大角度偏转,偏转的角度甚至大于90°,也就是说它们几乎被“撞”了回来.
3.原子的核式结构模型:在原子中心有一个很小的核,原子全部的正电荷和几乎全部质量都集中在核里,带负电的电子在核外空间绕核旋转.
例题精练
1.在卢瑟福的α粒子散射实验中,有少数α粒子发生了大角度偏转,其原因是( )
A.原子中的正电荷和绝大部分质量集中在一个很小的核上
B.正电荷在原子中是均匀分布的
C.原子中存在着带负电的电子
D.原子只能处于一系列不连续的能量状态中
考点二 玻尔理论和能级跃迁
1.玻尔理论
(1)定态假设:电子只能处于一系列不连续的能量状态中,在这些能量状态中电子绕核的转动是稳定的,电子虽然绕核运动,但并不产生电磁辐射.
(2)跃迁假设:电子从能量较高的定态轨道(其能量记为Em)跃迁到能量较低的定态轨道(能量记为En,m>n)时,会放出能量为hν的光子,这个光子的能量由前后两个能级的能量差决定,即hν=Em-En.(h是普朗克常量,h=6.63×10-34 J·s)
(3)轨道量子化假设:原子的不同能量状态跟电子在不同的圆周轨道绕核运动相对应.原子的定态是不连续的,因此电子的可能轨道也是不连续的.
2.氢原子的能量和能级跃迁
(1)能级和半径公式:
①能级公式:En=eq \f(1,n2)E1(n=1,2,3…),其中E1为基态能量,其数值为E1=-13.6 eV.
②半径公式:rn=n2r1(n=1,2,3…),其中r1为基态轨道半径,又称玻尔半径,其数值为r1=0.53×10-10 m.
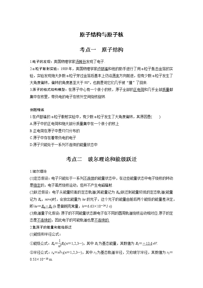
(2)氢原子的能级图,如图1所示.
图1
技巧点拨
1.两类能级跃迁
(1)自发跃迁:高能级→低能级,释放能量,发射光子.
光子的频率ν=eq \f(ΔE,h)=eq \f(E高-E低,h).
(2)受激跃迁:低能级→高能级,吸收能量.
吸收光子的能量必须恰好等于能级差hν=ΔE.
2.光谱线条数的确定方法
(1)一个氢原子跃迁发出可能的光谱线条数最多为(n-1).
(2)一群氢原子跃迁发出可能的光谱线条数N=Ceq \\al(2,n)=eq \f(nn-1,2).
3.电离
(1)电离态:n=∞,E=0.
(2)电离能:指原子从基态或某一激发态跃迁到电离态所需要吸收的最小能量.
例如:基态→电离态:E吸=0-(-13.6 eV)=13.6 eV
(3)吸收的能量足够大,克服电离能后,获得自由的电子还具有动能.
例题精练
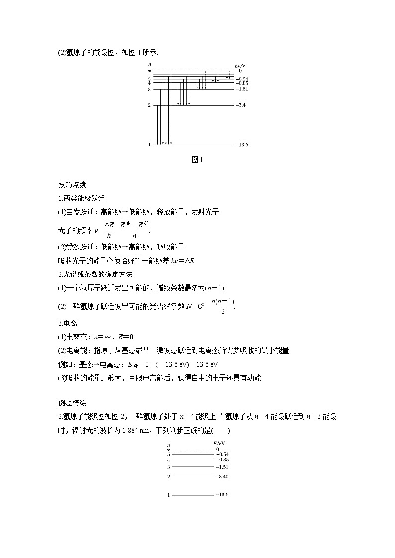
2.氢原子能级图如图2,一群氢原子处于n=4能级上.当氢原子从n=4能级跃迁到n=3能级时,辐射光的波长为1 884 nm,下列判断正确的是( )
图2
A.氢原子向低能级跃迁时,最多产生4种谱线
B.从高能级向低能级跃迁时,氢原子核一定向外放出能量
C.氢原子从n=3能级跃迁到n=2能级时,辐射光的波长大于1 884 nm
D.用从n=5能级跃迁到n=2能级辐射的光照射W逸=2.29 eV的钠,能发生光电效应
3.(多选)由玻尔原子模型求得氢原子能级如图3所示,已知可见光的光子能量在1.62 eV到3.11 eV之间,则( )
图3
A.氢原子从高能级向低能级跃迁时可能辐射出γ射线
B.氢原子从n=3的能级向n=2的能级跃迁时会辐射出红外线
C.处于n=3能级的氢原子可以吸收任意频率的紫外线并发生电离
D.大量氢原子从n=4能级向低能级跃迁时可辐射出2种频率的可见光
考点三 原子核的衰变及半衰期
1.原子核的组成:原子核是由质子和中子组成的,原子核的电荷数等于核内的质子数.
2.天然放射现象
放射性元素自发地发出射线的现象,首先由贝克勒尔发现.天然放射现象的发现,说明原子核具有复杂的结构.
3.三种射线的比较
4.原子核的衰变
(1)衰变:原子核自发地放出α粒子或β粒子,变成另一种原子核的变化称为原子核的衰变.
(2)α衰变、β衰变
(3)γ射线:γ射线经常是伴随着α衰变或β衰变同时产生的.
5.半衰期
(1)公式:N余=N原(eq \f(1,2)),m余=m原(eq \f(1,2)).
(2)影响因素:放射性元素衰变的快慢是由核内部自身的因素决定的,跟原子所处的物理状态(如温度、压强)或化学状态(如单质、化合物)无关(选填“有关”或“无关”).
6.放射性同位素的应用与防护
(1)放射性同位素:有天然放射性同位素和人工放射性同位素两类,放射性同位素的化学性质相同.
(2)应用:消除静电、工业探伤、做示踪原子等.
(3)防护:防止放射性对人体组织的伤害.
例题精练
4.花岗岩、大理石等装修材料中都不同程度地含有放射性元素,下列有关放射性的说法正确的是( )
A.eq \\al(238, 92)U衰变成eq \\al(206, 82)Pb要经过8次β衰变和6次α衰变
B.氡的半衰期为3.8天,4个氡原子核经过7.6天后只剩下1个氡原子核
C.α射线与γ射线都是电磁波,α射线穿透本领远比γ射线弱
D.放射性元素发生β衰变时所释放的电子是原子核内的中子转化为质子时产生的
5.eq \\al(234, 90)Th具有放射性,发生一次β衰变成为新原子核X的同时放出能量.下列说法正确的是( )
A.eq \\al(234, 90)Th核能放射出β粒子,说明其原子核内有β粒子
B.新核X的中子数为143
C.eq \\al(234, 90)Th核的质量等于新核X与β粒子的质量之和
D.让eq \\al(234, 90)Th同其他稳定元素结合成化合物,其半衰期将增大
考点四 核反应及核反应类型
1.核反应的四种类型
2.核反应方程式的书写
(1)熟记常见基本粒子的符号,是正确书写核反应方程的基础.如质子(eq \\al(1,1)H)、中子(eq \\al(1,0)n)、
α粒子(eq \\al(4,2)He)、β粒子(eq \\al( 0,-1)e)、正电子(eq \\al( 0,+1)e)、氘核(eq \\al(2,1)H)、氚核(eq \\al(3,1)H)等.
(2)掌握核反应方程遵循的规律:质量数守恒,电荷数守恒.
(3)由于核反应不可逆,所以书写核反应方程式时只能用“→”表示反应方向.
例题精练
6.(多选)下列核反应方程中,X1、X2、X3、X4代表α粒子的有( )
A.eq \\al(2,1)H+eq \\al(2,1)H→eq \\al(1,0)n+X1
B.eq \\al(2,1)H+eq \\al(3,1)H→eq \\al(1,0)n+X2
C.eq \\al(235, 92)U+eq \\al(1,0)n→eq \\al(144, 56)Ba+eq \\al(89,36)Kr+3X3
D.eq \\al(1,0)n+eq \\al(6,3)Li→eq \\al(3,1)H+X4
7.2019年是世界上首次实现元素人工转变100周年.1919年,卢瑟福用氦核轰击氮原子核,发现产生了另一种元素,该核反应方程可写为eq \\al(4,2)He+eq \\al(14, 7)N→eq \\al(m, 8)X+eq \\al(1,n)Y.以下判断正确的是( )
A.m=16,n=1 B.m=17,n=1
C.m=16,n=0 D.m=17,n=0
考点五 质量亏损及核能的计算
核力和核能
(1)核力:原子核内部,核子间所特有的相互作用力.
(2)核子在结合成原子核时出现质量亏损Δm,其对应的能量ΔE=Δmc2.
(3)原子核分解成核子时要吸收一定的能量,相应的质量增加Δm,吸收的能量为ΔE=Δmc2.
技巧点拨
核能的计算方法
(1)根据ΔE=Δmc2计算,计算时Δm的单位是“kg”,c的单位是“m/s”,ΔE的单位是“J”.
(2)根据ΔE=Δm×931.5 MeV计算.因1原子质量单位(u)相当于931.5 MeV的能量,所以计算时Δm的单位是“u”,ΔE的单位是“MeV”.
(3)根据核子比结合能来计算核能:原子核的结合能=核子比结合能×核子数.
例题精练
8.重核裂变的一个核反应方程为eq \\al(235, 92)U+eq \\al(1,0)n→eq \\al(136, 54)Xe+eq \\al(90,38)Sr+xeq \\al(1,0)n,已知eq \\al(235, 92)U、eq \\al(136, 54)Xe、eq \\al(90,38)Sr的比结合能分别为7.6 MeV、8.4 MeV、8.7 MeV,则( )
A.该核反应方程中x=3
B.eq \\al(235, 92)U的中子数为143
C.该核反应中质量增加
D.eq \\al(235, 92)U的比结合能比eq \\al(136, 54)Xe小,eq \\al(235, 92)U比eq \\al(136, 54)Xe更稳定
9.太阳内部核反应的主要模式之一是质子—质子循环,循环的结果可表示为4eq \\al(1,1)H→eq \\al(4,2)He+2eq \\al(0,1)e+2ν,已知eq \\al(1,1)H和eq \\al(4,2)He的质量分别为mp=1.007 8 u和mα=4.002 6 u,1 u=931 MeV/c2,c为光速.在4个eq \\al(1,1)H转变成1个eq \\al(4,2)He的过程中,释放的能量约为( )
A.8 MeV B.16 MeV
C.26 MeV D.52 MeV
综合练习
一.选择题(共16小题)
1.(2020•虹口区二模)某肺炎病人拍摄的CT胸片如图所示,病毒感染处的密度与其它部分不同,片中显示为白斑。拍摄CT片,利用穿透能力与密度有关的是( )
A.无线电波B.红外线C.X射线D.紫外线
2.(2020•松江区二模)查德威克通过原子核的人工转变实验发现了( )
A.质子B.中子C.电子D.原子
3.(2020春•西城区校级月考)已知天然放射现象放出α、β、γ三种射线。下列说法正确的是( )
A.α、β、γ 三种射线分别是氦原子核、电子和中子
B.三种射线中 α 射线速度最快、β 射线电离作用最强、γ 射线穿透能力最强
C.J.J.汤姆孙最早完成著名的“α 粒子散射实验”并提出核式结构的原子模型
D.α 射线轰击氮原子核可以产生质子,核反应方程为24He+714N→817O+11H
4.(2020•衡阳一模)下列说法中正确的是( )
A.原子核发生一次β衰变,该原子外层就一定失去一个电子
B.核泄漏事故污染物55137Cs能够产生对人体有害的辐射,其核反应方程式为55137Cs→56137Ba+x可以判断x为质子
C.若氢原子从n=2能级向n=1能级跃迁时辐射出的光不能使某金属发生光电效应,则氢原子从n=6能级向n=2能级跃迁时辐射出的光有可能使该金属发生光电效应
D.质子、中子、α粒子的质量分别是m1、m2、m3,质子和中子结合成一个α粒子,释放的能量是(2m1+2m2−m3)c2
5.(2019•徐汇区一模)碳的同位素614C的原子核中有( )
A.8个质子B.8个电子C.8个中子D.8个核子
6.(2018春•松北区期末)下列说法中正确的是( )
A.氦4核中有4个质子,2个中子
B.氦4核与氦3核不是互为同位素
C.410Be中的质子数比中子数少6
D.1430Si中的质子数比中子数少2
7.(2020•昌乐县模拟)以下事实可作为“原子核可再分”的依据是( )
A.天然放射现象B.α粒子散射实验
C.电子的发现D.氢原子发光
8.(2019秋•巧家县校级期末)下列说法正确的是( )
A.任何元素都具有放射性
B.同一元素,单质具有放射性,化合物可能没有
C.元素的放射性与温度无关
D.放射性就是该元素的化学性质
9.(2021春•新安县校级期末)下列说法正确的是( )
A.氢原子光谱的波长只能取分立值,不能取连续值
B.β射线来源于原子内层的电子就是阴极射线
C.原子核的半衰期受温度的影响,温度越高原子核衰变越快,半衰期越短
D.在α粒子散射实验中,电子对α粒子影响不计的原因是电子太小,α粒子几乎碰撞不到电子
10.(2021春•南安市校级期末)在匀强磁场中有一个原来静止的碳14原子核,它放射出的粒子与反冲核的径迹是两个内切圆,圆直径比为7:1,如图,则碳14的衰变方程为( )
A.14#/DEL/#6#/DEL/#C→0#/DEL/#+1#/DEL/#e+14#/DEL/#5#/DEL/#B
B.14#/DEL/#6#/DEL/#C→4#/DEL/#2#/DEL/#He+10#/DEL/#4#/DEL/#Be
C.14#/DEL/#6#/DEL/#C→2#/DEL/#1#/DEL/#H+12#/DEL/#5#/DEL/#B
D.14#/DEL/#6#/DEL/#C→0#/DEL/#−1#/DEL/#e+14#/DEL/#7#/DEL/#N
11.(2021•河北模拟)一静止的铝原子核1327Al俘获一速度大小为1.4×107m/s的氢原子核11H后,变为稳定的硅原子核1428Si,下列说法正确的是( )
A.该核反应方程为11H+1327Al→1428Si+10e
B.若无其他粒子产生,则反应后1428Si的速度大小约为5×105m/s
C.核反应后的电荷数比核反应前的电荷数小
D.核反应后的质量数比核反应前的质量数大
12.(2020秋•梁园区校级期中)关于四种基本相互作用的说法正确的是( )
A.万有引力只发生在天体与天体之间,质量小的物体(如人与人)之间无万有引力
B.强相互作用只发生在宇宙天体等宏观物体之间
C.弱相互作用就是非常小的物体间的相互作用
D.常见的弹力、摩擦力是由电磁力引起的
13.(2018春•龙海市校级月考)关于核力的下列说法正确的是( )
A.核力同万有引力没有区别,都是物体间的作用
B.核力就是电磁力
C.核力是短程力
D.核力与电荷有关
14.(2021•杭州二模)关于如图所示四幅图片的说法正确的是( )
A.如图所示说明发生光电效应时,频率大的光对应的饱和光电流一定大
B.如图是α粒子散射图景,散射后绝大多数α粒子基本沿原方向前进
C.如图所示显示的是β粒子在威尔逊云室中又粗又直的径迹
D.如图所示说明原子核的质量数越大,比结合能就越大
15.(2018春•民勤县校级期末)钴60是金属元素钴的放射性同位素之一,其半衰期为5.27年。它会通过β衰变放出能量高达315keV的高速电子衰变为镍60,同时会放出两束γ射线,其能量分别为1.17MeV及1.33MeV.钴60的应用非常广泛,几乎遍及各行各业。在农业上,常用于辐射育种、食品辐射保藏与保鲜等;在工业上,常用于无损探伤、辐射消毒、辐射加工、辐射处理废物以及自动控制等;在医学上,常用于癌和肿瘤的放射治疗。关于钴60下列说法正确的是( )
A.衰变方程为2760C→2860Ni+−10e
B.利用钴60对人体肿瘤进行放射治疗是利用其衰变放出的电子流
C.钴60可以作为示踪原子研究人体对药物的吸收
D.钴60衰变过程中不会有质量亏损
16.(2021•温州模拟)中子n、质子p、氚核D的质量分别为mn、mp、mD.现用光子能量为E的γ射线照射静止的氚核使之分解,反应方程为γ+D=p+n.若分解后的中子、质子的动能可视为相等,则中子的动能是( )
A.12[(mD+mp+mn)c2+E]B.12[(mp+mn+mD)c2﹣E]
C.12[(mD﹣mp﹣mn)c2+E]D.12[(mp+mn﹣mD)c2﹣E]
二.多选题(共10小题)
17.(2020•浙江模拟)“嫦娥二号”的任务之一是利用经技术改进的γ射线谱仪探测月球表面多种元素的含量与分布特征。月球表面一些元素(如钍、铀)本身就有放射性,发出γ射线;另外一些元素(如硅、镁、铝)在宇宙射线轰击下会发出γ射线。而γ射线谱仪可以探测到这些射线,从而证明某种元素的存在。下列关于γ射线的说法正确的是( )
A.γ射线经常伴随α射线和β射线产生
B.γ射线来自原子核
C.如果元素以单质存在其有放射性,那么元素以化合物形式存在不一定其有放射性
D.γ射线的穿透能力比α射线、β射线都要强
18.(2020春•椒江区校级月考)如图所示,放射性元素镭衰变过程中释放出α、β、γ三种射线,分别进入匀强电场和匀强磁场中,下列说法正确的是( )
A.①④表示α射线,其电离能力最强,射出速度最慢
B.②⑤表示γ射线,其穿透能力最强,电离作用很弱
C.①⑥表示β射线,是高速电子流,可以穿透几毫米厚的铝板
D.②⑤表示γ射线,是由原子核外的内层电子跃迁产生
19.(2015秋•吉林校级月考)根据报道,在暑天就诊的病人,低锌发病率高达60%以上。由于锌对人体代谢起着重要作用,因此儿童生长发育时期测量体内含锌量已成为体格检查的重要内容之一,也引起了我国科技工作者的高度重视。其中比较简单的一种检测方法是取儿童的头发约50g,放在核反应堆中经中子轰击后,头发中的锌元素与中子反应生成具有放射性的同位素锌,其核反应方程式为3064Zn+01n→3065Zn.3065Zn衰变放射出能量为1115eV的γ射线,通过测定γ射线的强度可以计算出头发中锌的含量。关于以上叙述,下列说法正确的是( )
A.3064Zn和3065Zn有相同的核子数
B.3064Zn和3065Zn具有相同的质子数
C.γ射线具有很强的穿透能力,能穿透几厘米的铅板
D.γ射线在真空中传播的速度是3.0×108m/s
20.(2019春•思明区校级期中)以下关于物理现象的说法中,正确的是( )
A.示踪原子利用的是元素同位素的放射性
B.医院用彩超检查病人血管血流、心脏跳动等情况,其原理是多普勒效应
C.人们用紫外线消毒依靠的是紫外线明显的热效应
D.海市蜃楼涉及到光的全反射现象
21.(2020•福州模拟)下列说法正确的是( )
A.Th核发生一次α衰变时,新核与原来的原子核相比,中子数减少了4
B.太阳辐射的能量最主要来自太阳内部的热核反应
C.若使放射性物质的温度升高,其半衰期可能变小
D.用14eV的光子照射处于基态的氢原子,可使其电离
E.光电管是基于光电效应的光电转换器件,可使光信号转换成电信号
22.(2020•黄山一模)下列说法正确的是( )
A.90232Th衰变成82208Pb要经过6次α衰变和4次β衰变
B.氢原子的核外电子从低轨道跃迁到高轨道的过程,原子要吸收光子,电子的动能减少,原子的电势能增大
C.发生光电效应时,光电子的最大初动能与入射光的频率成正比
D.原子核的结合能越大,原子核越稳定
23.(2015•包头校级三模)贫铀炸弹是一种杀伤力很强的武器,贫铀是提炼铀235以后的副产品,其主要成分为铀238,贫铀炸弹不仅有很强的穿甲能力,而且铀238具有放射性,会发生α衰变。残留物可长期对环境起破坏作用而造成污染。人长期生活在该环境中会受到核辐射而患上皮肤癌和白血病。下列说法正确的是 ( )
A.铀238的衰变方程式为:92238U+01n→90234Th+24He
B.92235U和92238U互为同位素
C.人患皮肤癌和白血病是因为核辐射导致了基因突变
D.贫铀弹的穿甲能力很强,也是因为它的放射性
E.铀238的衰变方程式为:92238U→90234Th+24He
24.(2015春•徐州期末)关于放射性,下列说法正确的有( )
A.放射性同位素可作为示踪原子用于疾病的诊断
B.1530P是人造的放射性同位素,所以运用物理方法可改变它的半衰期
C.贫铀炸弹的残留物有放射性,对环境有长期的危害主要是因为铀的半衰期短
D.用γ射线照射食品,可以杀死使食物腐败的细菌,延长保质期
25.(2019春•海安市校级月考)下面的各核反应中能产生中子的是( )
A.用γ光子轰击1226Mg,生成物之一为1126Na
B.用氘核轰击49Be,生成物之一为510B
C.用α粒子轰击37Li,生成物之一为510B
D.用质子轰击37Li,生成物之一为48Be
26.(2014秋•湖北月考)下列关于力的说法中,正确的是( )
A.四种基本相互作用是:万有引力、电磁相互作用、强相互作用、弱相互作用
B.力可以离开物体而独立存在
C.受力物体同时也是施力物体,施力物体同时也是受力物体
D.弹力、摩擦力本质上都是由强相互作用引起的
三.填空题(共8小题)
27.(2019秋•宿迁期末)天然放射性元素铀可以放出三种射线,其中能被一张纸挡住的是 (选填“α”“β”或“γ”)射线。1934年,约里奥一居里夫妇用该射线去轰击1327Al,首次获得了人工放射性同位素1530P,该核反应方程为 。
28.(2019春•青冈县月考)如图所示,三个带电量相等的粒子在匀强电场中的部分径迹分别是Ⅰ、Ⅱ和Ⅲ,它们进入磁场时具有相等且和磁场垂直的初速。由图可知,径迹Ⅰ表示粒子 电,径迹 的粒子荷质比最大。
29.(2017春•杨浦区校级期中)原子核是由 和中子组成的,它们统称为核子。具有相同的质子数和不同的中子数的原子互称为 。
30.(2015春•衡水校级期中)如图所示,是利用放射线自动控制铝板厚度的装置.假如放射源能放射出α、β、γ三种射线,而根据设计,该生产线压制的是3mm厚的铝板,那么是三种射线中的 射线对控制厚度起主要作用.当探测接收器单位时间内接收到的放射性粒子的个数超过标准值时,将会通过自动装置将M、N两个轧辊间的距离调 一些.
31.(2021春•杨浦区校级期中)一个原子核经过一次α衰变和一次β衰变,成为一新原子核,则新核与原来核相比,质子少了 个,中子少了 个。
32.(2020春•渭滨区期末)铋210的半衰期是5天,10g的铋210经过10天后,还应该剩下 g.
33.(2017春•凉州区校级期末)用中子轰击锂核(36Li)发生核反应,生成氚核和α粒子,并释放出4.8Mev的能量,请写出核反应方程 .
34.(2020•睢宁县模拟)太阳内部核反应的主要模式之一是质子﹣质子循环,循环的结果可表示为411H→24He+n10e+2v,已知11H和24He的质量分别为mp=1.0078u和mα=4.0026u,lu=931MeV/c2,c为光速。核反应方程中n= ,在4个11H转变成1个24He的过程中,释放的能量约为 MeV.(结果保留2位有效数字)
四.计算题(共3小题)
35.(2021•海淀区二模)放射性同位素电池具有工作时间长、可靠性高和体积小等优点,是航天、深海、医学等领域的重要新型电源,也是我国近年重点科研攻关项目。某同学设计了一种利用放射性元素β衰变的电池,该电池采用金属空心球壳结构,如图1所示,在金属球壳内部的球心位置放有一小块与球壳绝缘的放射性物质,放射性物质与球壳之间是真空的。球心处的放射性物质的原子核发生β衰变发射出电子,已知单位时间内从放射性物质射出的电子数为N,射出电子的最小动能为E1,最大动能为E2。在E1和E2之间,任意相等的动能能量区间△E内的电子数相同。为了研究方便,假设所有射出的电子都是沿着球形结构径向运动,忽略电子的重力及在球壳间的电子之间的相互作用。元电荷为e,a和b为接线柱。
(1)原子核是由质子11H和中子01n等核子组成的,说明β衰变的电子是如何产生的;
(2)求a、b之间的最大电势差Um,以及将a、b短接时回路中的电流I短;
(3)在a、b间接上负载时,两极上的电压为U,通过负载的电流为I。论证电流大小I随电压U变化的关系,并在图2中画出I与U关系的图线;
(4)若电源的电流保持恒定且与负载电阻无关,则可称之为恒流源。请分析负载电阻满足什么条件时该电源可视为恒流源。
(注意:解题过程中需要用到、但题目没有给出的物理量,要在解题中做必要的说明)
36.(2020春•靖安县校级月考)放射性同位素614C被考古学家称为“碳钟”,它可以用来判定古代生物体的年代,此项研究获得1960年诺贝尔化学奖。
(1)宇宙射线中高能量的中子碰到空气中的氮原子后,会形成614C,614C很不稳定,易发生衰变,其半衰期为5720年,放出β射线,试写出有关核反应方程;
(2)若测得一古生物体遗骸中614C含量只有活体中的12.5%,则此遗骸的年代约有多少年?
37.(2021春•绍兴期末)2021年5月28日,中科院合肥物质科学研究院有“人造太阳”之称的全超导托卡马克核聚变实验装置(EAST)创造新的世界纪录,成功实现可重复的12亿摄氏度101秒和1.6亿摄氏度20秒等离子体运行,将1亿摄氏度20秒的原纪录延长了5倍。科研人员称新纪录进一步证明核聚变能源的可行性,也为迈向商用奠定物理和工程基础。一种典型的氢核聚变反应是两个氘核(12H)聚变成氦核(23He)的同时释放中子,已知氘核质量为2.0136u,氦核质量为3.0150u,中子质量为1.0087u,lu的质量相当于931.5MeV的能量。
(1)写出上述核反应方程式;
(2)求核反应中释放的核能;
(3)原子核具有足够的动能,碰撞时十分接近,才可以发生聚变。若两个氘核以相等的动能0.37MeV进行对心碰撞,并且核反应释放的核能全部转化为机械能,求反应中产生的中子和氦核的动能。
五.解答题(共8小题)
38.(2008秋•泰州期末)有以下说法:
A.在核电站中利用石墨、重水和普通水来控制链式反应速度
B.中等大小的核的比结合能最大,因此这些核是最稳定
C.原子核中的质子靠之间的引力来抗衡相互间的库仑斥力而达到将核子紧紧地束缚在一起
D.天然放射性现象的发现揭示了原子核具有复杂的结构
E.在巴耳末公式1λ=R(122−1n2)中,只能取n=1、2、3…一系列的正整数
F.在微观物理学中,不能同时准确地知道粒子的位置和动量
其中正确的有: .
39.(1)科学家常用中子轰击原子核,这是因为中子 .
A、质量较小;B、质量较大; C、能量较大;D、是电中性的.
(2)一个92238U原子中含有 个质子,含有 个中子,含有 个电子.
40.(2014•天津三模)在核反应堆的废料中含有大量的92238U,可自发放出一个粒子衰变为234Th.
①写出该过程的核反应方程 .
②若此过程发生在垂直纸面向里的匀强磁场中,234Th核反冲速度的方向为 (填“向上”或“向下”).
41.(2020•扬州模拟)一静止的轴核(92238U)发生α衰变成钍核(Th),已知放出的α粒子的质量为m,速度为v0.假设铀核发生衰变时,释放的能量全部转化为α粒子和钍核的动能。
(1)试写出铀核衰变的核反应方程;
(2)求出铀核发生衰变时的质量亏损。(已知光在真空中的速度为c,不考虑相对论效应)
42.(2020•扬州模拟)一个轴核(92238U)放出一个α粒子后衰变成钍核(90234Th),其衰变方程为 ;已知静止的铀核、钍核和α粒子的质量分别为m1、m2和m3,真空中光速为c,上述衰变过程中释放出的核能为 。
43.放射性在工业中有哪些应用?
44.(2017•石景山区一模)中子的发现是物理史上的一件大事。1920年英国物理学家卢瑟福通过人工核转变发现了质子,在研究原子核的带电量与质量时发现原子核的质量大于核中所有质子的质量和,于是预言:可能有一种质量与质子相近的不带电的中性粒子存在,他把它叫做中子。
1930年科学家在真空条件下用α射线轰击铍核49Be时,发现一种看不见、贯穿能力极强的不知名射线和另一种粒子产生。这种不知名射线具有如下特点:
①在任意方向的磁场中均不发生偏转;
②这种射线的速度远小于光速;
③用它轰击含有氢核的物质,可以把氢核打出来;用它轰击含有氮核的物质,可以把氮核打出来。实验中测得,被打出氢核的最大速度为3.3×107m/s,氮核的最大速度为4.7×106m/s,假定该射线中的粒子均具有相同的能量,氢核和氮核碰前可认为是静止的,碰撞过程中没有机械能的损失。
已知氢核质量MH与氮核质量MN之比为1:14.根据以上信息,不考虑相对论效应,完成下列问题。
(1)请通过分析说明该射线是否带电,是否为γ射线;
(2)请判断该射线中的粒子是否为卢瑟福所预言的中子,并通过分析说明依据;
(3)写出用α射线轰击铍核49Be发现该射线的核反应方程。
45.核力有哪些基本性质?
名称
构成
符号
电荷量
质量
电离能力
贯穿本领
α射线
氦核
eq \\al(4,2)He
+2e
4 u
最强
最弱
β射线
电子
eq \\al( 0,-1)e
-e
eq \f(1,1 837) u
较强
较强
γ射线
光子
γ
0
0
最弱
最强
衰变类型
α衰变
β衰变
衰变方程
eq \\al(M,Z)X→eq \\al(M-4,Z-2)Y+eq \\al(4,2)He
eq \\al(M,Z)X→eq \\al( M,Z+1)Y+eq \\al( 0,-1)e
衰变实质
2个质子和2个中子结合成一个整体射出
中子转化为质子和电子
2eq \\al(1,1)H+2eq \\al(1,0)n→eq \\al(4,2)He
eq \\al(1,0)n→eq \\al(1,1)H+eq \\al( 0,-1)e
衰变规律
电荷数守恒、质量数守恒
类型
可控性
核反应方程典例
衰变
α衰变
自发
eq \\al(238, 92)U→eq \\al(234, 90)Th+eq \\al(4,2)He
β衰变
自发
eq \\al(234, 90)Th→eq \\al(234, 91)Pa+eq \\al( 0,-1)e
人工转变
人工控制
eq \\al(14, 7)N+eq \\al(4,2)He→eq \\al(17, 8)O+eq \\al(1,1)H
(卢瑟福发现质子)
eq \\al(4,2)He+eq \\al(9,4)Be→eq \\al(12, 6)C+eq \\al(1,0)n
(查德威克发现中子)
eq \\al(27,13)Al+eq \\al(4,2)He→eq \\al(30,15)P+eq \\al(1,0)n
约里奥-居里夫妇发现放射性同位素,同时发现正电子
eq \\al(30,15)P→eq \\al(30,14)Si+eq \\al( 0,+1)e
重核裂变
容易控制
eq \\al(235, 92)U+eq \\al(1,0)n→eq \\al(144, 56)Ba+eq \\al(89,36)Kr+3eq \\al(1,0)n
eq \\al(235, 92)U+eq \\al(1,0)n→eq \\al(136, 54)Xe+eq \\al(90,38)Sr+10eq \\al(1,0)n
轻核聚变
现阶段很难控制
eq \\al(2,1)H+eq \\al(3,1)H→eq \\al(4,2)He+eq \\al(1,0)n
新课改-高中物理一轮复习(下) 18 C机械波 提升版: 这是一份新课改-高中物理一轮复习(下) 18 C机械波 提升版,文件包含新课改-高中物理一轮复习下18C机械波提升版教师版docx、新课改-高中物理一轮复习下18C机械波提升版学生版docx等2份试卷配套教学资源,其中试卷共73页, 欢迎下载使用。
新课改-高中物理一轮复习(下) 17 C机械振动 提升版: 这是一份新课改-高中物理一轮复习(下) 17 C机械振动 提升版,文件包含新课改-高中物理一轮复习下17C机械振动提升版教师版docx、新课改-高中物理一轮复习下17C机械振动提升版学生版docx等2份试卷配套教学资源,其中试卷共57页, 欢迎下载使用。
新课改-高中物理一轮复习(下) 13 B原子结构与原子核 中档版: 这是一份新课改-高中物理一轮复习(下) 13 B原子结构与原子核 中档版,文件包含新课改-高中物理一轮复习下13B原子结构与原子核中档版教师版docx、新课改-高中物理一轮复习下13B原子结构与原子核中档版学生版docx等2份试卷配套教学资源,其中试卷共53页, 欢迎下载使用。

