新课改-高中物理一轮复习(下) 13 B原子结构与原子核 中档版
展开原子结构与原子核
考点一 原子结构
1.电子的发现:英国物理学家汤姆孙发现了电子.
2.α粒子散射实验:1909年,英国物理学家卢瑟福和他的助手进行了用α粒子轰击金箔的实验,实验发现绝大多数α粒子穿过金箔后基本上仍沿原来方向前进,但有少数α粒子发生了大角度偏转,偏转的角度甚至大于90°,也就是说它们几乎被“撞”了回来.
3.原子的核式结构模型:在原子中心有一个很小的核,原子全部的正电荷和几乎全部质量都集中在核里,带负电的电子在核外空间绕核旋转.
例题精练
1.在卢瑟福的α粒子散射实验中,有少数α粒子发生了大角度偏转,其原因是( )
A.原子中的正电荷和绝大部分质量集中在一个很小的核上
B.正电荷在原子中是均匀分布的
C.原子中存在着带负电的电子
D.原子只能处于一系列不连续的能量状态中
答案 A
考点二 玻尔理论和能级跃迁
1.玻尔理论
(1)定态假设:电子只能处于一系列不连续的能量状态中,在这些能量状态中电子绕核的转动是稳定的,电子虽然绕核运动,但并不产生电磁辐射.
(2)跃迁假设:电子从能量较高的定态轨道(其能量记为Em)跃迁到能量较低的定态轨道(能量记为En,m>n)时,会放出能量为hν的光子,这个光子的能量由前后两个能级的能量差决定,即hν=Em-En.(h是普朗克常量,h=6.63×10-34 J·s)
(3)轨道量子化假设:原子的不同能量状态跟电子在不同的圆周轨道绕核运动相对应.原子的定态是不连续的,因此电子的可能轨道也是不连续的.
2.氢原子的能量和能级跃迁
(1)能级和半径公式:
①能级公式:En=E1(n=1,2,3…),其中E1为基态能量,其数值为E1=-13.6 eV.
②半径公式:rn=n2r1(n=1,2,3…),其中r1为基态轨道半径,又称玻尔半径,其数值为r1=0.53×10-10 m.
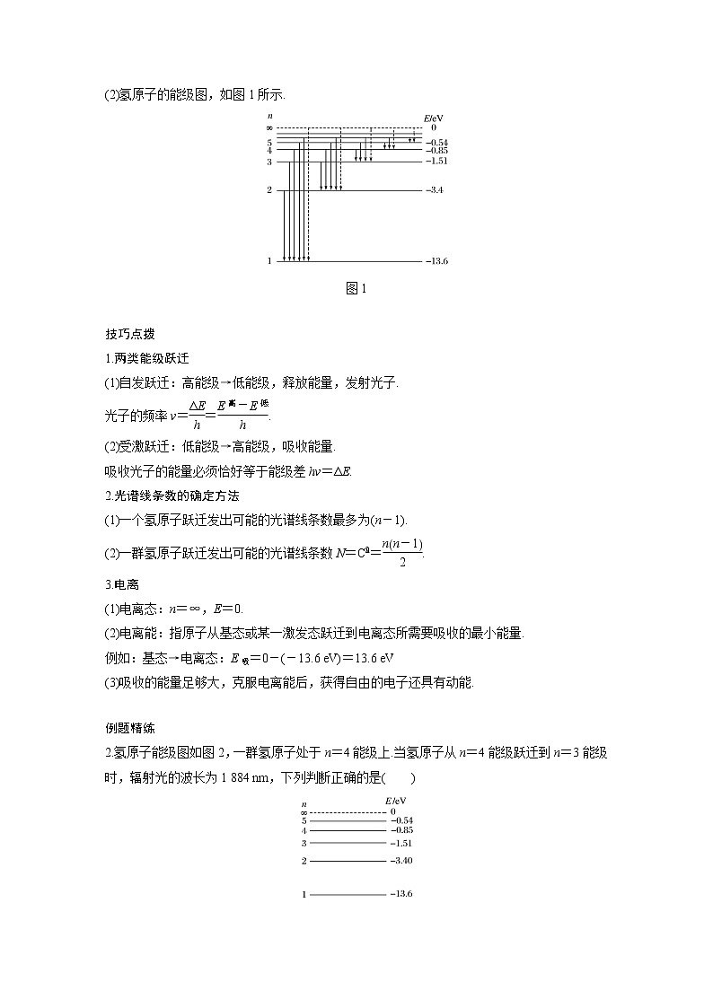
(2)氢原子的能级图,如图1所示.
图1
技巧点拨
1.两类能级跃迁
(1)自发跃迁:高能级→低能级,释放能量,发射光子.
光子的频率ν==.
(2)受激跃迁:低能级→高能级,吸收能量.
吸收光子的能量必须恰好等于能级差hν=ΔE.
2.光谱线条数的确定方法
(1)一个氢原子跃迁发出可能的光谱线条数最多为(n-1).
(2)一群氢原子跃迁发出可能的光谱线条数N=C=.
3.电离
(1)电离态:n=∞,E=0.
(2)电离能:指原子从基态或某一激发态跃迁到电离态所需要吸收的最小能量.
例如:基态→电离态:E吸=0-(-13.6 eV)=13.6 eV
(3)吸收的能量足够大,克服电离能后,获得自由的电子还具有动能.
例题精练
2.氢原子能级图如图2,一群氢原子处于n=4能级上.当氢原子从n=4能级跃迁到n=3能级时,辐射光的波长为1 884 nm,下列判断正确的是( )
图2
A.氢原子向低能级跃迁时,最多产生4种谱线
B.从高能级向低能级跃迁时,氢原子核一定向外放出能量
C.氢原子从n=3能级跃迁到n=2能级时,辐射光的波长大于1 884 nm
D.用从n=5能级跃迁到n=2能级辐射的光照射W逸=2.29 eV的钠,能发生光电效应
答案 D
解析 根据C=6知,一群处于n=4能级上的氢原子向低能级跃迁时最多产生6种谱线,故A错误;由高能级向低能级跃迁,氢原子向外辐射能量,不是原子核向外辐射能量,故B错误;n=3和n=2的能级差大于n=4和n=3的能级差,则从n=3能级跃迁到n=2能级比从n=4能级跃迁到n=3能级辐射出的电磁波的频率大,波长短,即辐射光的波长小于1 884 nm,故C错误;从n=5能级跃迁到n=2能级辐射出的光子的能量为:E=E5-E2=-0.54 eV-(-3.40 eV)=2.86 eV>2.29 eV,而使金属发生光电效应的条件是光子的能量大于金属的逸出功,故可以发生光电效应,故D正确.
3.(多选)由玻尔原子模型求得氢原子能级如图3所示,已知可见光的光子能量在1.62 eV到3.11 eV之间,则( )
图3
A.氢原子从高能级向低能级跃迁时可能辐射出γ射线
B.氢原子从n=3的能级向n=2的能级跃迁时会辐射出红外线
C.处于n=3能级的氢原子可以吸收任意频率的紫外线并发生电离
D.大量氢原子从n=4能级向低能级跃迁时可辐射出2种频率的可见光
答案 CD
考点三 原子核的衰变及半衰期
1.原子核的组成:原子核是由质子和中子组成的,原子核的电荷数等于核内的质子数.
2.天然放射现象
放射性元素自发地发出射线的现象,首先由贝克勒尔发现.天然放射现象的发现,说明原子核具有复杂的结构.
3.三种射线的比较
名称
构成
符号
电荷量
质量
电离能力
贯穿本领
α射线
氦核
He
+2e
4 u
最强
最弱
β射线
电子
e
-e
u
较强
较强
γ射线
光子
γ
0
0
最弱
最强
4.原子核的衰变
(1)衰变:原子核自发地放出α粒子或β粒子,变成另一种原子核的变化称为原子核的衰变.
(2)α衰变、β衰变
衰变类型
α衰变
β衰变
衰变方程
X→Y+He
X→Y+e
衰变实质
2个质子和2个中子结合成一个整体射出
中子转化为质子和电子
2H+2n→He
n→H+e
衰变规律
电荷数守恒、质量数守恒
(3)γ射线:γ射线经常是伴随着α衰变或β衰变同时产生的.
5.半衰期
(1)公式:N余=N原(),m余=m原().
(2)影响因素:放射性元素衰变的快慢是由核内部自身的因素决定的,跟原子所处的物理状态(如温度、压强)或化学状态(如单质、化合物)无关(选填“有关”或“无关”).
6.放射性同位素的应用与防护
(1)放射性同位素:有天然放射性同位素和人工放射性同位素两类,放射性同位素的化学性质相同.
(2)应用:消除静电、工业探伤、做示踪原子等.
(3)防护:防止放射性对人体组织的伤害.
例题精练
4.花岗岩、大理石等装修材料中都不同程度地含有放射性元素,下列有关放射性的说法正确的是( )
A.U衰变成Pb要经过8次β衰变和6次α衰变
B.氡的半衰期为3.8天,4个氡原子核经过7.6天后只剩下1个氡原子核
C.α射线与γ射线都是电磁波,α射线穿透本领远比γ射线弱
D.放射性元素发生β衰变时所释放的电子是原子核内的中子转化为质子时产生的
答案 D
解析 铀核(U)衰变成铅核(Pb)的过程中,设发生x次α衰变,y次β衰变,衰变方程为U→
Pb+xHe+ye,根据质量数守恒和电荷数守恒有238=206+4x,92=82+2x-y,解得x=8,y=6,即要经过8次α衰变和6次β衰变,故A错误;半衰期是对大量原子核的衰变的统计规律,对于少数原子核是不成立的,故B错误;α射线是氦核流,γ射线的实质是电磁波,γ射线的穿透本领比较强,故C错误;β衰变时,原子核中的一个中子转化为一个质子和一个电子,电子释放出来,故D正确.
5.Th具有放射性,发生一次β衰变成为新原子核X的同时放出能量.下列说法正确的是( )
A.Th核能放射出β粒子,说明其原子核内有β粒子
B.新核X的中子数为143
C.Th核的质量等于新核X与β粒子的质量之和
D.让Th同其他稳定元素结合成化合物,其半衰期将增大
答案 B
解析 由题意可知衰变方程为Th→X+e.Th核能放出β粒子,是原子核内部一个中子转化成一个质子并放出一个电子,原子核内没有β粒子(电子),故A错误;由衰变方程可知,新核X的中子数为234-91=143个,故B正确;衰变前后质量数守恒,质量并不守恒,故C错误;同种元素无论是单质还是与其他元素形成化合物,其半衰期不变,D错误.
考点四 核反应及核反应类型
1.核反应的四种类型
类型
可控性
核反应方程典例
衰变
α衰变
自发
U→Th+He
β衰变
自发
Th→Pa+e
人工转变
人工控制
N+He→O+H
(卢瑟福发现质子)
He+Be→C+n
(查德威克发现中子)
Al+He→P+n
约里奥-居里夫妇发现放射性同位素,同时发现正电子
P→Si+e
重核裂变
容易控制
U+n→Ba+Kr+3n
U+n→Xe+Sr+10n
轻核聚变
现阶段很难控制
H+H→He+n
2.核反应方程式的书写
(1)熟记常见基本粒子的符号,是正确书写核反应方程的基础.如质子(H)、中子(n)、
α粒子(He)、β粒子(e)、正电子(e)、氘核(H)、氚核(H)等.
(2)掌握核反应方程遵循的规律:质量数守恒,电荷数守恒.
(3)由于核反应不可逆,所以书写核反应方程式时只能用“→”表示反应方向.
例题精练
6.(多选)下列核反应方程中,X1、X2、X3、X4代表α粒子的有( )
A.H+H→n+X1
B.H+H→n+X2
C.U+n→Ba+Kr+3X3
D.n+Li→H+X4
答案 BD
解析 H+H→n+He,A错.
H+H→n+He,B对.
U+n→Ba+Kr+3n,C错.
n+Li→H+He,D对.
7.2019年是世界上首次实现元素人工转变100周年.1919年,卢瑟福用氦核轰击氮原子核,发现产生了另一种元素,该核反应方程可写为He+N→X+Y.以下判断正确的是( )
A.m=16,n=1 B.m=17,n=1
C.m=16,n=0 D.m=17,n=0
答案 B
解析 由质量数和电荷数守恒可得:4+14=m+1,2+7=8+n,解得:m=17,n=1,B正确.
考点五 质量亏损及核能的计算
核力和核能
(1)核力:原子核内部,核子间所特有的相互作用力.
(2)核子在结合成原子核时出现质量亏损Δm,其对应的能量ΔE=Δmc2.
(3)原子核分解成核子时要吸收一定的能量,相应的质量增加Δm,吸收的能量为ΔE=Δmc2.
技巧点拨
核能的计算方法
(1)根据ΔE=Δmc2计算,计算时Δm的单位是“kg”,c的单位是“m/s”,ΔE的单位是“J”.
(2)根据ΔE=Δm×931.5 MeV计算.因1原子质量单位(u)相当于931.5 MeV的能量,所以计算时Δm的单位是“u”,ΔE的单位是“MeV”.
(3)根据核子比结合能来计算核能:原子核的结合能=核子比结合能×核子数.
例题精练
8.重核裂变的一个核反应方程为U+n→Xe+Sr+xn,已知U、Xe、Sr的比结合能分别为7.6 MeV、8.4 MeV、8.7 MeV,则( )
A.该核反应方程中x=3
B.U的中子数为143
C.该核反应中质量增加
D.U的比结合能比Xe小,U比Xe更稳定
答案 B
9.太阳内部核反应的主要模式之一是质子—质子循环,循环的结果可表示为4H→He+2e+2ν,已知H和He的质量分别为mp=1.007 8 u和mα=4.002 6 u,1 u=931 MeV/c2,c为光速.在4个H转变成1个He的过程中,释放的能量约为( )
A.8 MeV B.16 MeV
C.26 MeV D.52 MeV
答案 C
解析 因电子的质量远小于质子的质量,计算中可忽略不计,核反应质量亏损Δm=4×1.007 8 u-4.002 6 u=0.028 6 u,释放的能量ΔE=0.028 6×931 MeV≈26.6 MeV,选项C正确.
综合练习
一.选择题(共17小题)
1.(2021•柯桥区模拟)太赫兹辐射通常指频率在0.1﹣10THz(1THz=102Hz),太赫兹波对人体无危害,多用于国家安全、信息技术领域,被誉为“改变未来世界十大技术”之一。通过和电磁波谱对比,下列关于太赫兹波说法正确的是( )
A.太赫兹波光子能量比红外线光子能量更大
B.太赫兹波比紫外线更难使金属发生光电效应
C.太赫兹波比微波更容易发生衍射
D.太赫兹波比X射线穿透能力更强
【分析】根据ν=cλ计算微波及红外线的频率,对比太赫兹波的频率可比较它的光子的能量大小;频率越大,越容易使金属发生光电效应;波长越短,越不易发生明显的衍射现象;频率越高,其穿透力越强。
【解答】解:A.电磁波的频率为ν=cλ,代入数据可得微波的频率为ν=3×1010Hz,红外线光子的频率ν′=3×1014Hz,对比可知,太赫兹波的频率高于微波,低于红外线,根据爱因斯坦的光子说,可知它的光子的能量比红外线光子的能量更小,故A错误;
B.由于它的频率比紫外线更小,所以它的光子能量小于紫外线,故它更难使金属发生光电效应,故B正确;
C.它的频率大于微波,所以波长小于微波,波长越短,越不易发生明显的衍射现象,故太赫兹波比微波更难发生衍射现象,故C错误;
D.由于频率越高,其穿透力越强,故其比X射线穿透能力弱,故D错误。
故选:B。
【点评】本题考查了光学的相关问题,考查知识点针对性强,难度较小,考查了学生掌握知识与应用知识的能力。
2.(2001•全国)对于同种元素的同位素,它们的原子核内所含的( )
A.质子数必相同
B.中子数必相同
C.质子数和中子数之和必相同
D.质子数和中子数之差必相同
【分析】根据具有相同核电荷数即含有相同质子数,不同中子数,称为同位素,从而即可求解。
【解答】解:依据具有相同核电荷数即含有相同质子数,称为同种元素,当它们有相同质子数,而所含中子数不同,则它们属于同位素,故A正确,BCD错误。
故选:A。
【点评】本题主要考查元素与同位素的概念,只要掌握了教材知识即可顺利解答。
3.(2021春•莱州市期末)电磁波在日常生活和生产中已经被大量应用了,下面正确的是( )
A.机场、车站用来检查旅客行李包的透视仪是利用X射线的穿透本领
B.银行的验钞机和家用电器的遥控器发出的光都是紫外线
C.在LC振荡电路中,当电流最大时,电容器两端电势差也最大
D.手机通话使用的微波,波长比可见光短
【分析】根据电磁波谱中不同谱线的性质以及用途进行分析ABD选项,根据LC振荡电路充放电过程分析C选项。
【解答】解:A、X射线具有较强的穿透性,机场、车站用来检查旅客行李包的透视仪是利用X射线的穿透本领强来进行工作的,故A正确;
B、遥控器采用的是红外线不是紫外线,故B错误;
C、在LC振荡电路中,当电流最大时,电容器两端电势差最小,电容器两端电势差最大时电流为零,故C错误;
D、手机通话使用的无线电波,其波长要大于可见光的波长,故D错误。
故选:A。
【点评】此题考查电磁波谱和各种电磁波的波长频率的大小关系及它们的应用,掌握电磁波谱中各种射线的性质以及LC振荡电路的充、放电过程是关键。
4.(2021•安徽模拟)下列说法正确的是( )
A.原子核的结合能越大,原子核越稳定
B.汤姆孙首先提出了原子的核式结构模型
C.在α、β、Y三种射线中,a射线的电离能力最强
D.核反应过程中的质量亏损现象违背了能量守恒定律
【分析】比结合能越大的原子核,核子结合得越牢固,原子核越稳定。卢瑟福根据α粒子散射实验提出了原子的核式结构模型;根据三种射线的性质与特点分析。
【解答】解:A、比结合能越大的原子核中核子结合得越牢固,原子核越稳定,与结合能的大小无关。故A错误;
B、卢瑟福的原子结构模型很好的解释了α粒子散射实验。故B错误;
C、在α、β、Y三种射线中,a射线的电离能力最强。故C正确;
D、根据爱因斯坦质能方程可知,在核反应的过程中的质量亏损现象并不违背能量守恒定律。故D错误
故选:C。
【点评】本题考查了选项3﹣5的内容,本题考查的知识点比较多,但难度不大,掌握基础知识即可解题,平时要注意基础知识的学习与掌握。
5.(2021•丰台区二模)关于天然放射现象,下列说法正确的是( )
A.天然放射现象表明原子内部有一定结构
B.升高温度可以改变原子核衰变的半衰期
C.β射线是原子核外的电子形成的电子流
D.三种射线中γ射线的穿透能力最强,电离作用最小
【分析】天然放射现象表明原子核内部有复杂结构;原子核的半衰期由原子核内部因素决定,与原子核所处的物理环境和化学状态无关;β射线来自原子核,不是来自核外电子;三种射线中,γ射线的穿透能力最强,电离能力最弱,α射线的穿透能力最弱,电离能力最强。
【解答】解:A、天然放射现象表明原子核内部有复杂结构,故A错误;
B、原子核的半衰期与温度无关,故B错误;
C、β射线来自原子核,是原子核内的一个中子转变为一个质子和一个电子,电子释放出来,故C错误;
D、三种射线中γ射线的穿透能力最强,电离能力最弱,故D正确。
故选:D。
【点评】本题考查了天然放射现象、半衰期、衰变、射线的性质等基础知识点,关键要熟悉教材,理解这些基础知识点,注意β衰变释放的电子来自原子核,不是来自核外电子。
6.(2020•东城区一模)下列事实中能够作为“原子核可再分”依据的是( )
A.电子的发现 B.天然放射现象
C.α粒子散射实验 D.原子发光现象
【分析】天然放射现象是原子发生衰变之后会放出三种射线,这说明原子核可再分;粒子散射实验说明了原子的核式结构模型;电子位于原子核外的,不能说明原子核可再分;氢原子发光说明核外电子的跃迁,不能说明原子核可再分。
【解答】解:A、汤姆孙通过对阴极射线的研究发现了电子,从而证明了原子可再分,故A错误;
B、天然放射现象是原子发生衰变之后会放出三种射线,这说明原子核可再分,故B正确;
C、卢瑟福通过α粒子散射实验提出了原子的核式结构学说,故C错误;
D、玻尔引入了量子理论,从而成功地解释了氢原子光谱的原因,故D错误;
故选:B。
【点评】本题考查了α粒子散射实验、玻尔理论、天然放射现象等基础知识点,关键要熟悉教材,牢记这些基本规律和基本概念。
7.(2021•辽宁三模)放射性元素92238U衰变有多种可能途径,其中一种途径是先变成83210Bi,而83210Bi可以经一次衰变变成a210X(X代表某种元素),也可以经一次衰变变成81bTl,a210X和81bTl最后都变成82206Pb,衰变路径如图所示。则下列说法正确的是( )
A.a=82,b=211
B.a210X→82206Pb是α衰变,81bTl→82206Pb是β衰变
C.83210Bi→a210X是α衰变,83210Bi→81bTl是β衰变
D.81bTl经过一次β衰变和一次α衰变变成82206Pb
【分析】衰变过程质量数和电荷数守恒;根据α衰变和β衰变的实质,原子核经过一次α衰变,电荷数减小2,质量数减小4,一次β衰变后电荷数增加1,质量数不变,分析即可。
【解答】解:ABC、83210Bi经过一次衰变变化为a210X,质量数没有发生变化,为β衰变,即:83210Bi→a210X+−10e,则有a=84;
83210Bi经过一次衰变变化为81bTi,核电荷数少2,为α衰变,即:83210Bi→81bTi+24He,则有b=206,故AC错误,B正确;
D、经过一次α衰变核电荷数少2,一次β衰变核电荷数增加1,81bTi(81206Ti)经过一次β衰变变成82206Pb,故D错误;
故选:B。
【点评】知道发生α、β衰变的实质,能够运用质量数和电荷数守恒进行分析判断即可。
8.(2021•辽宁模拟)2021年1月3日消息,诺贝尔官方称居里夫人“笔记”仍具放射性,还将持续1500年。关于放射性元素、衰变和半衰期,下列说法正确的是( )
玛丽•居里
法国物理学家、化学家生于波兰,先后发现钋和镭两种天然放射性元素。她是巴黎大学第一位女教授,是法国科学院第一位女院士,同时还被其他15个国家聘为科学院院士。她一生获得两次诺贝尔奖,接受过7个国家24次资金和奖章,担任了25个国家的104个荣誉职位。1934年7月4日,这位伟大的科学家与世长辞。
A.一块纯净的放射性矿石,经过两个半衰期,它的总质量仅剩下原来的四分之一
B.放射性元素的半衰期不仅与核内部本身因素有关,还与质量有关
C.一个放射性原子核,发生一次β衰变,则它质子数减少一个,中子数增加一个
D.92238U衰变成82206pb要经过8次α衰变和6次β衰变
【分析】根据半衰期的公式求衰变的质量;半衰期仅由核内部本身因素决定;β衰变所释放的电子是原子核内的中子转化成质子和电子所产生的;根据一次α衰变,质量数减小4,质子数减小2,而一次β衰变,质量数不变,质子数增加。
【解答】解:A、一块纯净的放射性矿石,经过两个半衰期,其没有衰变的、该放射性元素的质量仅剩下原来的四分之一,放射后新的产物仍然与矿石在一起,所以剩余的总质量大于原来的四分之一,故A错误;
B、放射性元素的半衰期仅由核内部本身因素决定,与其他条件无关,故B错误;
C、β衰变实质上是原子核内的一个中子变为一个质子,同时释放出一个电子的过程,因此发生一次β衰变,质子数增加一个,中子数减少一个,故C错误;
D、由于α衰变一次质量数减少4,所以α衰变的次数为:n=238−2064=8次,β衰变的次数为m=82﹣(92﹣8×2)=6,即92238U衰变成82206Pb要经过8次α衰变和6次β衰变,故D正确.
故选:D。
【点评】本题是原子物理部分的内容,β衰变的实质、裂变与聚变、比结合能、半衰期适用条件等等都是考试的热点,要加强记忆,牢固掌握。
9.(2018春•洛阳期末)关于放射性同位素的应用,下列说法中正确的是( )
A.利用γ射线使空气电离,消除静电
B.利用α射线照射植物的种子,使产量显著增加
C.利用α射线来治疗肺癌、食道癌等疾病
D.α利用放射性同位素跟它的非放射性同位素的化学性质相同,可以作为示踪取子
【分析】α射线使空气分子电离成导体,将静电放出;γ射线能冶疗肺癌、食道癌等疾病,但对人体细胞伤害大;且γ射线照射植物的种子,使产量显著增加。
【解答】解:A、利用放射线消除有害静电是利用α射线的电离性,使空气分子电离成导体,将静电放出,故A错误;
B、利用γ射线照射植物的种子,使产量显著增加,故B错误;
C、利用γ射线来治疗肺癌、食道癌等疾病,故C错误;
D、根据放射性同位素的应用可知,用放射性同位素参与化学反应可以起到示踪的作用,故D正确;
故选:D。
【点评】本题考查了天然放射现象及射线的性质,结合生活实际中的应用,难度不大。
10.(2021•未央区校级模拟)下列说法正确的是( )
A.核反应12H+13H→24He+01n是α衰变
B.核反应3482Se→3682Kr+2−10e是重核裂变
C.核反应92235U+01n→54136Xe+3890Sr+K是重核裂变,其中K为10个中子
D.核反应714N+24He→817O+Z是轻核聚变,其中Z为氢核
【分析】原子核放出α粒子或β粒子后变成了另一种原子核,我们把这种变化称为原子核的衰变;两个轻核结合成质量较大的核的反应叫核聚变;用α、β等轰击原子核,叫人工转变;根据核反应方程中质量数和电荷数守恒,即可求出未知粒子的核电荷数和质量数,即可判断粒子的种类。
【解答】解:A、原子核放出α粒子后变成了另一种原子核,我们把这种变化称为原子核的衰变;而两个轻核结合成质量较大的核的反应叫核聚变,故此反应应为聚变反应,故A错误。
B、原子核放出β粒子后变成了另一种原子核,我们把这种变化称为原子核的衰变,故B错误。
C、此反应属于裂变反应,根据核反应方程中质量数和电荷数守恒可知,K的电荷数为92﹣54﹣38=0,质量数为235+1﹣136﹣90=10,故K应为101#/DEL/#0#/DEL/#n,即为10个中子,故C正确。
D、此核反应为人工转变,根据核反应方程中质量数和电荷数守恒可知,Z的电荷数为7+2﹣8=1,质量数为14+4﹣17=1,故Z为氢核。故D错误。
故选:C。
【点评】注意衰变、人工转变、聚变及裂变的不同,正确书写核反应方程是学习原子物理的重点,要注意质量数和电荷数守恒的应用。
11.(2019春•湘西州期末)自然界中最基本的相互作用有引力相互作用、电磁相互作用、强相互作用和弱相互作用。以下判断正确的是( )
A.重力和弹力是电磁力引起的
B.弹力和摩擦力是电磁力引起的
C.重力和弹力是强相互作用力
D.摩擦力是弱相互作用力
【分析】自然界中最基本的相互作用有四种:引力相互作用、电磁相互作用、强相互作用和弱相互作用。重力不就是地球对物体的引力,是引力的一个分力。弹力、摩擦力是由电磁相互作用引起的。在原子核内,核子之间有强大的核力是强相互作用的体现。
【解答】解;自然界的各种作用力归结起来是四种最基本的相互作用:引力相互作用、电磁相互作用、强相互作用和弱相互作用,重力是地球对物体的引力的一个分力,重力的另一个分力提供物体随地球自转的向心力。弹力、摩擦力实质都是由电磁相互作用引起的,在原子核内,核子之间有强大的核力是强相互作用的体现,而不是引力相互作用的体现。故B正确,ACD错误。
故选:B。
【点评】引力相互作用、电磁相互作用是最常见的作用力,要理解掌握,对于强相互作用和弱相互作用了解就行了,这两种力存在微观粒子之间。
12.(2017•浙江二模)质子带正电,但质子(与中子一起)却能聚在一起构成原子核。根据你的推测,可能的原因是( )
A.质子与质子之间存在电磁力的作用
B.中子与中子之间存在万有引力的作用
C.质子与中子之间存在弱相互作用力
D.中子及质子之间存在强相互作用力
【分析】原子核内有一种短程力,叫核力,属于强相互作用。
【解答】解:质子带正电,但质子(与中子一起)却能聚在一起构成原子核。因为原子核内有一种短程力,叫核力,是强相互作用力,这是使质子(与中子)他们聚合在一起的原因,故D正确,ABC错误。
故选:D。
【点评】本题考查了物理知识对生活现象的科学解释,还有核力和基本相互作用,是平常复习中不常见到的知识点。
13.(2010秋•龙凤区校级期中)“四种基本相互作用”指的( )
A.万有引力,弹力,摩擦力,重力
B.引力相互作用,电磁相互作用,强相互作用,弱相互作用
C.斥力相互作用,电磁相互作用,强相互作用,弱相互作用
D.性质力,效果力,动力,阻力
【分析】宇宙万物任何两个物体之间都存在着相互作用的吸引力。强相互作用和弱相互作用都存在于微观物质内部。电荷间的相互作用、磁体间的相互作用在本质上是同一种相互作用的不同表现。原子核内部的带正电的质子之间存在着斥力,但原子核仍能紧密的保持在一起,是由于核力作用的结果。
【解答】解:四种基本相互作用指:万有引力作用、电磁作用、强相互作用、弱相互作用;
故选:B。
【点评】自然界中有四种基本相互作用,对于通常的物体,质量比较小,万有引力非常小,与电磁作用力相比,往往忽略不计。
14.(2021•烟台模拟)下列说法中正确的是( )
A.电磁波是一种物质
B.万有引力定律和牛顿运动定律都是自然界普遍适用的规律
C.中等大小的原子核的结合能最大,原子核最稳定
D.宏观物体和微观粒子的能量都是量子化的
【分析】电磁波是一种物质;牛顿运动定律只适用于宏观低速物体;原子核的比结合能越大,原子核越稳定;微观粒子能量是量子化的,宏观物体则显示出了能量的连续性。
【解答】解:A.电磁波是一种物质,故A正确;
B.万有引力定律是自然界普遍适用的规律,牛顿运动定律只适用于宏观低速物体,故B错误;
C.中等大小的原子核的比结合能最大,原子核最稳定,故C错误;
D.微观粒子能量是量子化的,每一个粒子的能量是一份一份的,这符合能量量子化假说,而宏观物体是由大量微粒组成的,大量粒子则显示出了能量的连续性,故D错误。
故选:A。
【点评】本题考查了电磁波、原子核等相关问题,考查知识点难度较小,考查了学生掌握知识与应用知识的能力。
15.(2020•下陆区校级模拟)精确的研究表明,不同的原子核,其核子的平均质量(原子核的质量除以核子数)与原子序数Z有如图所示的关系。根据该图所提供的信息及原子核的聚变、裂变有关知识,下列说法正确的是( )
A.从图中可以看出,铁Fe原子核中核子的平均质量最大
B.原子序数较大的重核A分裂成原子序数小一些的核B和C,质量会增加
C.原子序数较大的重核A裂变成原子序数小一些的核B和C,需要吸收能量
D.原子序数很小的轻核D和E结合成一个原子序数大些的F核,F核的结合能大于D、E的结合能之和
【分析】根据图象判断出各原子核质量关系,然后判断发生核反应时质量变化情况,最后根据质能方程分析答题。
【解答】解:A、分析图可知,铁Fe原子核中核子的平均质量最小,故A错误;
BC、原子序数较大的重核A分裂成原子序数小一些的核B和C,释放能量,会发生质量亏损,故BC错误;
原子序数较大的重核A分裂成原子序数小一些的核B和C,由于后者的核子平均质量小,故发生质量亏损,故B错误。
D、原子序数很小的轻核D和E结合成一个原子序数大些的F核的过程,平均核子质量变小,结合能变大,所以F核的结合能大于D、E的结合能之和,故D正确。
故选:D。
【点评】本题难度不大,知道质量亏损的概念、分析清楚图象、了解核反应的常识,明确核子平均质量越小,则比结合能越小,原子核越不稳定。
16.(2019春•天心区校级期末)下列关于原子结构和原子核的说法中不正确的是( )
A.卢瑟福在α粒子散射实验的基础上提出了原子的核式结构模型
B.天然放射性元素在衰变过程中核电荷数和质量数守恒,其放射线在磁场中不偏转的是γ射线
C.由图可知,原子核D和E聚变成原子核F要吸收能量
D.由图可知,原子核A裂变成原子核B和C要放出核能
【分析】α粒子散射实验的现象说明原子内部存在原子核;天然放射现象的射线有α、β、γ三种射线,其中不带电的是γ射线;核反应中,有质量亏损时会释放核能,反之会吸收核能。
【解答】解:A、α粒子散射实验中,绝大多数α粒子能够穿过原子,只有极少数发生大角度偏转,故卢瑟福在此基础上提出了原子的核式结构模型,故A说法正确;
B、天然放射性元素在衰变过程中电荷数和质量数守恒,其放射线有α、β、γ三种射线,其中不带电的是γ射线,放射线在磁场中不偏转的是γ射线,故B说法正确;
C、据图可知,原子核D和E聚变成原子核F过程中有质量亏损,故会放出核能,故C说法不正确;
D、据图可知,原子核A裂变成原子核B和C过程中有质量亏损,故会放出核能,故D说法正确;
本题选不正确的,故选:C。
【点评】考查了α粒子散射实验、卢瑟福的原子核式结构模型、质量亏损等概念,其中注意掌握α、β、γ三种射线,α射线是带正电的氦核,β是带负电的电子流,γ是不带电的电磁波。
17.(2021春•秦淮区校级期中)关于原子核及结合能,下列说法中正确的是( )
A.质量较大的原子核内所有核子间都存在核力
B.结合能越大,原子核越稳定
C.92238U→90234Th+24He,钍核和α粒子的结合能之和一定大于铀核的结合能
D.氘核的比结合能为1.1MeV,氦核的比结合能为7.1MeV,则两个氘核结合成一个氦核时释放出6.0MeV的能量
【分析】核力属于短程力,每个核子只跟临近的核子发生核力作用;原子核的稳定性与比结合能有关;铀原子核衰变成α粒子和钍核过程释放能量,所以钍核和α粒子的结合能之和一定大于铀核的结合能;核反应之前两个氘核的结合能与核反应之后氦核的结合能之差即为两个氘核结合成一个氦核时释放出的能量。
【解答】解:A、核力属于短程力,每个核子只跟临近的核子发生核力作用,故A错误;
B、原子核的稳定性与比结合能有关、与结合能无关,故B错误;
C:铀原子核衰变成α粒子和钍核,该过程中释放能量,所以钍核和α粒子的结合能之和一定大于铀核的结合能,故C正确;
D:核反应之前两个氘核的结合能为1.1×4MeV=4.4MeV,核反应之后,氦核的结合能为7.1×4MeV=28.4MeV,所以两个氘核结合成一个氦核时释放出的能量为28.4MeV﹣4.4MeV=24MeV,故D错误。
故选:C。
【点评】本考主要查结合能与比结合能,考查知识点有针对性,重点突出,考查了学生掌握知识与应用知识的能力。
二.多选题(共10小题)
18.(2020秋•鞍山期末)关于电磁波的应用,下列说法正确的是( )
A.医院里常用X射线对病房和手术室进行消毒
B.工业上利用γ射线检查金属部件内部有无砂眼或裂缝
C.机场在进行安检时,用紫外线来探测行李箱内的物品
D.卫星用红外遥感技术拍摄云图照片,因为红外线衍射能力较强
【分析】紫外线对病房和手术室进行消毒;γ射线具有很强的贯穿本领及很高的能量;X射线有较强的穿透能力;红外遥感技术拍摄云图照片,因为红外线波长较长,衍射能力较强.
【解答】解:A、在医院里常用紫外线对病房和手术室进行消毒,并不是X射线,故A错误;
B、γ射线具有较强的穿透性;故工业上利用γ射线检查金属内部有无沙眼,故B正确;
C、X射线有较强的穿透能力,用来进行人体透视,也可用于机场检查箱内的物品,故C错误;
D、红外遥感技术拍摄云图照片,因为红外线波长较长,衍射能力较强,故D正确。
故选:BD。
【点评】熟读教材,了解紫外线、γ射线、X射线、与红外线的作用本题极易作答。
19.(2021春•杭州期中)下列四幅图涉及到不同的物理知识,其中说法正确的是( )
A.汤姆逊通过分析图中的α粒子散射实验结果,提出了原子的核式结构模型
B.如图表明当一定频率的光照射到金属板,金属板会有光电子射出
C.如图表示的是磁场对α、β和γ射线的作用情况,其中①是β射线,②是γ射线
D.如图表示的核反应属于重核裂变,是可以人工控制的核反应
【分析】卢瑟福通过分析α粒子散射实验结果,得出原子的核式结构模型;
入射光的频率高于金属的截止频率时发生光电效应;
由左手定则判断出粒子的电性,然后答题;
重核变为轻核的核反应是裂变。
【解答】解:A、卢瑟福通过分析α粒子散射实验结果,提出了原子的核式结构模型,故A错误;
B、由图结合光电效应的规律可知,入射光的频率大于金属的极限频率,金属板上有光电子射出,故B正确;
C、根据左手定则可知,射线①带正电,①是α射线,②不偏转,是γ射线,故C错误;
D、丁图表示的核反应属于重核裂变,是人工可以控制的核反应,故D正确。
故选:BD。
【点评】本题考查了α粒子散射实验、光电效应、三种射线的特征、聚变与裂变等基础知识点,关键要熟悉教材,牢记这些基础知识点。
20.(2021春•兴庆区校级期末)某种元素的原子核符号为ZAX,则( )
A.原子核的质子数为Z,中子数为A﹣Z
B.原子核的质子数为Z,核子数为A
C.原子核的质子数为A,中子数为Z
D.原子核的质子数为A,中子数为A﹣Z
【分析】ZAX表示质子数为Z,质量数为A的X元素的一种原子,质量数=质子数+中子数.
【解答】解:A、C、D、ZAX 的质量数为A,质子数为Z
质量数=质子数+中子数,所以中子数是A﹣Z,故A正确,CD错误。
B、核子数=质子数+中子数,则核子数等于质量数,为A.故B正确。
故选:AB。
【点评】考查学生对原子符号ZAX 理解,难度较小,注意基础知识的掌握.
21.(2020春•海安市校级期中)以下说法正确的是( )
A.天然放射现象中发出的三种射线是从原子核内放出的
B.β射线的本质是电子流,所以β衰变是核外的一个电子脱离原子而形成的
C.康普顿效应表明光子具有能量,但没有动量
D.中子与质子结合成氘核的过程中需要放出能量
【分析】衰变时释放的射线来自原子核;β衰变的本质是原子核中的一个中子转变为一个电子和一个质子,电子释放出来;康普顿效应表明光子不仅具有能量还具有动量;根据电荷数守恒、质量数守恒,但质量有亏损。
【解答】解:A、根据三种射线的本质可知,天然放射现象中发出的三种射线是从原子核内放出的看不见的射线,故A正确;
B、β射线的本质是电子流,β衰变的本质是原子核中的一个中子转变为一个电子和一个质子,电子释放出来,故B错误;
C、康普顿效应表明光子不仅具有能量还具有动量,故C错误;
D、中子与质子结合成氘核的过程中有质量亏损,释放能量,故D正确。
故选:AD。
【点评】本题考查了天然放射现象、衰变的实质、康普顿效应以及质量亏损的概念,比较简单,关键熟悉教材,牢记这些基础知识点。
22.(2021•永州模拟)实现核能电池的小型化、安全可控化一直是人们的目标。现在有一种“氚电池”,就是利用了氚核β衰变产生的能量,有的心脏起搏器就是使用“氚电池”供电,使用寿命长达20年。氚核发生β衰变过程中除了产生β粒子和新核外,还会放出质量数和电荷数为零的反中微子。氚核的半衰期为12.5年,下列说法正确的是( )
A.氚核衰变放出的β射线是电子流,来源于核外电子
B.经过25年后,剩余反应物的质量变为初始质量的14
C.环境的温度、压强发生变化时,氚核的半衰期会发生变化
D.氚核发生β衰变过程中产生的新核为23He
【分析】β衰变是内部中子转化为质子时同时生成电子,根据质量数与质子数守恒,即可确定衰变方程;
根据半衰期公式计算剩余反应物;
衰变的快慢用半衰期表示,与元素的物理、化学状态无关;
【解答】解:AD、β衰变中生成的电子是一个中子转化为一个质子同时生成一个电子,这种转化产生的电子发射到核外,就是β粒子,
根据质量数与质子数守恒,则氚发生β衰变的衰变方程:13H→23He+−10e,故A错误,D正确;
B、经过t=25年,为n=tT=25年12.5年=2个半衰期,据半衰期公式m余=m0(12)n=m0(12)2=14m0,故B正确;
C、放射性元素的半衰期由原子核决定,与外界的温度、压强无关,故C错误;
故选:BD。
【点评】本题考查β衰变的本质、半衰期公式等内容,要熟悉课本知识,能解释生活中的问题。
23.(2021•义乌市模拟)2021年4月13日日本政府宣布将向太平洋倾倒逾125万吨福岛核电站内储存的核废水,消息一出举世哗然。福岛核电站的裂变材料是铀235,核废水含有大量的氚以及钡141、氪92、锶90、钴60、碘129、钉106等放射性核素。由于含氚的水和普通的水具有相同的化学性质,物理性质也相近,因而现有的废水处理技术很难去除,铀235的半衰期大约为12.5年。针对这一事件,下列同学的观点正确的是( )
A.为了保护海洋环境,日本政府应在12.5年后再排放经过处理的核废水
B.比较铀235、钡141、氪92、锶90的原子核,铀235的平均核子质量最大
C.比较铀235、钡141、氪92、锶90的原子核,铀235的比结合能最大
D.核反应方程:92235U+01n→56141Ba+3692Kr+3X中的X是中子
【分析】根据对放射性防护的知识判断;衰变的过程中存在质量亏损;根据比结合能与平均质量的关系判断;根据电荷数守恒、质量数守恒写出核反应方程。
【解答】解:A、经过12.5年,只经过了一个半衰期,核废水仍然存在较大的放射性,仍然不能随意排放,故A错误;
B、该核反应的过程中释放大量的能量,存在质量亏损而质量数不变,所以铀235的平均核子质量最大,故B正确;
C、钡141、氪92、锶90是铀235不稳定发生裂变后的生成物,原子核越稳定比结合能越大,铀235的比结合能较小,故C错误;
D、根据质量数守恒可得X的质量数:m=235+1−141−923=1,电荷数:3z=92﹣56﹣36=0,可知X为中子,故D正确。
故选:BD。
【点评】本题考查了核反应方程、爱因斯坦质能方程等知识点,难度不大,关键要熟悉教材,牢记这些基本知识点。
24.(2019春•宿迁期末)人工放射性同位素被广泛应用,是因为( )
A.放射性同位素的半衰期比较短
B.放射性同位素放射强度容易控制
C.放射性同位素的射线具有较强的杀伤力,能用来治疗癌症、灭菌消毒等
D.放射性同位素作为示踪剂时,由于其放射性对人体有害,故一定不能对人体使用
【分析】人工放射性同位素的半衰期比天然放射性物质短的多,放射性废料容易处理,故用到射线时,用的都是人工放射性同位素。
【解答】解:A、人造放射性同位素的半衰期比天然放射性物质短,故A正确;
B、人工制造的放射性同位素的放射强度容易控制,故B正确;
C、人工制造的放射性同位素的γ射线能进行金属探伤,故C正确;
D、使用人工制造的放射性同位素作为示踪剂时,虽然过量放射性对人体有害,但仍然能对人体使用,故D错误;
故选:ABC。
【点评】该题主要考查了放射性同位素的特点和应用,加强记忆和知识的训练。
25.(2016春•枣阳市校级期中)下列事件中属于核辐射给人类带来环境灾难的是( )
A.日本福岛大地震引起的第一核电站1至4号机组核废料池泄漏
B.以美国为首的北约军队在科索沃、伊拉克和利比亚大量使用贫铀弹
C.汶川大地震
D.前苏联切尔诺贝利核电站爆炸
【分析】核辐射,或通常称之为放射性,存在于所有的物质之中,是正常现象.核辐射主要发生在核电站,核能外泄所发出的核辐射虽远比核子武器威力与范围小,但是剂量积累到一定程度,也能造成生物伤亡.
【解答】解:A、核废料池泄漏出高浓度的放射性物质可伤害人体细胞,故A正确;
B、贫铀弹是一种新武器,其爆炸后所弥散的贫铀将长时间影响人类的生存环境,对人体产生慢性伤害,故B正确;
C、地震不像核辐射给人类带来环境灾难,故C错误;
D、前苏联切尔诺贝利核电站4号机组发生爆炸,泄漏的能量相当于200颗广岛原子弹。这是人类历史上迄今最严重的核事故,造成了极严重的后果。20多年过去了,切尔诺贝利依然是一座死城,故D正确;
故选:ABD。
【点评】本题考查了核辐射对人类造成的巨大危害,也警示人类要和平利用核能.
26.(2018•睢宁县模拟)一个质子以1.0×107m/s的速度撞入一个静止的铝原子核后被俘获,铝原子核变为硅原子核,已知铝核的质量是质子的27倍,硅核的质量是质子的28倍,则下列判断中正确的是( )
A.核反应方程为1327Al+11H→1428Si
B.核反应方程为1327Al+01n→1428Si
C.硅原子核速度的数量级为107m/s,方向跟质子的初速度方向一致
D.硅原子核速度的数量级为105m/s,方向跟质子的初速度方向一致
【分析】由质量数、电荷数守恒可知核反应方程;由动量守恒可知硅原子核速度的数量级及速度方向,从而即可求解.
【解答】解:AB、由质量数守恒,电荷数守恒可知:方程为1327Al+11H→1428Si,故A正确,B错误;
CD、由动量守恒可知,mv=28mv′,解得v′=1.0×10728m/s
故数量级约为105 m/s。故C错误,D正确;
故选:AD。
【点评】本大题包含了3﹣5原子物理的内容,难度不大,但从题目来看考查范围很广,要求能全面掌握.
27.关于自然界中的四种相互作用力的描述正确的是( )
A.一切物体之间都存在着相互作用的吸引力
B.强相互作用存在于宏观物体之间
C.四种基本相互作用有可能是某种相互作用的不同表现方式
D.弹力、摩擦力都属于电磁相互作用,而重力属于引力相互作用
【分析】根据四种相互作用力的概念分析判断.
【解答】解:A、一切有质量的物体之间都存在着相互作用的吸引力,即万有引力,故A正确;
B、强相互作用存在于原子核内,故B错误;
C、许多物理学家认为四种基本相互作用可能是某种相互作用在不同条件的不同表现,就像电和磁是电磁相互作用的不同表现形式一样,故C正确;
D、弹力、摩擦力都属于电磁相互作用,重力属于引力相互作用,故D正确。
故选:ACD。
【点评】四种相互作用的判断,注意弹力和摩擦力是电磁力引起的.
三.填空题(共8小题)
28.(2018•如皋市模拟)1971年,屠呦呦等获得了青蒿乙醚提取物结晶,研究人员通过X射线衍射分析确定了青蒿素的结构.X射线衍射是研究物质微观结构的最常用方法,用于分析的X射线波长在0.05nm~0.25nm范围之间,因为X射线的波长 接近 (选填“远大于”、“接近”或“远小于”)晶体内部原子间的距离,所以衍射现象明显.分析在照相底片上得到的衍射图样,便可确定晶体结构.X射线是 横波 (选填“纵波”或“横波”).
【分析】由X射线穿过晶体内部原子间隙能发生明显的衍射现象来判断;X射线是由交替变化的电场和磁场组成的,X射线是横波.
【解答】解:能发生明显的衍射现象的条件是:孔或障碍物的尺寸比波长小或者相差不多.当X射线透过晶体内部原子间隙时,发生了明显的衍射现象,用于分析的X射线波长应接近晶体内部原子间的距离;因为X射线是由交替变化的电场和磁场组成的,所以X射线是一种横波.
故答案为:接近,横波
【点评】解答此题的关键是知道发生明显的衍射现象的条件和X射线的特性.
29.(2017•黄浦区二模)放射性元素放出的三种射线中,穿透本领最强的是 γ 射线,电离本领最强的是 α 射线.
【分析】α、β和γ三种射线中,γ射线的穿透能力最强,电离能力最弱,α射线的电离能力最强,穿透本领最弱.
【解答】解:根据三种射线的特点可知,放射性元素放出的三种射线中,穿透本领最强的是 γ射线,电离本领最强的是 α射线.
故答案为:γ,α
【点评】本题是原子物理问题,都是基本知识.要牢记三种射线的本质及其特点.基础题目.
30.(2020•普陀区二模)原子核是由质子和中子组成的,它们统称为 核子 ,在原子核内把它们紧紧拉在一起的力叫做 核力 。
【分析】原子核由质子与中子组成,原子核内部的带正电的质子之间存在着斥力,但原子核仍能紧密的保持在一起,是由于核力作用的结果。
【解答】解:质子与中子统称为核子,组成原子核;原子核能紧密的保持在一起,是由于核力作用的结果。这种核力是强相互作用,是一种短距作用,只发生在10﹣15m的范围内;
故答案为:核子;核力
【点评】明确原子核的组成,知道原子核能紧密的保持在一起,是由于核力作用的结果;识记四种基本相互作用力。
31.(2015•上海二模)自从1896年贝克勒耳发现铀的放射性现象以后,科学家 居里夫人 首先研究了铀放射线的来源,并在1898年相继发现了放射性更强的钋和镭两种新元素.放射性元素会连续发生衰变,如图是反映铀核衰变的特性曲线,由图可知,经过4860年,铀经历了 3 个半衰期.
【分析】贝克勒耳发现铀的放射性现象以后,居里夫人首先研究铀放射线的来源;
由图可得半衰期,进而计算4860年是多少个半衰期.
【解答】解:贝克勒耳发现铀的放射性现象以后,居里夫人首先研究铀放射线的来源;
由图象可知有半数原子核发生衰变用的时间为1620年,故经过4860年,铀经历了3个半衰期;
故答案为:居里夫人,3.
【点评】首先要掌握基本的物理学史,其次从图象中获取有用物理信息的能力是高考的考查方向,应重视.
32.(2021春•宝鸡期末)铀核(92238U)衰变为铅核(82206Pb)的过程中,要经过 8 次α衰变和 6 次β衰变。
【分析】设发生x次α衰变,y次β衰变,写出衰变方程,求解x,y即可。原子核经过一次α衰变,电荷数减小2,质量数减小4,一次β衰变后电荷数增加1,质量数不变。
【解答】解:设发生x次α衰变,y次β衰变,衰变方程为:
92238U→82206Pb+xα+yβ
则:238=206+4x,解得:x=8
又:92=82+8×2﹣y,得:y=6
故答案为:8;6
【点评】知道发生α、β衰变的实质。能够运用质量数和电荷数守恒进行求解。
33.(2021•青浦区二模)在α、β、x、γ四种射线中,穿透能力最强的是 γ 射线;其中不属于电磁波的为 α、β 射线.
【分析】电磁波有:无线电波、红外线、可见光、紫外线、伦琴射线、γ射线.γ射线的穿透能力最强.
【解答】解:在α、β、x、γ四种射线中,穿透能力最强的是γ射线;其中不属于电磁波的为α、β 射线.
答案为:γ;α、β
【点评】本题考查了电磁波谱的组成和基本射线的特性,属于容易题.
34.(2019春•永昌县校级期末)完成下列核反应方程
A.卢瑟福用α粒子轰击氮核(714N)发现质子:24He+714N→ 1#/DEL/#1#/DEL/#H+17#/DEL/#8#/DEL/#O ;
B.查德威克用α粒子轰击铍核(49Be)发现中子:24He+49Be→ 12#/DEL/#6#/DEL/#C+1#/DEL/#0#/DEL/#n ;
【分析】人工核转变是指通过人工技术(射线,激光,粒子撞击等手段)使原子发生的反应,反应过程中电荷数和质量数守恒。
【解答】解:根据质量数与质子数守恒,即可解题:
A、由质量数守恒和核电荷数守恒知,24He+714N→1#/DEL/#1#/DEL/#H+17#/DEL/#8#/DEL/#O。
B、由质量数守恒和核电荷数守恒知,24He+49Be→12#/DEL/#6#/DEL/#C+1#/DEL/#0#/DEL/#n。
故答案为:A、1#/DEL/#1#/DEL/#H+17#/DEL/#8#/DEL/#O;B、12#/DEL/#6#/DEL/#C+1#/DEL/#0#/DEL/#n。
【点评】本题考查了原子核的反应类型,做好本题的关键是利用质量数守恒和核电荷数守恒判断生成物。
35.(2013秋•澧县校级月考)自然界中的四种基本相互作用是万有引力、强相互作用、弱相互作用和 电磁相互作用 。
【分析】依据高中课本对自然界的四种基本相互作用的分类可解答。
【解答】解:高中课本提到自然界可分为四种基本的相互作用,万有引力,电磁相互作用,强相互作用,弱相互作用。
故答案为:电磁相互作用
【点评】本题是对课本基本知识的考查,主要考查记忆,是基础题目。
四.计算题(共4小题)
36.(2020春•上饶期末)放射性同位素614C被考古学家称为“碳钟”,它可以用来判定古代生物体的年代,此项研究获得1960年诺贝尔化学奖。求:
(1)宇宙射线中高能量的中子碰到空气中的氮原子714N后,会形成614C,614C很不稳定,易发生β衰变,其半衰期为5720年,放出β射线,试写出有关的2个核反应方程;
(2)若测得一古生物体遗骸中614C含量只有活体中的12.5%,则此遗骸的年代约有多少年?
【分析】(1)结合题意,根据质量数守恒和电荷数守恒可得核反应方程式;
(2)根据半衰期公式计算此遗骸的年代;
【解答】解:(1)根据电荷数守恒、质量数守恒得:
01n+714N→614C+11H
614C→714N+−10e
(2)经过一个半衰期,有半数发生衰变,测得一古生物遗骸中614C含量只有活体中的12.5%,
由半衰期公式 m余=m0(12)n,其中n=tT
所以有 m余m0=(12)n=12.5100,解得:n=3
所以此遗骸的年代越有3个14C的半衰期,即由t=3T=5720×3=17160年
答:
(1)有关的2个核反应方程为:01n+714N→614C+11H,614C→714N+−10e;
(2)此遗骸的年代约有17160年。
【点评】解决本题的关键知道在核反应中电荷数守恒、质量数守恒,以及知道半衰期的定义,并能灵活运用。
37.(2020春•朝阳区校级月考)静止的放射性元素钚94239Pu发生α衰变成为铀92235U,并放出能量为E的γ光子。94239Pu、92235U和α粒子的质量分别为m1、m2和m3,真空中的光速为c。已知衰变放出的光子的动量可忽略,求α粒子的动能。
【分析】根据爱因斯坦质能方程求出释放的核能,结合能量守恒求出铀核和α粒子的总动能,根据衰变过程中动量守恒,结合动量和动能的关系求出α粒子的动能。
【解答】解:根据爱因斯坦质能方程得该反应中释放的能量为:
△E=(mPU−mU−mα)c2,
衰变放出的光子的动量可忽略,则其能量也可以忽略不计,则铀核和α粒子的总动能:EU+Eα=△E﹣E,
衰变过程中动量守恒,有:mUvU﹣mαvα=0,
又:EU=12mUvU2,Eα=12mαvα2,
联立解得:EUEα=mUmα,
则有:Eα=mUmU−mα[(mPU−mU−mα)c2−E]。
答:α粒子的动能为mUmU−mα[(mPU−mU−mα)c2−E]。
【点评】注意动量守恒和能量守恒在原子物理中的应用,尤其是列能量守恒方程时不要漏掉部分能量。
38.(2018•锡山区校级模拟)静止的36Li原子核,俘获一个速度为7.7×104m/s的中子而发生核反应,放出α粒子后变成一个新原子核,测得α粒子速度为2×104m/s,方向与中子速度方向相同。
①写出核反应方程式。
②求生成的新核的速度大小。
【分析】①根据电荷数守恒、质量数守恒写出核反应方程;
②通过动量守恒定律求,即可求出生成的新核的速度大小。
【解答】解:①根据质量数守恒和电荷数守恒,可知该核反应的方程式:36Li+01n→13H+24He
②以中子的初速度方向为正方向,根据动量守恒,有:mnvn=mαvα+mHvH
又因为:vn=7.7×104m/s,vα=2×104m/s
代入解得:vH=﹣1.0×103m/s
即:新核速度大小为1.0×103m/s,方向与中子方向相反。
答:①写出核反应方程式为36Li+01n→13H+24He;
②生成的新核的速度大小为1.0×103m/s。
【点评】本题考查了核反应方程与动量守恒,解题关键是要知道核反应前后质量数守恒、电荷数守恒,知道核反应过程中动量守恒,并能运用动量守恒定律进行定量求解,综合性较强,难度不大。
39.(2021春•苏州期末)已知氘核12H的质量为m1,中子01n的质量为m2,23He的质量为m3,真空中的光速为c.
(1)写出两个氘核12H聚变为一个23He的核反应方程,并计算释放的能量;
(2)质量为M的氘核12H完全聚变为23He,释放的能量相当于多少煤完全燃烧放出的能量?已知煤的燃烧值为q(题中所用物理量的单位均为国际单位).
【分析】(1)先根据质量数守恒与核电荷数守恒书写核反应方程,再求出质量亏损,然后根据质能方程求出释放的能量。
(2)结合煤的燃烧值,由能量的关系即可求解。
【解答】解:(1)根据质量数守恒和电荷数守恒可得:核反应方程式为12H+12H→23He+01n
两个氘核聚变前后的质量亏损为:△m=2m1﹣m2﹣m3
根据质能方程,释放的能量△E=△mc2=(2m1﹣m2﹣m3)c2
(2)质量为M的氘所含氘核数N=Mm1
完全聚变为氦3所释放的能量E=M2m1(2m1﹣m2﹣m3)c2
其释放的能量相当于煤完全燃烧的质量为m=M2m1q(2m1﹣m2﹣m3)c2
答:(1)核反应方程式为12H+12H→23He+01n,释放的能量为(2m1﹣m2﹣m3)c2
(2)质量为M的氘核12H完全聚变为23He,释放的能量相当于=M2m1q(2m1﹣m2﹣m3)c2千克煤完全燃烧放出的能量。
【点评】涉及核能的问题,往往要先书写核反应方程,确定质量亏损,再依据爱因斯坦质能方程求核能。
五.解答题(共8小题)
40.(2010•睢宁县校级二模)下面列出了一些医疗器械的名称和这些器械所涉及的物理现象,以下说法正确的是 AEF
A.X光机是利用X射线穿透物质的本领跟物质的密度有关;
B.手术室中的消毒灯是利用红外线有显著的热效应
C.“彩超”是利用被血管中的血流反射后的声波出现相对论中的“时间延缓”效应而工作的
D.胃镜是利用激光的直线传播性质
E.“放疗”是利用γ射线的高能量来摧毁病变的细胞
F.治疗胆结石的碎石机是利用超声波来工作的.
【分析】根据声音够传递信息和能量的特性在实际生活中应用,另外红外线具有显著的热效应紫外线具有显著的荧光效应可杀菌消毒.
【解答】解:A、X光机利用X射线有很强的穿透能力,故A正确;
B、手术室中的消毒灯是利用紫外线具有杀菌消毒作用,故B错误;
C、向人体发射一组超声波,按一定的方向进行扫描.根据监测其回声的延迟时间,强弱就可以判断脏器的距离及性质,而不是相对论中的“时间延缓”效应,故C错误;
D、电子内窥镜的成像原理是利用电视信息中心装备的光源所发出的光,经内镜内的导光纤维将光导入受检体腔内,利用了光的全反射,故D错误;
E、γ射线有很强的穿透力,工业中可用来探伤或流水线的自动控制.γ射线对细胞有杀伤力,医疗上用来治疗肿瘤.故E正确;
F、在医疗方面,可以利用超声波做清除胆结石的治疗,是因为声波能够传递能量,故F正确.
故选:AEF.
【点评】声音能够传递信息和能量的特性在实际生活中应用非常广泛,应该熟练掌握.另外还要了解射线以及光的全反射在生活中的应用.
41.(2008秋•泰州期末)有以下说法:
A.X射线有较强的穿透本领,在机场等地用其探测箱内物品进行安全检查
B.太阳辐射的能量大部分集中在可见光及附近的区域
C.全息照片的拍摄利用了光的衍射原理
D.潜水员在水底看岸边的树是变矮了
E.泊松亮斑说明了光具有波动性
F.机械波和电磁波一样从空气进入水中波长变短
其中正确的有: ABE .
【分析】在车站和机场的安检入口,要用X射线对旅客行李进行安全检查,X射线有较强的穿透本领.
太阳辐射的能量大部分集中在可见光及附近的区域.全息照片的拍摄利用了光的干涉原理.
光的折射光路是可逆的,一条光线从一种介质斜射入另一种介质时,发生折射后,逆着折射光线方向射入一条光线,会逆着原来入射光线反向射出
【解答】解:A、在车站和机场的安检入口,要用X射线对旅客行李进行安全检查,X射线有较强的穿透本领.故A正确
B、太阳辐射的能量大部分集中在可见光及附近的区域.故B正确
C、全息照片的拍摄利用了光的干涉原理.故C错误
D、树反射的光斜射到水面上,会发生折射现象,当光进入水中后靠近法线,射入潜水员眼睛,而潜水员由于错觉,认为光始终沿直线传播,逆着光的方向看上去而形成的虚像,所以比实际位置高,所以潜水员在水中看见岸上的树,实际是变高了的树虚像.故D错误
E、泊松亮斑是光的圆板衍射现象.说明了光具有波动性,故E正确
F、机械波从空气进入水中波速变大,波长变长,而电磁波从空气进入水中波长变短,故F错误
故答案为:A、B、E
【点评】本题考查选修3﹣4模块多个知识点,都是基本知识,只要加强学习,掌握基础知识,难度不大.
42.(2014•虹口区二模)英国物理学家卢瑟福1919年通过如图所示的实验装置,第一次完成了原子核的人工转变,并由此发现了 质子 .实验时,卢瑟福仔细调节铝箔的厚度,使 α粒子 恰好不能穿透铝箔. 该实验的核反应方程为:714N+24He→ 817O + 11H .
【分析】要了解卢瑟福发现质子并实现原子核人工转变核反应方程以及实验装置中各部分的作用,注意书写核反应方程的原则是质量数和电荷数守恒.
【解答】解:卢瑟福第一次用α粒子轰击氮核完成了原子核的人工转变并发现了质子,因此图中为放射源发出的α粒子,
该核反应方程为:24He+714N→817O+11H.
故答案为:质子,α粒子,817O,11H.
【点评】卢瑟福用α粒子轰击氮核发现质子并首次实现原子核的人工转变在历史上有着重要意义,要了解实验和该核反应方程.
43.(2019春•江阴市校级期中)氡存在于建筑水泥、装饰石材及土壤中,是除吸烟外导致肺癌的重大因素。静止在垂直于纸面向里的匀强磁场中的氡核86222Rn放出一个粒子X后变成钋核84218Po,钋核的动能为E,设衰变放出的能量全部变成钋核和粒子X的动能。
①写出上述衰变的核反应方程: 88222Rn→82218Po+24He ;
②在图中a、b、c、d中确定粒子X的轨迹,标出其运行方向;
③衰变过程中的质量亏损是 111E2c2 。(设真空中光速为c)
【分析】①根据电荷数守恒、质量数守恒,写出衰变的核反应方程;
②根据磁场方向结合左手定则判断粒子X的轨迹和运行方向;
③根据动量守恒定律,结合动能和动量的关系,求出粒子X的动能;
【解答】解:①根据电荷数守恒、质量数守恒得,衰变方程为:88222Rn→82218Po+24He;
②根据上式可知,该衰变为α衰变,发生衰变后84218Po和24He的动量P大小相等方向相反,结合磁场方向和左手定则可判断,二者的轨迹圆为外切圆。
根据半径公式r=mvqB=PqB可得:24He比84218Po的电荷量小则半径大,故b为粒子X(24He)的轨迹为b,沿逆时针方向转动,如图所示:
③设钋核的质量为m1、速度大小为v1,粒子X的质量为m2、速度大小为v2,根据动量守恒有:m1v1=m2v2
根据动能和动量关系 Ek=p22m可知,动量大小相等的两个新核,其动能之比为质量的反比,即EEk=mαmPo=4218=2109
解得:Ek=109E2
根据质能方程得△E=△mc2=E+Ek
解得:△m=111E2c2
故答案为:①88222Rn→82218Po+24He;②b为粒子X,其运行方向如图所示;③111E2c2;
【点评】解决本题的关键知道衰变过程中质量数与核电荷数守恒、知道粒子衰变过程动量守恒,应用动量守恒定律即可正确解题。
44.(2015•江苏模拟)用α粒子轰击铝核Al),产生磷核P)和X粒子,磷核P)具有放射性,它衰变后变成硅核Si)和Y粒子,则X粒子是 中子 ,Y粒子是 正电子 .
【分析】根据质量数和电荷数守恒可以判断X和y的原子核组成,同时注意中子和质子的区别.
【解答】解:铝核的电荷数为13,质量数为27,磷核的电荷数为15,质量数为30,硅核的电荷数为14,质量数为30,
根据质量数和电荷数守恒可知:27+4=30+1,13+2=15+0,所以x的电荷数为0,质量数为1,是中子;30=30+0,15=14+1,所以y的电荷数为1,质量数为0,是正电子
故答案为:中子,正电子
【点评】本题考查了核反应方程的基本运用,知道反应过程中电荷数守恒、质量数守恒.
45.放射性有哪些危害?如何进行防护?
【分析】超剂量放射性辐射不仅损伤机体,危及被照者后代,而且可能破坏土壤、水域等生态环境。射线性质和照射方式的不同,放射性辐射的伤害程度也不同,因此加强对放射性辐射的检测、鉴别和安全防护十分重要;
对于放射性的防护,重点是防护β射线、γ射线、X射线、中子射线,尤其是γ射线和中子射线,它们能穿透机体,损伤各种组织和器官;而α射线射程短,不能穿透外层皮肤,基本没有外照射危害,但当剂量较大时可造成皮肤烧伤;放射性防护主要分为外照射防护和内照射防护。
【解答】解:放射性对人体的危害主要表现为受到射线过量照射而引起的急性放射病,以及因辐射导致的远期影响。
①急性放射病:急性放射病是由大剂量的急性照射所引起的,多为意外核事故、核战争所造成。按射线的作用范围,短期大剂量外照射引起的辐射损伤可分成全身性辐射损伤和局部性辐射损伤。
②远期影响:辐射危害的远期影响主要是慢性放射病和长期小剂量照射对人体健康的影响,多属于随机效应。
外照射防护通常有以下三种防护方式:①距离防护,实际操作应尽量远离放射源;②时间防护,工作人员须熟悉操作,尽量缩短操作时间,从而减少所受辐射剂量;③屏蔽防护是射线防护的主要方法,依射线的穿透性采取相应的屏蔽措施。
内照射的防护:①防止呼吸道吸收;②防止胃肠道吸收;③防止由伤口吸收。
【点评】本题考查了放射性污染和防护。了解放射性污染和防护,对人类有极其重要的意义,在考试中常和其它知识一起考查。
46.(2014春•金山区校级月考)如图所示卢瑟福做原子核人工转变实验的装置.容器中充有 氮 气,放射性物质A射出的α粒子 不能 穿过铝箔F(填“能”或“不能”).荧光屏S上的亮点是 质子 打出的,该粒子是α粒子打击氮核而产生的,此核反应方程是 714N+24He→817O+11H .
【分析】要了解卢瑟福发现质子并实现原子核人工转变核反应方程以及实验装置中各部分的作用,注意书写核反应方程的原则是质量数和电荷数守恒.
【解答】解:卢瑟福第一次用α粒子轰击氮核完成了原子核的人工转变并发现了质子,所以容器中充有氮气,α粒子穿透性比较弱,不能穿过铝箔F,
荧光屏S上的亮点是由质子打出的,根据质量数和电荷数守恒可知,该核反应方程为:714N+24He→817O+11H
故答案为:氮,不能,质子,714N+24He→817O+11H
【点评】卢瑟福用α粒子轰击氮核发现质子并首次实现原子核的人工转变在历史上有着重要意义,要了解实验和该核反应方程.
47.什么是核力?它的大小、作用范围如何?
【分析】核力属于强相互作用力,发生在相邻的核子之间,具有三个特点:(1)属于强相互作用;(2)短程力;(3)核力具有饱和性。
【解答】解:核力是相邻核子与核子间的相互作用,具有三个特点:
(1)核力是强相互作用的一种表现,在原子核的尺度内,核力比库仑力大得多;
(2)核力是短程力,作用范围在1.5×10﹣15m之内,核力在大于0.8×10﹣15m时表现为吸引力,且随距离增大而减小,超过1.5×10﹣15m,核力急剧下降;而在距离小于0.8×10﹣15m时,核力表现为斥力;
(3)每个核子只跟邻近的核子发生核力作用,这种性质称为核力的饱和性。
答:答案详见解析。
【点评】本题考查对核力的理解。核力是自然界四种基本作用力之一,与万有引力性质、特点不同,要熟悉课本知识。
新课改-高中物理一轮复习(下) 19 B光的折射、全反射 中档版: 这是一份新课改-高中物理一轮复习(下) 19 B光的折射、全反射 中档版,文件包含新课改-高中物理一轮复习下19B光的折射全反射中档版教师版docx、新课改-高中物理一轮复习下19B光的折射全反射中档版学生版docx等2份试卷配套教学资源,其中试卷共75页, 欢迎下载使用。
新课改-高中物理一轮复习(下) 18 B机械波 中档版: 这是一份新课改-高中物理一轮复习(下) 18 B机械波 中档版,文件包含新课改-高中物理一轮复习下18B机械波中档版教师版docx、新课改-高中物理一轮复习下18B机械波中档版学生版docx等2份试卷配套教学资源,其中试卷共68页, 欢迎下载使用。
新课改-高中物理一轮复习(下) 17 B机械振动 中档版: 这是一份新课改-高中物理一轮复习(下) 17 B机械振动 中档版,文件包含新课改-高中物理一轮复习下17B机械振动中档版教师版docx、新课改-高中物理一轮复习下17B机械振动中档版学生版docx等2份试卷配套教学资源,其中试卷共66页, 欢迎下载使用。

