





所属成套资源:新课改-高中物理一轮复习(下)讲义 (全国通用)
新课改-高中物理一轮复习(下) 12 C光电效应及波粒二象性 提升版
展开
这是一份新课改-高中物理一轮复习(下) 12 C光电效应及波粒二象性 提升版,文件包含新课改-高中物理一轮复习下12C光电效应及波粒二象性提升版教师版docx、新课改-高中物理一轮复习下12C光电效应及波粒二象性提升版学生版docx等2份试卷配套教学资源,其中试卷共58页, 欢迎下载使用。
光电效应及波粒二象性
考点一 黑体辐射 能量子
1.热辐射
(1)定义:周围的一切物体都在辐射电磁波,这种辐射与物体的温度有关,所以叫热辐射.
(2)特点:热辐射强度按波长的分布情况随物体的温度不同而有所不同.
2.黑体辐射的实验规律
(1)对于一般材料的物体,辐射电磁波的情况除与温度有关外,还与材料的种类及表面状况有关.
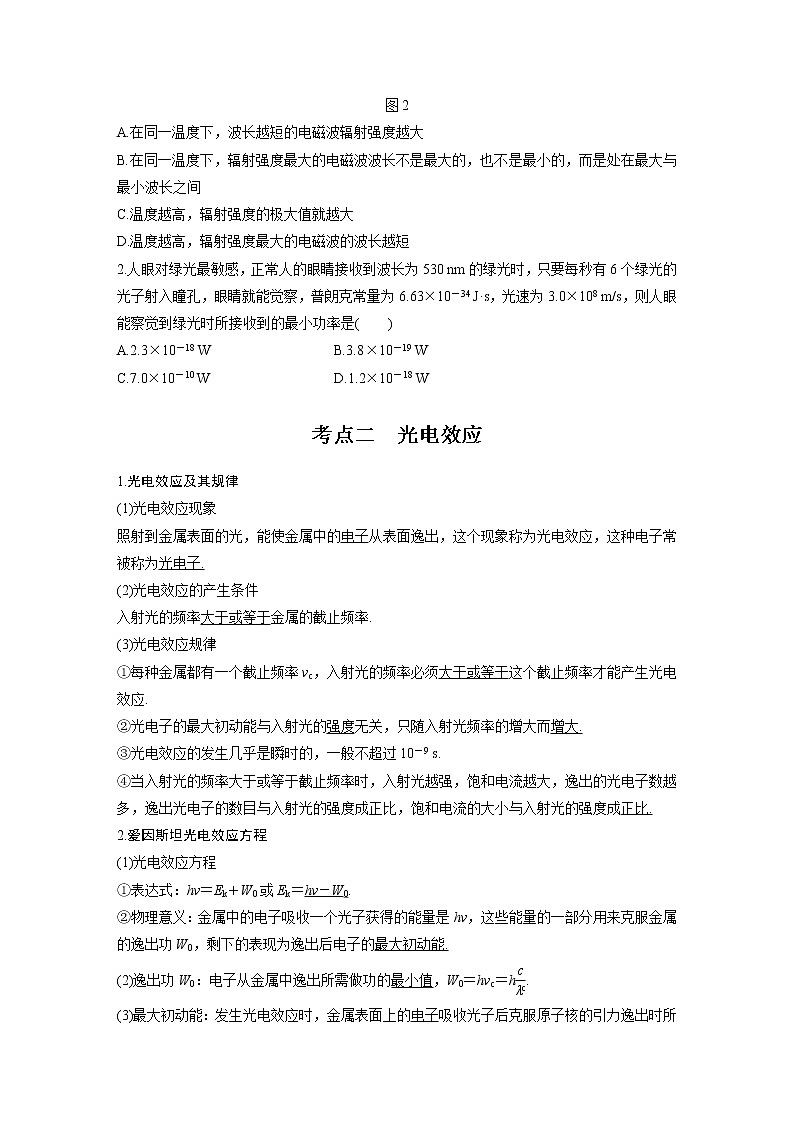
(2)黑体辐射电磁波的强度按波长的分布只与黑体的温度有关.随着温度的升高,一方面,各种波长的辐射强度都有增加,另一方面,辐射强度的极大值向波长较短的方向移动,如图1.
图1
3.能量子
(1)定义:普朗克认为,当带电微粒辐射或吸收能量时,以最小能量值为单位一份一份地辐射或吸收,这个不可再分的最小能量值ε叫做能量子.
(2)能量子大小:ε=hν,其中ν是带电微粒吸收或辐射电磁波的频率,h被称为普朗克常量.h=6.626×10-34 J·s(一般取h=6.63×10-34 J·s).
(3)发光功率与单个光子能量的关系:
发光功率P=n·ε,其中n为单位时间发出的光子数目,ε为单个光子的能量.
例题精练
1.(多选)黑体辐射的实验规律如图2所示,以下判断正确的是( )
图2
A.在同一温度下,波长越短的电磁波辐射强度越大
B.在同一温度下,辐射强度最大的电磁波波长不是最大的,也不是最小的,而是处在最大与最小波长之间
C.温度越高,辐射强度的极大值就越大
D.温度越高,辐射强度最大的电磁波的波长越短
答案 BCD
2.人眼对绿光最敏感,正常人的眼睛接收到波长为530 nm的绿光时,只要每秒有6个绿光的光子射入瞳孔,眼睛就能觉察,普朗克常量为6.63×10-34 J·s,光速为3.0×108 m/s,则人眼能察觉到绿光时所接收到的最小功率是( )
A.2.3×10-18 W B.3.8×10-19 W
C.7.0×10-10 W D.1.2×10-18 W
答案 A
解析 绿光光子能量:ε=hν=≈3.8×10-19 J.每秒最少有6个绿光的光子射入瞳孔,所以P=≈2.3×10-18 W,选项A正确,B、C、D错误.
考点二 光电效应
1.光电效应及其规律
(1)光电效应现象
照射到金属表面的光,能使金属中的电子从表面逸出,这个现象称为光电效应,这种电子常被称为光电子.
(2)光电效应的产生条件
入射光的频率大于或等于金属的截止频率.
(3)光电效应规律
①每种金属都有一个截止频率νc,入射光的频率必须大于或等于这个截止频率才能产生光电效应.
②光电子的最大初动能与入射光的强度无关,只随入射光频率的增大而增大.
③光电效应的发生几乎是瞬时的,一般不超过10-9 s.
④当入射光的频率大于或等于截止频率时,入射光越强,饱和电流越大,逸出的光电子数越多,逸出光电子的数目与入射光的强度成正比,饱和电流的大小与入射光的强度成正比.
2.爱因斯坦光电效应方程
(1)光电效应方程
①表达式:hν=Ek+W0或Ek=hν-W0.
②物理意义:金属中的电子吸收一个光子获得的能量是hν,这些能量的一部分用来克服金属的逸出功W0,剩下的表现为逸出后电子的最大初动能.
(2)逸出功W0:电子从金属中逸出所需做功的最小值,W0=hνc=h.
(3)最大初动能:发生光电效应时,金属表面上的电子吸收光子后克服原子核的引力逸出时所具有的动能的最大值.
技巧点拨
光电效应的研究思路
例题精练
3.(多选)用如图3所示的装置研究光电效应现象,当用光子能量为2.5 eV的光照射到光电管上时,电流表G的读数为0.2 mA.移动滑动变阻器的触点c,当电压表的示数大于或等于0.7 V时,电流表G的读数为0.则( )
图3
A.光电管阴极的逸出功为1.8 eV
B.开关K断开后,没有电流流过电流表G
C.光电子的最大初动能为0.7 eV
D.改用能量为1.5 eV的光子照射,电流表G也有电流通过,但电流较小
答案 AC
解析 该装置所加的电压为反向电压,当电压表的示数大于或等于0.7 V时,电流表的读数为0,可知光电子的最大初动能为0.7 eV,根据光电效应方程Ek=hν-W0,可得W0=1.8 eV,故A、C正确;开关K断开后,用光子能量为2.5 eV的光照射到光电管上时会发生光电效应,有光电子逸出,则有电流流过电流表,故B错误;改用能量为1.5 eV的光子照射,由于光电子的能量小于逸出功,不能发生光电效应,无光电流,故D错误.
4.(多选)如图4是某金属在光的照射下产生的光电子的最大初动能Ek与入射光频率的关系图象,由图象可知( )
图4
A.该金属的逸出功等于E
B.该金属的逸出功等于hνc
C.图线的斜率与普朗克常量无关
D.入射光的频率为2νc时,产生的光电子的最大初动能为E
答案 ABD
解析 根据光电效应方程有Ek=hν-W0,由此结合图象可知,该金属的逸出功为E,W0=hνc,图线的斜率表示普朗克常量,当入射光的频率为2νc时,代入方程可知产生的光电子的最大初动能为E,故A、B、D正确,C错误.
考点三 波粒二象性及物质波
1.光的波粒二象性
(1)光的干涉、衍射、偏振现象证明光具有波动性.
(2)光电效应说明光具有粒子性.
(3)光既具有波动性,又具有粒子性,称为光的波粒二象性.
2.物质波
任何一个运动着的物体,小到微观粒子、大到宏观物体,都有一种波与它对应,其波长λ=,p为运动物体的动量,h为普朗克常量.
3.概率波
光的干涉现象是大量光子的运动遵循波动规律的表现,亮条纹是光子到达概率大的地方,暗条纹是光子到达概率小的地方,因此光波又叫概率波.
例题精练
5.(多选)波粒二象性是微观世界的基本特征,以下说法正确的有( )
A.光电效应现象揭示了光的粒子性
B.热中子束射到晶体上产生衍射图样说明中子具有波动性
C.黑体辐射的实验规律可用光的波动性解释
D.动能相等的质子和电子,它们的德布罗意波的波长也相等
答案 AB
6.下列说法中正确的是( )
A.有的光是波,有的光是粒子
B.光子与电子是同样的一种粒子
C.光的波长越长,其波动性越显著;波长越短,其粒子性越显著
D.γ射线具有显著的粒子性,而不具有波动性
答案 C
综合练习
一.选择题(共19小题)
1.(2020春•海淀区校级期末)下列说法正确的有( )
A.激光全息照相是利用了激光相干性好的特性
B.照相机镜头涂有增透膜,各种颜色的可见光能几乎全部透过镜头
C.电磁波频率的大小取决于在某种介质中传播的速度和波长的大小
D.感染新冠病毒者体温升高时,热辐射的强度极大值向波长较长方向移动
【分析】全息照相是利用光的干涉性。
明确增透膜的性质,知道增透膜只能透过某些常见光。
电磁波的频率与介质无关。
温度升高,热辐射的强度极大值先波长较短方向移动。
【解答】解:A、激光全息照相是利用了激光相干性好,获得两频率相同的光,从而进行光的干涉,故A正确;
B、照相机镜头涂有增透膜,但并不是各种颜色的可见光全部透过镜头,故B错误;
C、电磁波的频率大小与介质无关,波速与介质有关,故C错误;
D、随温度的升高,相同波长的光辐射强度都会增加,热辐射强度的极大值向波长较短的方向移动,故D错误。
故选:A。
【点评】此题考查了激光的特性以及电磁波的发射、传播和接收等知识,解题的关键是明确随温度的升高,相同波长的光辐射强度都会增大,同时最大辐射强度向波长较短的方向移动。
2.(2020•湖北模拟)下列描绘两种温度下黑体辐射强度与频率关系的图中,符合黑体辐射实验规律的是( )
A. B.
C. D.
【分析】要理解黑体辐射的规律:温度越高,辐射强度越大,温度越高,辐射的电磁波的波长越短,频率越高,据此分析。
【解答】解:黑体辐射以电磁辐射的形式向外辐射能量,温度越高,辐射强度越大,黑体辐射的频率分布情况随温度变化而改变,温度越高,辐射的电磁波的波长越短,频率越高,辐射强度的极大值向频率升高的方向移动,故B正确,ACD错误。
故选:B。
【点评】此题考查了黑体辐射的规律,明确黑体辐射强度与频率或波长的关系,是解题的关键,一定要熟练记忆本深刻理解教材的基本的内容,这是我们学好物理的捷径。
3.(2020•定远县模拟)2018年11月16日,第26届国际计量大会通过“修订国际单位制”决议,正式更新包括国际标准质量单位“千克”在内的4项基本单位定义,新国际单位体系将于2019年5月20日世界计量日起正式生效。其中,千克将用普朗克常量(h)定义;安培将用电子电荷量(e)定义。以基本物理常数定义计量单位,可大大提高稳定性和精确度。关于普朗克常量和电子电荷量的单位,下列正确的是( )
A.普朗克常量的单位为kg•m3s﹣2
B.普朗克常量的单位为kg﹣1•m2s﹣1
C.电子电荷量的单位为A•s
D.电子电荷量的单位为A•s﹣1
【分析】根据公式h=Pλ,与q=It,结合动量P,波长λ,电流I,时间 t的单位,从而即可求解。
【解答】解:根据公式h=Pλ,因动量P的单位为kg•m/s,波长λ的单位为m,那么普朗克常量h的单位为kg•m2/s
再由q=It,结合电流I与时间t的单位,可知,电子电荷量q的单位为A•s,故ABD错误,C正确;
故选:C。
【点评】本题考查磁场强度的单位,关键是结合具体公式进行分析,注意物理公式确定了各个物理量的单位关系,基础题目。
4.(2020秋•浙江期中)关于原子物理知识方面,下列说法正确的是( )
A.随着温度的升高,黑体辐射强度的极大值向波长较长的方向移动
B.盖革﹣米勒计数器不仅能用来计数,还能区分射线的种类
C.质子、中子、电子都参与强相互作用
D.原子中电子的坐标没有确定的值,只能说某时刻电子在某点附近单位体积内出现的概率
【分析】随着温度的升高,黑体辐射强度的极大值向波长较短的方向移动;计数器仅能用来计数;电子不具有强相互作用;依据核外电子云结构,即可判定。
【解答】解:
A、随着温度的升高,黑体辐射强度的极大值向波长较短方向移动,故A错误;
B、盖革﹣米勒计数器仅能用来计数,不能区分射线的种类,故B错误;
C、质子、中子都参与强相互作用,而电子却不能参与强相互作用,故C错误;
D、氢原子核外电子的轨道是量子化的,结合测不准原理可知,电子的轨道是测不准的,其轨道只能是在一定的范围内出现的概率的大小,即电子云,故D正确;
故选:D。
【点评】知道黑体辐射规律,理解强相互作用的范围,掌握电子的位置以概率来统计确定。
5.(2019春•渝中区校级期中)关于对热辐射的认识,下列说法中正确的是( )
A.温度高的物体向外辐射电磁波,温度低的物体只吸收不辐射的电磁波
B.爱因斯坦为解释黑体辐射的规律,提出了“能量子”
C.黑体辐射电磁波辐射强度按波长的分布情况只与温度有关
D.常温下我们看到物体是因为物体在不断辐射电磁波
【分析】一切物体都不停地向外辐射电磁波,且温度越高,辐射的电磁波越强;
黑体辐射电磁波辐射强度按波长的分布情况只与温度有关;
普朗克为解释黑体辐射的规律,提出了“能量子”。
【解答】解:A、温度高的物体和温度低的物体都向外辐射电磁波,故A错误;
B、普朗克为解释黑体辐射的规律,提出了“能量子”,故B错误;
C、黑体辐射电磁波辐射强度按波长的分布情况只与温度有关,故C正确;
D、常温下我们看到物体是因为物体在不断反射可见光,不是物体辐射电磁波,故D错误。
故选:C。
【点评】解决本题的关键是知道黑体辐射的规律,黑体辐射电磁波辐射强度按波长的分布情况只与温度有关。
6.(2021•包头一模)为防范新冠病毒的蔓延,额温枪成为重要的防疫装备。有一种红外测温仪的原理是:任何物体在高于绝对零度(﹣273℃)以上时都会向外发出红外线,额温枪通过红外线照射到温度传感器,发生光电效应,将光信号转化为电信号,计算出温度数据。已知人体温正常时能辐射波长为10μm的红外光,如图甲所示,用该红外光照射光电管的阴极K时,电路中有光电流产生,得到的电流随电压变化图像如图乙所示,h=6.63×10﹣34J•s,e=1.6×10﹣19C,c=3×108m/s,则( )
A.将图甲的电源反接,一定不会产生电信号
B.人体温度升高,辐射红外线的强度减弱,光电流强度增大
C.波长10µm的红外光在真空中的频率为3×1014Hz
D.由图乙数据可知该光电管的阴极金属逸出功约为0.1eV
【分析】根据光速公式c=λν求解红外光频率;
根据图乙可知遏止电压为0.02V,再根据Ek=hν﹣W0和Ek=eUc求解光电子的最大初动能,再由爱因斯坦光电效应方程求逸出功;
温度升高,则辐射红外线的强度增强,光电管转换成的光电流增大。
【解答】解:A、根据图乙可知,遏止电压为0.02V,如果反接,但电源电压小于0.02V,则仍会产生电信号,故A错误;
B、若人体温度升高,则辐射红外线的强度增强,光电管转换成的光电流增大,故B错误;
C、波长10um的红外光在真空中的频率为ν=cλ=3×10810×10−6Hz,故C错误;
D、根据爱因斯坦光电效应议程Ek=hν﹣W0和Ek=eUc得到:W0=hν﹣eUc=6.63×10−34×3×10131.6×10−19eV﹣0.02eV=0.1eV,故D正确;
故选:D。
【点评】考查红外线的特征与应用、光电子的最大初动能与遏止电压的关系以及热辐射等知识,会用所学的物理知识解决生活中的问题。
7.(2021•浙江)下列说法正确的是( )
A.光的波动性是光子之间相互作用的结果
B.玻尔第一次将“量子”引入原子领域,提出了定态和跃迁的概念
C.光电效应揭示了光的粒子性,证明了光子除了能量之外还具有动量
D.α射线经过置于空气中带正电验电器金属小球的上方,验电器金属箔的张角会变大
【分析】个别光子的行为是随机的,大量光子的行为表现为波动性,光的波动性不是光子之间相互作用的结果;玻尔第一次将“量子”引入原子领域;光电效应揭示了光的粒子性;α射线经过置于空气中带正电验电器金属小球的上方,会使金属球附近的空气电离,根据电荷间的作用力分析验电器金属箔的张角如何变化。
【解答】解:A、在光的双缝干涉实验中,减小光的强度,让光子通过双缝后,光子只能一个接一个地到达光屏,经过足够长时间,发现干涉条纹。单个光子所到达哪个位置是随机的,大量光子却表现出波动性,这表明光的波动性不是由光子之间的相互作用引起的,故A错误;
B、玻尔第一次将“量子”观念引入原子领域,提出了定态和跃迁的概念,故B正确;
C、光电效应揭示了光的粒子性,但是不能证明光子除了能量之外还具有动量,康普顿效应证明了光子具有动量,故C错误;
D、α射线经过置于空气中带正电验电器金属小球的上方时,会使金属球附近的空气电离,金属球吸引负离子而使验电器金属箔的张角会变小,故D错误。
故选:B。
【点评】解决本题的关键要掌握现代物理的基础知识,知道光的干涉及现象是波动性的表现,明确光电效应的意义:光电效应揭示了光的粒子性。
8.(2021•丰台区二模)用如图所示的电路研究光电效应现象:实验中移动滑动变阻器滑片可以改变K与A之间电压的大小,闭合电键,电流表有示数。下列说法正确的是( )
A.向右移动滑片,电流表示数一定会一直增大
B.仅增大入射光频率,电流表示数一定增大
C.仅增大入射光强度,电流表示数一定增大
D.将电源正负极对调,电流表示数一定为零
【分析】图示电路AK间为加速电压,当电压增大,单位时间内A极吸收的电子数增多,电流变大;而对于光电流大小,是由入射光的频率、入射光的强度、AK间的电压大小等多种因素决定。
【解答】解:A、当滑片向右移时,AK间的加速电压变大,单位时间内A极吸收的电子数越多,光电流增大,但最终会趋于一个饱和值保持不变,故A错误;
B、若仅增大入射光的频率,光电子的最大初动能增大,但不是所有的光电子都是最大动能,则光电流不一定增大,故B错误;
C、若仅增大入射光的强度,则单位时间发射光电子的数目增加,所以光电流会增大,故C正确。
D、将电源的正负极对调后,光电管AK间是负电压,若未达到遏止电压的话,仍有光电子到达A板,电流不为零,故D错误。
故选:C。
【点评】明确光电效应原理,AK间若为加速度电压,则电压增大电流增大,但有饱合值;对于光电效应,要从极限频率和最大初动能两个角度结合爱因斯坦光电效应方程去分析解决问题。
9.(2020•宁波二模)下列说法正确的是( )
A.大量处于基态的氢原子在某一频率的光的照射下,能发出多种频率的光子,其中有一种光的频率与入射光频率相同
B.卢瑟福通过α粒子轰击氮核实验,证实了在原子核内部存在中子
C.某种金属能否发生光电效应取决于照射光的时长
D.一个92238U原子核衰变为一个82206Pb原子核的过程中,共发生了8次衰变
【分析】根据玻尔理论,能级跃迁的规律分析。
卢瑟福发现质子,查德威克发现中子。
依据光电效应发生条件:入射光的频率不低于极限频率。
核反应过程中,质量数与核电荷数守恒,即可判定。
【解答】解:A、大量处于基态的氢原子在某单色光束照射下,先吸收能量向高能级跃迁,然后再从高能级向低能级跃迁,其中从吸收光子后的最高能级向基态跃迁时发出的光子的能量与吸收的光子的能量是相等的,故A正确;
B、卢瑟福通过α粒子轰击氮核,得到了质子,证实了原子核内部存在质子,故B错误;
C、依据光电效应发生条件可知,入射光的频率不低于极限频率时,发生光电效应,与照射光的时长无关,故C错误;
D、由质量数与质子数守恒可知,一个92238U原子核衰变为一个82206Pb原子核的过程中,发生了238−2064=8次α衰变,发生了82+2×8−921=6次β衰变,故D错误。
故选:A。
【点评】此题考查了光电效应发生条件、衰变以及玻尔理论等知识,综合性较强,难度不变,知道质子与中子的发现者,掌握核反应方程书写规律,以及光电效应的产生条件即可求解。
10.(2020•东莞市模拟)关于近代物理学,下列说法正确的是( )
A.如果用蓝光照射某种金属发生光电效应,改用绿光照射该金属一定发生光电效应
B.一群处于n=4能级的氢原子向低能级跃迁时能辐射出6种不同频率的光
C.α射线是高速运动的氦原子核,能够穿透几厘米厚的铅板
D.90234Th(钍)核衰变为91234Pa(镤)核时,衰变前Th核质量等于衰变后Pa核与α粒子的总质量
【分析】当入射光的频率大于金属的极限频率,会发生光电效应。
根据数学组合公式Cn2,即可确定辐射的光子的种类。
根据α射线的特性分析。
核反应过程中,电荷数守恒,质量数守恒。
【解答】解:A、绿光的频率小于紫光的频率,紫光照射金属能发生光电效应,绿光照射不一定能发生光电效应,故A错误;
B、一群处于n=4能级的氢原子向低能级跃迁时,依据C42=6,能辐射出6种不同频率的光,故B正确;
C、α射线是高速运动的氦原子核,电离能力强,穿透能力弱,只能穿透薄纸片,故C错误;
D、衰变过程中,电荷数守恒、质量数守恒,但释放能量,存在质量亏损,故D错误。
故选:B。
【点评】此题考查了光电效应的条件、能级跃迁规律、α射线的特性和核反应方程的相关知识,属于原子物理的综合考查,但难度不大,关键要熟悉教材,牢记这些基础知识点,概念不能混淆。
11.(2020•辽宁二模)下列说法正确的是( )
A.光电效应现象说明光子既有能量也有动量
B.α、β、γ射线都是高速带电粒子流,是原子核发生衰变产生的
C.查德威克发现中子的核反应方程为:24He+49Be→612C+01n
D.处于基态的氢原子可吸收任意能量的光子
【分析】光电效应说明光子具有能量,康普顿效应现象说明光子具有动量。
根据三种射线的特性分析。
根据核反应方程中,电荷数守恒,质量数守恒分析。
根据能级跃迁规律分析。
【解答】解:A、光电效应现象说明光子具有能量,康普顿效应现象说明光子具有动量,故A错误;
B、α、β射线是高速带电粒子流,γ射线是电磁波,不带电,三种射线都是原子核发生衰变产生的,故B错误;
C、查德威克发现中子的核反应方程为:24He+49Be→612C+01n,故C正确;
D、处于基态的氢原子可吸收满足能级差的光子,或是能量大于电离能的光子,故D错误。
故选:C。
【点评】此题考查了光电效应、能级跃迁、三种射线等相关知识,综合性强,难度不大,解题的关键是明确能级跃迁的规律。
12.(2021•定远县模拟)某兴趣小组用如图甲所示的电路探究光电效应的规律。根据实验数据,小刚同学作出了光电子的最大初动能与入射光频率的关系图线如图乙所示,小娜同学作出了遏止电压与入射光频率的关系图线如图丙所示。已知光电子的电荷量为e,则下列说法正确的是( )
A.如果图乙、图丙中研究的是同一金属的光电效应规律,则a=ce
B.如果研究不同金属光电效应的规律,在图乙中将得到经过(b,0)点的一系列直线
C.如果研究不同金属光电效应的规律,在图丙中将得到一系列平行的倾斜直线
D.普朗克常量ℎ=ab=dce
【分析】根据爱因斯坦光电效应方程可得Ek=hν﹣W逸出,再根据逸出功的计算公式结合图象进行分析;
不同的金属极限频率不同,由此分析图乙中经过横坐标的位置是否相同;
根据eUc=hν﹣hν0得到Uc﹣ν表达式结合图象进行分析,并根据图象的斜率求解普朗克常量。
【解答】解:A、根据爱因斯坦光电效应方程可得Ek=hν﹣W逸出,其中W逸出=eUc=ec,如果图乙、图丙中研究的是同一金属的光电效应规律,则a=ec,故A错误;
B、不同的金属极限频率不同,如果研究不同金属光电效应的规律,在图乙中经过横坐标的位置不同,故B错误;
C、根据eUc=hν﹣hν0,得到Uc=ℎeν−ℎν0e,如果研究不同金属光电效应的规律,Uc﹣ν图象的斜率不变,所以在图丙中将得到一系列平行的倾斜直线,故C正确;
D、根据丙图结合Uc=ℎeν−ℎν0e可得:ℎe=cd,解得普朗克常量h=ced,故D错误。
故选:C。
【点评】此题考查了爱因斯坦光电效应方程的相关知识,解答本题的关键是弄清楚乙图和丙图所表示的物理意义,能够根据爱因斯坦光电效应方程进行分析。
13.(2020秋•河池期末)如图所示为氢原子的能级图,一群处于n=4能级的氢原子辐射出的光子照射某金属表面,逸出的光电子的最大初动能为2.5eV,则该金属的逸出功为( )
A.2.5eV B.10.5eV C.10.25eV D.12.75eV
【分析】辐射出的光子的最大能量减去金属的逸出功,即为该金属发生光电效应时逸出的光电子的最大初动能,由此计算出该金属的逸出功,从而即可求解。
【解答】解:n=4能级的氢原子跃迁到n=1能级时辐射出的光子的能量最大,最大能量为:
hν=(﹣0.85eV)﹣(﹣13.6eV)=12.75eV,
且逸出的光电子的最大初动能为:Ek=2.5eV,
故该金属的逸出功为:W0=hν﹣Ek=12.75eV﹣2.5eV=10.25eV,故ABD错误,C正确;
故选:C。
【点评】辐射出的光子的能量为hν=E初﹣E终,若辐射出的光子的能量大于金属的逸出功W0,则从该金属逸出的光电子的动能为Ek=hν﹣W0,对于此类题型需要牢记这两个公式并能灵活运用。
14.(2021•玄武区校级一模)对于钠和钙两种金属,其遏止电压Uc与入射光频率ν的关系如图所示。用h、e分别表示普朗克常量和电子电荷量,则( )
A.钠的逸出功大于钙的逸出功
B.图中直线的斜率为eℎ
C.在得到这两条直线时,应使入射光的光强相同
D.若这两种金属产生的光电子具有相同的最大初动能,则照射到钙的光频率较高
【分析】根据光电效应方程得出遏止电压与入射光频率的关系,通过图线的斜率求出普朗克常量;遏止电压为零时,入射光的频率等于截止频率;根据光电效应方程分析入射光的频率大小。
【解答】解:A、根据光电效应方程得:Ekm=hν﹣W0=hν﹣hv0,又Ekm=eUC,解得:UC=ℎev−W0e=ℎev−ℎv0e;
当遏止电压为0时,对应的频率为金属的极限频率,结合图可知钠的极限频率小,则钠的逸出功小,故A错误;
B、由UC=ℎeν−ℎv0e知UC﹣ν图线的斜率k=ℎe,故B错误;
C、由UC=ℎeν−ℎv0e知图线的特点与光的强度无关,故C错误;
D、钠的逸出功小,结合Ekm=hν﹣W0可知,若这两种金属产生的光电子具有相同的最大初动能,则照射到钙的光频率较高,故D正确。
故选:D。
【点评】解决本题的关键掌握光电效应方程EKm=hν﹣W0,以及知道光电子的最大初动能与入射光的强度无关,与入射光的频率有关;掌握光电效应方程以及最大初动能与遏止电压的关系。
15.(2021春•赣县区校级月考)对波粒二象性的理解,下列说法错误的是( )
A.光电效应揭示了光的粒子性,而康普顿效应从动量方面进一步揭示了光的粒子性
B.德布罗意提出:实物粒子也具有波动性,而且粒子的能量和动量跟它所对应的波的频率和波长之间,遵从v=εℎ和λ=ℎp的关系
C.光的波长越短,光子的能量越大,光的粒子性越明显
D.如果一个电子的德布罗意波波长和一个中子的德布罗意波波长相等,则它们的动能也相等
【分析】光电效应、康普顿效应都说明光具有粒子性;实物粒子也具有波动性,而且粒子的能量ε和动量p跟它所对应的波的频率ν和波长λ之间,遵从关系ν=ɛℎ和λ═ℎp,光的波长越短,光子的能量越大,粒子性越明显;动能相同的质子和电子,其动量不同,根据p=ℎλ,故其波长也不相同。
【解答】解:A、光电效应和康普顿效应都揭示了光的粒子性,而康普顿效应从动量方面进一步揭示了光的粒子性,故A正确;
B、实物粒子也具有波动性,而且粒子的能量ε和动量p跟它所对应的波的频率ν和波长λ之间,遵从关系ν=ɛℎ和λ=ℎp,故B正确。
C、光的波长越短,光的频率越大,根据ɛ=hν,知光子能量越大,粒子性越明显。故C正确。
D、根据p=ℎλ,中子和电子的德布罗意波波长相等,则其动量大小相等,由Ek=p22m可知,两者质量不等,则动能不相等,故D错误。
本题选错误选项
故选:D。
【点评】本题考查了光的波粒二象性,得布罗意波长,粒子的能量和动量公式,平时要熟记知识。
16.(2020春•武汉期中)以下关于物质波的说法中正确的是( )
A.实物粒子与光子都具有波粒二象性,故实物粒子与光子是本质相同的物体
B.一切运动着的物体都与一个对应的波相联系
C.机械波、物质波都不是概率波
D.实物粒子的动量越大,其波动性越明显,越容易观察
【分析】实物粒子与光子一样都具有波粒二象性,但实物粒子与光子不是本质相同的物体;任何一个运动着的物体,小到微观粒子大到宏观物体都有一种波与它对应,其波长λ═ℎP,物质波和光波一样都是概率波。
【解答】解:A、实物粒子与光子一样都具有波粒二象性,但实物粒子与光子不是本质相同的物体,故A错误;
B、无论是大到太阳、地球,还是小到电子、质子,都与一种波相对应,这就是物质波,故B正确;
C、根据德布罗意的物质波理论,物质波和光波一样都是概率波,故C错误;
D、根据德布罗意的物质波公式λ=ℎP,可知粒子的动量越小,波长越长,其波动性越明显,越容易观察,故D错误;
故选:B。
【点评】本题考查了物质波、波粒二象性、以及德布罗意的物质波公式λ=ℎP的应用,要求学生加强理解和记忆。
17.(2020春•平城区校级月考)下列说法中正确的是( )
A.光的波粒二象性,就是由牛顿的微粒说和惠更斯的波动说组成的
B.光的波粒二象性彻底推翻了麦克斯韦的光的电磁说
C.光子说否定了光的电磁说,在光子能量ε=hν中,频率ν表示波的特征,ε表示粒子的特征
D.光波和物质波都是概率波
【分析】光的波粒二象性认为光是一份一份的光子构成的,与牛顿的微粒说中的实物粒子有本质区别。
光同时还是一种概率波,可以用波动规律来解释,但与惠更斯的波动说中的光是一种机械波有本质区别。
在光的波粒二象性中,光子能量ε=hν中,ν表示了波的特征,因而并没有否定麦克斯韦的电磁说。
物质波,又称德布罗意波,是概率波。
【解答】解:A、光的波粒二象性认为光是一份一份的光子构成的,光子是一种没有静止质量的能量团,与牛顿的微粒说中的实物粒子有本质区别;光同时还是一种概率波,可以用波动规律来解释,但与惠更斯的波动说中的光是一种机械波有本质区别,故A错误;
BC、在光的波粒二象性中,光子能量ε=hν中,频率ν表示了波的特征,ε表示粒子的特征,因而并没有否定麦克斯韦的电磁说,光是一种电磁波,故BC错误;
D、光波和物质波都是概率波,指空间中某点某时刻可能出现的几率,其中概率的大小受波动规律的支配,故D正确。
故选:D。
【点评】此题考查了光的波粒二象性,明确光既有波动性,又有粒子性,要注意光的粒子性与宏观意义上粒子的区别。
18.(2020秋•枣庄期中)下列关于能量量子化的说法,正确的是( )
A.能量子与电磁波的频率成反比
B.电磁波波长越长,其能量子越大
C.微观粒子的能量是不连续(分立)的
D.能量子假设是由爱因斯坦最早提出来的
【分析】普朗克认为:微观粒子的能量是量子化的,一份一份的,由ɛ=hν知;能量子的能量和频率ν成正比。
【解答】解:A、由ɛ=hν可知,能量子与电磁波的频率成正比,故A错误;
B、由ɛ=hν=ℎcλ可知,电磁波波长越长,其能量子越小,故B错误;
C、普朗克提出了量子假说,他认为,物质辐射(或吸收)的能量都是不连续的,是一份一份进行的,故C正确;
D、能量子假设是由普朗克最早提出来的,故D错误。
故选:C。
【点评】本题考查微观粒子能量量子化内容,知道公式ɛ=hν与ν=cλ的内容,注意爱因斯坦提出光子说,理解光子说与其的区别。
19.(2015春•无锡期末)现有德布罗意波波长为λ1的一个中子和一个氘核相向对撞,撞后结合成一个波长为λ2的氖核,则氘核的德布罗意波波长可能为( )
A.λ1+λ22 B.|λ1−λ22|
C.λ1λ2λ1+λ2 D.|λ1λ2λ1−λ2|
【分析】任何一个运动着的物体,小到电子、质子,大到行星、太阳,都有德布罗意波。分别写出中子和氘核的动量的表达式,然后根据动量守恒定律得出氚核的动量,代入公式即可。
【解答】解:中子的动量P1=ℎλ1,氘核的动量P2=ℎλ2
对撞后形成的氚核的动量P3=P2﹣P1
所以氚核的德布罗意波波长为λ3=ℎp3=|λ1λ2λ1−λ2|
故选:D。
【点评】本题考查物质波的性质,同时还要明确动量守恒定律的应用,明确碰撞前后动量守恒。
二.多选题(共10小题)
20.(2021春•潞州区校级期中)关于对黑体的认识,下列说法正确的是( )
A.黑体只吸收电磁波,不反射电磁波,看上去是黑的
B.黑体辐射电磁波的强度按波长的分布除与温度有关外,还与材料的种类及表面状况有关
C.黑体辐射电磁波的强度按波长的分布只与温度有关,与材料的种类及表面状况无关
D.如果在一个空腔壁上开一个很小的孔,射入小孔的电磁波在空腔内表面经多次反射和吸收,最终不能从小孔射出,这个空腔就成了一个黑体
【分析】热辐射是物体由于具有温度而辐射电磁波的现象。能100%地吸收入射到其表面的电磁辐射,这样的物体称为黑体。
普朗克通过研究黑体辐射得出结论:黑体辐射随着波长越短,温度越高,辐射越强。
【解答】解:A、能100%地吸收入射到其表面的电磁辐射,这样的物体称为黑体,故A错误;
BC、黑体辐射电磁波的强度按波长的分布只与温度有关,与材料种类及表面状况无关,温度越高,黑体辐射的强度越大,随着温度的升高,黑体辐射电磁波的强度的极大值向波长较短的方向移动,故B错误,C正确;
D、射入小孔的电磁波在空腔内表面经多次反射和吸收,最终不能从小孔射出,这个小孔就成了一个黑体,故D正确。
故选:CD。
【点评】此题考查黑体的相关知识,在学习过程中注意掌握黑体辐射的特点,要多看书,注意掌握黑体辐射的规律是解题的关键。
21.(2020•海门市模拟)下列说法中正确的有( )
A.黑体辐射时电磁波的强度按波长的分布只与黑体的温度有关
B.普朗克为了解释光电效应的规律,提出了光子说
C.天然放射现象的发现揭示原子核有复杂的结构
D.原子核内任何两个质子间核力总大于它们间的库仑力
【分析】黑体辐射时波长越短,温度越高时,其辐射强度越强。
爱因斯坦为了解释光电效应的规律,提出了光子说。
天然放射现象的发现揭示原子核有复杂有结构。
核力是短程力,作用范围在1.5×10﹣15m。
【解答】解:A、由黑体辐射规律可知,辐射电磁波的强度按波长的分布只与黑体的温度有关,故A正确;
B、爱因斯坦为了解释光电效应的规律,提出了光子说,故B错误;
C、天然放射现象中的放射线来自于原子核,说明原子核中有复杂结构,故C正确;
D、核力是短程力,作用范围在1.5×10﹣15m,超出这个范畴,核力急剧减小,故原子核内任何两个质子间核力可能小于它们间的库仑力,故D错误。
故选:AC。
【点评】此题考查黑体辐射的规律、光子说、天然放射现象等知识,解题的关键是教材基本知识的理解和牢记。
22.(2019秋•常州期末)关于黑体辐射图象,下列判断正确的是( )
A.T1<T2<T3<T4
B.T1>T2>T3>T4
C.测量某黑体辐射强度最强的光的波长可以得知其温度
D.测量某黑体任一波长的光的辐射强度可以得知其温度
【分析】黑体辐射的强度与温度有关,温度越高,黑体辐射的强度越大,随着温度的升高,黑体辐射强度的极大值向波长较短的方向移动。
【解答】解:AB、因随着温度的升高,辐射强度增强,同时辐射强度的极大值向波长较短方向移动,所以T1>T2>T3>T4,故A错误,B正确。
CD、测量某黑体辐射强度最强的光的波长可以得知其温度,故C正确,D错误。
故选:BC。
【点评】本题考查了黑体和黑体辐射,明确黑体辐射的规律是解题的关键。
23.(2019秋•南京月考)关于下列四幅图的说法,正确的是( )
A.图甲中放射源放出的三种射线是由同一种元素的原子核释放的
B.图乙中用紫外光灯照射与验电器相连的锌板,锌板和验电器均带正电
C.图丙为黑体辐射规律,普朗克提出能量子概念成功解释了这个规律
D.图丁中电子束通过铝箔后的衍射图样说明电子具有粒子性
【分析】一次衰变中不可能同时放出三种射线;
光电效应现象中,电子逃出,金属锌板与验电器均带正电;
能量子概念成功解释了黑体辐射规律;
衍射图样说明电子具有波动性。
【解答】解:A、一个原子核在一次衰变中不可能同时放出α、β和γ三种射线,故A错误;
B、用紫外光灯照射与验电器相连的锌板,发生光电效应,电子逃出,此时锌板和验电器均带正电,故B正确;
C、为了解释黑体辐射规律,普朗克提出电磁辐射的能量是量子化的,故C正确;
D、电子束通过铝箔后的衍射图样说明电子具有波动性,并不是粒子性,故D错误;
故选:BC。
【点评】考查三种射线的带电情况,及掌握普朗克的能量子内容,注意波动性与粒子性的区别,知道光电效应的现象,及其意义。
24.(2020春•海安市校级期中)在光电效应实验中,两个实验小组分别在各自的实验室,约定用相同频率的单色光,分别照射锌和银的表面,结果都能发生光电效应,如图甲,并记录相关数据.对于这两组实验,下列判断正确的是( )
A.饱和光电流一定不同
B.因为材料不同逸出功不同,所以遏止电压Uc不同
C.分别用不同频率的光照射之后绘制Uc~ν图象(ν为照射光频率,图乙为其中一小组绘制的图象),图象的斜率可能不同
D.因为光强不确定,所以单位时间逸出的光电子数可能相同
【分析】根据光电效应方程Ekm=hv﹣W0和eUC=EKm得出遏止电压Uc与入射光频率v的关系式,从而进行判断.
【解答】解:AD、虽然光的频率相同,但光强不确定,所以单位时间逸出的光电子数可能相同,而饱和光电流不一定相同。故A错误,D正确。
B、根据光电效应方程Ekm=hv﹣W0和eUC=EKm得出,相同频率,不同逸出功,则遏止电压也不同。故B正确。
C、因为Uc=ℎγe−W0e,知图线的斜率等于ℎe,从图象上可以得出斜率的大小,已知电子电量,可以求出斜率与普朗克常量有关。故C错误。
故选:BD。
【点评】解决本题的关键掌握光电效应方程,以及知道遏止电压与最大初动能之间的关系,注意Uc~ν图象斜率的含义.
25.(2021•长春模拟)图甲为某种光电烟雾探测器的装置示意图,光源S发出频率为ν1的光束,当有烟雾进入该探测器时,光束会被烟雾散射进入光电管C,当光照射到光电管中的金属钠表面时会产生光电子,进而在光电管中形成光电流,当光电流大于临界值时,便会触发报警系统报警。用如图乙所示的电路(光电管K极是金属钠)研究光电效应规律,可得钠的遏止电压Uc与入射光频率ν之间的关系如图丙所示,元电荷为e。下列说法正确的是( )
A.由图丙知,金属钠的极限频率为v0=v2Uc1−v1Uc2Uc2−Uc1
B.由图丙知,普朗克常量为ℎ=e(Uc2−Uc1)v2−v1
C.图甲中,光电子的最大初动能为eUc1
D.图甲中,光源 S 发出的光束越强,光电烟雾探测器的灵敏度越高
【分析】根据光电效应方程得出遏止电压与入射光频率的关系,通过图线的斜率求出普朗克常量;遏止电压为零时,入射光的频率等于截止频率;在光源频率不变条件下,光束越强,相同时间内发出的光子数越多,产生的光电流越强。
【解答】解:A、设金属的逸出功为W0,截止频率为ν0,根据动能定理,光电子的最大初动能Ek与遏止电压Uc的关系是Ek=eUc,光电效应方程为Ek=hν﹣W0,联立可得Uc=ℎeν−W0e,故Uc﹣ν图像的斜率为ℎe;当Uc=0时,ν=ν0,由题图丙可知,此时金属钠的极限频率为ν0=ν2Uc1−ν1Uc2Uc1−Uc2,故A错误;
B、由题图丙可求图像的斜率,根据k=ℎe可解得普朗克常量ℎ=e(Uc2−Uc1)v2−v1,故B正确;
C、图甲中光源频率为ν1,其在丙图中对应的遏止电压为Uc1,则光电子的最大初动能为eUc1,故C正确;
D、在光源频率不变条件下,光束越强,相同时间内相同烟雾浓度下散射到光电管上的光子数越多,产生的光电流越强,越容易触发报警器报警,故D正确。
故选:BCD。
【点评】本题以光电效应和光电烟雾探测器工作原理为命题背景,考查了学生的科学推理和应用数学知识解决物理问题的能力。
26.(2020•丹东模拟)图1为研究光电效应的电路图;图2为静止在匀强磁场中的某种放射性元素的原子核zAX衰变后产生的新核Y和某种射线的径迹。下列说法正确的是( )
A.图1利用能够产生光电效应的两种(或多种)频率已知的光进行实验可测出普朗克常量
B.图1电源的正负极对调,在光照条件不变的情况下,可研究得出光电流存在饱和值
C.图2对应的衰变方程为zAX→24He+z−2A−4Y
D.图2对应的衰变方程为zAX→10e+z+1AY
【分析】根据光电效应方程,利用能够产生光电效应的两种(或多种)频率已知的光进行实验可测出普朗克常量;
静止的原子核发生衰变,根据动量守恒可知,发生衰变后的粒子的运动的方向相反,在根据粒子在磁场中运动的轨迹可以判断粒子的电荷的性质。
【解答】解:A、根据光电效应方程:eU遏=hγ﹣W,其中W为金属的逸出功,所以ℎ=eU遏+Wγ,图1利用能够产生光电效应的两种(或多种)频率已知的光进行实验可测出普朗克常量。故A正确;
B、图1电源的正负极对调,在光照条件不变的情况下,当电压增大时,由一个电流的最大值,即光电流的饱和值。故B正确;
CD、由图2可看出,原子核衰变后放出的粒子与新核所受的洛伦兹力方向相同,而两者速度方向相反,则知两者的电性相反,新核带正电,则放出的必定是β粒子(电子−10e),发生了β衰变。故C错误,D错误。
故选:ABD。
【点评】该题考查光电效应的实验以及对α衰变与β衰变的研究,根据粒子的速度的方向相反和两个粒子的运动的轨迹由左手定则可以分析判断粒子的带电的情况。
27.(2021春•枣庄期末)如图甲所示,阳极A和阴极K是密封在真空玻璃管中的两个电极,阴极K在受到某些频率的光照时能够发射光电子,进而在电路中形成光电流.光电流的遏止电压UC与照射光的频率ν之间的关系图像如图乙所示,下列说法正确的是( )
A..图线的斜率表示eℎ
B..用频率为3×1014Hz的光照射,阴极K能产生光电子
C.用频率为5×1014Hz的光照射,即使光的强度很弱,阴极K也能产生光电子
D..设图线与横轴的交点坐标为ν0,则该阴极K的逸出功为hν0
【分析】根据光电效应方程和动能定理得出遏止电压UC与照射光的频率ν的关系,通过图线的斜率求出普朗克常量。遏止电压为零时,入射光的频率等于截止频率νC。根据W0=hνC求阴极K的逸出功。
【解答】解:A、根据光电效应方程得:Ekm=hν﹣W0,光电子在阳极A和阴极K间做减速运动的过程,由动能定理得:0﹣Ekm=﹣eUC,联立得UC=ℎeν−W0e
则知图线的斜率表示ℎe,故A错误;
B、图线与横轴的交点坐标大于3×1014Hz,即金属的截止频率大于3×1014Hz,所以用频率为3×1014Hz的光照射,阴极K不能产生光电子,故B错误;
C、由图知,金属的截止频率小于4×1014Hz,则用频率为5×1014Hz的光照射,即使光的强度很弱,阴极K也能产生光电子,故C正确;
D、设图线与横轴的交点坐标为ν0,则金属的截止频率为ν0,该阴极K的逸出功为W0=hν0,故D正确。
故选:CD。
【点评】解决本题的关键要掌握光电效应方程以及最大初动能与遏止电压的关系,根据解析式来理解图像的斜率、截距的物理意义。
28.(2020春•下月考)下列关于波粒二象性的说法正确的是( )
A.运动的宏观物体只具有粒子性,不具有波动性
B.伦琴射线波动性的发现,证明了实物粒子具有波动性
C.康普顿效应表明光子除了具有能量之外还具有动量,证实了光具有粒子性
D.在黑体辐射的强度与波长关系的实验中,温度升高时辐射强度的极大值向波长较短的方向移动
【分析】德布罗意提出:实物粒子也具有波动性,说明波粒二象性也存在于实物粒子;光电效应和康普顿效应深入地揭示了光的粒子性的一面。前者表明光子具有能量,后者表明光子具有能量之外还具有动量。随着温度的升高,辐射强度的极大值向波长较短的方向移动。
【解答】解:A、根据德布罗意的理论,运动的宏观物体也具有波动性,故A错误;
B、德布罗意提出:实物粒子也具有波动性,故B正确;
C、康普顿效应深入地揭示了光的粒子性的一面,表明光子具有能量之外还具有动量,故C正确;
D、随着温度的升高,各种波长的辐射强度都有增加,且辐射强度的极大值向波长较短的方向移动,故D正确;
故选:CD。
【点评】本题考查了实物粒子的波粒二象性,黑体辐射,平时的学习中要熟记一些重大的物理发现。
29.(2020春•吴兴区校级月考)下列说法正确的是( )
A.图甲是氡衰变图,由图可知:氡的半衰期为3.8天。若取8个氡原子核,经7.6天后就一定剩下2个原子核了
B.图乙是利用射线进行铝板厚度测量的装置,为了能够准确测量铝板的厚度,探测射线应该用α射线,探测器探测到的射线越强说明厚度越薄
C.图丙是电子束穿过铝箔后的衍射图样,有力说明了德布罗意波的存在,证明了实物粒子也具有波动性
D.图丁是康普顿利用光子去碰撞电子发生散射的实验模型,碰撞后的光子的频率ν′比原来光子的频率ν小
【分析】半衰期的对大量原子核的衰变的统计规律;α、β、γ三种射线的特点以及应用;根据电子束通过铝箔后的衍射图样,说明电子具有波动性;碰撞后的光子的频率ν′比原来光子的频率ν小,说明光子具有粒子性。
【解答】解:A、半衰期的对大量原子核的衰变的统计规律,对于单个是不成立的,故A错误;
B、根据α、β、γ三种射线特点可知,γ射线穿透能力最强,电离能力最弱,α射线电离能量最强,穿透能力最弱,为了能够准确测量铝板的厚度,探测射线应该用β射线;故B错误;
C、根据电子束通过铝箔后的衍射图样,说明电子具有波动性,有力说明了德布罗意波的存在,证明了实物粒子也具有波动性。故C正确。
D、康普顿利用光子去碰撞电子发生散射的实验模型,碰撞后的光子的频率ν′比原来光子的频率ν小,说明了光子具有粒子性。故D正确。
故选:CD。
【点评】该题考查半衰期等一些记忆性的知识点,弄清楚每个图象的作用及代表的物理知识,熟练掌握物理规律的来龙去脉是掌握此类知识的前提。
三.填空题(共7小题)
30.如图所示为t1、t2温度时的黑体辐射强度与波长的关系,则两温度的关系为 t1>t2 。
【分析】本题考查的是读图能力,由图可得出波长与辐射强度及温度之间的关系,黑体的辐射不仅与温度有关,还与波长及频率有关。
【解答】解:根据黑体辐射的实验规律可知,随着温度的升高,一方面,各种波长的辐射强度都有增加;另一方面,辐射强度的极大值向波长较短的方向移动。
故答案为:t1>t2。
【点评】本题考查了黑体辐射的性质,注意明确黑体辐射强度与温度、波长以及频率之间的关系,在学习中培养读图能力。
31.(2021•杨浦区二模)当光照射到光电管的阴极K时,电路中产生的电流流过电流表G的方向是 a流向b (选填“a流向b”或“b流向a”)若照射光的频率增大,强度不变,电流表G的读数 减小 (选填“增大”“减小”或“不变”).
【分析】当入射光的频率大于金属的极限频率时,会发生光电效应,根据电子的移动方向得出电流的方向,结合光电流的影响因素分析即可。
【解答】解:发出的光电子从阴极K移动到阳极A,则流过电流表的电子方向为b流向a,那么电流方向为a流向b;
若保持照射光强度不变,仅增大照射光频率,则光子数目减小,那么电流表G的示数会减小;
故答案为:a流向b;减小。
【点评】解决本题的关键掌握光电效应的条件:当入射光的频率大于金属的极限频率时,才会发生光电效应,注意电子定向移动方向与电流方向相反。
32.(2020秋•长葛市校级月考)如图所示是对光电效应中产生的光电子进行比荷测定的原理图,两块平行金属板相距很近,板间距为d,放在真空中,其中N为锌板,受紫外线照射后将激发出沿不同方向的光电子,光电子打在M板上形成电流,引起微安表指针偏转,若调节变阻器R,逐渐增大两板间电压,可以使光电流逐渐减小到零,当电压表读数为U时,电流恰好为零。断开开关,在MN之间加一垂直纸面的磁场,逐渐增大磁感应强度,也能使光电流逐渐减小到零,此时的磁感应强度为B,那么光电子的比荷为 8UB2d2 。
【分析】根据动能定理,求出电场力做功与动能变化的关系,再由洛伦兹力提供向心力,得出运动轨迹的半径公式,从而即可求解。
【解答】解:由图可知,光电管两侧所加的电压为反向电压,所以当光电管两侧的电压增大,灵敏电流表的读数将变小;
加电压时,由动能定理得:eU=12mv2−0
加磁场时,由牛顿第二定律得:qvB=mv2r
在MN之间加一垂直纸面磁感应强度为B的匀强磁场,也能使光电流恰好为零,则:r=d2
解得:em=8UB2d2。
故答案为:8UB2d2。
【点评】该题考查了爱因斯坦光电效应方程的相关知识,解答的关键是正确判断出MN之间是匀强磁场时电子恰好不变到达另一个极板的条件是电子运动的圆轨道的直径相遇MN之间的距离。
33.(2020秋•大武口区校级月考)分别用频率为v1和v2的两束光照射相同的两块金属板,前者能产生光电效应,后者不能产生光电效应,这说明频率为v1的光波的波长较 小 (填“大”或“小”),若用它分别照射两块不同的金属板,甲板能产生光电效应,乙板不能产生光电效应,这说明它们相比,极限频率较大的是 乙 板(填“甲”或“乙”)。
【分析】根据波长与频率关系,结合光电效应发生条件:入射光的频率大于极限频率,即可求解。
【解答】解:根据产生光电效应的条件可知,入射光的频率大于金属的极限频率时,发生光电效应,
根据频率和波长的关系可知,c=λv,频率大的波长小,频率为v1的光可以发生光电效应,则说明频率为v1的光波的波长小;
同理,用它分别照射两块不同的金属板,甲板能产生光电效应,乙板不能产生光电效应,则光波的频率大于甲板的极限频率,小于乙板的极限频率,即甲板的极限频率小,乙板的极限频率大。
故答案为:小;乙。
【点评】此题考查了光电效应的相关知识,解题的关键是明确产生光电效应的条件﹣﹣入射光的频率大于金属的极限频率。
34.(2020春•扬州月考)某金属的逸出功为3.50eV,用光子能量为5.0eV的一束光照到该金属上,光电子的最大初动能为 1.5 eV氢原子的能级如图所示,现有一群处于n=3能级的氢原子向低能级跃迁,在辐射出的各种频率的光子中,能使该金属发生光电效应的频率共有 2 种。
【分析】根据爱因斯坦光电效应方程计算光电子的最大初动能。
根据辐射光子的能量等于两能级间的能级差求出光子能量,大于金属逸出功的可以发生光电效应。
【解答】解:用光子能量为5.0eV的光子照到逸出功为3.50eV的金属上,能发生光电效应,根据光电效应方程可知,Ekm=hv﹣W=5.0eV﹣3.50eV=1.5eV;
现有一群处于n=3能级的氢原子向低能级跃迁,根据能级跃迁公式可知,n=3能级跃迁到n=2能级的光子能量:hv=E3﹣E2=1.89eV,
n=3能级跃迁到n=1能级的光子能量:hv'=E3﹣E1=12.09eV,
n=2能级跃迁到n=1能级的光子能量:hv''=E2﹣E1=10.2eV,
发生光电效应,入射光光子的能量一定大于金属的逸出功,故能使该金属发生光电效应的频率共有2种。
故答案为:1.5;2。
【点评】此题考查了爱因斯坦光电效应方程和能级跃迁的相关知识,解决本题的关键知道能级间跃迁时辐射的光子能量等于两能级间的能级差,以及掌握光电效应方程。
35.(2016春•营山县校级期末)如图所示,当用激光照射直径小于激光束的不透明圆盘时,在圆盘后屏上的阴影中心出现了一个亮斑.这是光的 衍射 (填“干涉”、“衍射”或“直线传播”)现象,这一实验支持了光的 波动说 (填“波动说”、“微粒说”或“光子说”).
【分析】当用激光照射直径小于激光束的不透明圆盘时,在圆盘后屏上的阴影中心出现了一个亮斑,可见是光绕过障碍物传到了障碍物的后面,即光发生了衍射现象.
【解答】解:当用激光照射直径小于激光束的不透明圆盘时,在圆盘后屏上的阴影中心出现了一个亮斑,亮斑的周围是明暗相间的环状衍射条纹.这就是泊松亮斑,是激光绕过不透光的圆盘发生衍射形成的.泊松最初做本实验的目的是推翻光的波动性,而实验结果却证明了光的波动性.
故答案为:衍射;波动说.
【点评】本题考查光的波动性的性质,只要掌握了光照亮不透明圆盘的后面的实质,就能顺利解决此题,所以我们在解题时要善于从题目中挖掘隐含条件.
36.(2021春•南昌县校级月考)任何一个运动着的物体,小到电子、质子,大到行星、太阳,都有一种波与之对应,波长是λ=ℎp,式中p是运动物体的动量,h是普朗克常量,人们把这种波叫德布罗意波,现有一个德布罗意波长为λ1的物体1和一个德布罗意波长为λ2的物体2相向正碰后粘在一起,已知|p1|<|p2|,则粘在一起的物体的德布罗意波长为 λ1λ2λ1−λ2 。
【分析】任何一个运动着的物体,小到电子、质子,大到行星、太阳,都有德布罗意波。分别写出中子和氘核的动量的表达式,然后根据动量守恒定律得出氚核的动量,代入公式即可。
【解答】解:中子的动量为:p1=ℎλ1
氘核的动量为:p2=ℎλ2,
选取|p2|的方向为正方向,根据动量守恒可得,对撞后形成的氚核的动量为:
p3=p2﹣p1
所以氚核的德布罗意波波长为:
λ3=ℎp3=λ1λ2λ1−λ2。
故答案为:λ1λ2λ1−λ2。
【点评】该题结合动量守恒定律考查对物质波的理解,牢记同一物质不同的速度,对应的德布罗意波的波长也不相同。
四.计算题(共7小题)
37.如图所示表示黑体辐射强度随波长的变化图线。根据热辐射理论,辐射强度的极大值所对应的波长λm与热力学温度之间存在如下关系:λmT=2.90×10﹣3m•K.求:
(1)T=15000K所对应的波长;
(2)用T=15000K所对应波长的光照射逸出功为W0=4.54eV的金属钨,能否发生光电效应?若能,逸出光电子的最大初动能是多少?
【分析】黑体辐射实验规律:黑体辐射的强度与温度有关,温度越高,黑体辐射的强度越大,随着温度的升高,黑体辐射强度的极大值向波长较短的方向移动。
根据光电效应的产生条件分析。
【解答】解:(1)由公式λmT=2.90×10﹣3m•K得:λm=2.90×10−3Tm=2.90×10−315000m≈1.93×10﹣7m
(2)波长λm=1.93×10﹣7m的光子能量为:E=hν=ℎcλm=6.626×10−34×3×1081.93×10−7×1.6×10−19eV≈6.44eV
因E>W0,故能发生光电效应。由光电效应方程Ek=hν﹣W0得:Ek=(6.44﹣4.54)eV=1.90eV。
答:(1)T=15000K所对应的波长为1.93×10﹣7m;
(2)用T=15000K所对应波长的光照射逸出功为W0=4.54eV的金属钨,能发生光电效应。逸出光电子的最大初动能是1.90eV。
【点评】考查黑体辐射实验规律的应用和爱因斯坦光电效应方程,解题的关键是理解黑体辐射规律和产生光电效应的条件。
38.(2017春•香坊区校级期中)用频率为ν的光照射某光电管,发射的光电子的最大初动能为E,若改用频率为2ν的光照射该光电管,则发射的光电子的最大初动能是多少?
【分析】由光电效应方程:EK=hν﹣W0,即可求解.
【解答】解:设光电管的逸出功为W0,根据爱因斯坦光电效应方程得:
E=hν﹣W0
E′=2hν﹣W0
解方程组得:E′=hν+E0
答:发射的光电子的最大初动能是hν+E0.
【点评】本题主要考查了光电效应方程的直接应用,难度不大,属于基础题.
39.(2021•鼓楼区校级模拟)一群处于第4能级的氢原子,最终都回到基态能发出几种不同频率的光,将这些光分别照射到图甲电路阴极K的金属上,只能测得3条电流随电压变化的图象(如图乙所示),其中a光对应图线与横轴的交点坐标为﹣Ua=﹣6V.已知氢原子的能级图如图丙所示,电子电量为e=1.6×10﹣19C。
(1)求a光照射金属时逸出光电子的最大初动能Eka;
(2)求该金属逸出功W;
(3)只有c光照射金属时,调节光电管两端电压,达到饱和光电流I=3.2μA,若入射的光子有80%引发了光电效应.求此时每秒钟照射到阴极K的光子总能量E。
【分析】(1)由图可得,遏止电压;根据动能定理,可求出最大初动能;
(2)根据光电效应方程Ekm=hv﹣W0,结合频率与波长的关系,结合光电子的最大初动能,可求得金属逸出功;
(3)根据光子能量,结合动量守恒定律,即可求解.
【解答】解:(1)由图乙可得a光照射金属时的遏止电压Ua=6V
逸出光电子的最大初动能为Eka=eUa=6eV
(2)由图乙可知a光的遏止电压最大,则可知a光光子能量最大,则a光光子是由第4能级跃迁到基态所辐射的光子,则a光的光子能量为εa=﹣0.85eV﹣(﹣13.6eV)=12.75eV
根据光电效应方程有Eka=εa﹣W,解得W=6.75eV
(3)n=I⋅te=2×1013(个)
E=nηhν=nη[(﹣3.4eV)﹣(﹣13.6eV)]=10.2eV×2.5×1013=2.55×1014eV或4.08×10﹣5J
答:(1)a光照射金属时逸出光电子的最大初动能Eka为6eV。
(2)该金属逸出功W为6.75eV。
(3)只有c光照射金属时,调节光电管两端电压,达到饱和光电流I=3.2μA,若入射的光子有80%引发了光电效应.此时每秒钟照射到阴极K的光子总能量为2.55×1014eV或4.08×10﹣5J
【点评】该题考查光电效应方程与动量守恒定律的基本运用,关键计算时将焦耳与电子伏特进行换算,计算需细心.
40.(2017•东台市模拟)一束光照射到质量为m的静止的粒子上,假设光与粒子作用后,运动方向与粒子运动方向一致,光的能量改变了E,求光子频率的变化以及粒子的速度大小.
【分析】根据光电效应方程,结合光的能量改变量,即可求解光子频率的变化;再结合动量守恒定律,及E=mc2,即可求解粒子的速度大小.
【解答】解:设光子原来的频率为γ0,与粒子作用后频率为γ.
根据光电效应方程:E=hγ﹣hγ0,所以,γ−γ0=Eℎ.
根据动量守恒定律:ℎγ0c=ℎγc+mv,所以,−Ec=mv
解得:v=−Emc
答:光子频率的变化为Eℎ以及粒子的速度大小−Emc.
【点评】考查光电效应方程与动量守恒定律的内容,及质能方程E=mc2的应用,注意动量的矢量性.
41.(2021•抚州学业考试)如图甲所示是研究光电效应规律的光电管.用波长λ=0.50μm的绿光照射阴极K,实验测得流过光电管的电流I与AK之间电势差UAK满足如图乙所示规律,取h=6.63×10﹣34J•s,电子电量e=1.6×10﹣19C,求:
(1)光电子飞出阴极K时的最大动能EKm;
(2)该阴极材料的极限频率γ.
【分析】(1)根据截止电压求出电子的最大初动能;
(2)根据光电效应方程求解极限频率和波长,从而即可求解.
【解答】解:(1)根据动能定理:﹣eU=﹣Ekm
所以:EKm=eU0=0.6eV=9.6×10﹣20J
(2)由光电方程:EKm=hcλ−hv0
代入数据:9.6×10−20=6.63×10−34×3×1080.50×10−6−6.63×10−34γ0
极限频率v0=4.6×1014Hz
答:(1)光电子飞出阴极K时的最大动能9.6×10−20J;
(2)该阴极材料的极限频率4.6×1014Hz
【点评】理解光电效应中极限频率的意义,会应用能量守恒定律求解频率,此类题目计算量较大,要细心.
42.(2016•长沙校级模拟)光具有波粒二象性,光子的能量hν,其中频率表征波的特性。在爱因斯坦提出光子说之后,法国物理学家德布罗意提出了光子动量p与光波波长的关系为p=ℎλ.若某激光管以P=60W的功率发射波长λ=6.63×10﹣7m的光束,试根据上述理论计算:
(1)该管在1s内发射出多少个光子?
(2)若光束全部被某黑体表面吸收,那么该黑体表面所受到的光束对它的作用力F为多大?
【分析】(1)根据E=ℎcλ求出每个光子的能量,从而根据Pwt=nE该管在1s内发射的光子数。
(2)根据动量定理求出黑体表面所受到光束对它的作用力。
【解答】解:(1)激光管在1s内发射光子的个数为
n=Pwtℎcλ=Pwtλℎc=1×6.63×10−76.63×10−34×3×108=3.3×1018个。
(2)在时间△t=1s内黑体获得总冲量为F•△t,由动量定理得:F•△t=np
即:F=np△t=nℎλ△t=3.3×1018×6.63×10−346.63×10−7×1=3.3×10−9N。
答:(1)该管在1s内发射3.3×1018个光子。
(2)若光束全部被某黑体表面吸收,那么该黑体表面所受到光束对它的作用力为3.3×10﹣9N。
【点评】本题考查了的光子能量和动量定理的基本运用,难度不大,其中该题使用动量定理的另一个目的是强化对光子有动量的理解。需加强训练。
43.(2016春•武威校级月考)电子经电势差为U=2000v的电场加速,电子的质量m=0.9×10﹣30kg,求此电子的德布罗意波长.已知普朗克常数h=6.6×10﹣34Js.
【分析】根据动能定理计算出电子的动能,由动能与动量关系,求出电子的动量,最后代入德布罗意公式λ=ℎp求出此电子的德布罗意波长.
【解答】解:根据德布罗意公式λ=ℎp
又由动能定理有Ek=Ue,
且p2=2mEk
代入数据解得:λ=2.75×10﹣11m.
答:此电子的德布罗意波长为2.75×10﹣11m.
【点评】本题考查了物质波波长的计算公式λ=ℎp,明确各物理量的含义和关系,代入数据计算即可.
五.解答题(共7小题)
44.医生用红外热像仪监测人的体温,只要被测者从仪器前走过,便可知他的体温是多少,你知道其中的道理吗?
【分析】红外线是一种不可见光。
红外线具有热效应,所以温度越高的物体,辐射的红外线越强。
【解答】解:根据热辐射的实验规律可知,人的体温升高,人体辐射的红外线的频率和强度就会增加,通过监测被测者辐射的红外线的频率和强度,就可以知道该人的体温了。
答:见解析。
【点评】本题考查红外线的性质和特点,包括红外线的具体应用也要掌握。红外线热像仪通过接收到人体发出的红外线照射从而来检测。
45.(2021春•钟楼区校级期中)如图是光电效应实验示意图.当能量为E=3.1eV的光照射金属K时,产生光电流.若K的电势高于A的电势,且电势差为0.9V,光电流刚好截止.那么当A的电势高于K的电势,且电势差也为0.9V时,光电子到达A极的最大动能是多大?此金属的逸出功是多大?
【分析】(1)若K的电势高于A的电势,且电势差为0.9V,光电流刚好截止.该电压为遏止电压,根据动能定理求出光电子从金属中逸出的最大初动能.根据动能定理求出光电子到达A极的最大动能.
(2)根据光电效应方程求出金属的逸出功.
【解答】解:(1)若K的电势高于A的电势,且电势差为0.9V,光电流刚好截止.
有:Ekm=12mvm2=eU=0.9eV.
根据动能定理得,eU=12mv2−12mvm2
则光电子到达A极的最大动能Ek=12mvm2+eU
代入数据得:Ek=1.8eV.
(2)根据光电效应方程得,Ekm=hv﹣W0
解得逸出功W0=hv﹣Ekm=3.1﹣0.9eV=2.2eV.
答:(1)光电子到达A极的最大动能是1.8电子伏特.(2)金属的逸出功是2.2电子伏特.
【点评】解决本题的关键掌握光电效应方程,以及能够熟练运用动能定理.
46.(2020春•吴兴区校级月考)如图所示是研究光电效应的实验电路示意图,M、N为两正对的半径为R的金属圆形板,板间距为d。当一细束频率为ν的光照N极板圆心时,产生沿不同方向运动的光电子。调节滑片P改变两板间电压,发现当电压表示数为Uc时,检流计示数恰好为零。假设光电子只从极板圆心处发出,忽略场的边界效应(已知普朗克常量为h,电子电量为e,电子质量为m,)
(1)求金属板的逸出功;
(2)若交换电源正负极,调节滑片P逐渐增大两板间电压,求电流达到饱和时的最小电压;
(3)断开开关,在两板间半径为R的柱形区域内加上方向垂直纸面的匀强磁场。若板间距离d可以在R到3R
之间变化,求电流为零时B的最小值与d的关系式
【分析】(1)分析电路结构,金属板加反向电压,根据爱因斯坦光电效应方程和动能定理求解逸出功。
(2)交换电源正负极,金属板加正向电压,电子做类平抛运动,根据相关规律求解电流达到饱和时的最小电压。
(3)根据电子做匀速圆周运动,其半径公式,结合几何关系,即可求解。
【解答】解:(1)分析电路可知,金属板间加反向电压,当电压为Uc时,检流计的电流为零,有:
eUc=12mv02;
根据爱因斯坦光电效应方程可知,12mv02=hν﹣W
解得逸出功:W=hν﹣eUc。
(2)交换电源正负极,金属板加正向电压,平行金属板飞出的电子到达M板时,电流达到饱和,
该电子做类平抛运动,初速度为v0,
R=v0t
d=12⋅Uedmt2
联立解得,U=4d2R2Uc。
(3)断开开关,加入磁场后,电子在磁场中做匀速圆周运动,洛伦兹力提供向心力,
qvB=mv02r
解得:r=mv0eB
当电流为零时,电子刚好没有打在M板上,d=2r
解得:B=2d⋅2mUce,R≤d≤3R。
答:(1)金属板的逸出功为hν﹣eUc。
(2)若交换电源正负极,调节滑片P逐渐增大两板间电压,电流达到饱和时的最小电压为4d2R2Uc。
(3)断开开关,在两板间半径为R的柱形区域内加上方向垂直纸面的匀强磁场。若板间距离d可以在R到3R之间变化,求电流为零时B的最小值与d的关系式为:B=2d⋅2mUce,R≤d≤3R。
【点评】此题考查了爱因斯坦光电效应方程、带电粒子在磁场中的运动等知识,综合性较强,解题的关键是金属板两端电压是正向电压还是反向电压的确定。
47.(2021春•岳麓区校级月考)某同学采用如图所示的实验装置来研究光电效应现象.当用某单色光照射光电管的阴极K时,会发生光电效应现象.闭合开关S,在阳极A和阴极K之间加上反向电压,通过调节滑动变阻器的滑片逐渐增大电压,直至电流计中电流恰为零,此时电压表的电压值U称为反向遏止电压,根据反向遏止电压,可以计算光电子的最大初动能Ekm.现分别用频率为ν1、ν2的单色光照射阴极,测量的反向遏止电压分别为U1与U2,设电子质量为m,电荷量为e,则用频率为ν1的单色光照射阴极时光电子的最大初速度为 2eU1m ,用上述符号表示普朗克常量 e(U1−U2)v1−v2 .
【分析】根据爱因斯坦光电效应方程求金属的逸出功和普朗克常量h,根据动能定理求光电子的最大初速度.
【解答】解:根据爱因斯坦光电效应方程得:
hv1=eU1+W…①
hv2=eU2+W…②
由①得:金属的逸出功为:W=hv1﹣eU1.
联立①②得:h=e(U1−U2)v1−v2;
光电子在电场中做减速运动,根据动能定理得:﹣eU1=0−12mvm2,
则得光电子的最大初速度为:vm=2eU1m;
故答案为:2eU1m,e(U1−U2)v1−v2.
【点评】解决本题的关键掌握光电效应方程,知道最大初动能与遏止电压的关系.
48.(2020春•尚义县月考)钙的逸出功是3.2eV,现在用波长100nm的光照射钙的表面.
(1)求光电子的最大初动能;
(2)求遏止电压;
(3)求钙的极限频率.
【分析】根据爱因斯坦光电效应方程求出光电子的最大初动能,结合eUc=Ek求出遏止电压,根据逸出功与极限频率的关系公式求出钙的极限频率.
【解答】解(1)由爱因斯坦光电效应方程为:Ek=hν﹣W0
可得:Ek=hcλ−W0=6.63×10−34×3×108100×10−9−3.2×1.6×10﹣19J≈1.48×10﹣18 J
(2)由eUc=Ek
得遏止电压为:Uc=Eke=1.48×10−181.6×10−19V=9.25 V
(3)由W0=hνc
得极限频率为:νc=W0ℎ=3.2×1.6×10−196.63×10−34≈7.72×1015 Hz
答:(1)光电子的最大初动能为1.48×10﹣18 J;
(2)遏止电压为9.25V;
(3)钙的极限频率为7.72×1015 Hz.
【点评】解决本题的关键掌握光电效应方程以及知道最大初动能与遏止电压的关系,但是学生在学习中要牢记公式以及物理量之间的关系,同时注意计算的准确性.
49.(2014•甘肃一模)关于光的波粒二象性,下列理解正确的是 CDE
A.当光子静止时有粒子性,光子传播时有波动性
B.光时一种宏观粒子,但它按波的方式传播
C.光子在空间各点出现的可能性大小(概率)可以用波动规律来描述
D.大量光子出现的时候表现出波动性,个别光子出现的时候表现出粒子性
E.大量光子出现的时候表现出波动性,个别光子出现的时候表现出粒子性.
【分析】光的波粒二象性是指光既具有波动性又有粒子性,少量粒子的行为表现为粒子性,大量粒子的行为表现为波动性.
【解答】解:
A、光子是运动的,光既具有波动性又有粒子性,少量粒子的行为表现为粒子性,大量粒子的行为表现为波动性.故A错误.
B、光不是宏观意义上的粒子,光在传播时有时看成粒子有时可看成波,故B错误;
C、光子在空间各点出现的可能性大小(概率)可以用波动规律来描述.故C正确;
D、E大量光子的效果往往表现出波动性,个别光子的行为往往表现出粒子性,故D、E正确;
故选:CDE.
【点评】本题要理解并掌握光的波粒二象性的意义,知道大量光子的效果往往表现出波动性,个别光子的行为往往表现出粒子性,要注意光与宏观意义上的波和粒子的区别.
50.(2017春•钦州期末)人体表面辐射本领的最大值落在波长为940μm处,它对应的是何种辐射,能量子的值为多大?
【分析】首先据波长判断是何种辐射,再据光速和能量子公式联立求解即可,注意普朗克数值.
【解答】解:查表可得波长为940 μm的辐射为红外辐射,
其能量子的值为:ε=hν=hcλ=6.626×10﹣34 ×3×108940×10−6J=2.12×10﹣22 J.
答:对应的是红外辐射,能量子值为2.12×10﹣22 J.
【点评】本题考查普朗克常量和能量子值的求法,知道能量子公式和光速的公式是解题的关键,注意计算过程单位的同一.
相关试卷
这是一份新课改-高中物理一轮复习(下) 18 C机械波 提升版,文件包含新课改-高中物理一轮复习下18C机械波提升版教师版docx、新课改-高中物理一轮复习下18C机械波提升版学生版docx等2份试卷配套教学资源,其中试卷共73页, 欢迎下载使用。
这是一份新课改-高中物理一轮复习(下) 17 C机械振动 提升版,文件包含新课改-高中物理一轮复习下17C机械振动提升版教师版docx、新课改-高中物理一轮复习下17C机械振动提升版学生版docx等2份试卷配套教学资源,其中试卷共57页, 欢迎下载使用。
这是一份新课改-高中物理一轮复习(下) 12 B光电效应及波粒二象性 中档版,文件包含新课改-高中物理一轮复习下12B光电效应及波粒二象性中档版教师版docx、新课改-高中物理一轮复习下12B光电效应及波粒二象性中档版学生版docx等2份试卷配套教学资源,其中试卷共65页, 欢迎下载使用。