所属成套资源:人教版体育五至六年级PPT课件整册
小学体育人教版五至六年级第二节 跳跃优秀练习题
展开
这是一份小学体育人教版五至六年级第二节 跳跃优秀练习题,共6页。试卷主要包含了学练目标,教学策略,亮点阐述,单元计划等内容,欢迎下载使用。
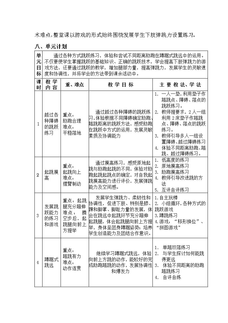
发展跳跃能力的练习与游戏教学设计(水平三)六年级 成都天府新区华阳实验小学 肖遥一、 指导思想本课依据《体育健康课程标准》提倡的“健康第一”的指导思想,以任务为主线、以教师为主导,以学生为主体,以身体练习为主要手段,以促进学生身心健康为目的,掌握体育锻炼的方法和终身体育意识。在教学中注重学生活动兴趣的培养,注重练习强度和密度目标的达成,通过多种跳跃的练习与游戏,培养学生的核心素养,提升学生的体育品德、运动能力、健康行为。二、 教学内容发展跳跃能力的练习与游戏三、 学情分析本课授课对象是六年级的学生,他们活泼好动,求新、求乐、求知欲较强。就学生认知能力来讲,可以自主解读游戏的方法、规则,布置练习场地并对游戏结果进行评价的能力。在跳跃单元的学习中,学生对蹲踞式跳远中助跑、起跳、腾空、落地等基本的技术有所掌握。在进一步学习快速助跑与有力起跳相结合的技术中,发现学生普遍存在起跳动作没有力量,以致身体不能向上腾起,影响空中动作的完成。因此,必须将发展学生的弹跳力、柔韧性和协调性,增强腿部力量与学习掌握跳远的技术相结合。四、 教材分析 小学跳跃单元的教学,不仅要使学生掌握跳跃的基础知识、正确的跳跃技术,还要通过跳跃的教学,增加腿部力量,提高弹跳力,发展学生的灵敏速度和协调性。在技术教学中应以完整技术教学为主,分解技术动作为辅,所选用的教学手段和方法,要使学生能够接受快,学习有兴趣,能够较好地学习和掌握动作要领,形成正确的跳跃之势。另外,在教学中应有意识的给学生较多跳跃练习的机会,避免过分强调技术细节,而忽视了学生进行全面锻炼发展身体素质的任务。五、学练目标运用体操棒做各种跳跃练习,发展学生弹跳力、柔韧性和协调性,促进下肢、特别是膝、踝和脚掌、脚趾力量的发展,体会在蹲踞式跳远中起跳环节充分蹬伸起跳腿的动作及练习方法;培养学生创造能力及团结合作意识。六、教学策略本课借鉴美国SPARK课程理念,注重培养学生规则意识、提升合作品质。执教老师做好该课程倡导的“水管工人”的角色,通过“导、学、教、练、比”五个环节进行教学。七、亮点阐述本课利用体操棒帮助学生学会提高弹跳力的练习方法、体验各项跳跃的乐趣,在老师的指导下能够将其带到课余活动中。在准备部分,改进喊数抱团游戏规则,将学生按高矮不同巧妙分组,为主教材的练习更科学提供保证;在“玩棒”环节,充分发挥学生的想象力,玩出自己的创意,有效激发学生活动兴趣;在各种方式的跳跃练习中,将课堂的主动权还给学生,在其练习过程中着力培养他们的规则意识、自主学习习惯以及与同学和谐相处的能力;另外,针对蹲踞式跳远技术难点,整堂课以游戏的形式始终围绕发展学生下肢弹跳力设置练习。八、单元计划单元目标通过各种方式跳跃练习,体验和尝试不同距离助跑在蹲踞式跳远中的运用。不仅要使学生掌握跳跃的基础知识、正确的跳跃技术,学会提高下肢弹跳力的游戏方法,还要通过跳跃的教学,增加腿部力量,提高弹跳力,发展学生的灵敏速度和协调性,并将学会的方法带到课余活动中。课时教 学 内 容重、难点教 学 目 标主 要 教 法、学 法1越过各种障碍的跳跃练习重点:助跑合理难点:平稳落地通过越过各种障碍的跳跃练习,体验根据不同障碍确定助跑、踏跳距离的跳跃方法,感受助跑在跳跃中方式的运用,发展灵敏素质及协调能力一人一垫,利用垫子作踏跳点、障碍、落点的跳跃练习。教师提要求,2人一组利用2床垫子作踏跳点、障碍、落点的跳跃练习。教师引导多人一组设置障碍、越过障碍练习体验不同距离助跑、踏跳、越过障碍练习。2起跳摸高重点:起跳向上难点:摆臂制动通过摸高练习,感受原地起跳与助跑起跳的不同,体验对助跑起跳起跳点的确定,对自我起跳摸高能力进行评价,发展弹跳能力及空间感。低高度的练习原地摸高练习助跑摸高练习教师引导改进跳的方法互评自评练习3发展跳跃能力的练习和游戏重点:起跳腿充分蹬伸难点: 腾空步后,起跳腿向前上方提举发展学生弹跳力、柔韧性和协调性,促进下肢、特别是膝、踝和脚掌、脚趾力量的发展,体会在跳远中起跳环节充分蹬伸起跳腿,体会起跳腿向前上方提举,身体呈团身蹲踞姿势;培养学生创造能力及团结合作意识。1.自主玩棒2. 小组循环,各种方式的跳跃游戏3.蹲跳练习4.游戏:“移形换位”、“拼图游戏” 4蹲踞式跳远重点:踏跳有力难点:动作连贯 继续学习蹲踞式跳远,体验向前上方跳的动作,能较好的完成助跑踏跳的动作,发展协调性和爆发力1.单踏双落练习2.与学生探讨如何能跳得更远3.体验不同距离的助跑踏跳练习4.自评自练六、课时计划教学内容发展跳跃能力的练习与游戏 水平三 第三次课教学目标发展学生弹跳力、柔韧性和协调性,促进下肢、特别是膝、踝和脚掌、脚趾力量的发展,体会在跳远中起跳环节充分蹬伸起跳腿,体会起跳腿向前上方提举,身体呈团身蹲踞姿势;培养学生创造能力及团结合作意识。教学重点起跳腿充分蹬伸教学难点腾空步后,起跳腿向前上方提举教学流程课的内容学生活动教师活动教学要求活动图示时 间强 度 准备部分 1.课堂常规 2.绕场地慢跑 3.游戏:“玩棒” 1.队形整齐、精神饱满 2.按游戏要求跑进,并在老师的提示下完成分组。3.自主利用体操棒玩游戏 1.安排教学内容 2.提出活动要求。 积极参与,遵守规则,注意安全 组织:四列横队组织:自由站立 5分钟 中 基 本 部 分 1. 各种不同方式的跳跃练习 2.各种蹲跳重点:起跳腿充分蹬伸难点:腾空步后,起跳腿向前上方提举1.分小组自主选择跳跃练习内容,按照卡片提示,摆放场地、进行练习2. 4个小组循环练习,按身高情况自行调整器材间距。 3.听哨音做连续原地半蹲跳、深蹲跳4.上一步、上三步做单脚起跳触棒练习(5x3) 1.教师出示练习卡片,指导学生练习 2.教师讲解示范,提示学生动作重点 1.认真阅读理解游戏方法、遵守规则。小组间交换裁判。活动中注意安全 2. 练习者动作正确,积极参与3.持棒同学保持好体操棒的高度, 组织:10人分组轮换练习 组织:五人分组轮换练习 21分钟 中上 游戏部分游戏:1.“移形换位”2.“拼图游戏” 清楚理解游戏规则,积极参与 讲解游戏规则、示范 遵守游戏规则、注意安全 组织:1.围成4个圆圈2.四路纵队10分钟上结束部分音乐伴奏放松操 :“你笑起来真好看”小结下课 模仿老师动作,身心放松 领做,语言提示 全身放松,心情愉悦 自由站立2分钟运动负荷预计平均心率:140+5次/分练习密度:75%课后反思:课中学生在各活动环节都表现得非常积极,同学们在激烈的竞争中培养兴趣、提高能力;特别在助跑几步单脚踏跳,充分蹬伸起跳腿动作的衔接环节,及下肢弹跳力方面有实效性的提高。在老师的引导中孩子们能够将课中学会的游戏方式带到课余活动中。场地器材体操棒40、游戏说明卡、音响、标志桶 游戏说明卡: 1场地:规则:比赛采用接力方式进行,按照“0-1-0-2-0-3-0-4”的顺序完成连续6轮的双脚跳跃动作,用时少的组获胜。跳错需回到0,当轮重新开始。 2场地: 规则:按照箭头标注方向,完成2轮转身跳跃,做到不踩棒,方向正,落地稳。跳错需回到1,当轮重新开始。用时少的获胜。 3场地:规则:并脚跳过横杆返回击掌,每组完成3轮,用时少的获胜。横杆掉落需回到起点。 4场地:规则:从起点开始,单脚(右)—双脚—单脚(左)—双脚—立定跳远—绕过标志桶跑回与同学击掌,每组完成3轮,用时少的获胜。
相关试卷
这是一份小学体育第三节 跳跃与游戏优秀课时练习,共13页。试卷主要包含了单元信息,单元分析,单元学习与作业目标,单元作业设计思路,课时作业第 1 课时,单元质量检测作业等内容,欢迎下载使用。
这是一份体育人教版第四章 基本身体活动第三节 跳跃与游戏精品课时作业,共11页。试卷主要包含了单元信息,单元分析,教材分析,学情分析,单元教学目标,单元学习目标,单元作业目标,单元作业整体设计思路等内容,欢迎下载使用。
这是一份小学体育人教版一至二年级第三节 跳跃与游戏优秀练习,共13页。试卷主要包含了单元信息,单元分析,单元学习与作业分析,单元作业设计思路,课时作业,单元质量检测作业等内容,欢迎下载使用。

