所属成套资源:人教版数学五年级下册课件PPT配套教案+导学案状元大课堂
第三单元 整理和复习 课件+教案+导学案
展开
这是一份第三单元 整理和复习 课件+教案+导学案,文件包含第三单元整理和复习教案匹配版pptx、第三单元整理和复习教案doc、第三单元整理和复习导学案doc等3份课件配套教学资源,其中PPT共22页, 欢迎下载使用。
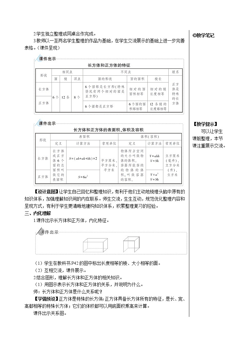
整理和复习学习目标1.掌握长方体和正方体的特征,了解长方体和正方体的关系。2.理解表面积的含义,掌握长方体和正方体表面积的计算方法,并能解决简单的实际问题。3.掌握体积、容积的含义,知道常用的体积单位及它们之间的进率。4.能灵活地运用长方体和正方体体积公式计算规则的和不规则的物体的体积,解决生活中的实际问题。学习重点1.巩固本单元的基本概念和基本计算,增强空间观念。2.知道知识间的内在联系,提高灵活运用知识的能力。学前准备教具准备:PPT课件课时安排1课时教学环节导案学案达标检测知识点1:长方体的特征教材第21页练习五第1题。 (1)这个纸巾盒的正面是什么形状?长和宽各是多少?和它相同的面是哪个?(2)它的右面是什么形状?长和宽各是多少?和它相同的面是哪个?(3)哪几个面的长为24cm,宽是12cm? 分析:根据长方体的特征去分析判断。 1.下面的长方体是由棱长为1cm的正方体摆成,它的长、宽、高各是多少?答案:长为3cm,宽和高都是2cm。答案:(1)这个纸巾盒的正面是长方形。长是24cm,宽是9cm,和它相同的面是后面。(2)它的右面是长方形。长是12cm,宽是9cm,和它相同的面是左面。(3)上面和下面这两个面的长为24cm,宽是12cm。知识点2:正方体的特征教材第21页练习五第4题。这个魔方是什么形状的?它的棱长是多少?有几个面的形状完全相同?分析:根据正方体的特征去判断。2.下列图形中,是正方体的在括号里面画“√”,不是的画“×”。答案:√×××× 答案:这个魔方是正方体。它的棱长是10cm,有6个面的形状完全相同。知识点3长方体或正方体表面积的计算方法教材第25页练习六第6题第(1)问。 中队委员把一个棱长46cm的正方体纸箱的各面都贴上红纸,将它作为给希望小学捐款的“爱心箱”。他们至少需要多少平方厘米的红纸? 分析:利用正方体的表面积公式:棱长×棱长×6进行计算。 3.一个正方体的表面积是24dm2,把它分成两个完全相同的长方体,每个长方体的表面积是()dm2。A.12 B.13 C.16答案:C答案:46×46×6=12696(cm2)答:至少需要12696cm2的红纸。 知识点4:体积的意义教材第32页练习七第3题。下面各图是棱长为1cm的小正方体拼成的,哪个图形体积最大?哪个体积最小?在横线上标注出来。分析:物体所占空间的大小是物体的体积,棱长为1cm的小正方体的体积为1cm3。4.(1)一个棱长是6dm的正方体,它的表面积和体积相比,( )。A.表面积大 B.体积大C.无法比较(2)一个长方体木块,长5cm,宽4cm,高3cm,把它放在桌面上,当它的占地面积最小时,高是( )。A.4cm B.5cm C.3cm答案:(1)C(2)B答案:4cm3、3cm3、7cm3、4cm3。答:第3堆体积最大,第2堆体积最小。知识点5:长方体、正方体体积公式的应用教材第32页练习七第6题。上图由9个棱长为1cm的小正方体组成。怎样做能把它变成一个长方体?新组成的长方体的体积是多少? 分析:根据长方体的体积公式V=abh求出新长方体的体积。5.一个底面是正方形的长方体盒子,如果把它侧面展开正好是一个边长为36cm的正方形,这个盒子的体积是多少?答案:36÷4=9(cm)9×9×9=729(cm3)答案:把第4层的小正方体移放到第3层处。3×1×3=9(cm3)答:新组成的长方体的体积是9cm3。 知识点6:体积单位间的进率教材第36页练习八第1题。 1.02m3= dm3960dm3= m36270cm2= dm236000cm3= dm38.63m2= dm223dm3= cm3 分析:根据1m3=1000dm3,1dm3=1000cm3进行换算。 6.在( )里填上合适的单位。一台液晶电视的体积约是120( )。一个热水瓶的容积约是2( )。我国的陆地面积约是960万( )。一张学习桌的高度约是80( )。一个西瓜的体积约是8( )。一台冰箱的容积约是198( )。答案:dm3 L km2 cm dm3 L 答案:1.02m3= 1020 dm3960dm3= 0.96 m36270cm2= 62.7 dm236000cm3= 36 dm38.63m2= 863 dm223dm3= 23000 cm3 知识点7:容积的意义和容积单位教材第40页练习九第1题。 在横线上填上合适的容积单位。一瓶墨水约50 。一桶色拉油约5 。“神舟五号”载人航天飞船返回舱的容积为6 。泡泡液约100 。 分析:容积常用的单位有升(L)和毫升(mL),一般用来计量液体的体积。 7.一张长方形铁皮,长是32cm,在它的四个角上分别剪去边长是4cm的正方形后,焊接成一个无盖的长方体铁皮盒。这个长方体铁皮盒的容积是768mL,原来这张铁皮的面积是多少?(铁皮的厚度忽略不计)答案:768mL=768cm3768÷(32-4×2)÷4=8(cm)32×(4×2+8)=512(cm2)答:原来这张铁皮的面积是512cm2。答案:mL L m3 mL知识点8:容积单位间的进率及容积单位与体积单位教材第40页练习九第2题。 4L= mL4800mL= L82cm3= mL35dm3= mL8.04dm3 L= mL785mL= cm3= dm3 分析:根据1L=1000mL。1L=1dm3,1mL=1cm3来解题。8.下面是明明为了比较马铃薯和红薯的体积所做的实验。(单位:cm)(1)说一说,马铃薯与红薯哪个体积大?(2)请分别计算马铃薯和红薯的体积。答案:(1)红薯的体积大。(2)12×8×(9.5-8)=144(cm3)12×8×(12-9.5)=240(cm3)答:马铃薯的体积是144cm3,红薯的体积是240cm3。 答案:4000 4.8 82 35000 8.04 8040 785 0.785知识点9:长方体或正方体容器容积的计算方法教材第41页练习九第11题。 新疆吐鲁番的一种长方体土坯房,其中一间的底面积是18.6m2,高是2.1m。它的容积是多少呢?分析:根据V=Sh求出长方体土坯房的体积.答案:18.6×2.1=39.06(m3)39.06m3=39060dm339060dm3=39060L答:它的容积是39060L。教师布置作业 完成教材第43页练习十第2、3、4题。教学过程中老师的疑问:课堂小结,拓展延伸。1.说说本节课的收获。2.交流在解决实际问题中需要注意的问题。1.自评本节课的收获。2.自由谈一谈。六、教学反思本节课对长方体和正方体这个单元的知识进行了系统的整理和复习,通过整理和复习,把前面分散学习的知识加以梳理,加以归纳,提出要点,让学生在复习知识的同时,加强练习巩固,最终达到了预期的复习效果。教师点评和总结:

