所属成套资源:鲁教版化学九年级下册全册精品 课件PPT+教案+练习(多课时版)
初中化学鲁教版九年级下册第三节 钢铁的锈蚀与防护示范课课件ppt
展开
这是一份初中化学鲁教版九年级下册第三节 钢铁的锈蚀与防护示范课课件ppt,文件包含鲁教版九年化学下第九单元第3节钢铁的锈蚀与防护课件pptx、鲁教版九年化学下第九单元第3节钢铁的锈蚀防护教案doc、鲁教版九年化学下第九单元第3节钢铁的锈蚀与防护一课一练doc、鲁教版九年化学下第九单元第3节钢铁的锈蚀与保护素材铁钉锈蚀条件的探究wmv、鲁教版九年化学下第九单元第3节钢铁的锈蚀与保护素材防锈的方法wmv、鲁教版九年化学下第九单元第3节钢铁的锈蚀与防护素材钢铁的锈蚀wmv等6份课件配套教学资源,其中PPT共29页, 欢迎下载使用。
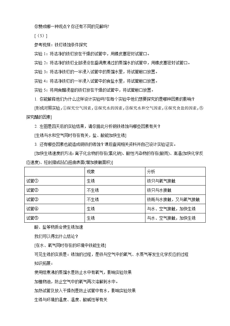
第九单元 第3节 钢铁的锈蚀与保护 一课一练一、选择——基础知识运用1.地球上的金属资源广泛存在于地壳和海洋中,它们的存在形式为( )A.都是单质 B.都是化合物C.都是混合物 D.少数是单质,多数是化合物2.元素在自然界分布不均匀,如非洲多金矿,澳大利亚多铁矿,中国富产钨。从整个地壳中元素含量多少分析,最丰富的金属元素是 ( )A.铝 B.硅 C.铁 D.钙3. 能解释“古代铁制品保存至今的很少”的理由是( )A.铁元素在地壳里的含量少B.冶炼铁的原料少,且冶炼困难C.铁易置换出其他金属 D.铁易生锈,且铁锈对铁制品无保护作用4.将垃圾分类回收利用,既节约资源,又防止污染,符合可持续发展的要求。例如:破铁锅、坏车架、废弃易拉罐、旧电线和铝材下脚料等可归为一类回收,它们属于 ( ) A.金属材料 B.氧化物 C.单质 D.非金属5.下列关于回收铝饮料罐说法不正确的是 ( )A.回收铝饮料罐可以节约金属资源B.回收铝饮料罐可以节约能源C.回收铝饮料罐可以减少对环境的污染D.回收一个铝饮料罐比制造一个铝饮料罐要贵6.下列铁制品在使用和保存时的注意事项,不正确的是 ( )A.避免长期接触潮湿空气 B.用铁制品盛装食醋C.应保持铁制品表面洁净、干燥 D.为防止机床生锈,在机床表面涂油7.已知铁的一种氧化物,其中含氧元素的质量分数为30%,则这种铁的氧化物的化学式为( )A.FeO B.Fe2O3 C.Fe3O4 D.无法判断二、解答——知识提高运用8.防止铁生锈的方法:有①汽车;②机器上的齿轮;③门把手;④铁轴等几种常见的铁制品.下列各种防止生锈的方法,各适用于哪种器件?(1)在表面刷漆或喷漆__________________;(2)在表面涂上机油__________________;(3)在表面镀上一层其他金属__________________.9.人类的生活和生产都离不开金属材料。(1)铁生锈的条件是:铁与空气和__________直接接触。(2)根据铁生锈的条件,自行车支架采取的防锈措施是_____________________。(3)某同学为了验证镁、铁、铜的活动性顺序,他选择了打磨过的铁丝,你认为他还需要先的另外两种溶液是____________溶液和______________溶液。请根据选定的试剂写出上述实验中发生反应的一个化学方程式_____________________________________________。10.某同学用相同的铁钉探究铁生锈与哪些因素有关,设计的实验如下图.经过一同观察,试管B和C的铁打无明显变化,试管A中的铁钉明显锈蚀.(1)通过探究发现:铁生锈是铁与_________和_________共同存在时发生化学反应的过程.(2)B中加入蒸馏水要事先煮沸,其目的是___________________________.
一课一练 答案一、选择——基础知识运用1.【答案】D【解析】金、银等少数金属的化学性质稳定,以单质形式存在,其余的金属大多数以化合物形式存在.2.【答案】A 【解析】地壳中元素的含量顺序为:氧、硅、铝、铁,所以铝含量最多.3.【答案】D【解析】铁制品是否易保存,取决于铁的化学性质,故A、B错;铁能与氧气和水蒸气、酸、盐溶液反应,空气中含有氧气和水蒸气,D正解,C错.4.【答案】A【解析】破铁锅、坏车架、废弃易拉罐、旧电线和铝材下脚料都属于金属材料。5.【答案】D【解析】回收铝饮料罐可以节约金属资源、可以节约能源、可以减少对环境的污染。6.【答案】B【解析】铁在潮湿空气中容易生锈,保持铁制品表面洁净干燥可以防止铁生锈,在铁制品表面加保护膜也可以防止铁生锈,而B项用铁制品盛装食醋是不恰当的,铁会和食醋发生化学反应。7.【答案】B【解析】通过元素质量分数计算可知是Fe2O3。二、解答——知识提高运用8.【答案】(1)① (2)②④ (3)③【解析】汽车用喷漆是为了防止金属和美观;而齿轮和铁轴需转动,所以用涂油的方法防锈;门把手镀其他金属是为了防锈和美观9.【答案】(1)水 (2) 烤蓝 (3)硫酸镁 硫酸铜 Fe+CuSO4=FeSO4+Cu【解析】利用金属和盐溶液的置换反应可以判断金属活动性顺序。10.【答案】(1)氧气(或空气) 水(2)排尽溶解在水中的氧气【解析】铁生锈是铁与水和氧气同时接触作用的结果,将水煮沸是为了除去溶解在水中的氧气.
相关课件
这是一份鲁教版中考化学复习第九单元金属第一节金属材料钢铁的锈蚀与防护课件,共25页。PPT课件主要包含了良好的导热,隔绝氧气和水,境等合理即可,铁与水和氧气同时接触,水或H2O,二氧化碳或CO2,CO2,混合物等内容,欢迎下载使用。
这是一份初中化学鲁教版九年级下册第二节 金属的化学性质授课课件ppt,文件包含鲁教版九年化学下第九单元第2节金属的化学性质课件pptx、鲁教版九年化学下第九单元第2节金属的化学性质教案doc、鲁教版九年化学下第九单元第2节金属的化学性质一课一练doc、鲁教版九年化学下第九单元第2节金属的化学性质素材比较镁铝铁铜与盐酸硫酸的反应wmv、鲁教版九年化学下第九单元第2节金属的化学性质素材铝与硫酸铜铜与硝酸银反应wmv、鲁教版九年化学下第九单元第2节金属的化学性质素材铝粉燃烧wmv等6份课件配套教学资源,其中PPT共31页, 欢迎下载使用。
这是一份化学九年级下册第三节 钢铁的锈蚀与防护图片课件ppt,共28页。PPT课件主要包含了氧气或空气,与水接触合理均可,与氧气和水同时接触,隔绝氧气和水,Fe2O3,水蒸气,选取酸的种类不同,铁丝表面有红色的物质等内容,欢迎下载使用。

