


高中化学专题11 物质结构与性质——备战2021年高考化学纠错笔记(教师版含解析)
展开这是一份高中化学专题11 物质结构与性质——备战2021年高考化学纠错笔记(教师版含解析),共45页。试卷主要包含了下列各项叙述中正确的是,研究表明,下列叙述正确的是等内容,欢迎下载使用。
专题11 物质的结构与性质
易错点1 无视构造原理错误进行电子排布
1.下列由电子排布式所得的结论错误的是
选项
电子排布式
结论
A
1s22s22px22py02pz0
违背洪特规则
B
1s22s22p63s23p2
违背能量最低原理
C
1s22s22p63s23p10
违背泡利原理
D
1s22s22p63s23p23d5
违背能量最低原理
【错因分析】洪特规则、泡利原理以及能量最低原理是原子核外电子排布遵循的规则,运用相应的规则才能识别核外电子的具体排列情况,无视这些规则不能正确的做出选择判断。
【参考答案】B
【试题解析】电子排布式为:1s22s22px22py02pz0,此处2px,2py,2pz就是2p能级的3个简并轨道,两个电子排入2p能级,它们将分别占据2个简并轨道且自旋平行,而不是自旋相反地挤入其中一个轨道,电子排布是违反洪特规则的,A项正确;电子排布式为:1s22s22p63s23p2,排布符合构造原理,符合三个原理,B项错误;电子排布式为:1s22s22p63s23p10,3p轨道最多容纳6个电子,不可能出现3p10的情况,电子排布式违反泡利原理,C项正确;电子排布式为:1s22s22p63s23p23d54s1,虽然3d轨道为半充满结构,但3p上只有2个电子,没有充满,电子排布式违反能量较低原理,D项正确。答案选B。
泡利原理和洪特规则
量子力学告诉我们:ns能级各有一个轨道,np能级各有3个轨道,nd能级各有5个轨道,nf能级各有7个轨道,而每个轨道里最多能容纳2个电子,通常称为电子对,用方向相反的箭头“↑↓”来表示。
①泡利原理:一个原子轨道里最多只能容纳2个电子,并且其自旋状态相反。
②洪特规则:对于基态原子,当电子排布在同一能级的不同轨道时,将尽可能分占不同的轨道,并且自旋状态相同。
洪特规则特例:当能量相同的原子轨道在全充满(p6、d10、f14)、半充满(p3、d5、f7)和全空(p0、d0、f0)状态时,体系的能量最低。如24Cr的基态原子电子排布式为1s22s22p63s23p63d54s1,而不是1s22s22p63s23p63d44s2。
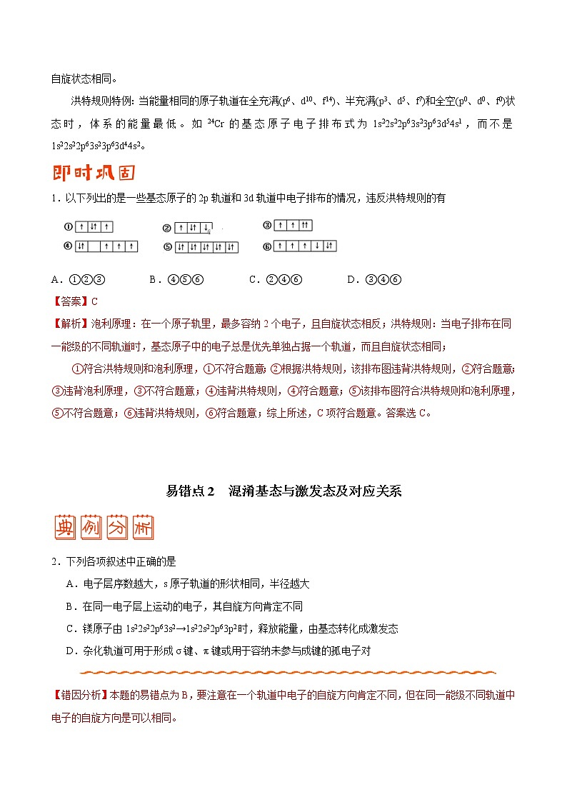
1.以下列出的是一些基态原子的2p轨道和3d轨道中电子排布的情况,违反洪特规则的有
A.①②③ B.④⑤⑥ C.②④⑥ D.③④⑥
【答案】C
【解析】泡利原理:在一个原子轨里,最多容纳2个电子,且自旋状态相反;洪特规则:当电子排布在同一能级的不同轨道时,基态原子中的电子总是优先单独占据一个轨道,而且自旋状态相同;
①符合洪特规则和泡利原理,①不符合题意;②根据洪特规则,该排布图违背洪特规则,②符合题意;③违背泡利原理,③不符合题意;④违背洪特规则,④符合题意;⑤该排布图符合洪特规则和泡利原理,⑤不符合题意;⑥违背洪特规则,⑥符合题意;综上所述,C项符合题意。答案选C。
易错点2 混淆基态与激发态及对应关系
2.下列各项叙述中正确的是
A.电子层序数越大,s原子轨道的形状相同,半径越大
B.在同一电子层上运动的电子,其自旋方向肯定不同
C.镁原子由1s22s22p63s2→1s22s22p63p2时,释放能量,由基态转化成激发态
D.杂化轨道可用于形成σ键、π键或用于容纳未参与成键的孤电子对
【错因分析】本题的易错点为B,要注意在一个轨道中电子的自旋方向肯定不同,但在同一能级不同轨道中电子的自旋方向是可以相同。
【参考答案】A
【试题解析】s能级原子轨道都是球形的,且能层序数越大,半径也越大,A项正确;在一个轨道中电子的自旋方向肯定不同,但在同一能层中电子的自旋方向是可以相同,如N原子的2p轨道中的3个电子的自旋方向相同,B项错误;Mg原子3s2能级上的2个电子吸收能量跃迁为3p2能级上,由基态转化成激发态,C项错误;杂化轨道只用于形成σ键或用于容纳未参与成键的孤对电子,没有杂化的p轨道形成π键,D项错误。答案选A。
原子的电子排布遵循构造原理能使整个原子的能量处于最低状态,简称能量最低原理。处于最低能量的原子叫做基态原子。当基态原子的电子吸收能量后,电子会跃迁到较高能级,变成激发态原子。但处于激发态的原子不稳定,当电子从激发态跃迁到较低能量的激发态乃至基态时,将释放能量,通常以光(辐射)的形式释放出来。
2.下列各项叙述中,正确的是
A.镁原子由1s22s22p63s2→1s22s22p63p2时,原子释放能量,由基态转化成激发态
B.外围电子排布式为5s25p1的元素位于第五周期第ⅠA族,是s区元素
C.24Cr原子的核外电子排布式是1s22s22p63s23p63d44s2
D.所有原子任一电子层的s电子云轮廓图都是球形,但球的半径大小不同
【答案】D
【解析】3p轨道电子能量比3s轨道电子能量高,镁原子由1s22s22p63s2→1s22s22p63p2时,原子吸收能量,由基态转化成激发态,A项错误;外围电子排布式为5s25p1的元素位于第五周期第ⅢA族,属于p区元素,B项错误; 由于3d轨道处于半充满状态时能量较低,则24Cr原子的核外电子排布式是:1s22s22p63s23p63d54s1,C项错误;所有原子任一电子层的s电子云轮廓图都是球形,能层越大,球的半径越大,D项正确。答案选D。
易错点3 电子排布式书写错误
3.主族元素原子失去最外层电子形成阳离子,主族元素的原子得到电子填充在最外层形成阴离子。下列各原子或离子的电子排布式错误的是
A.Ca2+:1s22s22p63s23p6 B.O2−:1s22s22p4
C.Cl−:[Ne]3s23p6 D.Ar:1s22s22p63s23p6
【错因分析】本题易错点是误以为氧离子核外有8个电子而错选B。
【试题解析】钙原子失去2个电子变成钙离子,使次外层变成最外层,所以钙离子核外有18个电子,排布式正确,A项正确;氧原子核外有8个电子,氧原子得2个电子变成氧离子,最外层电子数由6个变成8个,所以氧离子核外有10个电子,排布式应该是1s22s22p6,B项错误;氯原子核外有17个电子,氯原子得一个电子变成氯离子,最外层由7个电子变成8个电子,所以氯离子核外有18个电子,排布式正确,C项正确;氩是18号元素,原子核外有18个电子,排布式正确,D项正确。答案选B。
【参考答案】B
书写基态原子电子排布式的方法
1.由原子序数书写核外电子排布式
(1)根据构造原理、各能级最多容纳的电子数及能量最低原理,由低能级向高能级依次填充电子。如31号元素镓,电子填充顺序为1s、2s、2p、3s、3p、4s、3d,最后1个电子排入4p能级;
(2)我们也可以通过31-18=13,以Ar的电子排布式为基础再填充13个电子,即[Ar]3d104s24p1。
2.由元素名称书写核外电子排布式
(1)前三周期主族元素可以根据最外层电子数书写,如S的最外层电子数为6,其电子排布式为[Ne]3s23p4;
(2)第四周期从K开始数,数到几,就可以写成[Ar](从4s能级开始,依次填充多余的电子)。如Fe,从钾开始数到铁为8,其电子排布式为[Ar]3d64s2;Se,从钾开始数到Se为16,其电子排布式为[Ar]3d104s24p4。
注意事项
①出现nd能级时,虽然电子排布按ns、(n-1)d、np的顺序填充,但书写核外电子排布式时,仍把(n-1)d放在ns前面,如Fe:1s22s22p63s23p63d64s2正确,1s22s22p63s23p64s23d6错误。
②熟记前四周期的能级排布顺序(1s、2s、2p、3s、3p、4s、3d、4p)。
③要抓住核外电子排布的特殊性,如Cr、Cu的基态原子核外电子排布;Cr的基态原子未成对电子最多——6个;当np能级中未成对电子数m≤3时,np能级的电子排布可能为npm或np6-m,但3d能级中有4个未成对电子时,只能为3d6,不会是3d4。
3.(1)Ni原子的电子排布式为____________________。
(2)原子序数均小于36的元素Q和T,在周期表中既处于同一周期又位于同一族,且原子序数T比Q大2。T的价电子排布式为_______________,Q2+的未成对电子数是_______________。
(3)D元素的正三价离子的3d亚层为半充满,D的元素符号为____________________,其基态原子的电子排布式为____________________。
(4)E元素基态原子的M层全充满,N层没有成对电子,只有一个未成对电子,E的元素符号为____________________,其基态原子的电子排布式为____________________。
【答案】(1)[Ar]3d84s2或1s22s22p63s23p63d84s2
(2)3d84s2 4
(3)Fe 1s22s22p63s23p63d64s2或[Ar]3d64s2
(4)Cu 1s22s22p63s23p63d104s1或[Ar]3d104s1
【思路分析】解答本题应注意以下两点:(1)要明确能层、能级与轨道之间的关系,确定电子数。
(2)注意洪特规则特例。
【解析】(1)Ni的原子序数为28,比Ar多10,所以其电子排布式为[Ar]3d84s2。
(2)元素Q和T既位于同一周期又位于同一族,且原子序数T比Q多2,T、Q只能位于第Ⅷ族,所以T为Ni、Q为Fe,注意28号元素Ni的核外电子排布式为[Ar]3d84s2,26号元素Fe的核外电子排布式为[Ar]3d64s2,所以Fe2+的核外电子排布式为[Ar]3d6,有4个未成对电子
(3)D元素失去2个4s电子和1个3d电子后变成3d5,所以其基态原子的电子排布式为1s22s22p63s23p63d64s2,即第Ⅷ族元素Fe。
(4)根据题意要求,首先写出电子排布式:1s22s22p63s23p63d104s1,即第ⅠB族元素Cu。
易错点4 忽视第一电离能“异常”
4.下列说法或有关化学用语的表达正确的是
A.在基态多电子原子中,p轨道电子能量一定高于s轨道电子能量
B.基态Fe原子的外围电子排布图为
C.因氧元素电负性比氮元素大,故氧原子第一电离能比氮原子第一电离能大
D.根据原子核外电子排布的特点,Cu在元素周期表中位于s区
【错因分析】元素周期律(包括第一电离能)除了相似性、递变性之外,还存在特异性,因此解题时尤其是要注意这些特异性质的关注,防止误选。
【试题解析】在基态多电子原子中,3p轨道电子能量比4s轨道电子能量低,A项错误;基态Fe原子的外围电子排布式为3d64s2,3d轨道中,电子未充满,应遵循洪特规则,则外围电子排布图为,B项正确;因为氮原子的最外层电子处于半充满的稳定状态,第一电离能出现反常,所以氧原子第一电离能比氮原子第一电离能小,C项错误;Cu的价电子排布式为3d104s1,所以Cu在元素周期表中位于ds区,D项错误。答案选B。
【参考答案】B
第一电离能I1大小的比较:同周期元素从左到右第一电离能呈增大的趋势,但要注意第ⅡA族和第ⅢA族的反常,如I1 (Be)>I1 (B),I1 (Mg)>I1 (Al);第ⅤA族和第ⅥA族的反常,如I1 (N)>I1 (O),I1 (P)>I1 (S)。同主族元素从上到下第一电离能逐渐减小。
4.下列关于元素第一电离能的说法不正确的是
A.钾元素的第一电离能小于钠元素的第一电离能,故钾的活泼性强于钠
B.因同周期元素的原子半径从左到右逐渐减小,故第一电离能必依次增大
C.最外层电子排布为ns2np6(当只有K层时为1s2)的原子,第一电离能较大
D.对于同一元素而言,原子的电离能I1
【解析】钾元素的第一电离能小于钠元素的第一电离能,说明钾失电子能力比钠强,所以钾的活泼性强于钠,A项正确;同一周期元素原子半径随着原子序数的增大而减小,第一电离能随着原子序数的增大而呈增大趋势,但第IIA族元素大于第IIIA族元素,第VA族元素大于第VIA族元素,B项错误;最外层电子排布为ns2np6(若只有K层时为1s2)的原子达到稳定结构,再失去电子较难,所以其第一电离能较大,故C项正确;对于同一元素来说,原子失去电子个数越多,其失电子能力越弱,所以原子的电离能随着原子失去电子个数的增多而增大,D项正确。答案选B。
易错点5 混淆分子的VSEPR模型和立体构型
5.下列分子或离子中,价层电子对互斥模型(简称VSEPR模型),VSEPR模型几何构型与分子或离子的立体构型不一致的是
A.CO2 B.H2O C.CO32﹣ D.CCl4
【错因分析】本题最容易犯的错误是混淆分子VSEPR模型和立体构型,误将分子的立体构型当作VSEPR模型而错选。
【试题解析】CO2分子中每个O原子和C原子形成两个共用电子对,所以C原子价层电子对个数是2,且不含孤电子对,为直线形结构,VSEPR模型与分子立体结构模型一致,A项不符合题意;水分子中价层电子对个数=2+×(6﹣2×1)=4,VSEPR模型为正四面体结构;含有2个孤电子对,略去孤电子对后,实际上其空间构型是V型,VSEPR模型与分子立体结构模型不一致,B项符合题意;CO32﹣的中心原子C原子上含有3个σ 键,中心原子上的孤电子对数=×(4+2-2×3)=0,所以CO32﹣的空间构型是平面三角形,VSEPR模型与分子立体结构模型一致,C项不符合题意;CCl4分子中中心原子C原子原子价层电子对个数=σ键个数+孤电子对个数=4+(4﹣1×4)=4,VSEPR模型为正四面体结构,中心原子不含有孤电子对,分子构型为正四面体结构,VSEPR模型与分子立体结构模型一致,D项不符合题意。答案选B。
【参考答案】B
【名师点睛】价层电子对互斥模型(简称VSEPR模型),根据价电子对互斥理论,价层电子对个数=σ键个数+孤电子对个数。σ键个数=配原子个数,孤电子对个数=×(a﹣xb),a指中心原子价电子个数,x指配原子个数,b指配原子形成稳定结构需要的电子个数;分子的立体构型是指分子中的原子在空间的排布,不包括中心原子未成键的孤对电子;实际空间构型要去掉孤电子对,略去孤电子对就是该分子的空间构型。价层电子对个数为4,不含孤电子对,为正四面体结构;含有一个孤电子对,空间构型为三角锥形,含有两个孤电子对,空间构型是V型;价层电子对个数为3,不含孤电子对,平面三角形结构;含有一个孤电子对,空间构型为为V形结构;价层电子对个数是2且不含孤电子对,为直线形结构,据此判断。
分子或离子立体构型的判断方法
(1)σ键电子对数的确定
由分子式确定σ键电子对数。例如,H2O的中心原子为O,O有2对σ键电子对;NH3的中心原子为N,N有3对σ键电子对。
(2)中心原子上的孤电子对数的确定
中心原子上的孤电子对数=(a-xb)。式中a为中心原子的价电子数,对于主族元素来说,价电子数等于原子的最外层电子数;x为与中心原子结合的原子数;b为与中心原子结合的原子最多能接受的电子数(氢为1,其他原子为“8-该原子的价电子数”)。例如,SO2的中心原子为S,S的价电子数为6(即S的最外层电子数为6),则a=6;与中心原子S结合的O的个数为2,则x=2;与中心原子结合的O最多能接受的电子数为2,则b=2。所以,SO2的中心原子S上的孤电子对数=×(6-2×2)=1。
5.对于短周期元素形成的各分子,下表所述的对应关系错误的是
选项
A
B
C
D
分子式
CH4
NH3
CO2
SCl2
VSEPR模型
正四面体形
四面体形
直线形
四面体形
分子的立体构型
正四面体形
平面三角形
直线形
V形
【答案】B
【解析】C原子形成了4个σ键,孤电子对数为0,VSEPR模型及分子的立体构型均是正四面体形,A项正确;N原子有1对孤电子对且形成了3个σ键,VSEPR模型为四面体形,分子的立体构型为三角锥形,B项错误;C原子的价层电子对数为2+(4-2×2)=2,VSEPR模型为直线形,分子的立体构型也为直线形,C项正确;S原子有2对孤电子对且形成了2个σ键,VSEPR模型为四面体形,分子的立体构型为V形,D项正确。答案选B。
易错点6 判断物质类别、键的极性及分子的极性之间的关系
6.研究表明:H2O2具有立体结构,两个氢原子像在半展开一本书的两页上,两页纸面的夹角为94°,氧原子在书的夹缝上, O−H键与O−O键之间的夹角为97°,如图所示,下列说法错误的是
A.H2O2分子中既有极性键又有非极性键
B.H2O2分子为含有非极性键的极性分子
C.H2O2分子为非极性分子
D.H2O2分子为既含极性键又含非极性键的极性分子
【错因分析】本题易错之处是误认为双氧水结构对称。
【试题解析】H2O2分子中含有氧氢极性共价键和氧氧非极性共价键,A项正确;H2O2分子中含有氧氢极性共价键和氧氧非极性共价键,但是双氧水结构不对称,属于极性分子,B项正确;H2O2分子中含有氧氢极性共价键和氧氧非极性共价键,但是双氧水结构不对称,属于极性分子,C项错误;H2O2分子中含有氧氢极性共价键和氧氧非极性共价键,但是双氧水结构不对称,属于极性分子,D项正确。答案选C。
【参考答案】C
1.全部由非极性键构成的分子不一定是非极性分子,如O3是由非极性键构成的极性分子;由极性键构成的双原子分子一定是极性分子,如HF是由极性键构成的极性分子;非金属单质中不一定含有非极性键,如稀有气体分子中,不含有化学键;含有共价键的化合物不一定是共价化合物,如Na2O2、NH4Cl、NaOH等含有共价键,但属于离子化合物;共价化合物中一定不存在离子键,若存在离子键,则化合物一定是离子化合物。
2.掌握典型物质的组成和结构,有利于减少解答这类题目时产生的错误。例如,稀有气体(单原子分子)、H2O2、CH≡CH、Na2O2、NaOH、(NH4)2SO4(含离子键、配位键、极性键)、CO(C≡O含配位键、极性键)、CCl4(含极性键,属于非极性分子)、O3(含非极性键,属于极性分子)等。
6.下列叙述中正确的是
A.卤化氢分子中,卤素的非金属性越强,共价键的极性越大,稳定性也越强
B.以极性键结合的分子,一定是极性分子
C.判断A2B或AB2型分子是否是极性分子的依据是看分子中是否含有极性键
D.非极性分子中,各原子间都应以非极性键结合
【答案】A
【解析】卤素中非金属性越强,键的极性越大,A项正确;以极性键结合的双原子分子一定是极性分子,但以极性键结合形成的多原子分子,也可能是非极性分子,如CO2,B项错误;A2B型如H2O、H2S等,AB2型如CO2、CS2等,判断其是否是极性分子的依据是看分子中是否含有极性键及分子的立体构型是否对称。如CO2、CS2为直线形,分子的立体构型对称,为非极性分子;如H2O,有极性键,分子的立体构型不对称,为极性分子,C项错误;多原子分子,其分子的立体构型对称,这样的非极性分子中可能含有极性键,D项错误。答案选A。
易错点7 对含氧酸的元数、酸性、氧化性的认识错误
7.下列叙述正确的是
A.能电离出H+的化合物除水外都是酸,分子中含有几个氢原子它就是几元酸
B.无机含氧酸分子中含有几个羟基,它就属于几元酸
C.同一元素的含氧酸,该元素的化合价越高,其酸性越强,氧化性也越强
D.H3PO4和H2CO3分子中非羟基氧的个数均为1,但它们的酸性不相近,H3PO4是中强酸而H2CO3是弱酸
【错因分析】错选A、B项是由于只考虑到了HNO3、H2SO4、H3PO4等个例,而忽略了酸式盐、CH3COOH、H3BO3等例外;错选C项是由于只考虑到了HNO3与HNO2、H2SO4与H2SO3的酸性与氧化性符合酸性强的氧化性也强,而忽略了HClO与HClO4等例外。
【试题解析】由NaHSO4、CH3COOH、H3BO3等示例可判断A、B均错误;由HClO的酸性很弱而氧化性很强可判断C错误;D项中H3PO4和H2CO3的非羟基氧原子数均为1,但H2CO3的酸性比H3PO4弱很多。
【参考答案】D
1.无机含氧酸的通式可写成(HO)mROn,如果成酸元素R相同,则n值越大,R的正电性越高,使R—O—H中O的电子向R偏移程度越大,在水分子的作用下越易电离出H+,酸性越强,如酸性:HClO<HClO2< HClO3<HClO4。由HNO3、H2SO4、H3PO4的相关知识而误认为有几个H或几个羟基的酸就属于几元酸;由氧化性:HNO3>HNO2、H2SO4>H2SO3而混淆酸的酸性与氧化性,误认为酸性越强的酸其氧化性也越强。
2.误认为羟基数就是含氧酸的元数。如磷元素的几种含氧酸的名称、分子式、结构式、磷的化合价、酸的元数如下表:
名称
正磷酸
偏磷酸
亚磷酸
次磷酸
分子式
H3PO4
HPO3
H3PO3
H3PO2
结构式
磷的化合价
+5
+5
+3
+1
酸的元数
三元
一元
二元
一元
3.同种元素的含氧酸,中心原子的价态越高,含氧酸的氧化性不一定越强。如酸性:HClO4>HClO3>HClO,氧化性:HClO4<HClO3<HClO。
7.判断无机含氧酸酸性强弱的一条规律:在无机含氧酸分子中非羟基氧原子数越多,酸性越强。例如:
含氧酸的化学式
非羟基氧原子数
酸性
HClO
0
弱酸
H3PO4
1
中强酸
HNO3
2
强酸
HClO4
3
超强酸
若已知H3PO3(亚磷酸)为中强酸,H3AsO3(亚砷酸)为弱酸,试写出H3PO3和H3AsO3的结构简式。
【答案】
【解析】H3PO3为中强酸,H3AsO3为弱酸,结合信息可知,H3PO3分子中有1个非羟基氧原子,H3AsO3中有0个非羟基氧原子。据此来写出结构简式。
【备注】本题是无机含氧酸的结构和性质的推断题,考查学生运用题给信息推导物质结构和性质的能力。只要将题给信息与要回答的问题联系起来,依据问题,分析信息,即可顺利解答。
易错点8 常见原子晶体结构判断错误
8.(1)纳米氧化铜、纳米氧化锌均可作合成氨的催化剂,Cu2+ 价层电子的轨道表达式为________。
(2)2−巯基烟酸()水溶性优于2 –巯基烟酸氧钒配合物()的原因是__________________________________。
(3)各原子分子中各原子若在同一平面,且有相互平行的p轨道,则p电子可在多个原子间运动,形成“离域π键”,下列物质中存在“离域π键”的是________。
A.SO2 B.SO42− C.H2S D.CS2
(4)尿素(H2NCONH2)尿素分子中,原子杂化轨道类型有________,σ键与π键数目之比为________。
(5)氮化硼(BN )是一种性能优异、潜力巨大的新型材料,主要结构有立方氮化硼(如左下图 )和六方氮化硼(如右下图),前者类似于金刚石,后者与石墨相似。
①晶胞中的原子坐标参数可表示晶胞内部各原子的相对位置。左上图中原子坐标参数A为(0,0,0),D为(,,0),则E原子的坐标参数为________ 。X−射线衍射实验测得立方氮化硼晶胞边长为361.5 pm,则立方氮化硼晶体中N与B的原子半径之和为________pm(=1.732)。
②已知六方氮化硼同层中B−N距离为a cm,密度为d g/cm3,则层与层之间距离的计算表这式为________pm。(已知正六边形面积为a2,a为边长)
【错因分析】本题易错点是问题(3),学生读不懂信息,首先应是各原子在同一平面,即根据价层电子对数判断空间构型,然后是相互平行的p轨道,即原子中含有p轨道参与成键,这样就可以判断出正确的选项,注意硫化氢中H为s能级。另外不理解原子坐标参数的定义则无法解决第(5)问。
【试题解析】(1)考查轨道式的书写,Cu属于副族元素,价电子应是最外层电子和次外层d能级上的电子,因此Cu2+的价层电子的轨道式是;(2)考查溶解性,2−巯基烟酸的羧基可与水分子之间形成氢鍵,使其在水中溶解度增大;(3)考查化学键类型,SO2中心原子S有2个σ键,孤电子对数为(6−2×2)/2=1,价层电子对数为3,则SO2空间构型为V型,符合题中所给条件,即存在离域π键,A项正确;SO42−中心原子S含有4个σ键,孤电子对数为(6+2−4×2)/2=0,价层电子对数为4,空间构型为正四面体,不符合题中信息,不含离域π键,B项错误;H2S的空间构型为V型,但H不含p能级,即不存在离域π键,C项错误;CS2空间构型为直线型,符合信息,存在离域π键,D项正确;(4)考查杂化类型的判断、化学键数目的判断,尿素的结构简式为,判断出N、C、O杂化类型分别是sp3、sp2、sp3;成键原子之间只能形成1个σ键,因此1mol尿素中含有σ键的物质的量为7mol,含有π键的物质的量为1mol,比值为7:1;(5)考查晶胞的计算,①BN结构类似于金刚石的结构,因此BN为原子晶体,根据金刚石晶胞结构贴点,E的坐标为(1/4,3/4,3/4);立方氮化硼中B和N最近的距离是体对角线的1/4,求出B与N之间的距离应是pm(x为晶胞的边长),即为156.5pm;②根据六方氮化硼的结构,B的个数为6×1/6+3×1/3=2,晶胞的质量为g,根据晶胞的体积为(a2×h)cm3(h为六方氮化硼的高),根据晶胞的密度的定义,求出h=2×cm,层与层之间的距离应是高的一半,因此×1010pm。
【参考答案】(1)
(2)2−巯基烟酸的羧基可与水分子之间形成氢鍵,使其在水中溶解度增大
(3)AD
(4)sp2、sp3 7∶1
(5)①(,,) 156.5 ②×1010
1.金刚石、晶体硅、碳化硅、二氧化硅等原子晶体中的成键数目。
(1)金刚石(或晶体硅)中,1 mol C(或Si)形成2 mol C—C(或Si—Si)键。
(2)SiC晶体中,1 mol C或1 mol Si均形成4 mol C—Si键。
(3)1 mol SiO2晶体中,共有4 mol Si—O键。
2.金刚石、晶体硅、碳化硅、二氧化碳中最小环上的原子数。
(1)金刚石、晶体硅、SiC晶体中最小环上的原子数分别为6个C、6个Si、3个Si和3个C。
(2)SiO2晶体中最小环上有12个原子(6个Si和6个O)。
3.金刚石、晶体硅的一个晶胞中,分别含有碳原子数为8、硅原子数为8。
8.设NA为阿伏加德罗常数的值。下列说法中正确的是
A.28 g晶体硅中含有Si—Si键的个数为2NA
B.124 g白磷(P4)晶体中含有P—P键的个数为4NA
C.12 g金刚石中含有C—C键的个数为4NA
D.SiO2晶体中每摩尔硅原子可与氧原子形成2NA个共价键(Si—O键)
【答案】A
【解析】1 mol晶体硅含有2 mol Si—Si键,28 g晶体硅物质的量为1 mol,因此中含有Si—Si键的个数为2NA,A项正确;1 mol白磷含有6 mol P—P键,124 g白磷(P4)物质的量为1 mol,因此124 g白磷晶体中含有P—P键的个数为6NA,B项错误;1 mol金刚石含有2 mol C—C键,12 g金刚石物质的量为1 mol,因此12 g金刚石中含有C—C键的个数为2NA,C项错误;SiO2晶体中每个Si与周围4个O原子结合形成4个Si—O键,因此SiO2晶体中每摩尔硅原子可与氧原子形成4NA个共价键(Si—O键),D项错误。答案选A。
易错点9 错用离子晶体中的晶格能
9.根据下列几种物质的熔点和沸点数据,判断下列有关说法中,错误的是
物质
NaCl
MgCl2
AlCl3
SiCl4
单质B
熔点/℃
810
710
190
−68
2 300
沸点/℃
1 465
1 418
182.7
57
2 500
注:AlCl3熔点在2.02×105 Pa条件下测定。
A.SiCl4是分子晶体 B.单质B是原子晶体
C.AlCl3加热能升华 D.MgCl2所含离子键的强度比NaCl大
【错因分析】解本题的关键是先区分晶体种类,然后再进一步比较熔沸点,这是易出错的地方。
【试题解析】由表中数据可知,SiCl4的熔沸点较低,属于分子晶体,A项正确;单质B的熔沸点很高,所以单质B是原子晶体,B项正确;由表中数据可知AlCl3的沸点比熔点高,所以AlCl3加热能升华,C项正确;离子晶体的离子键越强,熔沸点越高,由表中数据可知,NaCl的熔、沸点均比MgCl2高,所以NaCl晶体中的离子键应比MgCl2的强,D项错误。答案选D。
【参考答案】D
1.不同类型晶体的熔、沸点的比较
(1)不同类型晶体的熔、沸点高低的一般规律:原子晶体>离子晶体>分子晶体。
但应注意原子晶体的熔点不一定比离子晶体高,如MgO具有较高的熔点,金属晶体的熔点不一定比分子晶体的熔点高,如汞常温时为液态。
(2)金属晶体的熔、沸点差别很大,如钨、铂等金属的熔、沸点很高,汞、铯等金属的熔、沸点很低。
2.同种类型晶体的熔、沸点的比较
(1)原子晶体
原子半径越小 → 键长越短 → 键能越大 → 熔、沸点越高
如熔点:金刚石>碳化硅>硅。
(2)离子晶体
①一般地,离子所带的电荷数越多,离子半径越小,则离子间的作用力就越强,其离子晶体的熔、沸点就越高,如熔点:MgO>MgCl2>NaCl>CsCl。
②衡量离子晶体稳定性的物理量是晶格能。晶格能越大,形成的离子晶体越稳定,熔点越高,硬度也越大。
(3)分子晶体
①分子间作用力越大,物质的熔、沸点越高;能形成氢键的分子晶体熔、沸点反常的高,如H2O>H2Te>H2Se>H2S。
②组成和结构相似的分子晶体,相对分子质量越大,熔、沸点越高,如SnH4>GeH4>SiH4>CH4。
③组成和结构不相似的物质(相对分子质量接近),分子的极性越大,其熔、沸点越高,如CO>N2,CH3OH>CH3CH3。
④同分异构体,支链越多,熔、沸点越低。
(4)金属晶体
金属离子半径越小,离子所带电荷数越多,其金属键越强,金属的熔、沸点越高,如熔、沸点:Na<Mg<Al。
9.根据下表的数据,判断下列说法正确的是
离子化合物
离子电荷数
键长/pm
晶格能/(kJ·md-1)
熔点/℃
摩氏硬度
NaF
1
231
923
993
3.2
NaCl
1
282
786
801
2.5
MgO
2
210
3890
2800
6.5
CaO
2
240
3401
2614
4.5
A.晶格能的大小与正负离子电荷数和距离成正比
B.晶格能越大,即正负离子间的静电引力越强,晶体的熔点就越高,硬度就越大
C.NaF晶体比NaCl晶体稳定
D.表中物质CaO晶体最稳定
【答案】C
【详解】根据表中的数据可知,晶格能的大小与正负离子之间的距离成反比,A项错误;离子键本质是阴、阳离子间的静电作用,不只是引力,还有斥力等,晶格能越大,即正负离子间的静电作用力越强,晶体的熔点就越高,硬度就越大,B项错误;晶格能:NaF>NaCl,故NaF晶体比NaCl晶体稳定,C项正确;晶格能越大,晶体越稳定,表中所列物质中MgO晶体最稳定,D项错误。答案选C。
1.基态原子的核外电子排布
(1)排布规律
①能量最低原理
原子核外电子优先占据能量较低的轨道,然后依次进入能量较高的轨道,这样使整个原子处于能量最低的状态。所有电子排布规则都需满足能量最低原理。
②泡利原理
每个原子轨道里最多只能容纳2个电子,且自旋状态相反。
③洪特规则
当电子排布在同一能级的不同轨道时,基态原子中的电子总是优先单独占据一个轨道,且自旋状态相同。
(2)电子在原子轨道上的填充顺序——构造原理
①图中每个小圆圈表示一个能级,每一行对应一个能层。各圆圈间连接线的方向表示随核电荷数递增而增加的电子填入能级的顺序。
②构造原理揭示了原子核外电子的能级分布,从图中可以看出,不同能层的能级有交错现象,如E(3d)>E(4s)、E(4d)>E(5s)、E(5d)>E(6s)、E(6d)>E(7s)、E(4f)>E(5p)、E(4f)>E(6s)等。
③原子的核外电子排布遵循构造原理能使整个原子的能量处于最低状态,构造原理是书写基态原子电子排布式的依据,也是绘制基态原子电子排布图的主要依据之一。但需注意洪特规则特例。
(3)基态原子核外电子排布的表示方法(以S为例)
表示方法
举例
原子结构示意图
电子式
电子排布式
1s22s22p63s23p4或[Ne]3s23p4
电子排布图
(4)基态原子电子排布式的书写方法
①由原子序数书写核外电子排布式
a.常根据构造原理(1s、2s、2p、3s、3p、4s、3d、4p)、各能级最多容纳的电子数,依次由低能级向高能级排列,如31号元素镓,首先排满1s2,依次填充2s2、2p6、3s2、3p6、4s2、3d10,最后填充4p1;
b.也可以用31-18=13,然后再填充13个电子,如[Ar]3d104s24p1。
②由元素在周期表中的位置书写核外电子排布式
如第四周期中各元素基态原子的电子排布式有如下规律:
a.位于s区的第ⅠA、第ⅡA分别为[Ar]4s1、[Ar]4s2;
b.位于p区的主族元素为[Ar]3d104s24p族序数-2(0族元素除外);
c.位于d区的副族元素为[Ar]3dm4sn(m+n=族序数,第Ⅷ族元素除外);
d.位于ds区的副族元素为[Ar]3d104sm(m=族序数)。
③由元素名称书写核外电子排布式
a.前三周期主族元素可以根据最外层电子数书写,如S的最外层电子数为6,其核外电子排布式为[Ne]3s23p4;
b.第四周期从K开始数,数到n,就可以写成“[Ar]+n个电子”。如Fe,从K开始数到Fe为8,其核外电子排布式为[Ar]3d64s2;Se,从K开始数到Se为16,其核外电子排布式为[Ar]3d104s24p4。
2.电离能和电负性的应用
(1)电离能
①判断元素金属性的强弱:
电离能越小,元素越容易失去电子,则元素的金属性越强;反之越弱。
②判断元素的化合价(I1、I2……表示各级电离能):
如果某元素的In+1>>In,则该元素的常见化合价为+n。如钠元素的I2>>I1,所以钠元素的常见化合价为+1。
③元素原子的核外电子排布特点
同周期元素从左向右,元素的第一电离能并不是逐渐增大的,当元素的核外电子排布处于全空、半充满或全充满状态时,第一电离能就会反常,大于同周期相邻元素的第一电离能。
(2)电负性
3.形形色色的分子
单原子分子(稀有气体)、双原子分子不存在立体构型,多原子分子中,由于空间的位置关系,会有不同类型的立体异构。
(1)三原子分子——直线形和V形
化学式
立体构型
结构式
键角
比例模型
球棍模型
CO2
直线形
180°
H2O
V形
105°
(2)四原子分子——平面三角形和三角锥形
化学式
立体构型
结构式
键角
比例模型
球棍模型
CH2O
平面三角形
120°
NH3
三角锥形
107°
(3)五原子分子
化学式
立体构型
结构式
键角
比例模型
球棍模型
CH4
正四面体形
109°28'
(4)常见多原子分子的立体构型
多原子分子的立体构型形形色色,异彩纷呈。如白磷(P4,正四面体)、PCl5(三角双锥)、SF6(正八面体)、P4O6、P4O10、C60(“足球”状分子,由平面正五边形和正六边形组成)、C6H12(环己烷)、C10H16(金刚烷)、S8、B12(硼单质)等的立体构型如图所示。
P4(正四面体) PCl5(三角双锥) SF6(正八面体)
P4O6 P4O10 C60
椅式C6H12 船式C6H12 C10H16
S8 B12
4.分子立体构型的确定
利用VSEPR理论预测分子立体构型的思路:σ键电子对数+孤电子对数=价层电子对数VSEPR模型分子的立体构型。其中正确地确定σ键数和a、x、b的值是计算价电子对数的关键,也是判断、预测VSEPR模型和立体构型的关键。一些常见的分子、离子的价层电子对数和立体构型如下表。
分子或离子
σ键电
子对数
中心原子上的孤电子对数
价层电
子对数
立体构型
a
x
b
(a−xb)
分子
CO2
2
4
2
2
0
2
直线形
BeCl2
2
2
2
1
0
2
直线形
SO2
2
6
2
2
1
3
V形
SO3
3
6
3
2
0
3
平面三角形
NH3
3
5
3
1
1
4
三角锥形
H2O
2
6
2
1
2
4
V形
CH4(CCl4)
4
4
4
1
0
4
正四面体形
离子
H3O+
3
6−1=5
3
1
1
4
三角锥形
3
4+2=6
3
2
0
3
平面三角形
4
6+2=8
4
2
0
4
正四面体形
3
7+1=8
3
2
1
4
三角锥形
注意:当中心原子无孤电子对时,VSEPR模型与分子的立体构型一致;当中心原子有孤电子对时,VSEPR模型与分子的立体构型不一致。
运用价电子对互斥理论的注意事项
(1)利用价层电子对互斥理论判断分子的立体构型时应注意:价层电子对互斥理论模型是电子对的立体构型,而分子的立体构型指的是成键电子对的立体构型,不包括孤电子对。
(2)二者是否一致取决于中心原子上有无孤电子对,当中心原子上无孤电子对时,二者的构型一致;当中心原子上有孤电子对时,二者的构型不一致。
5.常见晶体的结构类型
晶体类型
晶体
晶体中粒子分布详解
金属晶体
体心立方堆积(如Na、K、Fe等)
体心立方堆积,每个原子的配位数为8,每个晶胞中含有2个原子
六方最密堆积(如Mg、Zn、Ti等)
ABABAB……方式最密堆积,每个原子的配位数为12,每个晶胞(1个小立方体)中含有2个原子
面心立方最密堆积(如Cu、Ag、Au等)
ABCABCABC……方式最密堆积,每个原子的配位数为12,每个晶胞中含有4个原子
离子晶体
氯化铯晶体
每8个Cs+、8个Cl‒各自构成立方体,在每个立方体的中心有1个异电性离子(Cl‒或Cs+)。在每个Cs+周围最近且等距离的Cl‒有8个,在每个Cl‒周围最近且等距离的Cs+也有8个
氯化钠晶体
Na+和Cl‒交替占据立方体的顶角而向空间延伸。在每个Na+周围最近且等距离的Cl‒有6个(上、下、左、右、前、后各1个),在每个Cl-周围最近且等距离的Na+也有6个
原子晶体
金刚石晶体
每个C与另外4个C以共价键结合,前者位于正四面体中心,后者位于正四面体顶点。晶体中所有C—C键的键长相等、键角相等(均为109°28');晶体中最小碳环由6个C组成且不在同一平面内
石英(SiO2)晶体
每个Si与4个O结合,前者在正四面体的中心,后者在正四面体的顶点,同时每个O被两个四面体所共用。正四面体内的O—Si—O键角为109°28',晶体中硅、氧原子个数比为1∶2
分子晶体
干冰晶体
每8个CO2构成立方体且在6个面的中心又各有1个CO2,CO2分子的配位数为12
混合晶体
石墨晶体
层内存在共价键、金属键,层间以范德华力结合,兼有原子晶体、金属晶体、分子晶体的特征。在层内,每个C与3个C形成C—C键,构成正六边形,每个六边形平均只占2个C,碳原子个数与C—C键个数之比为2∶3
6.与晶体有关的计算
晶胞只是晶体微观空间里的一个基本单元。在它的上下左右前后“无隙并置”地排列着无数晶胞,而且晶胞的形状及其内部的原子种类、个数及几何排列均完全相同。如某个粒子为n个晶胞所共有,则该粒子有属于这个晶胞。中学常见的晶胞为立方晶胞(如铜晶胞)。
(1)“均摊法”原理
晶胞中任意位置上的一个原子如果被n个晶胞所共有,则每个晶胞对这个原子分得的份额就是。
非平行六面体形晶胞中粒子数目的计算同样可用“均摊法”,其关键仍然是确定一个粒子为几个晶胞所共有。例如,石墨晶胞每一层内碳原子排成六边形,其顶点(1个碳原子)对六边形的贡献为,那么一个六边形实际有6×=2个碳原子。又如,在六棱柱晶胞(如下图所示的MgB2晶胞)中,顶点上的原子为6个晶胞(同层3个,上层或下层3个)共有,面上的原子为2个晶胞共有,因此镁原子个数为12×+2×=3,硼原子个数为6。
(2)晶体微粒与M、ρ之间的关系
若1个晶胞中含有x个微粒,则1 mol该晶胞中含有x mol微粒,其质量为xM g(M为微粒的相对“分子”质量);又1个晶胞的质量为ρa3 g(a3为晶胞的体积),则1 mol晶胞的质量为ρa3NA g,因此有xM=ρa3NA。
1.[2020年山东新高考]下列关于C、Si及其化合物结构与性质的论述错误的是
A.键能 、 ,因此C2H6稳定性大于Si2H6
B.立方型SiC是与金刚石成键、结构均相似的共价晶体,因此具有很高的硬度
C.SiH4中Si的化合价为+4,CH4中C的化合价为-4,因此SiH4还原性小于CH4
D.Si原子间难形成双键而C原子间可以,是因为Si的原子半径大于C,难形成 键
【答案】C
【解析】因键能C—C>Si—Si、C—H>Si—H,故C2H6的键能总和大于Si2H6,键能越大越稳定,C2H6的稳定性大于Si2H6,A项正确;SiC的成键和结构与金刚石类似均为原子晶体,金刚石的硬度很大,类比可推测SiC的硬度和很大,B项正确;SiH4中Si的化合价为-4价,C的非金属性强于Si,则C的氧化性强于Si,则Si的阴离子的还原性强于C的阴离子,则SiH4的还原性较强,C项错误;Si原子的半径大于C原子,在形成化学键时纺锤形的p轨道很难相互重叠形成π键,故Si原子间难形成双键,D项正确。答案选C。
2.[2020年山东新高考]B3N3H6(无机苯)的结构与苯类似,也有大π键。下列关于B3N3H6的说法错误的是
A.其熔点主要取决于所含化学键的键能
B.形成大π键的电子全部由N提供
C.分子中B和N的杂化方式相同
D.分子中所有原子共平面
【答案】A
【解析】无机苯是分子晶体,其熔点主要取决于分子间的作用力,A项错误;B原子最外层3个电子,与其它原子形成3个σ键,N原子最外层5个电子,与其它原子形成3个σ键,还剩余2个电子,故形成大π键的电子全部由N原子提供,B项正确;无机苯与苯等电子体,分子中含有大π键,故分子中B、N原子的杂化方式为sp2杂化,C项正确;无机苯与苯等电子体,分子中含有大π键,故分子中B、N原子的杂化方式为sp2杂化,所以分子中所有原子共平面,D项正确。答案选A。
3.近日,温州大学王舜教授课题组与美国北德克萨斯大学Zhenhai Xia教授合作在杂原子掺杂碳的超级电容领域取得了新突破。下列C原子电子排布图表示的状态中能量关系正确的是
A.①=②=③=④ B.③>④>①>②
C.④>③>①=② D.②>①>④>③
【答案】D
【解析】电子能量为1s<2s<2p,则2p轨道上电子越多、1s、2s轨道上电子越少,其能量越高,则能量由高到低的顺序是②>①>④>③。答案选D。
4.下列说法正确的是
A.元素J的基态原子核外有2个未成对电子,则该基态原子的价电子排布式可能为3d64s2
B.元素K的基态原子4s轨道上有2个电子,则该基态原子的价电子排布式可能为3d94s2
C.元素L、M的基态原子的最外层电子排布式分别为3s2、4s2,则L、M一定为同一族的元素
D.下列四种分子①乙炔、②甲烷、③甲醛、④水,键角由大到小的顺序是①>③>②>④
【答案】D
【解析】若基态原子的价电子排布式为3d64s2,则其3d能级有4个未成对电子,A项错误;能级全空、半满、全满能量更低,所以基态原子的价电子排布式不可能为3d94s2,此时应为3d104s1,B项错误;L的最外层电子排布式为3s2,则为镁元素,M的最外层电子排布式为4s2,其可能为钙元素,但也可能为过渡元素,如Fe(3d64s2),不一定为同族元素,C项错误;乙炔分子为直线形,键角为180°;甲烷分子为正四面体,键角为109°28′;甲醛分子为平面三角形,键角略小于120°;水分子为V形,键角为104.5°,所以键角由大到小的顺序是①>③>②>④,D项正确。答案选D。
5.下列关于价层电子对互斥模型(VSEPR 模型)的叙述中不正确的是
A.VSEPR 模型可用来预测分子的立体构型
B.分子中价电子对相互排斥决定了分子的立体构型
C.中心原子上的孤对电子也要占据中心原子周围的空间并参与互相排斥
D.分子中键角越大,价电子对相互排斥力越大,分子越稳定
【答案】D
【解析】VSEPR模型可用来预测分子的立体构型,注意实际空间构型要去掉孤电子对,A项正确;分子的空间结构与价电子对相互排斥有关,排斥能力大小顺序是:孤电子对间排斥力>孤电子对和成对电子对间的排斥力>成对电子对间的排斥力,B项正确;中心原子上的孤电子对参与互相排斥,如水分子中氧原子价层电子对个数为4,孤对电子数为2,空间构型为V形,四氯化碳分子中碳原子价层电子对个数为4,孤对电子数为,0,空间构型为正四面体形,C项正确;在多原子分子内,两个共价键之间的夹角,分子中键角越大,价电子对相互排斥力越小,分子越稳定,如NH3为三角锥形,键角为107°,CH4为正四面体,具有对称性,键角为109°28′,CH4比氨气稳定,D项错误。答案选D。
【点睛】中心原子上的孤电子对参与互相排斥,价层电子对个数=σ键个数+孤电子对个数,σ键个数=配原子个数,孤电子对个数=(a-xb),a指中心原子价电子个数,x指配原子个数,b指配原子形成稳定结构需要的电子个数。
6.膦(PH3)又称磷化氢,在常温下是一种无色有大蒜臭味的有毒气体,电石气的杂质中常含有磷化氢。以下关于PH3的叙述正确的是
A.PH3分子中有未成键的孤对电子
B.PH3是非极性分子
C.PH3分子的VSEPR模型是三角锥形
D.PH3分子的P-H键是非极性键
【答案】A
【解析】PH3分子P原子最外层有5个电子,其中3个电子和3个H原子形成共用电子对,所以该物质中有1个未成键的孤对电子,A项正确;该分子为三角锥型结构,正负电荷重心不重合,所以为极性分子,B项错误;PH3分子P原子最外层有5个电子,其中3个电子和3个H原子形成共用电子对,所以该物质中有1个未成键的孤对电子,价层电子对数是4,VSEPR模型是四面体,C项错误;同种非金属元素之间存在非极性键,不同非金属元素之间存在极性键,所以P-H原子之间存在极性键,D项错误。答案选A。
7.下列叙述错误的是
①离子键没有方向性和饱和性,而共价键有方向性和饱和性 ②配位键在形成时,是由成键双方各提供一个电子形成共用电子对 ③金属键的实质是金属中的“自由电子”与金属阳离子形成的一种强烈的相互作用 ④在冰晶体中,既有极性键、非极性键,又有氢键和范德华力 ⑤H2O 分子的VSEPR模型名称与立体构型名称不一致 ⑥NaCl、HF、CH3CH2OH、SO2都易溶于水,但原因不完全相同 ⑦元素的电负性越大,非金属性就越强,其氧化物对应的水化物酸性也越强
A.①③④ B.②④⑦ C.②⑤ D.④⑥
【答案】B
【解析】①离子键通过阴阳离子之间的相互作用形成,离子键没有方向性和饱和性,共价键是原子之间通过共用电子对形成,所以共价键有方向性和饱和性,①正确;②配位键在形成时,含有孤电子对的原子提供电子、含有空轨道的原子提供轨道,二者形成配位键,②错误;③金属键的实质是金属中的“自由电子”与金属阳离子形成的一种强烈的相互作用,相互作用包含吸引力和排斥力,③正确;④在冰晶体中,既有极性键,又有氢键,但不存在非极性键,④错误;⑤H2O分子的VSEPR模型名称为四面体形,分子立体构型为“V”形,两者名称不一致,⑤正确;⑥NaCl、HF、CH3CH2OH、SO2都易溶于水,二氧化硫和水生成亚硫酸,氟化氢、乙醇和水形成氢键,氯化钠在水溶液里电离,所以其原因不同,⑥正确;⑦元素的电负性越大,非金属性就越强,其氧化物对应的水化物酸性不一定越强,是最高价氧化物对应水化物的酸性越强,⑦错误;因此②④⑦错误。答案选B。
【点睛】冰中作用力为共价键、分子间氢键、范德华力,而分子间氢键、范德华力不是化学键,是分子间作用力。
8.已知X、Y是主族元素,I为电离能,单位是 KJ·mol−1。根据下表所列数据所作的判断中错误的是
I1
I2
I3
I4
X
500
4 600
6 900
9 500
Y
580
1 800
2 700
11 600
A.元素X的常见化合价是+1
B.元素Y是ⅢA族元素
C.元素X与氯元素形成的化合物的化学式XCl
D.若元素Y处于第3周期,它可能与冷水剧烈反应
【答案】D
【解析】X、Y是主族元素,I为电离能,X第一电离能和第二电离能差距较大,说明X为第IA族元素;Y第三电离能和第四电离能差距较大,说明Y为第IIIA族元素,X的第一电离能小于Y,说明X的金属活泼性大于Y。X为第IA族元素,元素最高化合价与其族序数相等,所以X常见化合价为+1价,A项正确;通过以上分析知,Y为第IIIA族元素,B项正确;元素X与氯形成化合物时,X的电负性小于Cl元素,所以在二者形成的化合物中X显+1价、Cl元素显−1价,则化学式可能是XCl,C项正确;若元素Y处于第3周期,为Al元素,它不能与冷水剧烈反应,但能溶于酸和强碱溶液,D项错误。答案选D。
9.下列含氧酸中酸性最强是
A.HClO2 B.H2SeO3 C.HBO2 D.HMnO4
【答案】D
【解析】非羟基氧原子数目越大,酸性越强,HClO2可以改写为ClO(OH),非羟基氧原子数目为1;H2SeO3可以改写为SeO(OH)2,非羟基氧原子数目为1;HBO2可以改写为BO(OH),非羟基氧原子数目为1;HMnO4可以改写为MnO3(OH),非羟基氧原子数目为3,HMnO4非羟基氧原子数目最多,则酸性最强的是HMnO4。答案选D。
【点睛】根据含氧酸可用通式XOm(OH)n来表示,式中m大于等于2的是强酸,m为0的是弱酸,非羟基氧原子数目越大,酸性越强进行判断。
10.相对分子质量约为4000的聚乙二醇具有良好的水溶性,是一种缓泻剂。聚乙二醇可由环氧乙烷在酸性条件下聚合而成()。下列说法正确的是
A.环氧乙烷在酸性条件下发生加聚反应制得聚乙二醇
B.聚乙二醇的结构简式为
C.相对分子质量约为4000的聚乙二醇的聚合度n≈67
D.聚乙二醇能保持肠道水分的原因是其可和H2O分子间形成氢键
【答案】D
【解析】在H+条件下先水解生成HOCH2CH2OH,乙二醇再发生缩聚反应生成聚乙二醇,其结构简式为。环氧乙烷在酸性条件下先发生水解反,再发生缩聚反应制得聚乙二醇,A项错误;聚乙二醇的结构简式为,B项错误;聚乙二醇的链节为OCH2CH2,则聚合度n=≈90,C项错误;聚乙二醇能与水分子间形成氢键,则能保持肠道水分,D项正确。答案选D。
11.下列有关晶体的叙述中错误的是
A.石墨的层状结构中由共价键形成的最小的碳环上有六个碳原子
B.氯化钠晶体中每个Na+周围紧邻的有6个Cl−
C.CsCl晶体中每个Cs+周围紧邻的有8个Cl−,每个Cs+周围等距离紧邻的有6个Cs+
D.在面心立方最密堆积的金属晶体中,每个金属原子周围紧邻的有4个金属原子
【答案】D
【解析】石墨的层状结构中由共价键形成的最小的碳环上有六个碳原子,氯化钠晶体中每个Na+周围紧邻的有6个Cl−,每个Cl−周围紧邻的有6个Na+。CsCl晶体中每个Cs+周围紧邻的有8个Cl−,每个Cs+周围等距离紧邻的有6个Cs+。在面心立方最密堆积的金属晶体中,每个金属原子周围紧邻的有12个金属原子。答案选D。
12.高温下,超氧化钾晶体(KO2)呈立方体结构。如图为超氧化钾晶体的一个晶胞。下列有关说法正确的是
A.晶体中与每个K+距离最近的O2−有6个
B.超氧化钾的化学式为KO2,每个晶胞含有1个K+和1个O2−
C.KO2中阴、阳离子个数比为1:2
D.晶体中所有原子之间都以离子键结合
【答案】A
【解析】晶体中与每个K+距离最近的O2−有6个,同层四个,上层体心1个,下层体心1个,A项正确;晶胞结构和NaCl晶体一样,用均摊法分析,晶胞中K+的个数:8×+6×=4,O2−的个数为:12×+1=4,K+与O2−的个数比为1:1,超氧化钾的化学式为KO2,B项错误;由B可知,KO2中阴、阳离子个数比为1:1,C项错误;O2−中O−O间为共价键,D项错误。答案选A。
13.[2020年新课标Ⅰ]Goodenough等人因在锂离子电池及钴酸锂、磷酸铁锂等正极材料研究方面的卓越贡献而获得2019年诺贝尔化学奖。回答下列问题:
(1)基态Fe2+与Fe3+离子中未成对的电子数之比为_________。
(2)Li及其周期表中相邻元素的第一电离能(I1)如表所示。I1(Li)> I1(Na),原因是_________。I1(Be)> I1(B)> I1(Li),原因是________。
(3)磷酸根离子的空间构型为_______,其中P的价层电子对数为_______、杂化轨道类型为_______。
(4)LiFePO4的晶胞结构示意图如(a)所示。其中O围绕Fe和P分别形成正八面体和正四面体,它们通过共顶点、共棱形成空间链结构。每个晶胞中含有LiFePO4的单元数有____个。
电池充电时,LiFeO4脱出部分Li+,形成Li1−xFePO4,结构示意图如(b)所示,则x=_______,n(Fe2+ )∶n(Fe3+)=_______。
【答案】(1)4:5
(2)Na与Li同主族,Na的电子层数更多,原子半径更大,故第一电离能更小 Li,Be和B为同周期元素,同周期元素从左至右,第一电离能呈现增大的趋势;但由于基态Be原子的s能级轨道处于全充满状态,能量更低更稳定,故其第一电离能大于B的
(3)正四面体形 4 sp3
(4)4 或0.1875 13:3
【解析】(1)基态铁原子的价电子排布式为3d64s2,失去外层电子转化为Fe2+和Fe3+,这两种基态离子的价电子排布式分别为3d6和3d5,根据Hund规则可知,基态Fe2+有4个未成对电子,基态Fe3+有5个未成对电子,所以未成对电子个数比为4:5;
(2)同主族元素,从上至下,原子半径增大,第一电离能逐渐减小,所以I1(Li)>I1(Na);同周期元素,从左至右,第一电离能呈现增大的趋势,但由于ⅡA元素基态原子s能级轨道处于全充满的状态,能量更低更稳定,所以其第一电离能大于同一周期的ⅢA元素,因此I1(Be)>I1(B)>I1(Li);
(3)经过计算,PO43-中不含孤电子对,成键电子对数目为4,价层电子对数为4,因此其构型为正四面体形,P原子是采用sp3杂化方式形成的4个sp3杂化轨道;
(4)由题干可知,LiFePO4的晶胞中,Fe存在于由O构成的正八面体内部,P存在由O构成的正四面体内部;再分析题干中给出的(a),(b)和(c)三个不同物质的晶胞结构示意图,对比(a)和(c)的差异可知,(a)图所示的LiFePO4的晶胞中,小球表示的即为Li+,其位于晶胞的8个顶点,4个侧面面心以及上下底面各自的相对的两条棱心处,经计算一个晶胞中Li+的个数为8×+4×+4×=4个;进一步分析(a)图所示的LiFePO4的晶胞中,八面体结构和四面体结构的数目均为4,即晶胞中含Fe和P的数目均为4;考虑到化学式为LiFePO4,并且一个晶胞中含有的Li+,Fe和P的数目均为4,所以一个晶胞中含有4个LiFePO4单元。对比(a)和(b)两个晶胞结构示意图可知,Li1-xFePO4相比于LiFePO4缺失一个面心的Li+以及一个棱心的Li+;结合上一个空的分析可知,LiFePO4晶胞的化学式为Li4Fe4P4O16,那么Li1-xFePO4晶胞的化学式为Li3.25Fe4P4O16,所以有即x=0.1875。结合上一个空计算的结果可知,Li1-xFePO4即Li0.8125FePO4;假设Fe2+和Fe3+数目分别为x和y,则列方程组:,,解得x=0.8125,y=0.1875,则Li1-xFePO4中。
【点睛】对第一电离能的考查,最常出现的是ⅡA,ⅤA基态原子与同一周期相邻主族元素的基态原子第一电离能的比较;判断分子等构型时,可以通过价层电子对互斥理论或杂化轨道理论以及等电子体原理进行判断;由陌生晶胞结构书写晶体化学式时,一方面要认真分析晶胞中各类粒子的位置信息,另一方面也要注意均摊法的使用。
14.[2020年新课标Ⅱ]钙钛矿(CaTiO3)型化合物是一类可用于生产太阳能电池、传感器、固体电阻器等的功能材料,回答下列问题:
(1)基态Ti原子的核外电子排布式为____________。
(2)Ti的四卤化物熔点如下表所示,TiF4熔点高于其他三种卤化物,自TiCl4至TiI4熔点依次升高,原因是____________。
化合物
TiF4
TiCl4
TiBr4
TiI4
熔点/℃
377
﹣24.12
38.3
155
(3)CaTiO3的晶胞如图(a)所示,其组成元素的电负性大小顺序是__________;金属离子与氧离子间的作用力为__________,Ca2+的配位数是__________。
(4)一种立方钙钛矿结构的金属卤化物光电材料的组成为Pb2+、I﹣和有机碱离子,其晶胞如图(b)所示。其中Pb2+与图(a)中__________的空间位置相同,有机碱中,N原子的杂化轨道类型是__________;若晶胞参数为a nm,则晶体密度为_________g·cm-3(列出计算式)。
(5)用上述金属卤化物光电材料制作的太阳能电池在使用过程中会产生单质铅和碘,降低了器件效率和使用寿命。我国科学家巧妙地在此材料中引入稀土铕(Eu)盐,提升了太阳能电池的效率和使用寿命,其作用原理如图(c)所示,用离子方程式表示该原理_______、_______。
【答案】(1)1s22s22p63s23p63d24s2
(2)TiF4为离子化合物,熔点高,其他三种均为共价化合物,随相对分子质量的增大分子间作用力增大,熔点逐渐升高
(3)O>Ti>Ca 离子键 12
(4)Ti4+ sp3
(5)2Eu3++Pb=2Eu2++Pb2+ 2Eu2++I2=2Eu3++2I−
【解析】(1)钛元素是22号元素,故其基态原子的核外电子排布式为1s22s22p63s23p63d24s2或[Ar]3d24s2;
(2) 一般不同的晶体类型的熔沸点是原子晶体>离子晶体>分子晶体,TiF4是离子晶体,其余三种则为分子晶体,故TiF4的熔点高于其余三种物质;TiCl4、TiBr4、TiI4均为分子晶体,对于结构相似的分子晶体,则其相对分子质量越大,分子间作用力依次越大,熔点越高;
(3)CaTiO3晶体中含有Ca、Ti、O三种元素,Ca、Ti是同为第四周期的金属元素,Ca在Ti的左边,根据同一周期元素的电负性从左往右依次增大,故Ti>Ca,O为非金属,故其电负性最强,故三者电负性由大到小的顺序是:O>Ti>Ca,金属阳离子和氧负离子之间以离子键结合,离子晶体晶胞中某微粒的配位数是指与之距离最近且相等的带相反电性的离子,故Ca2+的配位数必须是与之距离最近且相等的氧离子的数目,从图(a)可知,该数目为三个相互垂直的三个面上,每一个面上有4个,故Ca2+的配位数是12;
(4)比较晶胞(a)(b)可知,将图(b)中周围紧邻的八个晶胞中体心上的离子连接起来,就能变为图(a)所示晶胞结构,图(b)中体心上的Pb2+就变为了八个顶点,即相当于图(a)中的Ti4+;图(b)中顶点上的I-就变成了体心,即相当于图(a)中的Ca2+;图(b)面心上中的 就变成了棱心,即相当于图(a)中的O2-;故图(b)中的Pb2+与图(a)中的Ti4+的空间位置相同;有机碱中N原子上无孤对电子,周围形成了4个键,故N原子采用sp3杂化;从图(b)可知,一个晶胞中含有Pb2+的数目为1×1=1个,的数目为个,I-的数目为个,故晶胞的密度为;
(5)从作用原理图(c)可以推出,这里发生两个离子反应方程式,左边发生Pb+2Eu3+=Pb2++ 2Eu2+,右边发生I2+ 2Eu2+=2Eu3++2I-。
【点睛】对电负性的考查,只要掌握周期表同一周期从左往右电负性依次增大,同一主族从上往下电负性依次减小的规律,另金属元素的电负性小于非金属的;化学键的类型判断主要也是通过电负性,当两元素的电负性相差1.7以上形成离子键,小于则形成共价键;判断分子等构型时,可以通过价层电子对互斥理论或杂化轨道理论以及等电子体原理进行判断;由陌生晶胞结构计算晶体密度时,先要确定晶胞中含有的微粒数目,这时一方面要认真分析晶胞中各类粒子的位置信息,另一方面也要注意均摊法的使用,然后根据质量的两种计算方法相等即来进行求算。
15.[2020年新课标Ⅲ]氨硼烷(NH3BH3)含氢量高、热稳定性好,是一种具有潜力的固体储氢材料。回答下列问题:
(1)H、B、N中,原子半径最大的是______。根据对角线规则,B的一些化学性质与元素______的相似。
(2)NH3BH3分子中,N—B化学键称为____键,其电子对由____提供。氨硼烷在催化剂作用下水解释放氢气:3NH3BH3+6H2O=3NH3++9H2,的结构如图所示:;在该反应中,B原子的杂化轨道类型由______变为______。
(3)NH3BH3分子中,与N原子相连的H呈正电性(Hδ+),与B原子相连的H呈负电性(Hδ-),电负性大小顺序是__________。与NH3BH3原子总数相等的等电子体是_________(写分子式),其熔点比NH3BH3____________(填“高”或“低”),原因是在NH3BH3分子之间,存在____________________,也称“双氢键”。
(4)研究发现,氦硼烷在低温高压条件下为正交晶系结构,晶胞参数分别为a pm、b pm、c pm,α=β=γ=90°。氨硼烷的2×2×2超晶胞结构如图所示。
氨硼烷晶体的密度ρ=___________g·cm−3(列出计算式,设NA为阿伏加德罗常数的值)。
【答案】(1)B Si(硅) (2)配位 N sp3 sp2
(3)N>H>B CH3CH3 低 Hδ+与Hδ−的静电引力
(4)
【解析】根据元素在周期表中的位置比较和判断元素的相关性质;根据中心原子的价层电子对数确定其杂化轨道的类型;运用等量代换的方法寻找等电子体;根据电负性对化合价的影响比较不同元素的电负性;根据晶胞的质量和体积求晶体的密度。
【详解】(1)在所有元素中,H原子的半径是最小的,同一周期从左到右,原子半径依次减小,所以,H、B、N中原子半径最大是B。B与Si在元素周期表中处于对角张的位置,根据对角线规则,B的一些化学性质与Si元素相似。
(2)B原子最外层有3个电子,其与3个H原子形成共价键后,其价层电子对只有3对,还有一个空轨道;在NH3中,N原子有一对孤对电子,故在NH3BH3分子中,N—B键为配位键,其电子对由N原子提供。NH3BH3分子中,B原子的价层电子对数为4,故其杂化方式为sp3。NH3BH3在催化剂的作用下水解生成氢气和B3O63-,由图中信息可知,B3O63-中每个B原子只形成3个σ键,其中的B原子的杂化方式为sp2,因此,B原子的杂化轨道类型由sp3变为sp2。
(3) NH3BH3分子中,与N原子相连的H呈正电性,说明N的电负性大于H;与B原子相连的H呈负电性,说明H的电负性大于B,因此3种元素电负性由大到小的顺序为N>H>B。NH3BH3分子中有8个原子,其价电子总数为14,N和B的价电子数的平均值为4,依据等量代换的原则,可以找到其等电子体为CH3CH3。由于NH3BH3分子属于极性分子,而CH3CH3属于非极性分子,两者相对分子质量接近,但是极性分子的分子间作用力较大,故CH3CH3熔点比NH3BH3低。NH3BH3分子间存在“双氢键”,类比氢键的形成原理,说明其分子间存在Hδ+与Hδ-的静电引力。
(4)在氨硼烷的2´2´2的超晶胞结构中,共有16个氨硼烷分子,晶胞的长、宽、高分别为2apm、2bpm、2cpm,若将其平均分为8份可以得到8个小长方体,则平均每个小长方体中占有2个氨硼烷分子,小长方体的长、宽、高分别为apm、bpm、cpm,则小长方体的质量为,小长方体的体积为,因此,氨硼烷晶体的密度为g∙cm-3。
16.[2019新课标Ⅰ] 在普通铝中加入少量Cu和Mg后,形成一种称为拉维斯相的MgCu2微小晶粒,其分散在Al中可使得铝材的硬度增加、延展性减小,形成所谓“坚铝”,是制造飞机的主要村料。回答下列问题:
(1)下列状态的镁中,电离最外层一个电子所需能量最大的是 (填标号)。
A. B. C. D.
(2)乙二胺(H2NCH2CH2NH2)是一种有机化合物,分子中氮、碳的杂化类型分别是 、 。乙二胺能与Mg2+、Cu2+等金属离子形成稳定环状离子,其原因是 ,其中与乙二胺形成的化合物稳定性相对较高的是 (填“Mg2+”或“Cu2+”)。
(3)一些氧化物的熔点如下表所示:
氧化物
Li2O
MgO
P4O6
SO2
熔点/°C
1570
2800
23.8
−75.5
解释表中氧化物之间熔点差异的原因 。
(4)图(a)是MgCu2的拉维斯结构,Mg以金刚石方式堆积,八面体空隙和半数的四面体空隙中,填入以四面体方式排列的Cu。图(b)是沿立方格子对角面取得的截图。可见,Cu原子之间最短距离x= pm,Mg原子之间最短距离y= pm。设阿伏加德罗常数的值为NA,则MgCu2的密度是 g·cm−3(列出计算表达式)。
【答案】(1)A
(2)sp3 sp3 乙二胺的两个N提供孤对电子给金属离子形成配位键 Cu2+
(3)Li2O、MgO为离子晶体,P4O6、SO2为分子晶体。晶格能MgO>Li2O。分子间力(分子量)P4O6>SO2
(4)
【解析】(1)A项,[Ne]3s1属于基态的Mg+,由于Mg的第二电离能高于其第一电离能,故其再失去一个电子所需能量较高; B项,[Ne] 3s2属于基态Mg原子,其失去一个电子变为基态Mg+; C项, [Ne] 3s13p1属于激发态Mg原子,其失去一个电子所需能量低于基态Mg原子;D项,[Ne] 3p1属于激发态Mg+,其失去一个电子所需能量低于基态Mg+,综上所述,电离最外层一个电子所需能量最大的是[Ne]3s1,答案选A;
(2)乙二胺中N形成3个单键,含有1对孤对电子,属于sp3杂化;C形成4个单键,不存在孤对电子,也是sp3杂化;由于乙二胺的两个N可提供孤对电子给金属离子形成配位键,因此乙二胺能与Mg2+、Cu2+等金属离子形成稳定环状离子;由于铜离子的半径较大且含有的空轨道多于镁离子,因此与乙二胺形成的化合物稳定性相对较高的是Cu2+;
(3)由于Li2O、MgO为离子晶体,P4O6、SO2为分子晶体。晶格能MgO>Li2O,分子间力(分子量)P4O6>SO2,所以熔点大小顺序是MgO>Li2O>P4O6>SO2;
(4)根据晶胞结构可知Cu原子之间最短距离为面对角线的1/4,由于边长是a pm,则面对角线是,则x=pm;Mg原子之间最短距离为体对角线的1/4,由于边长是a pm,则体对角线是,则y=;根据晶胞结构可知晶胞中含有镁原子的个数是8×1/8+6×1/2+4=8,则Cu原子个数16,晶胞的质量是。由于边长是a pm,则MgCu2的密度是g·cm−3。
17.[2019新课标Ⅱ] 近年来我国科学家发现了一系列意义重大的铁系超导材料,其中一类为Fe−Sm−As−F−O组成的化合物。回答下列问题:
(1)元素As与N同族。预测As的氢化物分子的立体结构为_______,其沸点比NH3的_______(填“高”或“低”),其判断理由是________________________。
(2)Fe成为阳离子时首先失去______轨道电子,Sm的价层电子排布式为4f66s2,Sm3+的价层电子排布式为______________________。
(3)比较离子半径:F−__________O2−(填“大于”等于”或“小于”)。
(4)一种四方结构的超导化合物的晶胞如图1所示,晶胞中Sm和As原子的投影位置如图2所示。
图1 图2
图中F−和O2−共同占据晶胞的上下底面位置,若两者的比例依次用x和1−x代表,则该化合物的化学式表示为____________,通过测定密度ρ和晶胞参数,可以计算该物质的x值,完成它们关系表达式:ρ=________g·cm−3。以晶胞参数为单位长度建立的坐标系可以表示晶胞中各原子的位置,称作原子分数坐标,例如图1中原子1的坐标为(),则原子2和3的坐标分别为__________、__________。
【答案】(1)三角锥形 低 NH3分子间存在氢键
(2)4s 4f5
(3)小于
(4)SmFeAsO1−xFx ()、()
【解析】(1)As与N同族,则AsH3分子的立体结构类似于NH3,为三角锥形;由于NH3分子间存在氢键使沸点升高,故AsH3的沸点较NH3低;
(2)Fe为26号元素,Fe原子核外电子排布式为1s22s22p63s23p63d64s2,Fe原子失去1个电子使4s轨道为半充满状态,能量较低,故首先失去4s轨道电子;Sm的价电子排布式为4f66s2,失去3个电子变成Sm3+成为稳定状态,则应先失去能量较高的4s电子,所以Sm3+的价电子排布式为为4f5;
(3)F-和O2-的核外电子排布相同,核电荷数越大,则半径越小,故半径:F-
根据该化合物的化学式为SmFeAsO1-xFx,一个晶胞的质量为,一个晶胞的体积为a2c10-30cm3,则密度=g/cm3;
根据原子1的坐标(,,),可知原子2和3的坐标分别为(,,0),(0,0,)。
18.[2019新课标Ⅲ] 磷酸亚铁锂(LiFePO4)可用作锂离子电池正极材料,具有热稳定性好、循环性能优良、安全性高等特点,文献报道可采用FeCl3、NH4H2PO4、LiCl和苯胺等作为原料制备。回答下列问题:
(1)在周期表中,与Li的化学性质最相似的邻族元素是________,该元素基态原子核外M层电子的自旋状态_________(填“相同”或“相反”)。
(2)FeCl3中的化学键具有明显的共价性,蒸汽状态下以双聚分子存在的FeCl3的结构式为________,其中Fe的配位数为_____________。
(3)苯胺()的晶体类型是__________。苯胺与甲苯()的相对分子质量相近,但苯胺的熔点(-5.9℃)、沸点(184.4℃)分别高于甲苯的熔点(-95.0℃)、沸点(110.6℃),原因是___________。
(4)NH4H2PO4中,电负性最高的元素是______;P的_______杂化轨道与O的2p轨道形成_______键。
(5)NH4H2PO4和LiFePO4属于简单磷酸盐,而直链的多磷酸盐则是一种复杂磷酸盐,如:焦磷酸钠、三磷酸钠等。焦磷酸根离子、三磷酸根离子如下图所示:
这类磷酸根离子的化学式可用通式表示为____________(用n代表P原子数)。
【答案】(1)Mg 相反
(2) 4
(3)分子晶体 苯胺分子之间存在氢键
(4)O sp3 σ
(5)(PnO3n+1)(n+2)-
【解析】这道选修题涉及到了元素周期表和对角线原则、核外电子排布式的写法、配位物的形成,以及熔沸点的判断方式和分子晶体的判断方法。电负性的判断和杂化轨道的计算。
(1)根据元素周期表和对角线原则可知与锂化学性质相似的是镁,镁的最外层电子数是2,占据s轨道,s轨道最多容纳2个电子,所以自旋方向相反。
(2)氯化铁的双聚体,就是两个氯化铁相连接在一起,已知氯化铁的化学键有明显的共价性所以仿照共价键的形式将两个氯化铁连接在一起,即结构式为,因此Fe的配位数为4。
(3)大多数有机物都是分子晶体,除了一部分有机酸盐和有机碱盐是离子晶体。苯胺比甲苯的熔沸点都高,同一种晶体类型熔沸点不同首先要考虑的就是是否有氢键,苯胺中存在电负性较强的N所以可以形成氢键,因此比甲苯的熔沸点高。
(4)电负性与非金属性的大小规律相似,从左到右依次增大,O就是最大的。计算出P的杂化类型是sp3,与氧原子形成的是磷氧双键,其中p轨道是σ,与氢氧形成的是单键。
(5)可以根据磷酸根、焦磷酸根、三磷酸根的化学式推导:PO42-、P2O74-、P3O105-:
磷原子的变化规律为:1,2,3,4,n
氧原子的变化规律为:4,7,10,3n+1
酸根的变化规律为:3,4,5,n+2
因此这类磷酸根离子的化学式可用通式表示为(PnO3n+1)(n+2)-。
【名师点睛】第二小问,双聚分子的氯化铁结构式,从共价键的角度分析,存在着配位键,那配位原子就是氯原子,共用两个氯原子就可实现将两个氯化铁连接在一起的结构;第五小问,应用数学的找规律递推到通式,首先写出磷酸的化学式,然后寻找规律。
19.碳族元素(C、Si、Ge、Sn、Pb)的单质及其化合物在生产和生活中应用广泛。回答下列问题:
(1)基态Sn原子中,核外电子占据的最高能级的符号为 ,该能级具有的原子轨道数为 。
(2)Ge单晶具有晶体硅型结构,Ge单晶的晶体类型为 。Ge与同周期的 As、Se相比较,第一电离能由大到小的顺序是 。
(3)Ge与C是同族元素,C原子之间可以形成双键、叁键,但Ge原子之间难以形成双键或叁键。从原子结构角度分析,原因是 。
(4)比较下列锗卤化物的熔点和沸点,分析其变化规律及原因 。
GeCl4
GeBr4
GeI4
熔点/℃
-49.5
26
146
沸点/℃
83.1
186
约400
(5)甲硅烷(SiH4)是硅氢化合物中结构最简单、应用最广泛的一种,与甲硅烷互为等电子体的离子是
(任写一种)。
(6)Ge的晶胞结构与金刚石相似,若Ge的原子半径为r,则Ge晶胞中原子的体积占晶胞体积的百分率为 (列式即可)。
【答案】(1)5p 3
(2)原子晶体 As>Se>Ge
(3)锗元素原子半径大,难以通过“肩并肩”方式形成π键
(4)GeCl4、GeBr4、GeI4均为分子晶体。组成和结构相似的分子晶体,相对分子质量越大,分子间作用力越强,熔沸点越高。相对分子质量GeCl4
(6)×100%或×100%或34%
【解析】(1)Sn是第五周期第ⅣA族元素,则基态Sn原子中,核外电子占据的最高能级的符号为5p,该能级具有的原子轨道数为3。
(2)Ge单晶具有晶体硅型结构,因此Ge单晶的晶体类型为原子晶体。同周期主族元素,自左向右第一电离能呈增大趋势,但由于As的4p轨道电子处于半充满状态,较稳定,则Ge与同周期的As、Se相比较,第一电离能由大到小的顺序是As>Se>Ge。
(3)Ge与C是同族元素,C原子之间可以形成双键、叁键,但Ge原子之间难以形成双键或叁键,从原子结构角度分析,原因是锗元素原子半径大,难以通过“肩并肩”的方式形成π键。
(4)锗卤化物都为分子晶体,分子之间通过分子间作用力结合。对于组成和结构相似的分子晶体,相对分子质量越大,分子间作用力越强,熔沸点越高。由于相对分子质量:GeCl4
(6)根据题意知,Ge的晶胞结构为,Ge的原子半径为r,则Ge—Ge键的键长为2r,据此计算出晶胞的边长为r,一个Ge晶胞中含有8个Ge原子,根据空间利用率=×100%,可计算出该晶胞中Ge原子的空间利用率为×100%=×100%=34%。
20.东晋《华阳国志·南中志》卷四中已有关于白铜的记载,云南镍白铜(铜镍合金)闻名中外,曾主要用于造币,亦可用于制作仿银饰品。回答下列问题:
(1)镍元素基态原子的电子排布式为____________,3d能级上的未成对电子数为________。
(2)硫酸镍溶于氨水形成[Ni(NH3)6]SO4蓝色溶液。
①[Ni(NH3)6]SO4中阴离子的立体构型是__________。
②在[Ni(NH3)6]2+中Ni2+与NH3之间形成的化学键称为________,提供孤电子对的成键原子是________。
③氨的沸点________(填“高于”或“低于”)膦(PH3),原因是___________;氨是________分子(填“极性”或“非极性”),中心原子的轨道杂化类型为________。
(3)单质铜及镍都是由________键形成的晶体。
【答案】(1)1s22s22p63s23p63d84s2或[Ar]3d84s2 2
(2)①正四面体 ②配位键 N ③高于 NH3分子间可形成氢键 极性 sp3
(3)金属
【解析】(1)Ni是28号元素,其原子核外有28个电子,根据构造原理书写镍元素基态原子的电子排布式为1s22s22p63s23p63d84s2或[Ar]3d84s2;3d能级上的未成对的电子数为2;
(2)①[Ni(NH3)6]SO4中中阴离子SO42−价层电子对个数=4+=4,且不含孤电子对,根据价层电子对互斥理论判断硫酸根离子的立体构型为正四面体;
②含有孤电子对和含有空轨道的原子之间存在配位键,在[Ni(NH3)6]2+中Ni2+提供空轨道、NH3提供孤电子对,所以[Ni(NH3)6]2+中Ni2+与NH3之间形成的化学键称为配位键,提供孤电子对的成键原子是N原子;
③有氢键的氢化物熔沸点较高,氨气中含有氢键、膦中不含氢键,则氨的熔沸点高于膦;
氨气分子结构不对称,正负电荷重心不重合,所以为极性分子;氨气分子中中心原子N原子的价层电子对个数=3+=4,且含有一个孤电子对,根据价层电子对互斥理论判断N原子的轨道杂化类型为sp3杂化;
(3)单质铜及镍都是金属,由金属阳离子与自由电子之间通过金属键结合,所以晶体中存在金属键。
21.钙钛矿的化学成分为CaTiO3,常含钠、铈、铁、铌等。回答下列问题:
(1)基态钛原子的外围电子排布式为 。基态氧原子核外电子占据的能量最高能级的电子云轮廓图是 。
(2)纳米氧化铁常作火箭推进剂NH4ClO4分解的催化剂。中氯原子的杂化类型是 ,与互为等电子体的分子有 (填一种);氯的含氧酸根离子还有、、ClO-,其中立体构型为三角锥形的离子是 (填离子符号)。
(3)工业上,冶炼钛的原理为:
TiO2+2Cl2+2C TiCl4+2CO,TiCl4+2Mg Ti+2MgCl2
①Mg的第一电离能大于Al,其原因是 。
②已知四氯化钛在通常情况下是无色液体,熔点为-25 ℃,沸点为136 ℃。四氯化钛的晶体类型是 。
(4)钛的氧化物和氧化钙反应生成CaTiO3,钛的氧化物晶胞如图1所示,CaTiO3晶胞如图2所示。
钛的氧化物的化学式为 ;在钛酸钙晶胞中,Ca2+和周围 个O2-等距离且最近。
(5)钠晶胞如图3所示。已知钠离子半径为r nm,则钠晶胞原子空间利用率为 ;钠晶体的密度为 g·cm-3(NA表示阿伏加德罗常数的值)。
【答案】(1)3d24s2 哑铃形
(2)sp3 CCl4、SiF4等(任写一种)
(3)①基态Mg原子3s能级达到全充满结构,而铝原子价层电子排布式为3s23p1 ②分子晶体
(4)TiO2 12
(5)π ×1021
【解析】本题考查物质结构与性质,意在考查考生的空间想象能力和计算能力。(1)钛的原子序数为22,外围电子排布式为3d24s2;氧原子价层电子排布式为2s22p4,能量最高的2p电子云轮廓图为哑铃形。
(2)中氯原子的价层电子对数为4,采取sp3杂化,呈四面体形。Cl的价层电子数为32,与其互为等电子体的有、、、SiF4、CBr4等。呈三角锥形,呈V形,ClO-为直线形。
(4)由题图1知,8个钛原子位于顶点、1个钛原子位于体内,故钛的氧化物晶胞含2个钛原子;4个氧原子位于面上、2个氧原子位于晶胞内,故晶胞含4个氧原子。所以,钛的氧化物为二氧化钛。由题图2和钛酸钙的化学式知,顶点为钙离子(A),面心为氧离子(B),所以,钙离子与12个氧离子等距离且最近。
(5)设钠晶胞参数为a nm,由题图3知,钠晶胞为体心立方结构,有(4r)2=3a2,a=,钠晶胞中原子空间利用率φ= =π。钠晶体的密度ρ= g·cm-3=×1021 g·cm-3。
22.2019年8月13日中国科学家合成了首例缺陷诱导的晶态无机硼酸盐单一组分白光材料Ba2[Sn(OH)6][B(OH)4] 2并获得了该化合物的LED器件,该研究结果有望为白光发射的设计和应用提供一个新的有效策略。
(1)基态Sn原子价层电子的空间运动状态有___种,基态氧原子的价层电子排布式不能表示为,因为这违背了____原理(规则)。
(2)[B(OH)4] -中氧原子的杂化轨道类型为____,[B(OH)4] -的空间构型为______。 [Sn(OH)6] 2-中,Sn与O之间的化学键不可能是___。
a 键 b σ键 c 配位键 d 极性键
(3)碳酸钡、碳酸镁分解得到的金属氧化物中,熔点较低的是_____(填化学式),其原因是___________。
(4)超高热导率半导体材料——砷化硼(BAs)的晶胞结构如下图所示,则1号砷原子的坐标为____。已知阿伏加德罗常数的值为NA,若晶胞中As原子到B原子最近距离为a pm,则该晶体的密度为__g·cm-3(列出含a、NA的计算式即可)。
【答案】(1)3 洪特 (2) sp3 正四面体 a (3) BaO 离子半径越小,晶格能越大,物质的熔点越高 (4) (,,)
【解析】(1)Sn元素与C元素为同主族元素,位于第五周期,所以其价层电子为5s25p2,5s能级的s轨道为一种空间运动状态,5p能级占据两个p轨道有两种空间运动状态,共有3种空间运动状态;根据洪特规则,同一能级电子要优先以自旋相同的方式分别占据不同的轨道,所以该排布式违反了洪特规则;
(2)[B(OH)4] -中每个氧原子与氢原子和B原子各形成一个σ键,还有2对孤电子对,所以价层电子对数为4,为sp3杂化;[B(OH)4] -中B原子与每个氧原子之间均形成一个σ键(其中一个为配位键),价层电子对数为4,且不含孤电子对,所以空间构型为正四面体;[Sn(OH)6] 2-中,O原子和氢原子之间为σ键,也为极性共价键,Sn原子和O原子之间有σ键和配位键,所以该物质中不含π键,所以选a;
(3)碳酸钡、碳酸镁分解得到的金属氧化物分别为BaO和MgO,镁离子核外电子层数少于钡离子,所以镁离子半径更小,形成的离子键更强,晶格能更大,熔点较高;
(4)根据晶胞结构可知1号砷原子距离坐标原点的距离为晶胞体对角线的,所以坐标为(,,);根据晶胞结构可知,距离最近的As原子和B原子即为1号砷原子距离坐标原点B原子的距离,所以晶胞体对角线的长度为4a pm,则晶胞的棱长为a pm,则晶胞的体积V=pm3=×10-30cm3;根据均摊法该晶胞中As原子个数为4,B原子个数为=4,所以晶胞的质量m=,所以密度为g/cm3。
23.东晋《华阳国志·南中志》卷四中关于白铜的记载——云南镍白铜(铜镍合金),曾主要用于造币,亦可用于制作仿银饰品。回答下列问题:
(1)Ni2+基态原子的电子排布式为_______;3d能级上的未成对电子数为____。
(2)单质铜及镍都是由 _____键形成的晶体;元素铜与镍的第二电离能分别为:Icu =1958kJ•mol-1、INi=1753 kJ•mol-1,Icu >I Ni的原因是 ________________。
(3)Ni2+与丁二酮肟生成鲜红色丁二酮肟镍沉淀,该反应可用于检验 Ni2+。
2+Ni2+→↓+2H+
①1 mol 丁二酮肟分子中含有σ 键的数目为_______mol。
②丁二酮肟镍分子中碳原子的杂化轨道类型为_____________。
(4)Ni 的晶胞结构如图所示,镍晶体配位数目是__________ ;若 Ni 的原子半径为 d pm,Ni 的密度计算表达式是______g/cm3;Ni 原子空间利用率的计算表达式是_________。(Ni 的相对原子量用 Mr 表示)
【答案】(1)1s22s22p63s23p63d84s2或[Ar]3d84s2 2 (2)金属 铜失去的是全充满的3d10电子,镍失去的是4s1电子 (3) ①15 ② sp3、sp2 (4) 12
【解析】(1)Ni为第28号元素,其基态原子核外电子排布式为1s22s22p63s23p63d84s2或[Ar]3d84s2,3d能级上未成对电子式为2;
(2)Ni和Cu都是由金属键形成的金属晶体,元素铜与镍的第二电离能分别为:Icu=1958kJ•mol-1、INi=1753kJ•mol-1,Icu>I Ni的原因是铜失去的是全充满的3d10电子,镍失去的是4s1电子;
(3)①已知丁二酮肟的结构式为,分子中含有13个单键和2个双键,则共有15个σ键,所以1mol丁二酮肟含有σ键数为15NA;
②甲基上碳原子价层电子对个数是4且不含孤电子对,为sp3杂化,连接甲基的碳原子含有3个价层电子且不含孤电子对,为sp2杂化;
(4)镍晶体的晶胞为面心立方,配位数目是12;Ni的密度应由晶胞内Ni的质量除以晶胞体积计算,晶胞中Ni的个数有=4个,故晶胞质量为g,又已知Ni原子的半径为d pm,晶胞棱长为pm,晶胞体积为pm3=cm3,故晶胞密度为 g/cm3;空间利用率的计算表达式为
________________________________________________________________________________________
________________________________________________________________________________________
________________________________________________________________________________________
________________________________________________________________________________________
相关试卷
这是一份高中化学专题12 有机化学基础-高中化学纠错笔记,共41页。试卷主要包含了下列有机物命名正确的是,下列说法正确的是,已知等内容,欢迎下载使用。
这是一份高中化学专题12 有机化学基础——备战2021年高考化学纠错笔记(学生版),共42页。试卷主要包含了下列表述错误的是,下列关于的说法正确的是,下列实验结论正确的是等内容,欢迎下载使用。
这是一份高中化学专题12 有机化学基础——备战2021年高考化学纠错笔记(教师版含解析),共70页。试卷主要包含了下列表述错误的是,下列关于的说法正确的是,下列实验结论正确的是等内容,欢迎下载使用。