


高中化学专题12 有机化学基础-高中化学纠错笔记
展开
这是一份高中化学专题12 有机化学基础-高中化学纠错笔记,共41页。试卷主要包含了下列有机物命名正确的是,下列说法正确的是,已知等内容,欢迎下载使用。
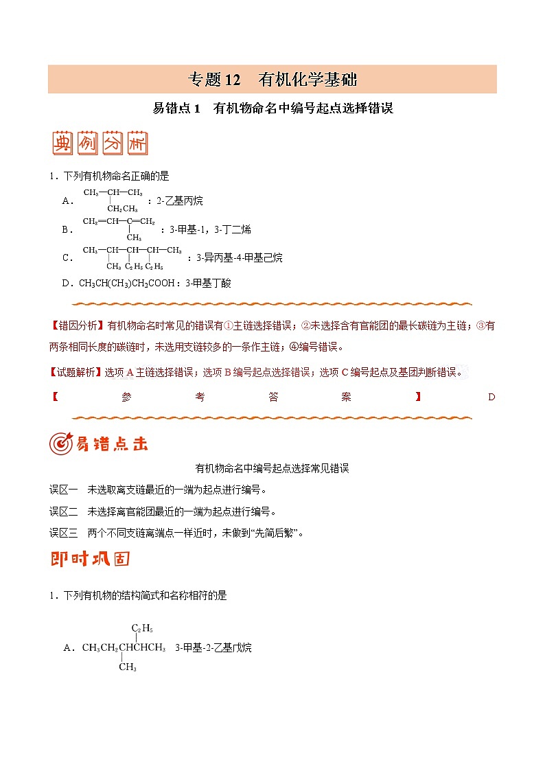
专题12 有机化学基础
易错点1 有机物命名中编号起点选择错误
1.下列有机物命名正确的是
A.:2-乙基丙烷
B.:3-甲基-1,3-丁二烯
C.:3-异丙基-4-甲基己烷
D.CH3CH(CH3)CH2COOH:3-甲基丁酸
【错因分析】有机物命名时常见的错误有①主链选择错误;②未选择含有官能团的最长碳链为主链;③有两条相同长度的碳链时,未选用支链较多的一条作主链;④编号错误。
【参考答案】D
有机物命名中编号起点选择常见错误
误区一 未选取离支链最近的一端为起点进行编号。
误区二 未选择离官能团最近的一端为起点进行编号。
误区三 两个不同支链离端点一样近时,未做到“先简后繁”。
1.下列有机物的结构简式和名称相符的是
A. 3-甲基-2-乙基戊烷
B. 2,3-二甲基-3-丁烯
C. 4,4-二甲基-2-戊炔
D. 1-甲基-5-乙苯
【答案】C
【解析】A项中有机物的主链含6个碳原子,正确命名为3,4-二甲基己烷;B项中应从离碳碳双键近的一端编号,正确命名为2,3-二甲基-1-丁烯;D项中甲基所在位次是1,乙基所在位次应为3,故正确命名为1-甲基-3-乙苯;只有C项正确。
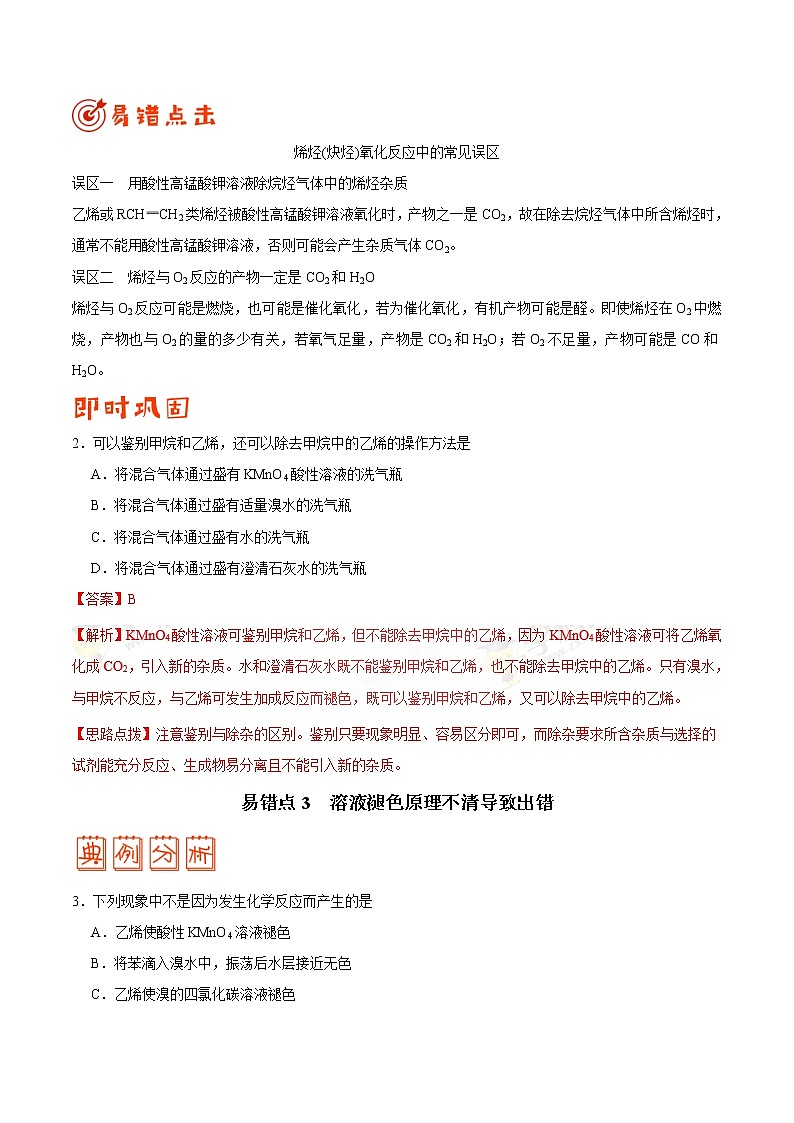
易错点2 烯烃(炔烃)氧化反应分析出错
2.乙烷气体中混有乙烯,欲除去乙烯得到纯净的乙烷,选用的试剂依次为
A.澄清石灰水,浓硫酸 B.酸性KMnO4溶液,浓硫酸
C.浓溴水,碱石灰 D.水,浓硫酸
【错因分析】答题时要注意鉴别和除杂的区别,鉴别饱和烃和不饱和烃可用溴水,也可用酸性KMnO4溶液,但除去乙烷气体中混有的乙烯,不能用酸性KMnO4溶液。学``科*0*网
【参考答案】C
烯烃(炔烃)氧化反应中的常见误区
误区一 用酸性高锰酸钾溶液除烷烃气体中的烯烃杂质
乙烯或RCHCH2类烯烃被酸性高锰酸钾溶液氧化时,产物之一是CO2,故在除去烷烃气体中所含烯烃时,通常不能用酸性高锰酸钾溶液,否则可能会产生杂质气体CO2。
误区二 烯烃与O2反应的产物一定是CO2和H2O
烯烃与O2反应可能是燃烧,也可能是催化氧化,若为催化氧化,有机产物可能是醛。即使烯烃在O2中燃烧,产物也与O2的量的多少有关,若氧气足量,产物是CO2和H2O;若O2不足量,产物可能是CO和H2O。
2.可以鉴别甲烷和乙烯,还可以除去甲烷中的乙烯的操作方法是
A.将混合气体通过盛有KMnO4酸性溶液的洗气瓶[来源:学科网]
B.将混合气体通过盛有适量溴水的洗气瓶
C.将混合气体通过盛有水的洗气瓶
D.将混合气体通过盛有澄清石灰水的洗气瓶
【答案】B
【思路点拨】注意鉴别与除杂的区别。鉴别只要现象明显、容易区分即可,而除杂要求所含杂质与选择的试剂能充分反应、生成物易分离且不能引入新的杂质。
易错点3 溶液褪色原理不清导致出错
3.下列现象中不是因为发生化学反应而产生的是
A.乙烯使酸性KMnO4溶液褪色
B.将苯滴入溴水中,振荡后水层接近无色
C.乙烯使溴的四氯化碳溶液褪色
D.甲烷与氯气混合,光照一段时间后黄绿色消失
【错因分析】误认为将苯滴入溴水中,振荡后水层接近无色是发生了加成反应。要特别注意苯的性质,苯不能与溴水发生反应,但苯能将溴从溴水中萃取出来。
【参考答案】B
有机物使某些溶液褪色的常见误区
误区一 溴水和溴的四氯化碳溶液
因溶剂的不同而引起化学性质的不同,如溴水能与二氧化硫发生氧化还原反应,而溴的四氯化碳溶液与二氧化硫不反应,故溴的四氯化碳溶液可用来鉴别二氧化硫和乙烯,而溴水不能。
苯和烯烃都能使溴水褪色,但前者发生的是物理变化,是利用溴在苯中和水中溶解能力的不同,用苯将溴水中的溴萃取出来。烯烃使溴水褪色是发生了化学变化即加成反应。烯烃能使溴的四氯化碳溶液褪色,但苯不能。前者因发生加成反应而褪色,而后者能与四氯化碳互溶且又不能与溴反应。
误区二 高锰酸钾酸性溶液
烯烃可使高锰酸钾酸性溶液褪色,而苯不能,故可用此方法检验烯烃和苯。
苯的部分同系物能使高锰酸钾酸性溶液褪色,但苯及与苯环直接相连的碳原子上无氢原子的苯的同系物(如等)却不能使高锰酸钾酸性溶液褪色。
3.如下8种物质中:①甲烷 ②聚乙烯 ③苯 ④氯乙烯 ⑤2-丁炔 ⑥环己烷 ⑦邻二甲苯 ⑧2-甲基-1,3-丁二烯,既能使酸性高锰酸钾溶液褪色,又能与溴水起加成反应使之褪色的是
A.③④⑤⑧ B.④⑤⑦⑧
C.④⑤⑧ D.③④⑤⑦⑧
【答案】C
【解析】含有碳碳双键或碳碳三键能与溴水起加成反应使之褪色的物质,也能使酸性高锰酸钾溶液褪色。不含碳碳双键或碳碳三键的物质是①甲烷、②聚乙烯、③苯、⑥环己烷、⑦邻二甲苯,则不能与溴水发生加成反应;④氯乙烯、⑧2-甲基-1,3-丁二烯含有碳碳双键,⑤2-丁炔含有碳碳双键,则既能使酸性高锰酸钾溶液褪色,又能与溴水起加成反应使之褪色,故答案为:C。
易错点4 对醛的组成、结构和性质掌握不牢而出错
4.下列说法正确的是
A.能与新制氢氧化铜反应的有机物一定是醛
B.1 mol任何一元醛与足量银氨溶液反应,最多得到2 mol Ag
C.醛不能被硫酸铜溶液氧化
D.最简单的一元酮是乙酮
【错因分析】对醛的定义未能充分理解,醛基与烃基相连的有机物是醛,如果醛基连接的不是烃基而是其他基团,虽能与新制氢氧化铜反应,但不一定属于醛。
【参考答案】C
对醛的组成、结构和性质的认识误区
误区一 能发生银镜反应的有机物与醛的关系
含有醛基的有机物都能与银氨溶液和新制氢氧化铜反应,它们的结构中一定都含有醛基,但不一定是醛,如甲酸、葡萄糖等,前者属于羧酸类,后者属于糖类。
误区二 醛基与羰基的区别
二者结构中都含有1个碳氧双键。当羰基结合1个氢原子后,就成为醛基,只有当羰基与2个碳原子相连时,得到的有机物才是酮。
误区三 分子中原子的位置关系
甲醛中的4个原子位于同一平面,但乙醛中的7个原子却不在同一平面上,但苯甲醛中的所有原子有可能在一个平面上。
误区四 醛也能与硝酸银溶液反应
醛能与银氨溶液反应,往往认为其一定能与硝酸银溶液反应,因为硝酸银溶液中c(Ag+)更大,氧化性应该更强。但是忽略了银镜反应必须在碱性条件下进行。另外,醛能与新制氢氧化铜悬浊液反应,但却不能与硫酸铜溶液反应,也不能与长久放置的氢氧化铜反应。
4.已知甲醛(HCHO)分子中的4个原子位于同一平面,下列分子中所有原子不可能处于同一平面内的是
A.苯乙醛 B.苯甲醛 C.苯乙烯 D.苯甲酸
【答案】A
易错点5 有机分子中线、面关系不清
5.下列关于如图所示物质的结构简式的说法正确的是
A.所有的碳原子有可能处于同一平面上
B.所有的碳原子不可能处于同一平面上
C.所有的氧原子有可能处于苯环的平面上
D.所有的氢原子有可能处于苯环的平面上
【错因分析】不能正确理解碳碳单键旋转的思想导致误选。
【参考答案】AC
共线、共面判断技巧
讨论有机物分子结构(共线、共面),可以先将有机物分子拆成几个部分,然后联系甲烷、乙烯、乙炔、苯的结构,判断点、线、面之间的关系。例如CH2=CH2分子中的所有原子共面,则(CH2=CH)2C=C(CH=CH2)2分子中的所有原子一定共面。丙烷的结构式如图所示,左侧甲基和②C构成“甲烷”分子,此分子中⑤H、①C、②C构成三角形,中间亚甲基和①C、③C构成“甲烷”分子,此分子中①C、②C、③C构成三角形,同理②C、③C、④H构成三角形,即丙烷分子中最多有三个碳原子(①C、②C、③C)和两个氢原子(④H、⑤H)可能共面。
5.柠檬烯是一种食用香料,其结构简式如图所示。有关柠檬烯的分析正确的是
A.它的一氯代物有6种
B.它的分子中所有的碳原子一定在同一平面上
C.它和丁基苯()互为同分异构体
D.一定条件下,它分别可以发生加成、取代、氧化、还原反应
【答案】D
【解析】柠檬烯分子中含有8种不同化学环境的氢原子,其一氯代物应有8种,A错误;柠檬烯分子中不含苯环,含有饱和碳原子,所有碳原子不可能在同一平面上,B错误;丁基苯的分子式为C10H14,与柠檬烯的分子式(C10H16)不同,两者不互为同分异构体,C错误;柠檬烯可发生加成、取代、氧化、还原反应,D正确。
易错点6 混淆常见的糖类化合物的概念和性质
6.下列关于有机物的说法中,正确的一组是
①淀粉、油脂在一定条件下都能发生水解反应
②淀粉和纤维素互为同分异构体
③食用油属于酯类,石蜡油属于烃类
④石油的分馏和煤的气化都发生了化学变化
⑤淀粉遇碘酒变蓝色,在加热条件下葡萄糖能与新制Cu(OH)2悬浊液发生反应
A.①②⑤ B.①②④ C.①③⑤ D.③④⑤
【错因分析】理解概念并能对概念进行辨析是解决问题的前提。本题虽然考查的是基础知识,但在学习中如果未能明确相关概念(或类别)的关系,出现错误的可能性依然较大。
【参考答案】C
糖类考查中常见的误区
误区一 糖类=碳水化合物
最初人们发现的糖的分子组成均满足通式Cm(H2O)n,但是,随着化学学科的发展,人们发现,有些糖的组成并不满足该通式,如鼠李糖的分子式是C6H12O5。而满足该通式的有机物不一定是糖,如乙酸(CH3COOH)的分子式可表示为C2(H2O)2。
误区二 糖类物质都能溶于水
受日常生活中糖的影响,误认为糖类物质都能溶于水,其实日常食用的淀粉及蔬菜中的纤维素在常温下都不溶于水。
误区三 淀粉和纤维素互为同分异构体
单糖中的葡萄糖和果糖互为同分异构体,二糖中的蔗糖和麦芽糖互为同分异构体,而淀粉和纤维素的分子组成均可用(C6H10O5)n表示,故误认为淀粉和纤维素也互为同分异构体。其实淀粉和纤维素都是混合物,不互为同分异构体。
误区四 对反应条件认识不清导致出错
蔗糖等非还原性糖在酸作催化剂时加热水解的产物中含有还原性的葡萄糖,常采用银镜反应或与新制的氢氧化铜悬浊液反应来检验产物中的葡萄糖,而这两个反应都需在碱性条件下才能进行,水解后的溶液呈酸性,必须先加碱使其呈碱性,然后再进行检验。若对此认识不清,则会出错。
[来源:学。科。网Z。X。X。K]
6.[双选]关于淀粉和纤维素的下列说法中,正确的是
A.两者都能水解,且水解的最终产物相同
B.两者实验式相同,且互为同分异构体
C.两者都属于糖类,且都没有甜味
D.两者都属于高分子化合物,且遇碘单质都显蓝色
【答案】AC
易错点7 聚合物结构分析错误
7.利用烯烃、炔烃和二烯烃的混合物在一定条件下发生共聚反应,可合成多种具有不同性能的高分子材料,某高分子材料A的结构简式为:
在其单体中相对分子质量最大的是
A.96 B.104 C.135 D.149
【错因分析】二烯烃或炔烃在发生聚合反应后,都会产生双键。只注意到二烯烃的高聚物单体判断的规律:“见双键,四个碳;无双键,两个碳”,忽略炔烃聚合时也会产生双键,易造成错解。学-1科+*网
【参考答案】B
聚合物结构书写中的误区
误区一 加聚产物结构书写错误
把与碳碳双键相连的原子(除氢原子外)或原子团书写在高聚物的主链上而导致出错。如n。此类问题需要进一步认识是哪些原子发生加聚反应。
误区二 缩聚物结构书写错误
缩聚物的端基原子(原子团)漏写或端基原子(原子团)位置颠倒,迷惑学生。如HOOC—COOH+HOCH2—CH2OH或。
误区三 加聚物单体结构判断出错
高聚物结构中出现碳碳双键,对其单体的结构进行判断时,经常因遗漏碳碳三键单体或共轭二烯烃单体而导致无法确定单体或单体确定错误。
7.某高分子化合物的结构简式为
则合成它的单体是_______________、_______________、_______________。
【答案】
【解析】按“单双键互换法”推断如下:
,于是可得合成该有机物的三种单体的结构简式。
易错点8 忽略官能团保护错误设计合成路线
8.肉桂酸甲酯M常用于调制具有草莓、葡萄、樱桃等香味的食用香精。M属于芳香族化合物,苯环上只含一个直支链,能发生加聚反应和水解反应。测得M的摩尔质量为162 g·mol-1,只含碳、氢、氧三种元素,且原子个数之比为5∶5∶1。
请回答下列问题:[来源:学&科&网Z&X&X&K]
(1)肉桂酸甲酯的结构简式是__________________________。
(2)G为肉桂酸甲酯的一种同分异构体,其分子结构模型如图所示(图中球与球之间连线表示单键或双键)。G的结构简式为________________________________________________。
(3)以芳香烃A为原料合成G的路线如图所示:
①化合物E中的含氧官能团有______________________(填名称)。
②E→F的反应类型是______________________,F→G的化学方程式为______________________。
③写出同时符合下列条件的F的同分异构体的结构简式(只写一种):______________________。
i.分子内含苯环,且苯环上只有一个支链;
ii.在催化剂作用下,1 mol该物质与足量氢气充分反应,消耗5 mol H2;
iii.不能发生水解反应。
④框图中D到F的转化,先发生催化氧化,后发生消去反应,能不能先发生消去反应,后发生催化氧化?______________(填“能”或“不能”);理由是____________________________________________。
【错因分析】本题若忽视叔醇不能被氧化,而碳碳双键在醛催化氧化过程中,也能被氧化,会错答第(3)问中的第④小题。
【参考答案】(1)
(2)
(3)①羧基、羟基
②消去反应
③(任写一种)
④不能 —OH直接相连的碳原子上没有氢原子,该醇羟基不能被催化氧化。如果先消去,生成碳碳双键,在醛催化氧化过程中,碳碳双键也会被氧化,导致副产物增多
【试题解析】(1)由题意知肉桂酸甲酯的最简式为C5H5O,设它的分子式为(C5H5O)n,因M=162 g·mol-1,则有(60+5+16)n=162,n=2,故它的分子式为C10H10O2。结合题意知,肉桂酸甲酯分子中含有苯环、酯基(—COO—)和碳碳双键,因为苯环上只含一个直支链,故苯环上的直支链为—CH=CH—COOCH3。
(3)根据框图中的反应条件、分子式和结构简式知,A到B发生加成反应,B到C发生水解反应,C到D是醇羟基发生催化氧化反应,D到E是醛基发生催化氧化反应,E到F发生消去反应,F到G发生酯化反应。A、B、C、E、F的结构简式分别为、、、、。
官能团保护的常用方法
碳碳双键、酚羟基、醛基在反应中均易被氧化,通常需要进行保护。
(1)碳碳双键的保护:先与HX(X=Cl、Br等)加成,然后再消去。
(2)酚羟基的保护:先与CH3I发生取代反应生成醚,然后再与HI反应。
(3)醛基的保护:先与醇反应生成缩醛,然后缩醛再水解重新生成醛基。
8.BHT(Butylated Hydroxy Toluene)是一种常用的食品抗氧化剂,其合成方法有如下两种:
下列说法中正确的是
A.能与Na2CO3溶液反应生成CO2
B.BHT能稳定存在于空气中
C.与BHT互为同系物
D.两种方法中的反应都是加成反应
【答案】C
【解析】对甲基苯酚可与Na2CO3溶液反应但不能生成CO2;BHT属于酚类物质,易被空气中的O2氧化;与 BHT含有相同的官能团及相似的碳骨架,组成上相差8个CH2;方法二中的反应是取代反应。
易错点9 不能灵活分析有机合成综合题目
9.已知:①R—NO2R—NH2
②苯环上原有的取代基对新导入的取代基进入苯环的位置有显著影响。
用苯作原料制备一系列化合物的转化关系如图所示:
(1)A转化为B的化学方程式是___________________________________。
(2)图中“苯→①→②”省略了反应条件,请写出①、②物质的结构简式:
①___________________________;②___________________________。
(3)B在苯环上的二氯代物有________种同分异构体;由苯生成C的反应类型是___________________________。
(4)有机物的所有原子___________ (填“是”或“不是”)在同一平面上。
【错因分析】题给信息“苯环上原有的取代基对新导入的取代基进入苯环的位置有显著影响”是解决问题的关键之一。本题存在两个明显的误区:一是由A转化为B,硝基苯与卤代烃的反应在中学有机化学中没有学习过,若不知道根据题给信息并通过间氨基甲苯来推断A与一氯甲烷反应的产物,问题可能无法解决。二是第三条合成路线需要借助第一、二两条合成路线中的信息来完成,如果无法从第一、二两条合成路线中挖掘出相关信息,仅从题给信息,很难完成从苯到对硝基苯酚的合成过程。
【试题解析】苯与混酸(浓硫酸和浓硝酸)反应生成硝基苯A(C6H5NO2),A与一氯甲烷反应生成B,由B与Fe/HCl反应生成产物间氨基甲苯(),逆推得B是。苯与溴在催化剂存在的条件下发生反应,生成C(溴苯),由产物,逆推得C与浓硫酸反应生成的D是,D与氢气发生加成(还原)反应,得到产物。从第一条合成路线获得的信息:硝基苯在苯环上引
【参考答案】(1)+CH3Cl+HCl
(2)
(3)6 取代反应
(4)不是
有机合成综合题中的常见误区
误区一 转化缺乏依据
在所给合成路线中,有时存在一步或两步的变化是中学有机化学中未曾学习过的,此时推断过程往往难以进行下去。在这种情况下,应该结合变化前后两种有机物在碳链结构、官能团等方面的差异去寻找突破口,切勿主观臆造化学反应使转化缺乏依据。
误区二 混淆反应条件
有机化学反应大多需要在一定条件下才能进行,有些条件只是在浓度上的差异,如酯化反应一般用浓硫酸,而酯的水解一般用稀硫酸即可;卤代烃的取代反应需在氢氧化钠水溶液中进行,而卤代烃的消去反应则需在氢氧化钠醇溶液中进行等。有些催化剂可能是与反应物发生反应的生成物,如苯的卤代反应,一般加入铁作催化剂,而实际起催化作用的是卤化铁,有时题目给出了卤化铁,但学生由于思维定势,就会出现错误。
误区三 忽视相对分子质量的变化
化学反应一定遵守质量守恒(原子守恒)定律。有机化学反应中常有无机小分子(如水分子)参加或生成,若忽视反应前后有机物相对分子质量变化这一重要条件,就会使问题的解决变得困难。
误区四 忽视题给隐含信息
解决题目问题的某些条件往往隐含在合成路线中或在题给的需要学生解决的问题中,由于没有认真审题而忽略了这些信息,往往导致题目的问题不能解决。
9.化合物H具有似龙涎香、琥珀香气息,香气淡而持久,广泛用作香精的稀释剂和定香剂。合成它的一种路线如下:
已知以下信息:
①;
② 核磁共振氢谱显示A的苯环上有四种化学环境的氢,它们的位置相邻;
③ 在D溶液中滴加几滴FeCl3溶液,溶液呈紫色;
④ E与F均为芳香烃,其中 F的相对分子质量介于90~100之间,0.1 mol F充分燃烧可生成7.2 g水;
⑤ R1COOH+RCH2ClR1COOCH2R+HCl。
回答下列问题:
(1)A的化学名称是_________。
(2)由F生成G的化学方程式为_____________________,反应类型为____________。
(3)H的结构简式为__________。
(4)C的同分异构体中苯环上含有三个取代基和两个A中的官能团,又可发生银镜反应的有________种(不考虑立体异构),其中核磁共振氢谱为5组峰,且面积比为1∶2∶2∶2∶1的结构简式是(任写一种即可)______________。
(5)由苯酚和已有的信息经以下步骤可以合成化合物。
反应条件1所用的试剂为_____,K的结构简式为_____,反应条件3所用的试剂为_____。
【答案】(1)2-甲基苯酚(或邻甲苯酚)
(2) 取代反应
(3)
(4)6 (任写一个)
(5)(CH3)3CCl/AlCl3 浓HI
(1)由以上分析:A为2-甲基苯酚(或邻甲苯酚)。
(2)由F生成G的化学方程式为:,反应类型为取代反应。
(3)H的结构简式为。
(4)该同分异构体含2个酚羟基,含醛基,是三取代苯,故另外1个取代基是—CH2CHO,核磁共振氢谱为5组峰,且面积比为1∶2∶2∶2∶1的结构简式是或。
(5)在苯环引入—NO2,应该是苯的硝化反应,引入—C(CH3)3是利用E→F的信息,I→J是保护酚羟基,即利用已知①,酚羟基的邻、对位易取代,故苯酚→I是引入—C(CH3)3,反应条件1所用的试剂为(CH3)3CCl/AlCl3,硝酸有氧化性,可氧化酚羟基,即在得到酚羟基之前发生硝化反应,故反应条件2是混酸、加热,生成K:,反应条件3所用的试剂是浓HI,再生成酚羟基。
易错点10 理解新信息能力差,不能有效利用题目给出的反应原理
10.有机物M是一种食品香料,可以C4H10为原料通过如下路线合成:
已知:
③F分子中的碳链上没有支链;E为芳香族化合物,且E、N都能发生银镜反应。
请回答下列问题:
(1)A、B均为一氯代烃,写出其中一种的名称(系统命名):_________________;M中的官能团名称为________________________(苯环除外)。
(2)写出下列反应的反应类型:F→G____________,D+G→M____________。
(3)F与新制Cu(OH)2/NaOH(aq)反应的化学方程式为:_______________________。
(4)M的结构简式为_____________________;E的核磁共振氢谱有_______种波峰。
(5)与G具有相同官能团的G的芳香类同分异构体有_______种,请写出其中一种的结构简式:_____________。
(6)参照上述合成路线,以苯乙烯()和乙醛为原料(无机试剂任选),设计制备的合成路线:
______________________________________________________________________________。
【错因分析】本题若不能根据题中提供的新信息①推导出D的结构,信息②推导出E、N、F的结构,则无法解答。学1`科.*网
,G为,G与D发生酯化反应生成M。所以M的结构简式为,的核磁共振氢谱有4种波峰。G分子中的官能团为碳碳双键和羧基,由于要求写出G的芳香类同分异构体,即分子中要有苯环,符合题意的分子的结构简式有4种。(6)分析待制备物的结构简式,结合题中已知②,可知需先将转化为苯乙醛,苯乙醛可由苯乙醇氧化得到,而苯乙醇可通过已知①由苯乙烯得到,进而可设计出整个合成路线。
【参考答案】(1)2−甲基−1−氯丙烷(或2−甲基−2−氯丙烷) 碳碳双键和酯基
(2)氧化反应 酯化反应(或取代反应)
(3)
(4) 4
(5)4
(任写一种)
(6)
有机化学新信息题不仅情境新、陌生度高,而且常设置干扰信息,若不能迅速提取有效信息进行加工、转化、重组和利用,会走入解题误区,中了命题者设置的圈套。考生解该类题时常见的错误原因有以下三种:
(1)分析不透,以偏概全。有机信息题,常常要求考生从特殊推出一般性结论,抓住信息的实质是解答后续问题的关键,很多考生在获取信息的阶段往往会犯以偏概全的错误。
(2)纠缠细节,不知变通。信息题中的背景材料有较强的可读性,若只注意其中某些新鲜文字,纠缠细节,而不能对信息作变通处理,会导致事倍功半。
(3)机械模仿,生搬硬套,模仿类比是解答信息题的有效手段之一。但若抓不住要害,则易犯机械类比的毛病或拘泥于类比的形式而不会灵活变通,或任意类推、胡编乱造而不注意规律的适用范围。
破解有机新信息题通常分三步:
(1)读信息。题目常给出教材以外的化学反应原理,审题时需要阅读新信息,即读懂信息。
(2)挖信息。在阅读的基础上,分析新信息所给的化学反应方程式中,反应条件、反应物断裂化学键类型及产物形成化学键类型和有机反应类型等,掌握反应的实质,并在实际解题中做到灵活运用。
(3)用信息。在上述两步的基础上,利用有机反应原理解决题目设置的问题,这一步是关键。一般题目给出的“新信息”都会用到,根据框图中的“条件”提示,判断需要用哪些新信息。
10.Q是合成防晒霜的主要成分,某同学以石油化工的基本产品为主要原料,设计合成Q的流程如下(部分反应条件和试剂未注明):
已知:Ⅰ.钯催化的交叉偶联反应原理(R、R1为烃基或其他基团,X为卤素原子):
R—X+R1—CH=CH2R1—CH=CH—R+H—X
Ⅱ.C8H17OH分子中只有一个支链,且为乙基,其连续氧化的产物能与碳酸氢钠反应生成CO2,其消去产物的分子中只有一个碳原子上没有氢原子。
Ⅲ.F不能与氢氧化钠溶液反应,G的核磁共振氢谱中有3组峰。
请回答下列问题:
(1)反应⑤的反应类型为_________________,G的结构简式为________________。
(2)C中官能团的名称是________________;C8H17OH的名称(用系统命名法命名)为________________。
(3)X是F的同分异构体,X遇氯化铁溶液发生显色反应且环上的一溴取代物有两种,写出X的结构简式:________________。
(4)写出反应⑥的化学方程式:________________________________。
(5)下列有关B、C的说法正确的是__________(填序号)。
a.二者都能使溴的四氯化碳溶液或酸性高锰酸钾溶液褪色
b.二者都能与碳酸氢钠溶液反应产生二氧化碳
c.1 mol B或C都最多消耗44.8 L(标准状况)氢气
d.二者都能与新制氢氧化铜悬浊液反应
(6)分离提纯中间产物D的操作:先用饱和碳酸钠溶液除去C和浓硫酸,再用水洗涤,弃去水层,最终通过________________操作除去C8H17OH,精制得到D。
【答案】(1)取代反应
(2)碳碳双键、羧基 2-乙基-1-己醇
(3)
(4)+
+HBr
(5)ad (6)蒸馏
【解析】根据A、B的分子式和C的结构简式逆推A为CH3CH=CH2,B为CH2=CH—CHO。由信息Ⅱ知,C8H17OH的消去产物的分子中只有一个碳原子上没有氢原子,乙基确定位置,醇连续氧化的产物能与碳酸氢钠反应生成CO2,说明羟基在链端,则C8H17OH的结构简式为。由流程图可知F可能的结构简式为、、等,因F不能与氢氧化钠溶液反应,所以F可能为苯甲醇或苯甲醚。由F和G的分子式知,F与溴发生取代反应,又因为G的核磁共振氢谱中有3组峰,说明G分子中有3种不同化学环境的氢原子,所以G的结构简式为。
(4)根据信息Ⅰ,D与G发生取代反应生成Q和溴化氢。
(5)B为烯醛、C为烯酸,共同的官能团是碳碳双键,羧基中碳氧双键不能与氢气发生加成反应。
(6)D为烯酯,本题相当于从乙酸、乙醇和乙酸乙酯中提取乙酸乙酯,先加入饱和碳酸钠溶液除去剩余的酸,根据液态有机物的沸点不同,采用蒸馏法分离出D。
1.有机物分子中基团之间相互影响的规律
有机物分子中常存在由于基团与基团之间的相互影响,而使原来官能团的性质发生改变的现象。
(1)苯环对所连基团性质的影响(与烷基比较)
①CH4和都不能被酸性高锰酸钾溶液氧化,而可以被酸性高锰酸钾溶液氧化。这是因为中苯环对—CH3的影响,使—CH3变得活泼。
②显弱酸性,能与NaOH溶液反应,而CH3CH2OH显中性,不能与NaOH溶液反应。这是因为中苯环对—OH的影响,使苯酚的羟基在水溶液中能够电离出氢离子,显示酸性。
③常压下,CH3CH2Cl在碱性条件下可以发生水解反应,而必须在高温、加压并有催化剂存在的条件下才能发生碱性水解。这是因为中苯环对—Cl的影响,使中的C—Cl键更加牢固,不易发生反应。
(2)苯环上所连基团对苯环上的取代反应的影响
①—R(烷基)、—OH、—NH2等都可以使苯环活化。如甲苯、苯酚比苯更容易与浓硝酸发生取代反应,且邻、对位的氢原子均可同时被取代;苯与液溴在催化剂存在的条件下,发生反应生成一元取代物,而苯酚与饱和溴水在常温下即可发生反应生成2,4,6-三溴苯酚。
②—X(卤素原子)、—CHO、—NO2、—COOH等可使苯环钝化,不易发生取代反应。
(3)不同原子或基团对某一原子或基团的不同影响
常见物质电离出H+由难到易的顺序为C2H5OH、H2O、C6H5OH、H2CO3、CH3COOH。
(4)较为复杂的基团中,简单基团间的相互影响[来源:学科网]
①由于的影响,使得—COOH中O—H键的极性增强,在水中可部分电离出H+而表现出酸性,—COOH中的—OH 已经没有醇羟基的性质,不能被HBr中的—Br取代。
②由于—OH的影响,使得—COOH中不能与H2 发生加成反应。但CH3CHO、CH3COCH3中的均能与H2发生加成反应。
2.有机物分子中原子的共面、共线问题
掌握烃类中甲烷、乙烯、乙炔和苯四种分子的空间构型,并在其结构上衍变至复杂的有机物,是我们能准确判断原子是否共面、共线的基准点。对这四种分子空间构型进行如下分析:
(1)甲烷的空间构型——正四面体形
甲烷的结构式、分子构型如图所示:
三角形规则:在甲烷分子中,1个碳原子和任意2个氢原子可确定一个平面,其余的2个氢原子位于该平面的两侧,即甲烷分子中有且只有三个原子共面,称为三角形规则。
(2)乙烯的空间构型——平面形
乙烯的结构式、分子构型如图所示:
乙烯是平面形结构,键角为120°,所连的四个氢原子与这两个碳原子在同一个平面上。当乙烯分子中某个氢原子被其他原子或原子团取代时,则代替该氢原子的原子也在乙烯所确定的平面内。需要注意的是C=C键不能转动,而C-C键和C-H键均可以转动。
(3)乙炔的空间构型——直线形
乙炔的结构式、空间构型如图所示:
H-C≡C-H
乙炔分子中的2个碳原子和2个氢原子一定在一条直线上,H-C≡C-H的键角为180°。四个原子共直线,C≡C键不能转动,而C—H键可以转动。
(4)苯的空间构型——平面六边形
苯的结构简式如图①所示:
① ②
苯分子中共平面的原子是12个(6个碳原子和6个氢原子),共直线的原子最多是4个(处于对位的两个碳原子和氢原子共直线),如图②所示。
总之,有机物中出现C—R键,则同一个碳原子上的四个单键之间的夹角约为109°28′,与碳原子直接相连的原子不可能共平面。C=C键其键角为120°,与C=C键直接相连的四个原子和C=C键自身的这两个原子共平面。C≡C键其键角为180°,与C≡C键直接相连的两个原子和C≡C键中的两个碳原子共直线。
(5)判断有机物分子中原子的共面、共线原理
①单键旋转思想:有机物分子中的单键,包括碳碳单键、碳氢单键、碳氧单键等均可旋转,但形成双键和三键的原子不能绕轴旋转,对原子的空间结构具有“定格”作用。
②定平面规律:共平面的不在同一直线上的3个原子处于另一平面时,两平面必然重叠,两平面内的所有原子必定共平面。
③定直线规律:直线形分子中有2个原子处于某一平面内时,该分子中的所有原子也必落在此平面内。
④展开空间构型法:如CH3CH=CH―C≡CH,可以将该分子展开为,此分子包含一个乙烯型结构、一个乙炔型结构,其中①C、②C、③C、④H 4个原子一定在同一条直线上,该分子中至少有8个原子在同一平面内。
3.巧断合成加聚物的单体
已知加聚物的结构简式,可用下面介绍的“单双键互换法”巧断合成它的单体,其步骤是:
(1)首先去掉加聚物两端的“”、“”。
(2)再将高分子链节中主链上的碳碳单键改为碳碳双键,碳碳双键改为碳碳单键。
(3)再从左到右检查高分子链节中各碳原子的价键,把碳原子的价键超过4价的碳原子找出来。用“△”符号标示出来。
(4)去掉不符合4价的碳原子间的价键(一般为双键),即得合成该加聚物的单体。
4.有机合成推断题突破口
有机合成与推断试题综合性强,思维容量大,常以框图题或变相框图题的形式出现,解决这类题的关键是以反应类型为突破口,以物质类别判断为核心进行思考。
经常在一系列推导关系中有部分物质已知,这些已知物往往成为思维“分散”的联结点。可以由原料结合反应条件正向推导产物,也可以从产物结合条件逆向推导原料,也可以从中间产物出发向两侧推导。审题时要抓住基础知识,结合新信息进行分析、联想、对照、迁移应用、参照反应条件推出结论。解题的关键是要熟悉烃的各种衍生物间的转化关系,不仅要注意物质官能团的衍变,还要注意同时伴随的分子中碳、氢、氧、卤素原子数目以及有机物相对分子质量的衍变,这种数量、质量的改变往往成为解题的突破口。由定性走向定量是思维深化的表现,将成为今后高考命题的方向之一。
有机综合推断题突破策略:
5.常用的合成路线
有机合成往往要经过多步反应才能完成,因此确定有机合成的途径和路线时,要进行合理选择。
(1)一元合成路线
R—CH=CH2卤代烃一元醇一元醛一元羧酸酯
(2)二元合成路线
CH2CH2 CH2X—CH2XCH2OH—CH2OH
HOOC—COOH链酯、环酯、聚酯
(3)芳香化合物的合成路线
①
②
芳香酯
注意:与Cl2反应时条件不同所得产物不同,光照时,只取代侧链甲基上的氢原子,生成;而Fe作催化剂时,取代苯环上甲基邻、对位上的氢原子,生成。
1.[2017江苏]萜类化合物广泛存在于动植物体内,关于下列萜类化合物的说法正确的是
A.a和b都属于芳香族化合物
B.a和c分子中所有碳原子均处于同一平面上
C.a、b和c均能使酸性KMnO4溶液褪色
D.b和c均能与新制的Cu(OH)2反应生成红色沉淀
【答案】C
【名师点睛】本题考查学生对有机物的分类、结构和性质的掌握情况。解题方法是通过观察、分析有机化合物的结构,确定其含有的官能团,建立官能团与其特征反应的联系。备考方法是:①掌握有机物的分类方法,弄清几个基本概念,如芳香族化合物、脂肪烃等;②认识有机物的结构特点,能看懂键线式、结构简式,能以甲烷、乙烯、乙炔、苯等分子结构为母体分析分子中多原子共面问题;③建立有机物的结构与性质的联系,掌握常见重要的官能团及其特征反应等;④能正确书写有机反应方程式,并掌握重要有机反应的反应条件。学w科`0*网
2.[2016浙江]下列说法正确的是
A.的一溴代物和的一溴代物都有4种(不考虑立体异构)
B.CH3CH=CHCH3分子中的四个碳原子在同一直线上
C.按系统命名法,化合物的名称是2,3,4-三甲基-2-乙基戊烷
D.与都是α-氨基酸且互为同系物
【答案】A
【解析】A.甲苯有4种氢原子,分别是甲基上的氢和苯环邻、间、对上的氢,2-甲基丁烷也有4种氢原子,它们的一溴代物都有4种,A项正确;B.乙烯是平面形分子,键角为120°,甲基取代乙烯碳碳双键两侧上的氢原子,所以四个碳原子一定不在同一直线上,B项错误;C.按照系统命名法,选择最长的碳链为主链,该分子名称是2,3,4,4-四甲基己烷,C项错误;D.这两个有机物分子结构不相似,不能互为同系物,D项错误;答案选A。
3.[2016江苏]化合物X是一种医药中间体,其结构简式如图所示。下列有关化合物X的说法正确的是
A.分子中两个苯环一定处于同一平面
B.不能与饱和Na2CO3溶液反应
C.在酸性条件下水解,水解产物只有一种
D.1 mol化合物X最多能与2 mol NaOH反应
【答案】C
4.下列关于苯乙烯()的叙述正确的是
A.苯乙烯不可能发生加成反应
B.苯乙烯不可能使酸性KMnO4溶液褪色
C.该分子中8个碳原子不可能在同一平面上
D.该分子中8个碳原子有可能在同一平面上
【答案】D
【解析】苯乙烯的分子结构中含有苯环和碳碳双键。苯分子具有平面正六边形结构,6个碳原子都在同一平面上。乙烯分子中所有原子均在同一平面上,分子中碳碳双键跟与之直接相连的4个原子在同一平面上。由此可推测苯乙烯分子中8个碳原子有可能在同一平面上。苯环和碳碳双键都能发生加成反应。碳碳双键能使酸性KMnO4溶液褪色。
5.下列有关糖类的说法中,正确的是
①在糖类中有高分子化合物,也有小分子化合物[来源:Zxxk.Com]
②有甜味的物质不一定是糖,糖类也不一定都有甜味
③糖类分子组成不一定都符合通式Cn(H2O)m,符合Cn(H2O)m的物质不一定都是糖类
④能发生银镜反应的糖类,结构中不一定都有醛基
⑤淀粉、纤维素有相同的分子通式(C6H10O5)n,但它们不是同分异构体
⑥淀粉、纤维素都属于混合物
⑦淀粉与纤维素通式相同,蔗糖与麦芽糖分子式相同,但单糖的分子式不完全相同
A.①② B.③④ C.⑤⑥⑦ D.全部
【答案】D
6.中成药银翘中含有的绿原酸具有较广泛的抗菌作用,其结构简式如图所示。下列有关绿原酸的说法不正确的是
A.绿原酸可通过酯化反应人工合成
B.1 mol绿原酸能与6 mol Na发生置换反应
C.1 mol绿原酸能与2 mol Br2发生加成反应
D.绿原酸能与NaHCO3溶液发生复分解反应
【答案】C
【解析】由于绿原酸的结构中含有酯基,故可通过酯化反应人工合成,A项正确;羟基、羧基均能与钠发生置换反应,由于1分子绿原酸中有5个羟基和1个羧基,故B项正确;酚羟基的邻位和对位能与Br2发生取代反应,碳碳双键能与Br2发生加成反应,由于1个绿原酸分子中只有1个碳碳双键,故1 mol绿原酸只能与1 mol Br2发生加成反应,C项错误;绿原酸中的羧基能与NaHCO3溶液发生复分解反应,D项正确。
7.如图所示与HOCH2CH2CH2COOH有关的三个反应,下列说法正确的是
A.1 mol W与足量金属钠反应生成氢气体积为22.4 L
B.上述①②③反应分别为缩聚反应、消去反应、消去反应
C.有机物Y、Z互为同分异构体
D.有机物Z可以发生加成反应和水解反应
【答案】C
8.[2017新课标Ⅰ]化合物H是一种有机光电材料中间体。实验室由芳香化合物A制备H的一种合成路线如下:
已知:
回答下列问题:
(1)A的化学名称是__________。
(2)由C生成D和E生成F的反应类型分别是__________、_________。
(3)E的结构简式为____________。
(4)G为甲苯的同分异构体,由F生成H的化学方程式为___________。
(5)芳香化合物X是F的同分异构体,X能与饱和碳酸氢钠溶液反应放出CO2,其核磁共振氢谱显示有4种不同化学环境的氢,峰面积比为6∶2∶1∶1,写出2种符合要求的X的结构简式____________。
(6)写出用环戊烷和2–丁炔为原料制备化合物的合成路线________(其他试剂任选)。
【答案】(1)苯甲醛
(2)加成反应 取代反应
(3)
(4)
(5)、、、(任写两种)
(6)
E与乙醇酯化反应生成F,E为,根据反应条件,D→E为消去反应,结合D的分子式及D的生成反应,则D为,所以C为,B为,再结合已知反应①,A为。
(1)根据以上分析可知A的名称是苯甲醛。
(2)C→D为C=C与Br2的加成反应,E→F是酯化反应;(3)E的结构简式为。
(4)F生成H的化学方程式为。
(5)F为,根据题意,其同分异构体中含有苯环、—COOH,先考虑对称结构,一种情况是其余部分写成两个—CH=CH2,则连接在苯环上不符合要求,其次是写成两个—CH3和一个—C≡CH,则其核磁共振氢谱显示有4种不同化学环境的氢,峰面积比为6∶2∶1∶1的有机物结构简式为、、、。
(6)根据已知②,环己烷需要先转变成环己烯,再与2-丁炔进行加成就可以连接两个碳链,再用Br2与碳链上双键加成即可,即路线图为:
。
【名师点睛】高考化学试题中对有机化学基础的考查题型比较固定,通常是以生产、生活的陌生有机物的合成工艺流程为载体考查有机化学的核心知识,涉及常见有机物官能团的结构、性质及相互转化关系,涉及有机物结构简式的确定、反应类型的判断、化学方程式的书写、同分异构体的识别和书写等知识的考查。它要求学生能够通过题给情境中适当迁移,运用所学知识分析、解决实际问题,这高考有机化学复习备考的方向。有机物的考查主要是围绕官能团的性质进行,常见的官能团:醇羟基、酚羟基、醛基、羧基、酯基、卤素原子等。这些官能团的性质以及它们之间的转化要掌握好,这是解决有机化学题的基础。有机合成路线的设计时先要对比原料的结构和最终产物的结构,官能团发生什么改变,碳原子个数是否发生变化,再根据官能团的性质进行设计。同分异构体类型通常有:碳链异构、官能团异构、位置异构等,有时还存在空间异构,要充分利用题目提供的信息来书写符合题意的同分异构体。物质的合成路线不同于反应过程,只需写出关键的物质及反应条件、使用的物质原料,然后进行逐步推断,从已知反应物到目标产物。本题较全面的考查了考生对有机物的性质、物质的反应类型、物质之间的相互转化关系和一些基本概念、基本理论的掌握和应用能力。
9.[2017新课标Ⅲ]氟他胺G是一种可用于治疗肿瘤的药物。实验室由芳香烃A制备G的合成路线如下:
回答下列问题:
(1)A的结构简式为____________。C的化学名称是______________。
(2)③的反应试剂和反应条件分别是____________________,该反应的类型是__________。
(3)⑤的反应方程式为_______________。吡啶是一种有机碱,其作用是____________。
(4)G的分子式为______________。
(5)H是G的同分异构体,其苯环上的取代基与G的相同但位置不同,则H可能的结构有______种。
(6)4-甲氧基乙酰苯胺()是重要的精细化工中间体,写出由苯甲醚()制备4-甲氧基乙酰苯胺的合成路线___________(其他试剂任选)。
【答案】
(1)—CH3
三氟甲苯
(2)浓硝酸/浓硫酸、加热 取代反应
(3)
吸收反应产物的HCl,提高反应转化率
(4)C11H11F3N2O3
(5)9
(6)
【解析】(1)反应①发生取代反应,应取代苯环取代基上的氢原子,根据C的结构简式和B的化学式,可确定A为甲苯,即结构简式为:—CH3
,C的化学名称为三氟甲苯。
(2)反应③是C上引入-NO2,C与浓硝酸、浓硫酸,并且加热得到,此反应类型为取代反应。
(3)根据G的结构简式,反应⑤发生取代反应,Cl取代氨基上的氢原子,即反应方程式为;吡啶的作用是吸收反应产物的HCl,提高反应转化率。
(6)根据目标产物和流程图,苯甲醚应首先与混酸反应,在对位上引入硝基,然后在铁和HCl作用下-NO2转化成-NH2,最后在吡啶作用下与CH3COCl反应生成目标产物,合成路线是:。
【名师点睛】考查有机物的推断与合成,采用正推和逆推相结合的方法,逐步分析有机合成路线,可推出各有机物的结构简式,然后分析官能团推断各步反应及反应类型。通常根据反应条件推断反应类型的方法有:(1)在NaOH的水溶液中发生水解反应,可能是酯的水解反应或卤代烃的水解反应。(2)在NaOH的乙醇溶液中加热,发生卤代烃的消去反应。(3)在浓H2SO4存在的条件下加热,可能发生醇的消去反应、酯化反应、成醚反应或硝化反应等。(4)能与溴水或溴的CCl4溶液反应,可能为烯烃、炔烃的加成反应。(5)能与H2在Ni作用下发生反应,则为烯烃、炔烃、芳香烃、醛的加成反应或还原反应。(6)在O2、Cu(或Ag)、加热(或CuO、加热)条件下,发生醇的氧化反应。(7)与O2或新制的Cu(OH)2悬浊液或银氨溶液反应,则该物质发生的是—CHO的氧化反应。(如果连续两次出现O2,则为醇→醛→羧酸的过程)。(8)在稀H2SO4加热条件下发生酯、低聚糖、多糖等的水解反应。(9)在光照、X2(表示卤素单质)条件下发生烷基上的取代反应;在Fe粉、X2条件下发生苯环上的取代。学a科.*网
10.[2016四川]高血脂严重影响人体健康,化合物E是一种临床治疗高血脂症的药物。E的合成路线如下(部分反应条件和试剂略):
请回答下列问题:
(1)试剂Ⅰ的名称是______,试剂Ⅱ中官能团的名称是______,第② 步的反应类型是_______。
(2)第①步反应的化学方程式是_____________。
(3)第⑥步反应的化学方程式是_____________。
(4)第⑦步反应中,试剂Ⅲ为单碘代烷烃,其结构简式是_________ 。
(5)C的同分异构体在酸性条件下水解,生成X、Y和CH3(CH2)4OH。若X含有羧基和苯环,且X和Y的核磁共振氢谱都只有两种类型的吸收峰,则X与Y发生缩聚反应所得缩聚物的结构简式是___________。
【答案】(1)甲醇 溴原子 取代反应
(2)
(3)
(4)CH3I
(5)
(2)根据题给转化关系知第①步反应为CH3CH(COOH)2和CH3OH在浓硫酸、加热的条件下发生酯化反应生成CH3CH(COOCH3)2和水,化学方程式为。
(3)根据题给转化关系推断C为,结合题给信息反应知在加热条件下反应生成,化学方程式为。
(4)试剂Ⅲ为单碘代烷烃,根据和的结构推断,试剂Ⅲ的结构简式是CH3I。
11.盐酸赛庚啶是一类抗凝血、抗过敏类新药,其关键中间体H的合成路线如下:
(1)D中含氧官能团名称为 和 。
(2)D→E的反应类型为 。
(3)C还原可得到D,C的分子式为C15H12O3,写出C的结构简式 。
(4)写出同时满足下列条件的E的一种同分异构体的结构简式 。
①含有两个苯环且能发生银镜反应;
②分子中只有4种不同化学环境的氢。
(5)请以为原料制备,写出制备的合成路线流程图(无机试剂任用,合成路线流程图示例见本题题干):________________________________________________________。
【答案】(1)羟基 羧基
(2)消去反应
(3)
(4)或
(5)
【解析】(1)D为,其中含氧官能团为羟基、羧基。
(4)E为,①含有两个苯环且能发生银镜反应,说明分子中含有醛基;②分子中只有4种不同化学环境的氢,满足条件的E的同分异构体有或。
(5)以为原料制备,根据流程图G→H的反应要求,首先需要制备,再将生成的还原成,再将羟基消去,最后与氢气加成即可,流程图为
。
12.有机物A是重要的化工合成原料,在医药、染料和香料等行业有着广泛的应用。由A制得某药物H的转化关系如图所示(A→G、G→H的反应条件和部分反应物已略去)。
请回答下列问题:
(1)已知有机物A的相对分子质量为106,且A中所含碳、氢、氧三种元素的质量之比为42∶3∶8,则A的结构简式为____________________,检验A中含氧官能团的方法是__________________________。
(2)下列关于药物H的说法正确的是_____________(填序号)。
A.H的分子式为C10H15NO B.该物质的核磁共振氢谱图中有9组峰
C.H属于芳香烃 D.H能发生加成反应、消去反应、氧化反应
(3)写出D→B的化学方程式:__________________________。
(4)反应①~⑤中属于取代反应的是_____________(填序号)。
(5)B和C反应生成F的化学方程式为__________________________。
(6)写出符合下列条件的G的同分异构体的结构简式:__________________________。
①既能发生消去反应,又能发生酯化反应;
②苯环上的一氯取代物只有两种,分子结构中没有甲基;
③能发生银镜反应。
【答案】(1)
加入新制氢氧化铜悬浊液,加热,有砖红色沉淀生成(或加入银氨溶液并水浴加热,生成光亮的银镜)
(2)ABD
(3)+NaOH+NaCl
(4)①②⑤
(5)++H2O
(6)
(3)~(5)由题意知A到B为加成反应,故B为苯甲醇,逆推可知D、E分别为、。则反应①为取代反应,反应②为卤代烃的水解反应,也属于取代反应,由题意知反应④为氧化反应,C为苯甲酸,故反应⑤为酯化反应,也属于取代反应。
(6)根据题中限定条件可知符合条件的G的同分异构体应含有一个羟基且与该羟基直接相连碳原子的邻位碳原子上有氢原子,含有醛基,具有较高的对称性。学·1科*0*网
________________________________________________________________________________________
________________________________________________________________________________________
________________________________________________________________________________________
________________________________________________________________________________________
________________________________________________________________________________________
________________________________________________________________________________________
________________________________________________________________________________________
________________________________________________________________________________________
________________________________________________________________________________________
________________________________________________________________________________________
________________________________________________________________________________________
________________________________________________________________________________________
轰轰烈烈与默默无闻
很多化学反应是轰轰烈烈的,比如燃烧、爆炸;还有更多的反应是悄无声息的,比如缓慢氧化、电化学腐蚀,它们从不显山露水,但通过慢慢积累能量,最终可能会引发轰轰烈烈的反应。轰轰烈烈的反应未必最重要,而默默无闻的反应也可能不可或缺。人生何尝不是如此?谁都愿意轰轰烈烈地干一番事业,搏一个青史留名。可是人类文明几千年,来往过客无数,青史留名能有几人?纵能留下些许痕迹,也必将被历史的长河冲击的荡然无存。所以老老实实做一个默默无闻的人吧,在默默无闻中积蓄能量,等待机会,终有一天你也会绽放光彩的。
相关试卷
这是一份高中化学专题13 选修5——有机化学基础,共34页。试卷主要包含了常见官能团及其性质,有机反应类型及重要的有机反应,限定条件下同分异构体的书写等内容,欢迎下载使用。
这是一份高中化学专题12 有机化学基础——备战2021年高考化学纠错笔记(学生版),共42页。试卷主要包含了下列表述错误的是,下列关于的说法正确的是,下列实验结论正确的是等内容,欢迎下载使用。
这是一份高中化学专题12 有机化学基础——备战2021年高考化学纠错笔记(教师版含解析),共70页。试卷主要包含了下列表述错误的是,下列关于的说法正确的是,下列实验结论正确的是等内容,欢迎下载使用。