


高中化学专题12 有机化学基础——备战2021年高考化学纠错笔记(教师版含解析)
展开
这是一份高中化学专题12 有机化学基础——备战2021年高考化学纠错笔记(教师版含解析),共70页。试卷主要包含了下列表述错误的是,下列关于的说法正确的是,下列实验结论正确的是等内容,欢迎下载使用。
专题12 有机化学基础
易错点1 混淆表达有机物组成和结构的化学用语
1.下列表述错误的是
A.甲酸甲酯的最简式:CH2O
B.2-乙基-1,3-丁二烯分子的键线式:
C.CO(NH2)2的结构简式:
D.异丁烷的比例模型:
【错因分析】有机物的表示包括最简式、分子式、电子式、结构式、结构简式、球棍模型、比例模型等等。不同化学用语表示有机物不同的信息,混淆这些表达式将不能准确辨析有机物的结构与性质。
【试题解析】甲酸甲酯的结构简式为:HCOOCH3,最简式:CH2O,A项正确;2-乙基-1,3-丁二烯分子的键线式:,B项正确;CO(NH2)2的结构简式:,C项正确;为异丁烷的球棍模型,D项错误。答案选D。
【参考答案】D
有机物的表示方法
概念及正确表示
易错情况
化学式
化学式
构成物质的元素原子的最简整数比,如:SiO2、NaCl
Si2O4、Na4Cl4
(非最简比)
分子式
构成物质的元素原子的真实个数关系,如:N2O4、C60
NO2、C
(非真实个数)
结构式
用元素符号和短线表示化合物(或单质)分子中原子的排列和结合方式的式子,如:
H-O---O-H
HO---OH
(未标出全部化学键)
结构简式
把结构式中的单键省略之后的一种简略表达形式,如:
CH3COOH
(碳氮键的连接错误)
电子式
离子型
在元素符号周围用小黑点“.”或小叉“×”来表示元素原子的最外层电子的式子,复杂阳离子和阴离子用[ ]括起来,标注带电荷数,如:
[]-
Cl-
(阴离子也括起来)
分子型
在元素符号周围用小黑点“.”或小叉“×”来表示元素原子的最外层电子的式子,标出共用电子对和孤电子对,如:∶N N∶
∶NN∶
(注意三键的书写)
球棍模型
用圆球表示不同的原子,用短线表示化学键的式子。如:异丁烷的球棍模型
主要错误是原子的相对大小错误
比例模型
用圆球表示不同的原子的式子。如:甲烷的球棍模型
1.下列说法正确的是
A.2—丁醇的结构简式: B.羟基的电子式:
C.乙烯的最简式:C2H4 D.间二甲苯也称为1,4—二甲基苯
【答案】A
【解析】2-丁醇的主链有4个碳原子,2号碳上有一个羟基,结构简式为:,A项正确; 羟基的电子式为:,B项错误;最简式是用元素符号表示化合物分子中各元素的原子个数比的最简关系式,乙烯的分子式为:C2H4,最简式为CH2,C项错误;间二甲苯也称为1,3-二甲基苯,D项错误。答案选A。
易错点2 有机物命名思维混乱
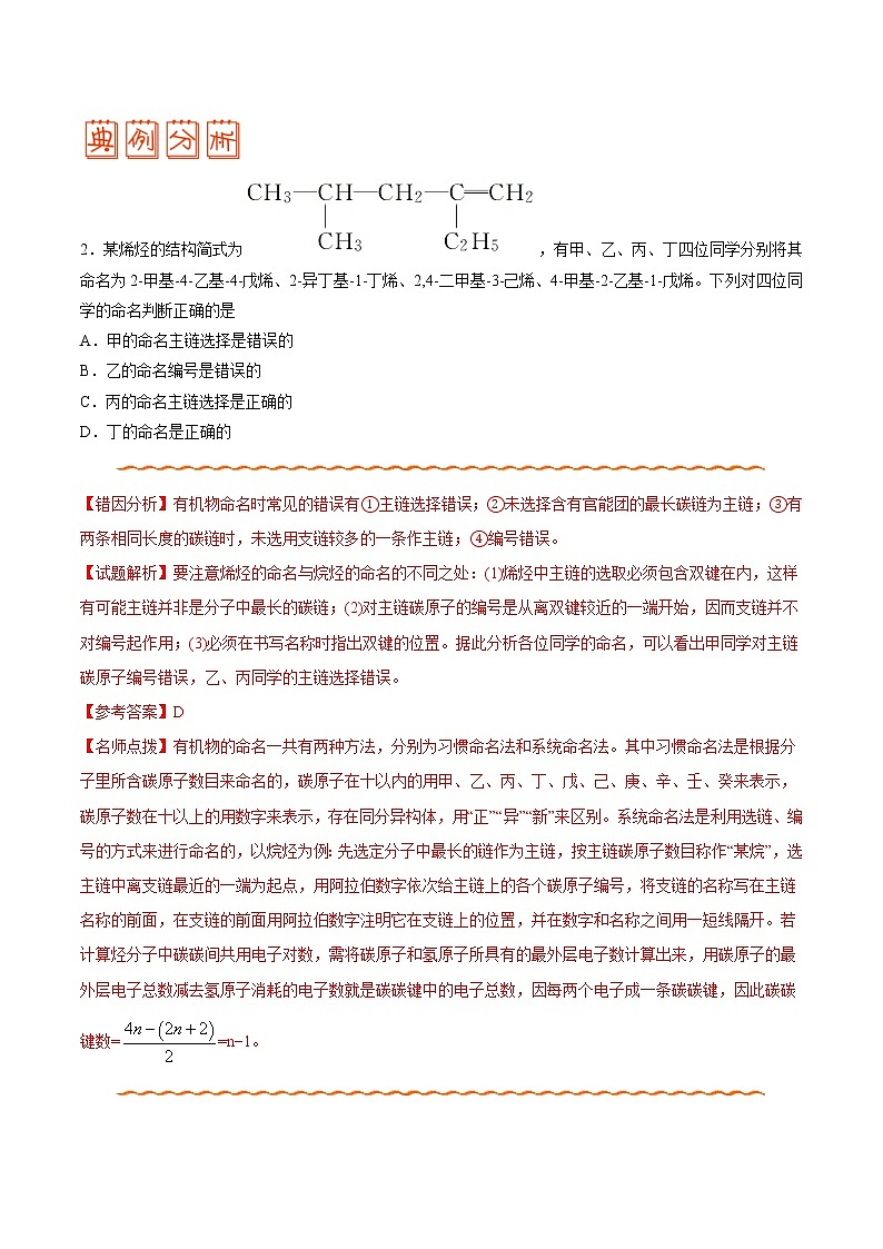
2.某烯烃的结构简式为,有甲、乙、丙、丁四位同学分别将其命名为2甲基4乙基4戊烯、2异丁基1丁烯、2,4二甲基3己烯、4甲基2乙基1戊烯。下列对四位同学的命名判断正确的是
A.甲的命名主链选择是错误的
B.乙的命名编号是错误的
C.丙的命名主链选择是正确的
D.丁的命名是正确的
【错因分析】有机物命名时常见的错误有①主链选择错误;②未选择含有官能团的最长碳链为主链;③有两条相同长度的碳链时,未选用支链较多的一条作主链;④编号错误。
【试题解析】要注意烯烃的命名与烷烃的命名的不同之处:(1)烯烃中主链的选取必须包含双键在内,这样有可能主链并非是分子中最长的碳链;(2)对主链碳原子的编号是从离双键较近的一端开始,因而支链并不对编号起作用;(3)必须在书写名称时指出双键的位置。据此分析各位同学的命名,可以看出甲同学对主链碳原子编号错误,乙、丙同学的主链选择错误。
【参考答案】D
【名师点拨】有机物的命名一共有两种方法,分别为习惯命名法和系统命名法。其中习惯命名法是根据分子里所含碳原子数目来命名的,碳原子在十以内的用甲、乙、丙、丁、戊、己、庚、辛、壬、癸来表示,碳原子数在十以上的用数字来表示,存在同分异构体,用“正”“异”“新”来区别。系统命名法是利用选链、编号的方式来进行命名的,以烷烃为例:先选定分子中最长的链作为主链,按主链碳原子数目称作“某烷”,选主链中离支链最近的一端为起点,用阿拉伯数字依次给主链上的各个碳原子编号,将支链的名称写在主链名称的前面,在支链的前面用阿拉伯数字注明它在支链上的位置,并在数字和名称之间用一短线隔开。若计算烃分子中碳碳间共用电子对数,需将碳原子和氢原子所具有的最外层电子数计算出来,用碳原子的最外层电子总数减去氢原子消耗的电子数就是碳碳键中的电子总数,因每两个电子成一条碳碳键,因此碳碳键数==n−1。
有机化合物命名的“五个”原则和“五个”必须
1.有机物命名的“五个”原则(以烷烃为例)
(1)最长——主链最长。
选取的主链是所有的碳链中最长的,称为某烷。如:
在这个烷烃分子中有多条碳链,最长碳链为十个碳原子。称为“癸烷”。
(2)最多——支链最多。
如果选取碳链中最长的碳链有多条时,选择含支链最多的一条碳链作命名的主链。如:
在这个烷烃分子中有十个碳原子的碳链共有两条,1中含有五个支链,2中含有四个支链。
(3)最近——编号离支链最近。
对所选定的主链上的碳原子进行编号时,要选择离支链最近的一端碳原子开始编号。如:
左边的碳原子离支链最近,因此这个分子中碳原子的编号应该从左边的碳原子开始。
正确命名:2,4,6,8四甲基3乙基癸烷。
(4)最小——支链序号之和最小。
如果在主链两端等距离的地方出现相同取代基时,按取代基所在位置序号之和最小者给取代基定位。如:
错误命名:3,5,5三甲基庚烷;
正确命名:3,3,5三甲基庚烷。
(5)最简——靠近起点的取代基要简单。
在主链两端等距离的地方出现不同的取代基时,从靠近简单取代基的一端开始编号。如:
错误命名:3乙基5甲基庚烷;
正确命名:3甲基5乙基庚烷。
2.有机物命名的“五个”必须
(1)取代基的位号必须用阿拉伯数字“2、3、4……”标明;
(2)主链上有相同取代基时,必须将这些取代基合并起来,并用中文数字“二、三、四……”表明取代基的个数;
(3)位号之间必须用逗号“,”隔开(不能用顿号“、”或小黑点“·”);
(4)阿拉伯数字与汉字之间,必须用短线“”相连;
(5)若有多种取代基,不管其位号大小如何,都必须先写简单的取代基,后写复杂的取代基。
2.写出下列化合物的名称或结构简式:
(1)某烃的结构简式为,此烃名称为______________。
(2)某烃的结构简式为,可命名为___________________________。
(3)2,5-二甲基-2,4-己二烯的结构简式为________________________________。
(4)某烃的结构简式为,可命名为________________。
【答案】3-甲基-2-丙基-1-戊烯
(2)1-甲基-3-乙基苯
(3)
(4)2,4-二甲基-3-乙基戊烷
【解析】命名烯烃,所选取的主链必须为含所有双键碳原子在内的最长碳链,且从靠近双键碳原子的一端开始编号。书写时,应先选主链,再编号,最后取代基。
易错点3 混淆溶液褪色原理导致出错
3.某有机物的结构简式如下,下列有关该有机物的叙述中不正确的是
A.其分子式为 C9H10O
B.能使酸性高锰酸钾溶液褪色
C.一定条件下,1mol 该有机物理论上最多能与 4mol H2 发生加成反应
D.一定条件下,1mol 该有机物理论上最多能与 4mol Br2 发生加成反应
【错因分析】选项C与D是解答的易错点,注意苯环结构的特殊性,苯分子中不存在碳碳双键,也不存在碳碳单键,而是一种介于二者之间的一种特殊的化学键。苯能与氢气发生加成反应,但与溴水不能发生加成反应,而是发生萃取。
【试题解析】根据结构简式可判断其分子式为C9H10O,A项正确;分子中含有碳碳双键和羟基,能使酸性高锰酸钾溶液褪色,B项正确;碳碳双键和苯环均能与氢气发生加成反应,则一定条件下,1mol该有机物理论上最多能与4mol H2发生加成反应,C项正确;苯环与溴不能发生加成反应,碳碳双键可以,则一定条件下,1mol 该有机物理论上最多能与1 mol Br2发生加成反应,D项错误。答案选D。
【参考答案】D
有机物使某些溶液褪色的常见误区
误区一 溴水和溴的四氯化碳溶液
因溶剂的不同而引起化学性质的不同,如溴水能与二氧化硫发生氧化还原反应,而溴的四氯化碳溶液与二氧化硫不反应,故溴的四氯化碳溶液可用来鉴别二氧化硫和乙烯,而溴水不能。
苯和烯烃都能使溴水褪色,但前者发生的是物理变化,是利用溴在苯中和水中溶解能力的不同,用苯将溴水中的溴萃取出来。烯烃使溴水褪色是发生了化学变化即加成反应。烯烃能使溴的四氯化碳溶液褪色,但苯不能。前者因发生加成反应而褪色,而后者能与四氯化碳互溶且又不能与溴反应。
误区二 高锰酸钾酸性溶液
烯烃可使高锰酸钾酸性溶液褪色,而苯不能,故可用此方法检验烯烃和苯。
苯的部分同系物能使高锰酸钾酸性溶液褪色,但苯及与苯环直接相连的碳原子上无氢原子的苯的同系物(如等)却不能使高锰酸钾酸性溶液褪色。
3.感光性高分子也称为“光敏性高分子”,是一种在彩电荧光屏及大规模集成电路制造中应用较广的新型高分子材料。某种感光性高分子化合物的结构简式为。对此高聚物的性质判断不正确的是
A.在酸性条件下可以发生水解 B.此高聚物不能使溴水褪色
C.此高聚物可以使酸性高锰酸钾溶液褪色 D.此高聚物水解后可得到另外一种高聚物
【答案】B
【解析】此高聚物中含有酯基,故在酸性条件下可发生水解,A项正确;此高聚物中含有,可使溴水褪色,B项错误;此高聚物中含有,可使酸性高锰酸钾溶液褪色,C项正确;此高聚物水解可生成和,其中为高分子化合物,D项正确。答案选B。
易错点4 对醛的组成、结构和性质掌握不牢而出错
4.丙烯醛的结构简式为CH2=CHCHO,下列有关其性质的叙述中错误的是
A.能使酸性高锰酸钾溶液褪色
B.在一定条件下与H2充分反应生成1−丙醇
C.用溴水即可检验其中的碳碳双键
D.在一定条件下能被空气氧化
【错因分析】不能正确分析题中有机物结构是出错最大原因,注意题中所给物质既含有醛基又含有碳碳双键。
【试题解析】CH2=CH−CHO中含C=C和−CHO,结合烯烃和醛的性质来解答。CH2=CHCHO含C=C和醛基,能使酸性高锰酸钾溶液褪色,A项正确;C=C、−CHO均与氢气发生加成反应,则在一定条件下与H2充分反应生成1−丙醇,B项正确;碳碳双键和醛基,均与溴水反应,则不能用溴水检验其中的碳碳双键,C项错误;C=C、−CHO都能被氧化,则在一定条件下能被空气氧化,D项正确。答案选C。
【参考答案】C
对醛的组成、结构和性质的认识误区
误区一 能发生银镜反应的有机物与醛的关系
含有醛基的有机物都能与银氨溶液和新制氢氧化铜反应,它们的结构中一定都含有醛基,但不一定是醛,如甲酸、葡萄糖等,前者属于羧酸类,后者属于糖类。
误区二 醛基与羰基的区别
二者结构中都含有1个碳氧双键。当羰基结合1个氢原子后,就成为醛基,只有当羰基与2个碳原子相连时,得到的有机物才是酮。
误区三 分子中原子的位置关系
甲醛中的4个原子位于同一平面,但乙醛中的7个原子却不在同一平面上,但苯甲醛中的所有原子有可能在一个平面上。
误区四 醛也能与硝酸银溶液反应
醛能与银氨溶液反应,往往认为其一定能与硝酸银溶液反应,因为硝酸银溶液中c(Ag+)更大,氧化性应该更强。但是忽略了银镜反应必须在碱性条件下进行。另外,醛能与新制氢氧化铜悬浊液反应,但却不能与硫酸铜溶液反应,也不能与长久放置的氢氧化铜反应。
4.喹啉醛()可用于合成抗肿瘤药物,下列关于喹啉醛的说法错误的是
A.与互为同系物 B.所有碳原子可能处于同一平面
C.苯环上的一氯代物有2种 D.能发生氧化反应和加成反应
【答案】C
【解析】与的结构相似,分子组成上相差1个CH2,二者互为同系物,A项正确; 分子中的两个环和醛基均为平面结构,则所有碳原子可能处于同一平面,B项正确;分子中的苯环上有4种不同化学环境的H原子,苯环上的一氯代物有4种,C项错误;能燃烧发生氧化反应,两个环及醛基都可与氢气发生加成反应,D项正确。答案选C。
易错点5 有机分子中线、面关系不清
5.下列关于的说法正确的是
A.所有的碳原子不可能在同一平面内
B.最多只可能有9个碳原子在同一平面内
C.有7个碳原子可能在同一条直线上
D.只可能有5个碳原子在同一条直线上
【错因分析】不能正确理解碳碳单键旋转的思想导致误选。
【试题解析】由图可以看出,只有虚线c上的碳原子共直线,从而得出共直线的碳原子只可能为5个。
共平面碳原子的判断,应以乙烯式结构为主,平面a和平面b共用两个原子,两个平面可能重合,另外直线c上的所有原子一定在平面b内,从而得出共平面的碳原子可能为所有碳原子。
【参考答案】D
巧妙分割,判断有机物分子中原子的共线和共面
1.记住几种有机物分子的空间构型
(1)甲烷,正四面体形结构,C原子居于正四面体的中心,分子中的5个原子中没有任何4个原子处于同一平面内。其中任意三个原子在同一平面内,任意两个原子在同一直线上。
(2)乙烯,平面形结构,分子中的6个原子处于同一平面内,键角为120 ˚。
(3)乙炔H—C≡C—H,直线形结构,分子中的4个原子处于同一直线上。同一直线上的原子当然也处于同一平面内。
(4)苯,平面形结构,分子中的12个原子都处于同一平面内。
【特别提示】(1)以上4种分子中的H原子如果被其他原子(如C、O、N、Cl等)所取代,则取代后的分子构型基本不变。
(2)共价单键可以自由旋转,共价双键和共价三键则不能旋转。
(3)有关判断规律
①任何两个直接相连的原子在同一直线上。
②任何满足炔烃结构的分子,若只含一个碳碳三键,与其三键碳相连的所有原子均在同一直线上。
③在中学所学的有机物中,所有的原子能够共平面的有
2.巧妙分割,“分片”组合
(1)一点定面
若在分子结构中有一个碳原子形成四个单键,则该分子中所有原子不可能共面。
(2)巧分割,妙组合
若要分析有机物中碳原子的共线、共面问题,要进行单元分割,必要时要兼顾分子对称性。
如:下面分子中共面碳原子、共线碳原子最多各有几个?
由于苯环为平面正六边形结构,该有机物的碳架结构如下:
由上图可截取出3种分子的片断,由于单键可以旋转,再根据乙烯、乙炔、苯的分子构型,即确定共面碳原子最多有12个,共线碳原子有6个。
5.下列关于的说法正确的是
A.所有碳原子可能共平面 B.除苯环外的碳原子共直线
C.最多只有4个碳原子共平面 D.最多只有3个碳原子共直线
【答案】A
【解析】根据常见的有机化合物中,甲烷是正四面体结构,乙烯和苯是平面型结构,乙炔是直线型结构,其它有机物可在此基础上进行共线、共面分析判断,注意单键可以旋转,而碳碳双键和碳碳三键不能旋转。
碳碳单键可以旋转,乙炔与乙烯所在的平面一定共面,乙烯所在的平面与苯所在的平面可能在同一平面上,所以所有C原子可能共平面,A项正确;乙炔分子是直线型分子,四个原子在同一条直线上,与碳碳三键连接的苯环上的C原子及苯环对位的C原子在同一直线上,与苯环连接的亚甲基C原子取代苯分子的H原子位置,在该直线上,乙烯是平面型结构,键角是120°,所以共线的原子共有2个,因此除苯环外的C原子不可能共直线,B项错误;苯分子是平面分子,乙炔是直线型分子,在苯环平面上;乙烯是平面分子,甲基、亚甲基取代乙烯分子中H原子的位置,因此在乙烯分子的平面上,由于碳碳单键可以旋转,乙烯所在的平面与苯所在的平面可能在同一平面上,因此所有C原子可能共平面,C项错误;苯分子是平面型结构,苯环处于对位的C原子及与该原子连接的原子在同一直线上,所以苯分子中共线的原子共有4个,乙炔是直线型结构,共线的原子共有4个,乙烯是平面型结构,共线的原子共有2个,最多只有5个C共直线,D项错误。答案选A。
【名师点睛】分析有机物的原子共面问题时,重点掌握C−C、C=C、C≡C和苯的空间结构特点,有机物中的原子共平面问题可以直接联想甲烷的正四面体结构、乙烯的平面型结构、乙炔的直线型结构和苯的平面型结构,对有机物进行肢解,分部分析,另外要重点掌握碳碳单键可旋转、双键和三键不可旋转。有机物中的原子共平面问题可以直接联想甲烷的正四面体结构、乙烯的平面型结构、乙炔的直线型结构和苯的平面型结构,对有机物进行肢解,分部分析,另外要重点掌握碳碳单键可旋转、双键和三键不可旋转。
易错点6 混淆常见的糖类化合物的概念和性质
6.下列实验结论正确的是
实验操作
现象
结论
A
淀粉溶液中加入碘水
溶液变蓝
说明淀粉没有水解
B
将乙醇与酸性重铬酸钾(K2Cr2O7)溶液混合
橙色溶液变为绿色
乙醇具有还原性
C
蔗糖溶液中加入稀硫酸,水解后加入银氨溶液,水浴加热
未出现银镜
水解的产物为非还原性糖
D
将新制Cu(OH)2与葡萄糖溶液混合加热
产生红色沉淀(Cu2O)
葡萄糖具有氧化性
【错因分析】本题易错选A项,误认为淀粉溶液中加入碘水,碘水变蓝就说明淀粉没有水解,实际上淀粉部分水解也能使碘水变蓝。
【试题解析】淀粉溶液中加入碘水,溶液变蓝,说明溶液中还存在淀粉,淀粉可能部分水解,不能说明淀粉没有水解,A项错误;乙醇具有还原性,能被橙色的酸性重铬酸钾溶液氧化生成绿色的Cr3+,B项正确;蔗糖溶液中加入稀硫酸水解后溶液呈酸性,在酸性条件下,葡萄糖与银氨溶液不能发生银镜反应,C项错误;葡萄糖与新制Cu(OH)2反应生成砖红色沉淀氧化亚铜,表现了葡萄糖的还原性,D项错误。答案选B。
【参考答案】B
糖类考查中常见的误区
误区一 糖类=碳水化合物
最初人们发现的糖的分子组成均满足通式Cm(H2O)n,但是,随着化学学科的发展,人们发现,有些糖的组成并不满足该通式,如鼠李糖的分子式是C6H12O5。而满足该通式的有机物不一定是糖,如乙酸(CH3COOH)的分子式可表示为C2(H2O)2。
误区二 糖类物质都能溶于水
受日常生活中糖的影响,误认为糖类物质都能溶于水,其实日常食用的淀粉及蔬菜中的纤维素在常温下都不溶于水。
误区三 淀粉和纤维素互为同分异构体
单糖中的葡萄糖和果糖互为同分异构体,二糖中的蔗糖和麦芽糖互为同分异构体,而淀粉和纤维素的分子组成均可用(C6H10O5)n表示,故误认为淀粉和纤维素也互为同分异构体。其实淀粉和纤维素都是混合物,不互为同分异构体。
误区四 对反应条件认识不清导致出错
蔗糖等非还原性糖在酸作催化剂时加热水解的产物中含有还原性的葡萄糖,常采用银镜反应或与新制的氢氧化铜悬浊液反应来检验产物中的葡萄糖,而这两个反应都需在碱性条件下才能进行,水解后的溶液呈酸性,必须先加碱使其呈碱性,然后再进行检验。若对此认识不清,则会出错。
6.下列说法正确的是
A.淀粉和纤维素的化学式均为(C6H10O5)n,故两者互为同分异构体
B.苯和甲苯互为同系物,均能使酸性KMnO4溶液褪色
C.淀粉、油脂、蛋白质都是高分子化合物,均能发生水解反应
D.煤的气化和液化可获得清洁的燃料或化工原料
【答案】D
【解析】淀粉和纤维素的化学式均为(C6H10O5)n,但两者的n值不同,故两者不互为同分异构体,A项错误; 苯和甲苯互为同系物,甲苯可以使酸性KMnO4溶液褪色,而苯不能使酸性KMnO4溶液褪色,B项错误;油脂不是高分子化合物,C项错误;煤的气化和液化可获得清洁的燃料或化工原料,D项正确。答案选D。
易错点7 聚合物结构分析错误
7.聚乙烯胺可用于合成染料Y,增加纤维着色度,乙烯胺(CH2=CHNH2)不稳定,所以聚乙烯胺常用聚合物X水解法制备。
下列说法不正确的是
A.乙烯胺与CH3CH=NH互为同分异构体
B.测定聚乙烯胺的平均相对分子质量,可得其聚合度
C.聚合物X在酸性或碱性条件下发生水解反应后的产物相同
D.聚乙烯胺和R−N=C=S合成聚合物Y的反应类型是加成反应
【错因分析】聚合物X分子中含有酰胺键,根据水解原理水解产物为聚乙烯胺和甲酸,由于聚乙烯胺具有碱性,能和酸反应,而甲酸具有酸性,能和碱反应,所以在酸性或碱性条件下发生水解反应后的产物不同,易造成错解。
【试题解析】乙烯胺(CH2=CHNH2)与CH3CH=NH,分子式相同,结构不同,互为同分异构体,A项正确; 聚合物平均相对分子质量为平均聚合度与链节式量的乘积,测定聚乙烯胺的平均相对分子质量,可得其聚合度,B项正确;聚合物X分子中含有酰胺键,根据水解原理水解产物为聚乙烯胺和甲酸,由于聚乙烯胺具有碱性,能和酸反应,而甲酸具有酸性,能和碱反应,所以在酸性或碱性条件下发生水解反应后的产物不同,C项错误;由Y的结构可知,聚乙烯胺和R−N=C=S合成聚合物Y的反应是N=C的双键打开,聚乙烯胺断开氨基上的N−H键,H原子加到N原子上,剩余基团加到C原子上,发生的是加成反应,D项正确。答案选C。
【参考答案】C
聚合物结构书写中的误区
误区一 加聚产物结构书写错误
把与碳碳双键相连的原子(除氢原子外)或原子团书写在高聚物的主链上而导致出错。如n。此类问题需要进一步认识是哪些原子发生加聚反应。
误区二 缩聚物结构书写错误
缩聚物的端基原子(原子团)漏写或端基原子(原子团)位置颠倒,迷惑学生。如HOOC—COOH+HOCH2—CH2OH或。
误区三 加聚物单体结构判断出错
高聚物结构中出现碳碳双键,对其单体的结构进行判断时,经常因遗漏碳碳三键单体或共轭二烯烃单体而导致无法确定单体或单体确定错误。
7.聚四氟乙烯()是不粘锅涂覆物质的主要成分。下列关于聚四氟乙烯的说法,不正确的是
A.能使高锰酸钾酸性溶液褪色 B.单体是CF2=CF2
C.可由加聚反应得到 D.属于高分子化合物
【答案】A
【解析】聚四氟乙烯的结构中并不含有碳碳双键,无法使高锰酸钾溶液褪色,A项错误;由聚四氟乙烯的结构可知其单体为CF2=CF2,B项正确;由单体CF2=CF2通过加聚反应可获得聚四氟乙烯,C项正确;聚四氟乙烯是高分子有机化合物,D项正确。答案选A。
易错点8 忽略官能团保护错误设计合成路线
8.肉桂酸甲酯M常用于调制具有草莓、葡萄、樱桃等香味的食用香精。M属于芳香族化合物,苯环上只含一个直支链,能发生加聚反应和水解反应。测得M的摩尔质量为162 g·mol-1,只含碳、氢、氧三种元素,且原子个数之比为5∶5∶1。
请回答下列问题:
(1)肉桂酸甲酯的结构简式是__________________________。
(2)G为肉桂酸甲酯的一种同分异构体,其分子结构模型如图所示(图中球与球之间连线表示单键或双键)。G的结构简式为________________________________________________。
(3)以芳香烃A为原料合成G的路线如图所示:
①化合物E中的含氧官能团有______________________(填名称)。
②E→F的反应类型是______________________,F→G的化学方程式为______________________。
③写出同时符合下列条件的F的同分异构体的结构简式(只写一种):______________________。
i.分子内含苯环,且苯环上只有一个支链;
ii.在催化剂作用下,1 mol该物质与足量氢气充分反应,消耗5 mol H2;
iii.不能发生水解反应。
④框图中D到F的转化,先发生催化氧化,后发生消去反应,能不能先发生消去反应,后发生催化氧化?______________(填“能”或“不能”);理由是____________________________________________。
【错因分析】本题若忽视叔醇不能被氧化,而碳碳双键在醛催化氧化过程中,也能被氧化,会错答第(3)问中的第④小题。
【参考答案】(1)
(2)
(3)①羧基、羟基
②消去反应
③(任写一种)
④不能 —OH直接相连的碳原子上没有氢原子,该醇羟基不能被催化氧化。如果先消去,生成碳碳双键,在醛催化氧化过程中,碳碳双键也会被氧化,导致副产物增多
【试题解析】(1)由题意知肉桂酸甲酯的最简式为C5H5O,设它的分子式为(C5H5O)n,因M=162 g·mol-1,则有(60+5+16)n=162,n=2,故它的分子式为C10H10O2。结合题意知,肉桂酸甲酯分子中含有苯环、酯基(—COO—)和碳碳双键,因为苯环上只含一个直支链,故苯环上的直支链为—CH=CH—COOCH3。
(2)根据分子结构模型知,黑球表示碳原子,白球表示氢原子,花球表示氧原子。根据碳原子形成四个共价键(一个双键视为两个共价键),氧原子形成两个共价键,氢原子形成一个共价键,可推知G的结构简式。(3)根据框图中的反应条件、分子式和结构简式知,A到B发生加成反应,B到C发生水解反应,C到D是醇羟基发生催化氧化反应,D到E是醛基发生催化氧化反应,E到F发生消去反应,F到G发生酯化反应。A、B、C、E、F的结构简式分别为、、、、。
官能团保护的常用方法
碳碳双键、酚羟基、醛基在反应中均易被氧化,通常需要进行保护。
(1)碳碳双键的保护:先与HX(X=Cl、Br等)加成,然后再消去。
(2)酚羟基的保护:先与CH3I发生取代反应生成醚,然后再与HI反应。
(3)醛基的保护:先与醇反应生成缩醛,然后缩醛再水解重新生成醛基。
8.食品添加剂必须严格按照食品安全国家标准的规定使用。作为食品添加剂中的防腐剂G可经下列反应路线得到(部分反应条件略)。则下列说法不正确的是
A.A与苯酚在分子组成上相差一个原子团,它们互为同系物
B.常温下A和浓溴水发生加成反应
C.经反应和保护的官能团是羟基
D.1molE物质最多可与2molNaOH反应
【答案】B
【解析】A与苯酚在分子组成上相差一个CH2原子团,且A也属于酚类,所以它们互为同系物,A项正确;常温下A和浓溴水发生取代反应,B项错误;因为酚羟基易被氧化,所以经反应A→B和D→E是为了保护官能团羟基,C项正确;1molE物质最多可与2molNaOH反应,D项正确。答案选B。
易错点9 不能灵活分析有机合成综合题目
9.氯丁橡胶有良好的物理机械性能,在工业上有着广泛的应用。2−氯−1,3−丁二烯是制备氯丁橡胶的原料,它只比1,3−丁二烯多了一个氯原子,但由于双键上的氢原子很难发生取代反应,不能通过1,3−丁二烯直接与氯气反应制得。工业上主要用丙烯、1,3−丁二烯为原料合成氯丁橡胶和医药中间体G,,合成路线如下:
已知:①B、C、D均能发生银镜反应;
②RCH2COOH
(1)A的顺式异构体的结构简式为______。
(2)C中含氧官能团的名称是________,反应B到C的反应类型为____。
(3)写出E→F反应的化学方程式:_______。
(4)与D互为同系物的医药中间体G的同分异构体有_____种。
(5)用简要语言表述检验B中所含官能团的实验方法:_______。
(6)以A为起始原料合成氯丁橡胶的线路为(其它试剂任选)______。合成路线流程图示例如下:
【错因分析】本题易错点为检验B中所含官能团的方法。对于有机物CH2=CHCHO,先加入氢氧化铜悬浊液,加热,出现砖红色沉淀,证明含有醛基;加入足量的硫酸酸化,再加入溴水,溶液褪色,证明含有碳碳双键;若先加溴水,溴不仅与碳碳双键加成,还要氧化醛基,无法鉴别两种官能团。
【试题解析】根据流程图,1,3−丁二烯与溴发生1,4加成,生成A,A为1,4−二溴−2−丁烯();与氢气加成后生成1,4−二溴丁烷();丙烯催化氧化生成B,B为CH2=CHCHO,C的相对分子质量比B大18,说明B与水加成反应生成C,C为HOCH2−CH2−CHO,催化氧化生成D(丙二醛),与银氨溶液反应生成E(丙二酸),与乙醇酯化生成F();根据信息,F()与反应生成,进一步反应生成G(),据此解答。
(1)A为1,4−二溴−2−丁烯(),其顺式异构体的结构简式为;
(2)C为HOCH2−CH2−CHO,含有的含氧官能团是羟基、醛基;B与水加成反应生成C,所以反应B到C的反应类型为加成反应;
(3)有机物E为丙二酸,与乙醇在浓硫酸加热条件下发生酯化反应生成F(),化学方程式为:HOOCCH2COOH+2C2H5OHC2H5OOCCH2COOC2H5+2H2O;
(4)有机物G的分子式为C6H10O2,与D互为同系物,有机物为二元醛类,满足条件的有机物可看作正丁烷或异丁烷中的两个氢原子被两个醛基取代的产物,用定一移一的方法分析可能的结构共有9种;
(5)有机物B为CH2=CHCHO,含有醛基和碳碳双键,由于醛基的还原性较强,先检验醛基,然后再检验碳碳双键;具体操作如下:取少量B于试管中,加入足量银氨溶液,水浴加热有银镜生成,证明B中有醛基;再加酸酸化,滴入少量溴的四氯化碳溶液,溶液褪色,证明含有碳碳双键;
(6)A为,在碱性条件下发生取代反应生成二元烯醇,然后再与氯化氢发生加成反应生成,该有机物在浓硫酸作用下发生消去反应生成;该有机物发生加聚反应生成高分子;具体流程为:。
【参考答案】(1)
(2)羟基、醛基 加成反应
(3)HOOCCH2COOH+2C2H5OHC2H5OOCCH2COOC2H5+2H2O
(4)9
(5)取少量B于试管中,加入足量银氨溶液,水浴加热有银镜生成,证明B中有醛基;再加酸酸化,滴入少量的四氯化碳溶液,溶液褪色,证明含有碳碳双键
(6)
有机合成综合题中的常见误区
误区一 转化缺乏依据
在所给合成路线中,有时存在一步或两步的变化是中学有机化学中未曾学习过的,此时推断过程往往难以进行下去。在这种情况下,应该结合变化前后两种有机物在碳链结构、官能团等方面的差异去寻找突破口,切勿主观臆造化学反应使转化缺乏依据。
误区二 混淆反应条件
有机化学反应大多需要在一定条件下才能进行,有些条件只是在浓度上的差异,如酯化反应一般用浓硫酸,而酯的水解一般用稀硫酸即可;卤代烃的取代反应需在氢氧化钠水溶液中进行,而卤代烃的消去反应则需在氢氧化钠醇溶液中进行等。有些催化剂可能是与反应物发生反应的生成物,如苯的卤代反应,一般加入铁作催化剂,而实际起催化作用的是卤化铁,有时题目给出了卤化铁,但学生由于思维定势,就会出现错误。
误区三 忽视相对分子质量的变化
化学反应一定遵守质量守恒(原子守恒)定律。有机化学反应中常有无机小分子(如水分子)参加或生成,若忽视反应前后有机物相对分子质量变化这一重要条件,就会使问题的解决变得困难。
误区四 忽视题给隐含信息
解决题目问题的某些条件往往隐含在合成路线中或在题给的需要学生解决的问题中,由于没有认真审题而忽略了这些信息,往往导致题目的问题不能解决。
9.有机高分子化合物M的一种合成路线如下:
已知:Ⅰ.;
Ⅱ.;
Ⅲ.+R3CHO。
请回答:
(1)A的结构简式为 。
(2)下列说法不正确的是 。
a.C+DE的反应类型为加成反应
b.B的结构简式为
c.C的分子中有8个原子在同一直线上
d.F中所含官能团的名称为羟基和醛基
(3)写出H+IM的化学方程式 。
(4)参照上述合成路线和相关信息,以甲醇和一氯环己烷为有机原料(无机试剂任选),设计制备己二酸二甲酯的合成路线: 。
(5)在催化剂、加热条件下,G与氧气反应生成Q(C9H8O3),写出同时满足下列条件的Q的同分异构体的结构简式 。
①除苯环外不含其他环状结构,且核磁共振氢谱有6 组吸收峰;
②能与FeCl3溶液发生显色反应;
③能与NaHCO3溶液反应生成CO2。
【答案】(1) (2)cd
(3)n+n+(2n-1)H2O[或
n+n+(2n-1)H2O]
(4)OHCCH2CH2CH2CH2CHOHOOCCH2CH2CH2CH2COOH
CH3OOCCH2CH2CH2CH2COOCH3
(5)
【解析】本题考查有机物的结构与性质、同分异构体的书写、有机反应路线设计、有机合成等,是对有机化学基础知识的综合考查。(1)根据合成路线分析A的结构中有苯环,且A能与Br2发生加成反应生成B,又A的分子式为C8H8,所以A的结构简式为。(2)结合已知反应和F、G的结构简式,可推出C为,E为,从而推出D为,故C+DE的反应类型为加成反应,B的结构简式为,C为,分子中有6个原子在同一直线上,观察F的结构简式可知F中所含官能团的名称为醛基,故答案是cd。(4)以甲醇和一氯环己烷为有机原料制备己二酸二甲酯,可以先让一氯环己烷发生消去反应生成环己烯,再利用已知信息Ⅲ中反应将环己烯氧化得到己二醛,己二醛经催化氧化得到己二酸,最后将己二酸与甲醇发生酯化反应即可得到产品己二酸二甲酯。(5)在催化剂、加热条件下,G与氧气反应生成Q(C9H8O3),则Q的结构简式为,能与FeCl3溶液发生显色反应,说明有酚羟基(—OH),能与NaHCO3溶液反应生成CO2,说明有羧基(—COOH),又Q的同分异构体除苯环外不含其他环状结构,且核磁共振氢谱有6 组吸收峰,则满足条件的同分异构体的结构简式为。
易错点10 不能正确解读新信息错误分析解答相关原理问题
10.由A和C为原料合成治疗多发性硬化症药物H的路线如下:
已知:
①A能与NaHCO3溶液反应放出CO2,其核磁共振氢谱显示有三组峰,峰面积比为2:2:1。
②NaBH4能选择性还原醛、酮,而不还原−NO2。
回答下列问题:
(1)A的化学名称为________,D的结构简式为_______。
(2)H的分子式为_______,E中官能团的名称为_______。
(3)B→D、E→F的反应类型分别为_______。
(4)F→G的化学方程式为________。
(5)与C互为同分异构体的有机物的结构简式为_______(核磁共振氢谱为四组峰,峰面积比为6:3:1:1)。
(6)设计由B和为原料制备具有抗肿瘤活性药物的合成路线__________。
【错因分析】本题若不能利用题中提供的新信息进行分析流程,则无法解答。
【试题解析】A分子式是C3H5O2Br,能够与NaHCO3溶液反应放出CO2,说明是溴代羧酸,核磁共振氢谱显示有三组峰,峰面积比为2:2:1则A结构简式为BrCH2CH2COOH,A与SOCl2发生信息③反应产生B是BrCH2CH2COCl,根据D的分子式,结合生成物H的结构简式可知C是,B与C发生烃基对位的取代反应产生D结构简式是;D与NaNO2发生取代反应产生E是,E与NaBH4发生羰基的还原反应产生F:,F与HCHO在三乙胺存在时发生信息④反应产生G:,G与H2发生还原反应产生H:,据此解答。
根据上述分析可知A是BrCH2CH2COOH,B是BrCH2CH2COCl,C是,D是,E是,F是,G是,H是。
(1)根据上述分析可知A是BrCH2CH2COOH,A的化学名称为3−溴丙酸;D的结构简式为;
(2)根据H的结构简式,可知H的分子式为C19H33NO2,E结构简式是,E中官能团的名称为羰基、硝基;
(3) B与C发生烃基对位的取代反应产生D,所以B→D的反应类型为取代反应;E与NaBH4发生羰基的还原反应产生F,所以E→F的反应类型为还原反应;
(4)F→G的化学方程式为;
(5)C是,与C互为同分异构体,核磁共振氢谱为四组峰,峰面积比为6:3:1:1的有机物的结构简式为;
(6)B与发生取代反应产生,与NaNO2发生取代反应产生,该物质与NaBH4发生羰基的还原反应产生,然后与HCHO在三乙胺存在时发生信息④反应产生,然后在H2、Cd/C条件下发生还原反应产生,故合成路线为:【参考答案】(1)3−溴丙酸
(2)C19H33NO2 羰基、硝基
(3)取代、还原
(4)
(5)
(6)
有机化学新信息题不仅情境新、陌生度高,而且常设置干扰信息,若不能迅速提取有效信息进行加工、转化、重组和利用,会走入解题误区,中了命题者设置的圈套。考生解该类题时常见的错误原因有以下三种:
(1)分析不透,以偏概全。有机信息题,常常要求考生从特殊推出一般性结论,抓住信息的实质是解答后续问题的关键,很多考生在获取信息的阶段往往会犯以偏概全的错误。
(2)纠缠细节,不知变通。信息题中的背景材料有较强的可读性,若只注意其中某些新鲜文字,纠缠细节,而不能对信息作变通处理,会导致事倍功半。
(3)机械模仿,生搬硬套,模仿类比是解答信息题的有效手段之一。但若抓不住要害,则易犯机械类比的毛病或拘泥于类比的形式而不会灵活变通,或任意类推、胡编乱造而不注意规律的适用范围。
破解有机新信息题通常分三步:
(1)读信息。题目常给出教材以外的化学反应原理,审题时需要阅读新信息,即读懂信息。
(2)挖信息。在阅读的基础上,分析新信息所给的化学反应方程式中,反应条件、反应物断裂化学键类型及产物形成化学键类型和有机反应类型等,掌握反应的实质,并在实际解题中做到灵活运用。
(3)用信息。在上述两步的基础上,利用有机反应原理解决题目设置的问题,这一步是关键。一般题目给出的“新信息”都会用到,根据框图中的“条件”提示,判断需要用哪些新信息。
10.化合物 M 是桥环化合物二环[2.2.2]辛烷的衍生物,其合成路线如下:
已知:ⅰ.
ⅱ.
(ⅰ、ⅱ中R1、R2、R4均代表烃基,R3代表烃基或氢原子)
(1)A 可与NaHCO3溶液反应,其名称为_____。B 中所含官能团的结构简式为______________。
(2)B→C 的化学方程式为_____。
(3)试剂a 的分子式为C5H8O2,能使Br2的CCl4 溶液褪色,则C→D 的反应类型为_______。
(4)F→G 的化学反应方程式为_____。
(5)已知E→F 和J→K 都发生了相同的反应,则带六元环结构的K 的结构简式为_____________。
(6)HOCH2CH2OH的作用是保护 G 中的酮羰基,若不加以保护,则 G 直接在C2H5ONa作用下可能得到I 之外的副产物,请写出一个带六元环结构的副产物的结构简式____________________。
(7)已知。由 K 在NaOH 作用下反应得到化合物 M,该物质具有如下图所示的二环[2.2.2]辛烷的立体结构,请在图中补充必要的官能团得到完整的 M 的结构简式。__________________
【答案】(1)乙酸 —COOR
(2)CH3COOCH2CH3 + CH3COOCH2CH3CH3COCH2COOCH2CH3 + CH3CH2OH
(3)加成反应
(4)+ 2CH3CH2OH + 2H2O
(5)
(6)
(7)
【分析】A的分子式为C2H4O2,A能与NaHCO3溶液反应,A为CH3COOH,A和乙醇在浓硫酸、加热条件下反应生成B,结合B的分子式, B为CH3COOCH2CH3;乙酸乙酯(B)在乙醇钠作用下反应生成C,根据已知i、C的分子式推出C的结构简式为CH3COCH2COOCH2CH3;E的分子式为C10H14O7,D发生水解反应、再酸化生成E,E的结构简式为; E受热反应生成F,F和乙醇发生酯化反应生成G,根据G的结构简式和F的分子式知,F的结构简式为;G发生已知ii的反应生成H,H发生已知i的反应生成I,I水解后酸化反应生成J,E→F 和J→K 都发生了相同的反应,K中带有六元环结构,则I的结构简式为,J的结构简式为,K的结构简式为。
【详解】(1)A的分子式为C2H4O2,A能与NaHCO3溶液反应,说明A中含有羧基,则A的名称为乙酸;A和乙醇在浓硫酸作用下加热反应生成乙酸乙酯(B),因此B中所含官能团的结构简式为—COOR。
(2)B的结构简式为CH3COOCH2CH3,C的结构简式为CH3COCH2COOCH2CH3,B→C 发生已知i的反应,反应的化学方程式为CH3COOCH2CH3 + CH3COOCH2CH3CH3COCH2COOCH2CH3 + CH3CH2OH。
(3)C的结构简式为CH3COCH2COOCH2CH3,C与试剂a、(C2H5)3N反应生成D(),试剂a 的分子式为C5H8O2,能使Br2 的CCl4 溶液褪色,则a的结构简式为CH2=CHCOOCH2CH3,因此C→D 的反应类型为加成反应。
(4)F与乙醇发生酯化反应生成G,反应的化学反应方程式为+ 2CH3CH2OH + 2H2O。
(5)根据分析,K 的结构简式为。
(6)HOCH2CH2OH 的作用是保护 G 中的酮羰基,若不加以保护,则 G 直接在 C2H5ONa 作用下可能得到I 之外的副产物,结合已知i,一个带六元环结构的副产物的结构简式为。
(7)题给已知表明在NaOH作用下,羰基的邻碳C—H键断裂,与另一羰基发生加成反应;K的结构简式为,K在NaOH 作用下反应得到化合物 M,该物质具有如图所示的二环[2.2.2]辛烷的立体结构,则M 的结构简式为。
【点睛】本题考查有机推断,难点是对题给已知反应信息的摄取和应用,获取有机反应的信息注意从官能团和反应的断键、成键方式上分析。
1.有机物分子中基团之间相互影响的规律
有机物分子中常存在由于基团与基团之间的相互影响,而使原来官能团的性质发生改变的现象。
(1)苯环对所连基团性质的影响(与烷基比较)
①CH4和都不能被酸性高锰酸钾溶液氧化,而可以被酸性高锰酸钾溶液氧化。这是因为中苯环对—CH3的影响,使—CH3变得活泼。
②显弱酸性,能与NaOH溶液反应,而CH3CH2OH显中性,不能与NaOH溶液反应。这是因为中苯环对—OH的影响,使苯酚的羟基在水溶液中能够电离出氢离子,显示酸性。
③常压下,CH3CH2Cl在碱性条件下可以发生水解反应,而必须在高温、加压并有催化剂存在的条件下才能发生碱性水解。这是因为中苯环对—Cl的影响,使中的C—Cl键更加牢固,不易发生反应。
(2)苯环上所连基团对苯环上的取代反应的影响
①—R(烷基)、—OH、—NH2等都可以使苯环活化。如甲苯、苯酚比苯更容易与浓硝酸发生取代反应,且邻、对位的氢原子均可同时被取代;苯与液溴在催化剂存在的条件下,发生反应生成一元取代物,而苯酚与饱和溴水在常温下即可发生反应生成2,4,6-三溴苯酚。
②—X(卤素原子)、—CHO、—NO2、—COOH等可使苯环钝化,不易发生取代反应。
(3)不同原子或基团对某一原子或基团的不同影响
常见物质电离出H+由难到易的顺序为C2H5OH、H2O、C6H5OH、H2CO3、CH3COOH。
(4)较为复杂的基团中,简单基团间的相互影响
①由于的影响,使得—COOH中O—H键的极性增强,在水中可部分电离出H+而表现出酸性,—COOH中的—OH 已经没有醇羟基的性质,不能被HBr中的—Br取代。
②由于—OH的影响,使得—COOH中不能与H2 发生加成反应。但CH3CHO、CH3COCH3中的均能与H2发生加成反应。
2.有机物分子中原子的共面、共线问题
掌握烃类中甲烷、乙烯、乙炔和苯四种分子的空间构型,并在其结构上衍变至复杂的有机物,是我们能准确判断原子是否共面、共线的基准点。对这四种分子空间构型进行如下分析:
(1)甲烷的空间构型——正四面体形
甲烷的结构式、分子构型如图所示:
三角形规则:在甲烷分子中,1个碳原子和任意2个氢原子可确定一个平面,其余的2个氢原子位于该平面的两侧,即甲烷分子中有且只有三个原子共面,称为三角形规则。
(2)乙烯的空间构型——平面形
乙烯的结构式、分子构型如图所示:
乙烯是平面形结构,键角为120°,所连的四个氢原子与这两个碳原子在同一个平面上。当乙烯分子中某个氢原子被其他原子或原子团取代时,则代替该氢原子的原子也在乙烯所确定的平面内。需要注意的是C=C键不能转动,而C-C键和C-H键均可以转动。
(3)乙炔的空间构型——直线形
乙炔的结构式、空间构型如图所示:
H-C≡C-H
乙炔分子中的2个碳原子和2个氢原子一定在一条直线上,H-C≡C-H的键角为180°。四个原子共直线,C≡C键不能转动,而C—H键可以转动。
(4)苯的空间构型——平面六边形
苯的结构简式如图①所示:
① ②
苯分子中共平面的原子是12个(6个碳原子和6个氢原子),共直线的原子最多是4个(处于对位的两个碳原子和氢原子共直线),如图②所示。
总之,有机物中出现C—R键,则同一个碳原子上的四个单键之间的夹角约为109°28′,与碳原子直接相连的原子不可能共平面。C=C键其键角为120°,与C=C键直接相连的四个原子和C=C键自身的这两个原子共平面。C≡C键其键角为180°,与C≡C键直接相连的两个原子和C≡C键中的两个碳原子共直线。
(5)判断有机物分子中原子的共面、共线原理
①单键旋转思想:有机物分子中的单键,包括碳碳单键、碳氢单键、碳氧单键等均可旋转,但形成双键和三键的原子不能绕轴旋转,对原子的空间结构具有“定格”作用。
②定平面规律:共平面的不在同一直线上的3个原子处于另一平面时,两平面必然重叠,两平面内的所有原子必定共平面。
③定直线规律:直线形分子中有2个原子处于某一平面内时,该分子中的所有原子也必落在此平面内。
④展开空间构型法:如CH3CH=CH―C≡CH,可以将该分子展开为,此分子包含一个乙烯型结构、一个乙炔型结构,其中①C、②C、③C、④H 4个原子一定在同一条直线上,该分子中至少有8个原子在同一平面内。
3.巧断合成加聚物的单体
已知加聚物的结构简式,可用下面介绍的“单双键互换法”巧断合成它的单体,其步骤是:
(1)首先去掉加聚物两端的“”、“”。
(2)再将高分子链节中主链上的碳碳单键改为碳碳双键,碳碳双键改为碳碳单键。
(3)再从左到右检查高分子链节中各碳原子的价键,把碳原子的价键超过4价的碳原子找出来。用“△”符号标示出来。
(4)去掉不符合4价的碳原子间的价键(一般为双键),即得合成该加聚物的单体。
4.有机合成推断题突破口
有机合成与推断试题综合性强,思维容量大,常以框图题或变相框图题的形式出现,解决这类题的关键是以反应类型为突破口,以物质类别判断为核心进行思考。
经常在一系列推导关系中有部分物质已知,这些已知物往往成为思维“分散”的联结点。可以由原料结合反应条件正向推导产物,也可以从产物结合条件逆向推导原料,也可以从中间产物出发向两侧推导。审题时要抓住基础知识,结合新信息进行分析、联想、对照、迁移应用、参照反应条件推出结论。解题的关键是要熟悉烃的各种衍生物间的转化关系,不仅要注意物质官能团的衍变,还要注意同时伴随的分子中碳、氢、氧、卤素原子数目以及有机物相对分子质量的衍变,这种数量、质量的改变往往成为解题的突破口。由定性走向定量是思维深化的表现,将成为今后高考命题的方向之一。
有机综合推断题突破策略:
5.常用的合成路线
有机合成往往要经过多步反应才能完成,因此确定有机合成的途径和路线时,要进行合理选择。
(1)一元合成路线
R—CH=CH2卤代烃一元醇一元醛一元羧酸酯
(2)二元合成路线
CH2CH2 CH2X—CH2XCH2OH—CH2OH
HOOC—COOH链酯、环酯、聚酯
(3)芳香化合物的合成路线
①
②
芳香酯
注意:与Cl2反应时条件不同所得产物不同,光照时,只取代侧链甲基上的氢原子,生成;而Fe作催化剂时,取代苯环上甲基邻、对位上的氢原子,生成。
1.下列有机物的系统命名正确的是
A.3-甲基-2-戊烯
B.2-甲基-3-丁炔
C. 1,3,4-三甲苯
D.1,1-二甲基-1-氯乙烷
【答案】A
【解析】含有碳碳双键且碳链最长为5个碳,2,3号碳之间有一个碳碳双键,3号碳上有一个甲基,名称为3-甲基-2-戊烯,A项正确;含有碳碳三键且碳链最长为4个碳,1,2号碳上有一个碳碳三键,3号碳上有一个甲基,名称为3-甲基-1-丁炔,B项错误;苯环上1,2,4位上各有一个甲基,名称为1,2,4-三甲苯,C项错误;含氯原子且碳链最长为3个碳,2号碳上有一个氯原子和一个甲基,名称为2-甲基-2-氯丙烷,D项错误。答案选A。
2.下列关于蔗糖属于非还原型糖,而其水解产物具有还原性的实验方案的说法中,正确的是
A.验证蔗糖属于非还原型糖的操作顺序:④③
B.验证蔗糖属于非还原型糖的操作顺序:③⑤
C.验证蔗糖水解产物具有还原性的操作顺序:①④⑤
D.验证蔗糖水解产物具有还原性的操作顺序:①⑤②④⑤
【答案】D
【解析】蔗糖属于非还原型糖,不能发生银镜反应,则验证蔗糖属于非还原型糖的操作顺序:④⑤,A项错误;蔗糖属于非还原型糖,不能发生银镜反应,则验证蔗糖属于非还原型糖的操作顺序:④⑤,B项错误;在碱性条件下加银氨溶液,生成光亮的银镜,可说明水解产物具有还原性,则水解后先加NaOH至碱性,再加银氨溶液,则验证蔗糖水解产物具有还原性的操作顺序为①⑤②④⑤,C项错误;在碱性条件下加银氨溶液,生成光亮的银镜,可说明水解产物具有还原性,则水解后先加NaOH至碱性,再加银氨溶液,则验证蔗糖水解产物具有还原性的操作顺序为①⑤②④⑤,D项错误。答案选D。
【名师点睛】淀粉在酸的作用下能够发生水解反应最终生成葡萄糖。反应物淀粉遇碘能变蓝色,不能发生银镜反应;产物葡萄糖遇碘不能变蓝色,能发生银镜反应。依据这一性质可以判断淀粉在水溶液中是否已发生了水解和水解是否已进行完全。(1)如果淀粉还没有水解,其溶液中没有葡萄糖则不能发生银镜反应;(2)如果淀粉已完全水解,其溶液中没有淀粉遇碘则不能变蓝色;(3)如果淀粉仅部分水解,其溶液中有淀粉还有葡萄糖则既能发生银镜反应,又能遇碘变成蓝色。需要注意的是,检验葡萄糖之前,需要中和硫酸。
3.关于下列有机物,说法正确的是
A.CH2CHCH3分子中的三个碳原子在同一直线上
B.的结构中含有酯基
C.的一溴代物和的一溴代物(不考虑立体异构)数目不同
D.按系统命名法,的名称为3,3,6-三甲基-4-乙基庚烷
【答案】B
【解析】本题考查有机物的结构、官能团、系统命名、同分异构体,意在考查考生对有机化学基础知识的理解与应用能力。的结构中包含酯基,B项正确。CH2CHCH3分子中的三个碳原子在同一平面上,但不在同一直线上,A项错误;和的一溴代物均有4种,C项错误;按系统命名法,的名称为2,5,5-三甲基-4-乙基庚烷,D项错误。答案选B。
4.丙烷的分子结构可简写成键线式结构,有机物A的键线式结构为,有机物B与等物质的量的H2发生加成反应可得到有机物A。下列有关说法错误的是
A.用系统命名法命名有机物A,名称为2,2,3﹣三甲基戊烷
B.B的结构可能有3种,其中一种名称为3,4,4﹣三甲基﹣2﹣戊烯
C.有机物A的一氯取代物只有4种
D.有机物A的分子式为C8H18
【答案】C
【解析】根据系统命名原则,的名称为2,2,3﹣三甲基戊烷,A项正确;有机物B与等物质的量的H2发生加成反应可得到有机物,B的结构可能是、、,其中的名称为3,4,4﹣三甲基﹣2﹣戊烯,B项正确;有5种等效氢,的一氯取代物有5种,C项错误;的分子式为C8H18,D项正确。答案选C。
5.对甲氧基苯甲醛是调配山楂花香型的主体香料,还是医药上用作抗组胺药物的中间体。下列有关对甲氧基苯甲醛的说法不正确的是
A.对甲氧基苯甲醛能发生氧化反应
B.对甲氧基苯甲醛中所有原子不可能共面
C.分子式为C7H6O2
D.1 mol对甲氧基苯甲醛能和4 mol氢气发生加成反应
【答案】C
【解析】对甲氧基苯甲醛中含有醛基,能与新制氢氧化铜悬浊液、银氨溶液等反应,故能发生氧化反应,A项正确;对甲氧基苯甲醛中存在甲基,故不可能所有原子共面,B项正确;由图示结构简式可知,分子式为C8H8O2,C项错误;1 mol对甲氧基苯甲醛含有1mol苯环能与3molH2加成,1mol醛基能与1molH2加成,故一共能和4 mol氢气发生加成反应,D项正确。答案选C。
6.下列有关化学用语使用正确的是
A.乙醛的分子式:C2H4O B.硝基苯的结构简式:
C.四氯化碳的电子式: D.甲烷分子的比例模型:
【答案】A
【解析】乙醛的分子式为C2H4O,A项正确;硝基苯中-NO2中的N原子直接与苯环相连,即,B项错误;四氯化碳的电子式为:,C项错误;甲烷分子的比例模型为:,而是球棍模型,D项错误。答案选A。
7.下列说法中正确的是
A.多糖是很多个单糖分子按照一定的方式,通过分子内脱水结合而成的
B.淀粉和纤维素都是重要的多糖,它们的通式都是(C6H10O5),二者互为同分异构体
C.多糖在性质上跟单糖、双糖不同,一般不溶于水,没有甜味,没有还原性
D.淀粉在稀H2SO4作用下水解最后生成葡萄糖和果糖
【答案】C
【解析】多糖是通过多个单糖分子间脱水而结合成的,A项错误;淀粉与纤维素分子式都为(C6H10O5)n,而结构不同,n值不同,不是同分异构体,B项错误;多糖如纤维素、淀粉都是不溶于水,没有甜味,为非还原性糖,C项正确;淀粉在催化剂条件下水解产物全部为葡萄糖,D项错误。答案选C。
8.合成导电高分子材料PPV的反应如下。下列说法正确的是
+(2n−1)HI
A.合成PPV的反应为加聚反应
B.1molPPV最多能与4 molH2发生加成反应
C.与溴水加成后的产物最多有14个原子共平面
D.和苯乙烯互为同系物
【答案】C
【解析】合成PPV通过缩聚反应生成,同时有小分子物质HI生成,不属于加聚反应,A项错误;1molPPV中含有2nmol碳碳双键,最多能与4n molH2发生加成反应,B项错误;与溴水加成后的产物为,根据苯分子中12个原子共面、甲烷为正四面体结构可知,该分子中最多有14 个原子共平面,C项正确;和苯乙烯相差C2H2,不是相差n个CH2,不互为同系物,D项错误。答案选C。
9.[2020年新课标Ⅰ]有机碱,例如二甲基胺()、苯胺(),吡啶()等,在有机合成中应用很普遍,目前“有机超强碱”的研究越来越受到关注,以下为有机超强碱F的合成路线:
已知如下信息:
①H2C=CH2
②+RNH2
③苯胺与甲基吡啶互为芳香同分异构体
回答下列问题:
(1)A的化学名称为________。
(2)由B生成C的化学方程式为________。
(3)C中所含官能团的名称为________。
(4)由C生成D的反应类型为________。
(5)D的结构简式为________。
(6)E的六元环芳香同分异构体中,能与金属钠反应,且核磁共振氢谱有四组峰,峰面积之比为6∶2∶2∶1的有________种,其中,芳香环上为二取代的结构简式为________。
【答案】(1)三氯乙烯 (2)+KOH+KCl+H2O
(3)碳碳双键、氯原子 (4)取代反应 (5)
(6)6
【解析】由合成路线可知,A为三氯乙烯,其先发生信息①的反应生成B,则B为;B与氢氧化钾的醇溶液共热发生消去反应生成C,则C为;C与过量的二环己基胺发生取代反应生成D;D最后与E发生信息②的反应生成F。
【详解】(1)由题中信息可知,A的分子式为C2HCl3,其结构简式为ClHC=CCl2,其化学名称为三氯乙烯。
(2)B与氢氧化钾的醇溶液共热发生消去反应生成C(),该反应的化学方程式为+KOH+KCl+H2O。
(3)由C的分子结构可知其所含官能团有碳碳双键和氯原子。
(4)C()与过量的二环己基胺发生生成D,D与E发生信息②的反应生成F,由F的分子结构可知,C的分子中的两个氯原子被二环己基胺基所取代,则由C生成D的反应类型为取代反应。
(5)由D的分子式及F的结构可知D的结构简式为。
(6)已知苯胺与甲基吡啶互为芳香同分异构体。E()的六元环芳香同分异构体中,能与金属钠反应,则其分子中也有羟基;核磁共振氢谱有四组峰,峰面积之比为6∶2∶2∶1的有、、、、、,共6种,其中,芳香环上为二取代的结构简式为。
10.[2020年新课标Ⅱ]维生素E是一种人体必需的脂溶性维生素,现已广泛应用于医药、营养品、化妆品等。天然的维生素E由多种生育酚组成,其中α-生育酚(化合物E)含量最高,生理活性也最高。下面是化合物E的一种合成路线,其中部分反应略去。
已知以下信息:a)
b)
c)
回答下列问题:
(1)A的化学名称为_____________。
(2)B的结构简式为______________。
(3)反应物C含有三个甲基,其结构简式为______________。
(4)反应⑤的反应类型为______________。
(5)反应⑥的化学方程式为______________。
(6)化合物C的同分异构体中能同时满足以下三个条件的有_________个(不考虑立体异构体,填标号)。
(ⅰ)含有两个甲基;(ⅱ)含有酮羰基(但不含C=C=O);(ⅲ)不含有环状结构。
(a)4 (b)6 (c)8 (d)10
其中,含有手性碳(注:连有四个不同的原子或基团的碳)的化合物的结构简式为____________。
【答案】(1)3-甲基苯酚(或间甲基苯酚) (2) (3)
(4)加成反应 (5)
(6)c CH2=CHCH(CH3)COCH3()
【解析】结合“已知信息a”和B的分子式可知B为;结合“已知信息b”和C的分子式可知C为;结合“已知信息c”和D的分子式可知D为,据此解答。
【详解】(1)A为,化学名称3-甲基苯酚(或间甲基苯酚);
(2)由分析可知,B的结构简式为;
(3)由分析可知,C的结构简式为;
(4)反应⑤为加成反应,H加在羰基的O上,乙炔基加在羰基的C上,故答案为:加成反应;
(5)反应⑥为中的碳碳三键和H2按1:1加成,反应的化学方程式为:;
(6)C为,有2个不饱和度,含酮羰基但不含环状结构,则分子中含一个碳碳双键,一个酮羰基,外加2个甲基,符合条件的有8种,如下:CH3CH=CHCOCH2CH3、CH3CH=CHCH2COCH3、CH3CH2CH=CHCOCH3、CH2=CHCH(CH3)COCH3、CH2=C(C2H5)COCH3、CH2=C(CH3)COCH2CH3、CH2=C(CH3)CH2COCH3、CH2=CHCOCH(CH3)2,其中,含有手性碳的为CH2=CHCH(CH3)COCH3()。
11.[2020年新课标Ⅲ]苯基环丁烯酮( PCBO)是一种十分活泼的反应物,可利用它的开环反应合成一系列多官能团化合物。近期我国科学家报道用PCBO与醛或酮发生[4+2]环加成反应,合成了具有生物活性的多官能团化合物(E),部分合成路线如下:
已知如下信息:
回答下列问题:
(1)A的化学名称是___________。
(2)B的结构简式为___________。
(3)由C生成D所用的试别和反应条件为___________;该步反应中,若反应温度过高,C易发生脱羧反应,生成分子式为C8H8O2的副产物,该副产物的结构简式为________。
(4)写出化合物E中含氧官能团的名称__________;E中手性碳(注:连有四个不同的原子或基团的碳)的个数为___________。
(5)M为C的一种同分异构体。已知:1 mol M与饱和碳酸氢钠溶液充分反应能放出2 mol二氧化碳;M与酸性高锰酸钾溶液反应生成对苯二甲酸。M的结构简式为__________。
(6)对于,选用不同的取代基R',在催化剂作用下与PCBO发生的[4+2]反应进行深入研究,R'对产率的影响见下表:
R'
—CH3
—C2H5
—CH2CH2C6H5
产率/%
91
80
63
请找出规律,并解释原因___________。
【答案】(1)2−羟基苯甲醛(水杨醛) (2)
(3)乙醇、浓硫酸/加热
(4)羟基、酯基 2
(5)
(6)随着R'体积增大,产率降低;原因是R'体积增大,位阻增大
【解析】根据合成路线分析可知,A()与CH3CHO在NaOH的水溶液中发生已知反应生成B,则B的结构简式为,B被KMnO4氧化后再酸化得到C(),C再与CH3CH2OH在浓硫酸加热的条件下发生酯化反应得到D(),D再反应得到E(),据此分析解答问题。
【详解】(1)A的结构简式为,其名称为2-羟基苯甲醛(或水杨醛);
(2)根据上述分析可知,B的结构简式为;
(3)C与CH3CH2OH在浓硫酸加热的条件下发生酯化反应得到D(),即所用试剂为乙醇、浓硫酸,反应条件为加热;在该步反应中,若反应温度过高,根据副产物的分子式可知,C发生脱羧反应生成;
(4)化合物E的结构简式为,分子中的含氧官能团为羟基和酯基,E中手性碳原子共有位置为的2个手性碳;
(5)M为C的一种同分异构体,1molM与饱和NaHCO3溶液反应能放出2mol二氧化碳,则M中含有两个羧基(—COOH),又M与酸性高锰酸钾溶液溶液反应生成对二苯甲酸,则M分子苯环上只有两个取代基且处于对位,则M的结构简式为;
(6)由表格数据分析可得到规律,随着取代基R′体积的增大,产物的产率降低,出现此规律的原因可能是因为R′体积增大,从而位阻增大,导致产率降低。
12.[2019新课标Ⅰ] 化合物G是一种药物合成中间体,其合成路线如下:
回答下列问题:
(1)A中的官能团名称是 。
(2)碳原子上连有4个不同的原子或基团时,该碳称为手性碳。写出B的结构简式,用星号(*)标出B中的手性碳 。
(3)写出具有六元环结构、并能发生银镜反应的B的同分异构体的结构简式 。(不考虑立体异构,只需写出3个)
(4)反应④所需的试剂和条件是 。
(5)⑤的反应类型是 。
(6)写出F到G的反应方程式 。
(7)设计由甲苯和乙酰乙酸乙酯(CH3COCH2COOC2H5)制备的合成路线 (无机试剂任选)。
【答案】(1)羟基
(2)
(3)
(4)C2H5OH/浓H2SO4、加热
(5)取代反应
(6)
(7)
【解析】有机物A被高锰酸钾溶液氧化,使羟基转化为羰基,B与甲醛发生加成反应生成C,C中的羟基被酸性高锰酸钾溶液氧化为羧基,则D的结构简式为。D与乙醇发生酯化反应生成E,E中与酯基相连的碳原子上的氢原子被正丙基取代生成F,则F的结构简式为,F首先发生水解反应,然后酸化得到G,据此解答。
(1)根据A的结构简式可知A中的官能团名称是羟基。
(2)碳原子上连有4个不同的原子或基团时,该碳称为手性碳,则根据B的结构简式可知B中的手性碳原子可表示为。
(3)具有六元环结构、并能发生银镜反应的B的同分异构体的结构简式中含有醛基,则可能的结构为。
(4)反应④是酯化反应,所需的试剂和条件是乙醇/浓硫酸、加热。
(5)根据以上分析可知⑤的反应类型是取代反应。
(6)F到G的反应分两步完成,方程式依次为:、
。
(7)由甲苯和乙酰乙酸乙酯(CH3COCH2COOC2H5)制备,可以先由甲苯合成,再根据题中反应⑤的信息由乙酰乙酸乙酯合成,最后根据题中反应⑥的信息由合成产品。具体的合成路线图为: ,。
【名师点睛】本题考查有机物的推断和合成,涉及官能团的性质、有机物反应类型、同分异构体的书写、合成路线设计等知识,利用已经掌握的知识来考查有机合成与推断、反应条件的选择、物质的结构简式、化学方程式、同分异构体的书写的知识。考查学生对知识的掌握程度、自学能力、接受新知识、新信息的能力;考查了学生应用所学知识进行必要的分析来解决实际问题的能力。有机物的结构、性质、转化、反应类型的判断、化学方程式和同分异构体结构简式的书写及物质转化流程图的书写是有机化学学习中经常碰到的问题,掌握常见的有机代表物的性质、各类官能团的性质、化学反应类型、物质反应的物质的量关系与各类官能团的数目关系,充分利用题目提供的信息进行分析、判断是解答的关键。难点是设计合成路线图时有关信息隐含在题干中的流程图中,需要学生自行判断和灵活应用。
13.[2019新课标Ⅱ] 环氧树脂因其具有良好的机械性能、绝缘性能以及与各种材料的粘结性能,已广泛应用于涂料和胶黏剂等领域。下面是制备一种新型环氧树脂G的合成路线:
已知以下信息:
回答下列问题:
(1)A是一种烯烃,化学名称为__________,C中官能团的名称为__________、__________。
(2)由B生成C的反应类型为__________。
(3)由C生成D的反应方程式为__________。
(4)E的结构简式为__________。
(5)E的二氯代物有多种同分异构体,请写出其中能同时满足以下条件的芳香化合物的结构简式__________、__________。
①能发生银镜反应;②核磁共振氢谱有三组峰,且峰面积比为3∶2∶1。
(6)假设化合物D、F和NaOH恰好完全反应生成1 mol单一聚合度的G,若生成的NaCl和H2O的总质量为765 g,则G的n值理论上应等于__________。
【答案】(1)丙烯 氯原子、羟基
(2)加成反应
(3)
(或)
(4) (5) (6)8
【解析】根据D的分子结构可知A为链状结构,故A为CH3CH=CH2;A和Cl2在光照条件下发生取代反应生成B为CH2=CHCH2Cl,B和HOCl发生加成反应生成C为 ,C在碱性条件下脱去HCl生成D;由F结构可知苯酚和E发生信息①的反应生成F,则E为;D和F聚合生成G,据此分析解答。
(1)根据以上分析,A为CH3CH=CH2,化学名称为丙烯;C为,所含官能团的名称为氯原子、羟基;
(2)B和HOCl发生加成反应生成C;
(3)C在碱性条件下脱去HCl生成D,化学方程式为:;
(4)E的结构简式为。
(5)E的二氯代物有多种同分异构体,同时满足以下条件的芳香化合物:①能发生银镜反应,说明含有醛基;②核磁共振氢谱有三组峰,且峰面积比为3∶2∶1,说明分子中有3种类型的氢原子,且个数比为3:2:1。则符合条件的有机物的结构简式为;
(6)根据信息②和③,每消耗1molD,反应生成1molNaCl和H2O,若生成的NaCl和H2O的总质量为765g,生成NaCl和H2O的总物质的量为=10mol,由G的结构可知,要生成1 mol单一聚合度的G,需要(n+2)molD,则(n+2)=10,解得n=8,即G的n值理论上应等于8。
14.[2019新课标Ⅲ]氧化白藜芦醇W具有抗病毒等作用。下面是利用Heck反应合成W的一种方法:
回答下列问题:
(1)A的化学名称为___________。
(2)中的官能团名称是___________。
(3)反应③的类型为___________,W的分子式为___________。
(4)不同条件对反应④产率的影响见下表:
实验
碱
溶剂
催化剂
产率/%
1
KOH
DMF
Pd(OAc)2
22.3
2
K2CO3
DMF
Pd(OAc)2
10.5
3
Et3N
DMF
Pd(OAc)2
12.4
4
六氢吡啶
DMF
Pd(OAc)2
31.2
5
六氢吡啶
DMA
Pd(OAc)2
38.6
6
六氢吡啶
NMP
Pd(OAc)2
24.5
上述实验探究了________和________对反应产率的影响。此外,还可以进一步探究________等对反应产率的影响。
(5)X为D的同分异构体,写出满足如下条件的X的结构简式________________。
①含有苯环;②有三种不同化学环境的氢,个数比为6∶2∶1;③1 mol的X与足量金属Na反应可生成2 g H2。
(6)利用Heck反应,由苯和溴乙烷为原料制备,写出合成路线________________。(无机试剂任选)
【答案】(1)间苯二酚(1,3-苯二酚)
(2)羧基、碳碳双键
(3)取代反应 C14H12O4
(4)不同碱 不同溶剂 不同催化剂(或温度等)
(5)
(6)
【解析】首先看到合成路线:由A物质经反应①在酚羟基的邻位上了一个碘原子,发生了取代反应生成了B物质,B物质与丙烯酸在催化剂的作用下生成了C物质,那C物质就是将丙烯酸中的羧基去掉取代了碘原子的位置;由D反应生成E就是把HI中的H连在了O上,发生的是取代反应;最后Heck反应生成W物质。
(1)A物质所含官能团是两个酚羟基,且苯环上有两个是间位的取代基,那物质的命名就是间苯二酚或1,3-苯二酚;
(2)物质中含有的官能团是碳碳双键和羧基
(3)D物质到E物质没有双键的消失,且在O原子处增加了氢原子,没有双键参与反应所以属于取代反应,W物质中可以轻松数出共有14个C原子,4个氧原子,氢原子的个数可以通过不饱和度来推断出,14个碳的烷应该有30个氢,现在该分子有9个不饱和度,其中一个苯环4个,一个双键1个,一个不饱和度少2个氢,所以30-9×2=12,因此有12个氢原子,即分子式为C14H12O4。
(4)可以从表格中寻找溶剂一样的实验、碱一样的实验发现得出:实验1,2,3探究了不同碱对反应的影响;实验4,5,6探究了不同溶剂对反应的影响,最后只剩下不同催化剂对实验的影响。
(5)D的分子式为:C8H9O2I,要求含苯环,那支链最多含两个C,且1molX与足量Na反应可生成2g氢气,那就证明有两个酚羟基或醇羟基,又有三种不同环境的氢6:2:1,那一定是有两个甲基和两个酚羟基,因为醇羟基没有6个相同环境的氢,则符合条件的有机物结构简式为。
(6)由题意中的Heck反应可知需要一个反应物中含双建,一个反应物中含I;从苯出发可以经过溴乙烷和溴化铁的反应制得乙苯,乙苯在乙基上通过烷烃的取代反应引入氯原子,卤代烃在氢氧化钠醇溶液中发生消去反应产生双键,得到苯乙烯;可以仿照反应①通过相同条件在苯环上引入一个碘原子,因此合成路线图为。
15.扁桃酸衍生物是重要的医药中间体,以A和B为原料合成扁桃酸衍生物F的路线如下:
回答下列问题:
(1)A的分子式为C2H2O3,可发生银镜反应,且具有酸性,写出A+BC的化学方程式为 。
(2)试写出与NaHCO3反应的化学方程式 。
(3)E是由2分子C生成的含有3个六元环的化合物,则E分子的核磁共振氢谱中峰面积之比为 。
(4)D→F的反应类型是 ,1 mol F在一定条件下与足量NaOH溶液反应,最多消耗NaOH的物质的量为 mol。
(5)扁桃酸()有多种同分异构体,其中含有三个取代基,能与FeCl3溶液发生显色反应,也能与NaHCO3溶液反应放出气体的同分异构体共有 种,写出符合条件的三个取代基不相邻的一种同分异构体的结构简式 。
(6)已知:,A有多种合成方法,写出由乙酸合成A的路线流程图(其他原料任选) 。合成路线流程图示例:CH2CH2CH3CH2OHCH3COOC2H5
【答案】(1)+
(2)+NaHCO3 +H2O+CO2 ↑
(3)1∶2∶2∶1
(4)取代反应 3
(5)10
(6)CH3COOH
【解析】本题以扁桃酸衍生物的合成为载体考查官能团及其性质、有机化学方程式的书写、核磁共振氢谱、有机反应类型、同分异构体、有机合成路线的设计。(1)A的分子式为C2H2O3,可发生银镜反应,且具有酸性,则A是OHCCOOH,根据C的结构简式可知B是苯酚,则A+BC的化学方程式为:+。
(2)中含有酚羟基、醇羟基、羧基,其中能与碳酸氢钠溶液反应的只有羧基,故反应的化学方程式为+NaHCO3 +H2O+CO2 ↑。
(3)C中含有羟基和羧基,2分子C可以发生酯化反应生成含3个六元环的化合物E,则E的结构简式为,此物质中心对称,其核磁共振氢谱有4组峰:,峰面积之比为1∶2∶2∶1。
(4)对比D、F的结构简式,可以看出溴原子取代了醇羟基,所以D→F的反应类型是取代反应;F中的官能团有溴原子、酚羟基、酯基,三者都可以与氢氧化钠反应,所以1 mol F最多可以与3 mol NaOH反应。
(5)扁桃酸()有多种同分异构体,其中含有三个取代基,能与FeCl3溶液发生显色反应,也能与NaHCO3溶液反应放出气体的物质含有酚羟基、—CH3、—COOH,用定二移一法,取代基酚羟基、—COOH分别处于邻、间、对位时,对应的—CH3在苯环上分别有4种、4种、2种位置,故符合条件的扁桃酸的同分异构体有10种,其中三个取代基不相邻的一种同分异构体的结构简式为。
(6)根据已知信息,羧酸可以与PCl3反应,在碳链上引入一个卤素原子,卤素原子水解就可以引入醇羟基,醇羟基氧化可以得到醛基,故合成路线流程图为:
CH3COOH。
16.化合物F是一种镇痛药,它的合成路线如下:
已知:与的性质相似,如都能发生加成反应。
(1)A→B的转化属于 (填反应类型)反应。
(2)化合物D中含氧官能团的名称为 。
(3)已知E+XF为加成反应,该反应的化学方程式为 。
(4)下列有关化合物E的说法中正确的是 (填序号)。
A.化合物E的分子式为C9H12O3
B.化合物E能使酸性KMnO4溶液和溴水褪色
C.1 mol E与H2发生加成反应最多消耗2 mol H2
(5)写出同时满足下列条件的E的一种同分异构体的结构简式: 。
Ⅰ.分子的核磁共振氢谱图中有4组峰;
Ⅱ.能发生银镜反应和水解反应;
Ⅲ.能与FeCl3溶液发生显色反应。
1 mol该同分异构体与足量NaOH溶液反应,最多可消耗 mol NaOH。
(6)写出由为有机原料制备化合物C的合成路线流程图 (无机试剂任选)。合成路线流程图示例如下:CH3CH2BrCH3CH2OH。
【答案】(1)水解
(2)酯基和羟基
(3)
(4)B
(5)或 3
(6)
【解析】本题考查有机合成与推断,意在考查考生对有机物的结构、性质、转化的认识及正确书写同分异构体的能力。(1)A→B的转化属于水解反应。(2)化合物D中的含氧官能团有酯基和羟基。 (3)已知E+XF为加成反应,结合E和F的结构简式可以推断出化合物X的结构简式为,故反应的化学方程式为。(4)化合物E中有碳碳双键、酯基和羟基三种官能团。化合物E的分子式为C9H10O3,A不正确;化合物E能使酸性KMnO4溶液和溴水褪色,B正确;1 mol E与H2发生加成反应最多消耗1 mol H2 ,C不正确。(5)分子的核磁共振氢谱图中有4组峰,说明分子中只有4种化学环境不同的H;能发生银镜反应和水解反应,能与FeCl3溶液发生显色反应,说明分子中有甲酸酯基和酚羟基,故同时满足条件的E的一种同分异构体的结构简式为或;1 mol酚羟基可以消耗1 mol NaOH,1 mol酚酯基可以消耗2 mol NaOH,所以1 mol该同分异构体与足量NaOH溶液反应,最多可消耗3 mol NaOH。
17.我国科研工作者近期提出肉桂硫胺( )可能对 2019- nCoV有疗效。肉桂硫胺的合成路线如图:
已知:
①
②R-NO2R-NH2
完成下列问题
(1)F的结构简式为__________。G→H 的反应类型是____________。
(2)E中的所含官能团名称为______________。
(3)B→C反应试剂及条件为_______________ 。
(4)有机物 D 与新制氢氧化铜悬浊液(加热)的反应方程式为_________。
(5)J为 E的同分异构体,写出符合下列条件的J 的结构简式_______(写两种)。
①能发生银镜反应
②J 是芳香族化合物,且苯环上的一氯代物只有两种
③核磁共振氢谱有 5 组峰,且峰面积之比为 2 :2 :2 :1 :1
(6)参照上述合成路线及已知信息,写出由甲苯和丙酰氯(CH3CH2COCl) 为原料合成的路线:___________。
【答案】(1) 取代反应 (2)碳碳双键、羧基 (3)氢氧化钠溶液、加热
(4)+2Cu(OH)2 + NaOH +Cu2O ↓+3H2O
(5)、、中任意2种
(6)
【解析】A与氯气反应,发生取代反应生成B,可知A为,B为;B到C过程中,失去Cl,增加OH,则C为,C在Cu与氧气加热下,生成D,则D为;E为,根据已知①,可知F为;F与H反应得到,可知H为,G为,据此作答。
【详解】(1)根据分析可知F的结构简式为;H为,G为,G→H 的反应类型是取代反应;
(2)E为,其中的所含官能团名称为碳碳双键、羧基;
(3) B为,C为,取代反应,则B→C反应试剂及条件氢氧化钠溶液、加热;
(4)有机物 D 为与新制氢氧化铜悬浊液(加热)的反应方程式为:+2Cu(OH)2 + NaOH +Cu2O ↓+3H2O,
(5)E为,其同分异构体J,①能发生银镜反应,说明存在醛基或甲酸酯;②J 是芳香族化合物,且苯环上的一氯代物只有两种,说明有苯环,苯环上含有两个不同的取代基,且处于对位上或含有两个相同的取代基,且处于邻位上;③核磁共振氢谱有 5 组峰,且峰面积之比为 2 :2 :2 :1 :1,说明有5种氢,满足的有、、 ,
(6)根据已知信息提示,可在Fe和HCl在加热下制得 ,和丙酰氯(CH3CH2COCl)在一定条件下得到,甲苯发生硝化反应得到,则的合成路线为: 。
18.海南粗榧新碱具有抗肿瘤、抗炎等作用,其中间体G的合成线路如图:
已知:
①R-COOH+R′-NH2 +H2O;
②R-CN
回答下列问题:
(1)X为醛类物质,其名称为________,C中含氧官能团的名称为________。
(2)C→D的反应类型为________。
(3)化合物F的结构简式为________。
(4)B与新制的氢氧化铜悬浊液反应的化学方程式为________。
(5)有机物Y是A的同分异构体,满足条件:①能与溶液发生显色反应,②与足量金属Na反应生成,③结构中含“”,Y共有________种,其中核磁共振氢谱显示为4组峰,且峰面积比为的物质为________(写出其中一种结构简式)。
(6)设计以为起始原料制备的合成线路(无机试剂任选) ________。
【答案】(1)甲醛 羟基、醚键 (2)取代反应 (3)
(4) +2Cu(OH)2+NaOH +Cu2O↓+3H2O
(5) 8 或或
(6)
【分析】A与X反应生成B,结合A与B的结构简式,可得X为甲醛,B在LiAlH4的作用下生成C,C加入PBr3可以得到D,D加入氰化钠后得到E,酸化后得到F,结合B和E的结构简式,和C、D的分子式,可得C的结构简式为,D的结构简式为,F的结构简式为,F与在SOCl2作用下生成G,据此分析解答。
【详解】(1)A是,X为醛类物质,得到,根据碳原子数目的变化,可知X为甲醛,根据C的结构可知C中含氧官能团的名称为醚键和羟基;
(2)C的结构简式为,D的结构简式为,C中的羟基被Br原子取代,则反应类型为取代反应;
(3)根据分析,化合物F的结构简式为;
(4)B含有醛基,具有还原性,可以将新制的氢氧化铜还原成氧化亚铜,B与新制的氢氧化铜悬浊液反应的化学方程式为+2Cu(OH)2+NaOH +Cu2O↓+3H2O;
(5)有机物Y是A的同分异构体,分子式为C7H6O3,满足条件:①能与溶液发生显色反应,含有酚羟基和苯环,②与足量金属Na反应生成,可以含有羟基或羧基,且分子中含有羟基或羧基共2个,③结构中含“”,可以有醛基或羧基的结构,若Y分子结构由两个酚羟基和一个醛基与苯环相连,则有5种结构,若Y分子的结构由一个酚羟基和一个羧基与苯环相连,取代基有邻,间,对的位置,有3种,则Y的结构共有8种;其中核磁共振氢谱显示为4组峰,且峰面积比为的物质为中的任意一种;
(6)以为起始原料制备的合成线路为。
19.化合物I是合成磷酸氨喹的中间体,一种合成路线如下:
回到下列问题:
(1)A中的官能团名称是______________。
(2)C的化学名称为____________。
(3)⑦的反应类型是_____________。
(4)已知③为取代反应,另一生成物为乙醇,E的结构简式为__________。
(5)写出G到H的反应方程式______________。
(6) H在一定条件下可以转化为(),请写出任意一 种同时符合下列条件M的同分异构体_____________________。
①含苯环且苯环上有3个取代基
②含有NH2,能发生加聚反应
③核磁共振氢谱图为6组峰,峰面积比为1:1:1:2:2:2
(7)设计以对羟基苄氯()、CH3CH2OH为主要原料制备()的合成路线(无机试剂任选)。_________。
【答案】(1)氯原子、氨基 (2)丙二酸二乙酯 (3)取代反应 (4)
(5)
(6)
(7)还可是以下情况:
①
②
③
【解析】(1)根据A的结构简式可知A中的官能团有:氯原子、氨基;
(2)根据C的结构简式命名C的化学式名称为丙二酸二乙酯;
(3)由H的结构简式和I的结构简式可知H中的-OH被Cl原子取代;
(4)已知③为取代反应,另一生成物为乙醇,则反应为酯的水解,结合F分析E的结构简式为:;
(5)F经水解得到G,则G的结构简式为:,G脱去CO2得到H,化学方程式为:;
(6)①含苯环且苯环上有3个取代基②含有NH2,能发生加聚反应则存在碳碳双键;③核磁共振氢谱图为6组峰,峰面积比为1:1:1:2:2:2含有5种环境的氢,且不同环境的氢个数比为1:1:1:2:2:2,则同分异构体有:;
(7)在POCl3和加热条件下酚羟基被氯原子取代,在氢氧化钠溶液反应得到醇羟基,利用高锰酸钾氧化得到,再与乙醇发生酯化反应得到,合成路线为:还可是以下情况:
①
②
③。
20.化合物G是一种药物合成中间体,其合成路线如下:
已知:乙酸酐的结构简式为。请回答下列问题:
(1)G中含氧官能团的名称是______________
(2)反应①的化学方程式为__________________
(3)反应⑤所需的试剂和条件是____,该反应类型是______________
(4)写出满足下列条件的C的同分异构体的结构简式________________________。
I.苯环上只有两种取代基;Ⅱ,核磁共振氢谱图中只有4组吸收峰;Ⅲ.能与NaHCO3溶液反应生成CO2。
(5)碳原子上连有4个不同的原子或基团时,该碳称为手性碳。则中的手性碳是____(填碳原子的数字标号)。
(6)设计以为原料制备的合成路线(无机试剂任选)。
_____________________________________
【答案】(1)羧基、醚键 (2)
(3)浓硫酸、加热 消去反应
(4)、 (5)5、8
(6)
【解析】(1)根据G的结构简式,G中的含氧官能团是醚键、羧基;
(2)对比A和B的结构简式,A中氧氢键断裂,乙酸酐中,从虚线中断裂,该反应为取代反应,反应方程式为;
(3)F→G显然发生加成反应,说明F中含有不饱和键,即E生成F发生消去反应,所需试剂和条件为浓硫酸、加热;
(4)C的同分异构体的核磁共振氢谱有4组峰,说明是对称结构,两个取代基位置应是对位,能与NaHCO3溶液反应,说明含有羧基,即符合条件的同分异构体是、;
(5)根据手性碳原子的定义,属于手性碳原子是5、8;
(6)对比原料和目标产物,模仿B→C,先让在AlCl3发生反应生成,然后羰基与H2在钯作催化剂下,发生加成反应,由于酚羟基的影响,使得苯环上的邻位和对位上的氢变得活泼,容易发生取代,最后与浓溴水发生取代反应,即合成路线为。
21.是一种重要的化工原料,可用于合成可降解的高聚物C以及抗肿瘤药物G。
已知:
(1)A含有的官能团名称是______________。
(2)D→E的反应类型是_____________________。
(3)E的分子式是____________;F的结构简式是_________________。
(4)B→C的化学方程式为________________________________________。
(5)W是B的同分异构体,0.5mol W与足量碳酸氢钠溶液反应生成44g CO2,W共有______种(不考虑立体异构),其中核磁共振氢谱为三组峰的结构简式为___________。
(6)设计由甲苯和为原料制备化合物的合成路线(无机试剂任选)______。
【答案】(1)碳碳双键、酯基
(2)酯化反应(取代反应)
(3)C11H10O3
(4)nCH3OOCH2CH2COOCH3+nHOCH2CH2OH+(2n−1)CH3OH
(5)9
(6)
【解析】由合成流程可知,与甲醇发生信息中的反应生成A为,A与氢气发生加成反应生成B为,HOCH2CH2OH与B发生缩聚反应生成的C为;
与苯在氯化铝作用下反应生成D的为,D与甲醇发生酯化反应生成E为,E发生信息中的反应生成F,试剂X为,生成F为,最后F在加热条件下发生取代反应生成G为;
(1) A为,含有的官能团名称是酯基和碳碳双键;
(2) D与甲醇发生酯化反应生成,则D→E的反应类型是酯化反应或取代反应;
(3)E为,其分子式是C11H10O3;由分析可知F的结构简式是;
(4) HOCH2CH2OH与B发生缩聚反应生成的C为,发生反应的化学方程式为;
(5) B为,其同分异构体W 0.5mol与足量碳酸氢钠溶液反应生成44gCO2,CO2的物质的物质的量为1mol,说明W分子结构中含有2个羧基,除去2个−COOH,还有4个C,这四个碳如为直链状即C−C−C−C,连接2个−COOH,共有6种结构,另外四个碳中可以有一个支链,即,连接2个−COOH,共有3种结构,即符合条件的B的同分异构体W共有9种,其中核磁共振氢谱为三组峰的结构简式为;
(6)结合题中生成D的反应原理甲苯和可生成,再与H2在催化剂作用下发生加成反应,生成,再在浓硫酸的作用下加热发生酯化反应即可生成,具体合成路线为。
【名师点睛】本题题干给出了较多的信息,学生需要将题目给信息与已有知识进行重组并综合运用是解答本题的关键,需要学生具备准确、快速获取新信息的能力和接受、吸收、整合化学信息的能力,采用正推和逆推相结合的方法,逐步分析有机合成路线,可推出各有机物的结构简式,然后分析官能团推断各步反应及反应类型。学生需要根据目标产品的结构特点分析产品与原料间的构成关系,再结合正推与逆推相结合进行推断,充分利用反应过程C原子数目,对学生的逻辑推理有较高的要求。难点是同分异构体判断,注意题给条件,结合官能团的性质分析解答。
22.有机物F是合成药物“银屑灵”的中间体,其合成流程如下:
回答下列问题:
(1)化合物A的名称为________,化合物C中含氧官能团结构简式为____________。
(2)写出A→B的化学方程式:________________________________。
(3)D→E的反应类型为__________,F的分子式为______________。
(4)写出同时满足下列条件的C的一种同分异构体的结构简式:____。
①能发生银镜反应
②能发生水解反应,其水解产物之一能与FeC13溶液发生显色反应
③分子中核磁共振氢谱为四组峰
(5)设计以甲苯、乙醛为起始原料(其它试剂任选),制备的合成路线流程图:__________
【答案】(1)2,3,5−三甲基苯酚 −CHO,−O−
(2)+CH3I+KOH+KI+H2O
(3)加成反应 C16H22O2
(4)
(5)
【解析】A的分子式为C9H12O,B的分子式为C10H14O,根据C的结构简式,可知A到B的变化就是将A中的酚羟基中的H被−CH3取代。
(1)化合物A的母体为苯酚,酚羟基的编号为1号位,按照位次编号小的顺序,则甲基的编号分别为2、3、5,则A的名称为2,3,5−三甲基苯酚。C的结构简式为,有−CHO,为醛基,有C−O−C为醚键,则官能团的结构简式为−CHO,−O−;
(2) A的分子式为C9H12O,B的分子式为C10H14O,根据C的结构简式,可知A→B的转化就是将A中的酚羟基中的H被−CH3取代。CH3I中的−CH3取代了羟基中的H,生成HI,HI与KOH反应,则化学方程式为;
(3)D→E的反应,D中的羰基中的双键打开,加氢生成羟基,反应物乙炔中C−H键断开,D→E的反应为加成反应。F的结构简式为,F的分子式为C16H22O2;
(4) C的结构简式为,C的同分异构体要求①能发生银镜反应,说明分子中有醛基;②能发生水解反应,其水解产物之一能与FeC13溶液发生显色反应,水解产物中有酚羟基,但是分子中只有2个O原子,又要有醛基,又要能水解,则该基团为−OOCH,为甲酸酯;③分子中核磁共振氢谱为四组峰,−OOCH中的H为一组峰,还有4个C原子,但是只有3组峰,则为对称位置;符合条件的同分异构体的结构简式为;
(5)根据高分子化合物的结构简式,可得其单体为;对比甲苯、乙醛与单体的碳干骨架和官能团,则模仿流程中B→C在甲苯中甲基的邻位引入−CHO,模仿流程中C→D构建碳干骨架,−CH=CH−COOH可由−CH=CHCHO氧化得到;则合成路线为。
________________________________________________________________________________________
________________________________________________________________________________________
________________________________________________________________________________________
________________________________________________________________________________________
________________________________________________________________________________________
________________________________________________________________________________________
相关试卷
这是一份高中化学专题12 有机化学基础-高中化学纠错笔记,共41页。试卷主要包含了下列有机物命名正确的是,下列说法正确的是,已知等内容,欢迎下载使用。
这是一份高中化学专题12 有机化学基础——备战2021年高考化学纠错笔记(学生版),共42页。试卷主要包含了下列表述错误的是,下列关于的说法正确的是,下列实验结论正确的是等内容,欢迎下载使用。
这是一份高中化学专题11 物质结构与性质-高中化学纠错笔记,共33页。试卷主要包含了下列电子排布式正确的是,下列叙述正确的是,NA为阿伏加德罗常数的值等内容,欢迎下载使用。