所属成套资源:(新高考)高考化学二轮复习纠错笔记专题(2份打包,含解析+原卷版,可预览)
(新高考)高考化学二轮复习纠错笔记专题11 物质结构与性质(2份打包,含解析+原卷版,可预览)
展开
这是一份(新高考)高考化学二轮复习纠错笔记专题11 物质结构与性质(2份打包,含解析+原卷版,可预览),文件包含新高考高考化学二轮复习纠错笔记专题11物质结构与性质含解析doc、新高考高考化学二轮复习纠错笔记专题11物质结构与性质原卷版doc等2份试卷配套教学资源,其中试卷共77页, 欢迎下载使用。
专题11 物质的结构与性质
易错点1 无视构造原理错误进行电子排布
1.下列由电子排布式所得的结论错误的是
选项
电子排布式
结论
A
1s22s22px22py02pz0
违背洪特规则
B
1s22s22p63s23p2
违背能量最低原理
C
1s22s22p63s23p10
违背泡利原理
D
1s22s22p63s23p23d5
违背能量最低原理
【错因分析】洪特规则、泡利原理以及能量最低原理是原子核外电子排布遵循的规则,运用相应的规则才能识别核外电子的具体排列情况,无视这些规则不能正确的做出选择判断。
【参考答案】B
【试题解析】电子排布式为:1s22s22px22py02pz0,此处2px,2py,2pz就是2p能级的3个简并轨道,两个电子排入2p能级,它们将分别占据2个简并轨道且自旋平行,而不是自旋相反地挤入其中一个轨道,电子排布是违反洪特规则的,A项正确;电子排布式为:1s22s22p63s23p2,排布符合构造原理,符合三个原理,B项错误;电子排布式为:1s22s22p63s23p10,3p轨道最多容纳6个电子,不可能出现3p10的情况,电子排布式违反泡利原理,C项正确;电子排布式为:1s22s22p63s23p23d54s1,虽然3d轨道为半充满结构,但3p上只有2个电子,没有充满,电子排布式违反能量较低原理,D项正确。答案选B。
泡利原理和洪特规则
量子力学告诉我们:ns能级各有一个轨道,np能级各有3个轨道,nd能级各有5个轨道,nf能级各有7个轨道,而每个轨道里最多能容纳2个电子,通常称为电子对,用方向相反的箭头“↑↓”来表示。
①泡利原理:一个原子轨道里最多只能容纳2个电子,并且其自旋状态相反。
②洪特规则:对于基态原子,当电子排布在同一能级的不同轨道时,将尽可能分占不同的轨道,并且自旋状态相同。
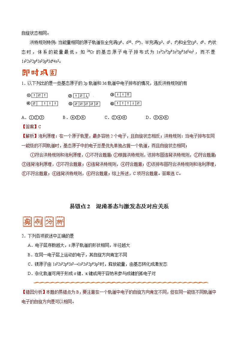
洪特规则特例:当能量相同的原子轨道在全充满(p6、d10、f14)、半充满(p3、d5、f7)和全空(p0、d0、f0)状态时,体系的能量最低。如24Cr的基态原子电子排布式为1s22s22p63s23p63d54s1,而不是1s22s22p63s23p63d44s2。
1.以下列出的是一些基态原子的2p轨道和3d轨道中电子排布的情况,违反洪特规则的有
A.①②③ B.④⑤⑥ C.②④⑥ D.③④⑥
易错点2 混淆基态与激发态及对应关系
2.下列各项叙述中正确的是
A.电子层序数越大,s原子轨道的形状相同,半径越大
B.在同一电子层上运动的电子,其自旋方向肯定不同
C.镁原子由1s22s22p63s2→1s22s22p63p2时,释放能量,由基态转化成激发态
D.杂化轨道可用于形成σ键、π键或用于容纳未参与成键的孤电子对
【错因分析】本题的易错点为B,要注意在一个轨道中电子的自旋方向肯定不同,但在同一能级不同轨道中电子的自旋方向是可以相同。
【参考答案】A
【试题解析】s能级原子轨道都是球形的,且能层序数越大,半径也越大,A项正确;在一个轨道中电子的自旋方向肯定不同,但在同一能层中电子的自旋方向是可以相同,如N原子的2p轨道中的3个电子的自旋方向相同,B项错误;Mg原子3s2能级上的2个电子吸收能量跃迁为3p2能级上,由基态转化成激发态,C项错误;杂化轨道只用于形成σ键或用于容纳未参与成键的孤对电子,没有杂化的p轨道形成π键,D项错误。答案选A。
原子的电子排布遵循构造原理能使整个原子的能量处于最低状态,简称能量最低原理。处于最低能量的原子叫做基态原子。当基态原子的电子吸收能量后,电子会跃迁到较高能级,变成激发态原子。但处于激发态的原子不稳定,当电子从激发态跃迁到较低能量的激发态乃至基态时,将释放能量,通常以光(辐射)的形式释放出来。
2.下列各项叙述中,正确的是
A.镁原子由1s22s22p63s2→1s22s22p63p2时,原子释放能量,由基态转化成激发态
B.外围电子排布式为5s25p1的元素位于第五周期第ⅠA族,是s区元素
C.24Cr原子的核外电子排布式是1s22s22p63s23p63d44s2
D.所有原子任一电子层的s电子云轮廓图都是球形,但球的半径大小不同
易错点3 电子排布式书写错误
3.主族元素原子失去最外层电子形成阳离子,主族元素的原子得到电子填充在最外层形成阴离子。下列各原子或离子的电子排布式错误的是
A.Ca2+:1s22s22p63s23p6 B.O2−:1s22s22p4
C.Cl−:[Ne]3s23p6 D.Ar:1s22s22p63s23p6
【错因分析】本题易错点是误以为氧离子核外有8个电子而错选B。
【试题解析】钙原子失去2个电子变成钙离子,使次外层变成最外层,所以钙离子核外有18个电子,排布式正确,A项正确;氧原子核外有8个电子,氧原子得2个电子变成氧离子,最外层电子数由6个变成8个,所以氧离子核外有10个电子,排布式应该是1s22s22p6,B项错误;氯原子核外有17个电子,氯原子得一个电子变成氯离子,最外层由7个电子变成8个电子,所以氯离子核外有18个电子,排布式正确,C项正确;氩是18号元素,原子核外有18个电子,排布式正确,D项正确。答案选B。
【参考答案】B
书写基态原子电子排布式的方法
1.由原子序数书写核外电子排布式
(1)根据构造原理、各能级最多容纳的电子数及能量最低原理,由低能级向高能级依次填充电子。如31号元素镓,电子填充顺序为1s、2s、2p、3s、3p、4s、3d,最后1个电子排入4p能级;
(2)我们也可以通过31-18=13,以Ar的电子排布式为基础再填充13个电子,即[Ar]3d104s24p1。
2.由元素名称书写核外电子排布式
(1)前三周期主族元素可以根据最外层电子数书写,如S的最外层电子数为6,其电子排布式为[Ne]3s23p4;
(2)第四周期从K开始数,数到几,就可以写成[Ar](从4s能级开始,依次填充多余的电子)。如Fe,从钾开始数到铁为8,其电子排布式为[Ar]3d64s2;Se,从钾开始数到Se为16,其电子排布式为[Ar]3d104s24p4。
注意事项
①出现nd能级时,虽然电子排布按ns、(n-1)d、np的顺序填充,但书写核外电子排布式时,仍把(n-1)d放在ns前面,如Fe:1s22s22p63s23p63d64s2正确,1s22s22p63s23p64s23d6错误。
②熟记前四周期的能级排布顺序(1s、2s、2p、3s、3p、4s、3d、4p)。
③要抓住核外电子排布的特殊性,如Cr、Cu的基态原子核外电子排布;Cr的基态原子未成对电子最多——6个;当np能级中未成对电子数m≤3时,np能级的电子排布可能为npm或np6-m,但3d能级中有4个未成对电子时,只能为3d6,不会是3d4。
3.(1)Ni原子的电子排布式为____________________。
(2)原子序数均小于36的元素Q和T,在周期表中既处于同一周期又位于同一族,且原子序数T比Q大2。T的价电子排布式为_______________,Q2+的未成对电子数是_______________。
(3)D元素的正三价离子的3d亚层为半充满,D的元素符号为____________________,其基态原子的电子排布式为____________________。
(4)E元素基态原子的M层全充满,N层没有成对电子,只有一个未成对电子,E的元素符号为____________________,其基态原子的电子排布式为____________________。
易错点4 忽视第一电离能“异常”
4.下列说法或有关化学用语的表达正确的是
A.在基态多电子原子中,p轨道电子能量一定高于s轨道电子能量
B.基态Fe原子的外围电子排布图为
C.因氧元素电负性比氮元素大,故氧原子第一电离能比氮原子第一电离能大
D.根据原子核外电子排布的特点,Cu在元素周期表中位于s区
【错因分析】元素周期律(包括第一电离能)除了相似性、递变性之外,还存在特异性,因此解题时尤其是要注意这些特异性质的关注,防止误选。
【试题解析】在基态多电子原子中,3p轨道电子能量比4s轨道电子能量低,A项错误;基态Fe原子的外围电子排布式为3d64s2,3d轨道中,电子未充满,应遵循洪特规则,则外围电子排布图为,B项正确;因为氮原子的最外层电子处于半充满的稳定状态,第一电离能出现反常,所以氧原子第一电离能比氮原子第一电离能小,C项错误;Cu的价电子排布式为3d104s1,所以Cu在元素周期表中位于ds区,D项错误。答案选B。
【参考答案】B
第一电离能I1大小的比较:同周期元素从左到右第一电离能呈增大的趋势,但要注意第ⅡA族和第ⅢA族的反常,如I1 (Be)>I1 (B),I1 (Mg)>I1 (Al);第ⅤA族和第ⅥA族的反常,如I1 (N)>I1 (O),I1 (P)>I1 (S)。同主族元素从上到下第一电离能逐渐减小。
4.下列关于元素第一电离能的说法不正确的是
A.钾元素的第一电离能小于钠元素的第一电离能,故钾的活泼性强于钠
B.因同周期元素的原子半径从左到右逐渐减小,故第一电离能必依次增大
C.最外层电子排布为ns2np6(当只有K层时为1s2)的原子,第一电离能较大
D.对于同一元素而言,原子的电离能I1
相关试卷
这是一份(新高考)高考化学二轮复习纠错笔记专题02 化学用语及常用物理量(2份打包,含解析+原卷版,可预览)
这是一份(新高考)高考化学二轮复习纠错笔记专题12 有机化学基础(2份打包,含解析+原卷版,可预览),文件包含新高考高考化学二轮复习纠错笔记专题12有机化学基础含解析doc、新高考高考化学二轮复习纠错笔记专题12有机化学基础原卷版doc等2份试卷配套教学资源,其中试卷共112页, 欢迎下载使用。
这是一份(新高考)高考化学二轮复习纠错笔记专题10 化学实验基础(2份打包,含解析+原卷版,可预览),文件包含新高考高考化学二轮复习纠错笔记专题10化学实验基础含解析doc、新高考高考化学二轮复习纠错笔记专题10化学实验基础原卷版doc等2份试卷配套教学资源,其中试卷共100页, 欢迎下载使用。

