3.4 运输方式和交通布局与区域发展的关系 导学案(2)-中图版高中地理必修第二册
展开第三章 产业区位选择
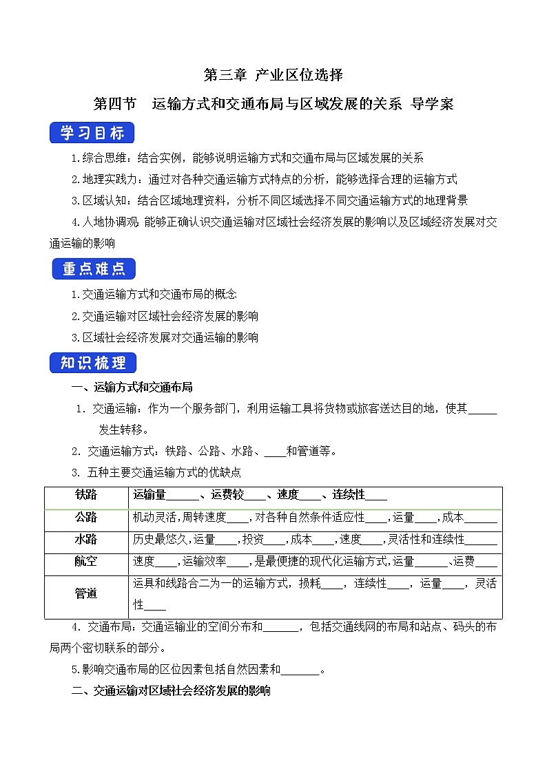
第四节 运输方式和交通布局与区域发展的关系 导学案
1.综合思维:结合实例,能够说明运输方式和交通布局与区域发展的关系
2.地理实践力:通过对各种交通运输方式特点的分析,能够选择合理的运输方式
3.区域认知:结合区域地理资料,分析不同区域选择不同交通运输方式的地理背景
4.人地协调观:能够正确认识交通运输对区域社会经济发展的影响以及区域经济发展对交通运输的影响
1.交通运输方式和交通布局的概念
2.交通运输对区域社会经济发展的影响
3.区域社会经济发展对交通运输的影响
一、运输方式和交通布局
1.交通运输:作为一个服务部门,利用运输工具将货物或旅客送达目的地,使其 发生转移。
2.交通运输方式:铁路、公路、水路、 和管道等。
3. 五种主要交通运输方式的优缺点
铁路 | 运输量______、运费较____、速度____、连续性____ |
公路 | 机动灵活,周转速度____,对各种自然条件适应性____,运量____,成本______ |
水路 | 历史最悠久,运量____,投资____,成本____,速度____,灵活性和连续性______ |
航空 | 速度____,运输效率____,是最便捷的现代化运输方式,运量______、运费____ |
管道 | 运具和线路合二为一的运输方式,损耗____,连续性____,运量____,灵活性____ |
4.交通布局:交通运输业的空间分布和 ,包括交通线网的布局和站点、码头的布局两个密切联系的部分。
5.影响交通布局的区位因素包括自然因素和 。
二、交通运输对区域社会经济发展的影响
1. , 。区域运输条件的改善,运速提高,运时减少,提高了货物和人员的运输效率,从而增强了区域发展的竞争力,促进区域社会经济的快速发展。
2. 。交通运输能够促进资源的优化配置,促进区域土地、矿产等自然资源的合理开发利用,使产业布局向更大范围扩展成为可能,有利于产业结构的调整和升级,形成更加合理的生产地域分工格局。
3. 。区域运输速度和运输能力的提高,可促进原有专业化市场的扩大和新市场的形成。
4. 。交通运输的发展是城镇化发展的重要动力之一,在交通运输集聚和扩散效应的作用下,原有城市的规模进一步扩大,新城镇迅速形成,城镇体系逐渐成熟,城镇化过程加快。
三、区域社会经济发展对交通运输的影响
1. 区域社会经济的发展为交通运输的发展提供了保障,它决定着区域交通运输的发展水平。
2. 区域社会经济发展是交通运输发展的动力。
【合作探究1】:交通运输方式的选择以及其优缺点
阅读材料,探究下列问题。
2019年中国北京世界园艺博览会期间,居住在德国的一对夫妇来中国参观了世界园艺博览会后,又去了重庆、西安、西藏、哈尔滨等地,途中观看了我国的西电东送、南水北调等工程,游览了我国的名胜古迹。他们从东到西、从南到北,领略了中国的不同文化,感慨地说道:“中国真是一个神秘的地方!”
(1)这对德国夫妇到中国旅游,用到和看到了哪些交通运输工具?对应着哪些交通运输方式?
(2)五种主要交通运输方式各有哪些优缺点?
(3)为下表中案例选择合理的运输方式,用“√”表示。
案例 | 要求 | 铁路 | 公路 | 海运 | 河运 | 航空 |
从哈尔滨到广州参加贸易洽谈会 | 次日必须报到 |
|
|
|
|
|
从重庆到武汉 | 沿途观赏三峡风光 |
|
|
|
|
|
从九坑河水库运2吨活鱼到广州 | 保鲜 |
|
|
|
|
|
从太原运200吨煤到武汉 | 走近路降低运费 |
|
|
|
|
|
从天津到上海运1万吨海盐 | 选择最经济的办法 |
|
|
|
|
|
【合作探究2】:交通运输对区域社会经济发展的影响和区域社会经济发展对交通运输的影响
阅读材料,回答下列问题。
材料一 长三角地区包括上海、江苏、浙江、安徽三省一市,2018年11月5日召开的首届中国国际进口博览会上,中央就首次宣布了“为了更好发挥上海等地区在对外开放中的重要作用,将支持长江三角洲区域一体化发展并上升为国家战略”。
材料二 下图江苏省沿江城市群城际铁路建设规划示意图和项目表
(1)沿江城市群城际铁路是连接东西,承接南北的重要线路,被为长三角一体化“先行官”,其中苏南段修建时有利条件是________、________,需要克服的不利条件是________。
(2)沿江城市群城际铁路规划路线1063千里,其中安徽省境内83千里,南京至淮安线、南京至宣城线等铁路建成后对安徽的影响有________。
(3)规划建设后,南京已基本形成“一环两跨八线,客货分线”铁路格局,其沿线修建铁路的主导因素是________;该铁路格局形成以后,有利于南京交通________地位的加强。
(4)新的铁路网对长三角一体化有哪些积极意义?
1.(2019高一下·苏州期末)下图是四种运输方式(铁路、公路、水运、航空)特征比较示意图。
(1)两图中交通运输方式配对正确的是( )
A. 甲——② B. 乙——①
C. 丙——③ D. 丁——④
(2)下列贸易中选择的运输方式合理的是( )
A. 天然橡胶:泰国→中国选甲 B. 铁矿:澳大利亚→中国选丁
C. 鲜花:荷兰→美国选② D. 集成芯片:硅谷→渥太华选③
2.(2019高一下·江苏期末)读“几种交通运输方式(铁路、公路、水运、航空)特征比较示意图”,完成下列各题。
(1)图中乙代表的交通方式是( )
A. 水运 B. 公路
C. 铁路 D. 航空
(2)关于图中运输方式科学的理解是( )
A. 集成电路由北京运到拉萨选择乙运输方式最好
B. 甲适宜长距离运输
C. 丙受水文影响最大
D. 丁是中国最重要的运输方式

