人教版 (新课标)必修15 速度变化快慢的描述──加速度教案设计
展开加速度是联系动力学和运动学的桥梁,是力学中的重要概念。在学生的生活经验中,与加速度有关的现象不多,给学生理解加速度概念带来困难。为此教科书先从具体实例入手要求学生了解“速度大”,“速度变化大”和“速度变化快”含义不同。图像的充分利用也是一个重要方面。
二.教学目标
(一)知识与技能
1、理解加速度的概念,知道加速度是表示速度变化快慢的物理量,知道它的定义、公式、符号和单位。
2、知道加速度是矢量,知道加速度的方向始终跟速度的改变量的方向一致,知道加速度跟速度改变量的区别。
3、知道什么是匀变速直线运动,能从匀变速直线运动的v—t图像中理解加速度的意义。
(二)过程与方法
通过对速度、速度的变化量、速度的变化率三者的分析比较,提高学生的比较、分析问题的能力。
(三)情感、态度与价值观
1、利用实例激发学生的求知欲,激励学生的探索精神。
2、领会人类探索自然规律中严谨的科学态度,理解加速度概念的建立对人类认识世界的意义,培养学生区分事物的能力及学生的抽象思维能力.
3、培养合作交流的思想,能主动与他人合作,勇于发表自己的主张,勇于放弃自己的错观点.
三.教学重难点
★教学重点:加速度的概念及与速度快慢的区别
★教学难点:对加速度概念的理解
四.学情分析
加速度的概念,对于刚迈上高中门槛的初中学生来讲,实在是太抽象!首先在日常生活中,多数情况下,学生只涉及到运动多少路程、位移,运动有多快?很少碰到速度变化有快慢之分的现象,可以说不学物理,在头脑中是不会自发的形成“加速度”的概念;其次,学生抽象思维能力不高,对于速度、速度的变化、速度的变化率的区别很难分清;最后,在教学过程中学生往往只重结果,轻过程,再通过大量的习题来死记结论,如果这样,学生的思维能力将得不到培养。
五.教学方法:比较、分析、讨论法。学案导学:见后面的学案
六.课前准备
1.学生预习加速度,初步认识加速度概念。
2.教师课前预习学案,课内探究学案。
七.课时安排:1课时
八.教学过程
(一)预习检查、总结疑惑
检查落实了学生的预习情况并了解了学生的疑惑,使教学具有了针对性。
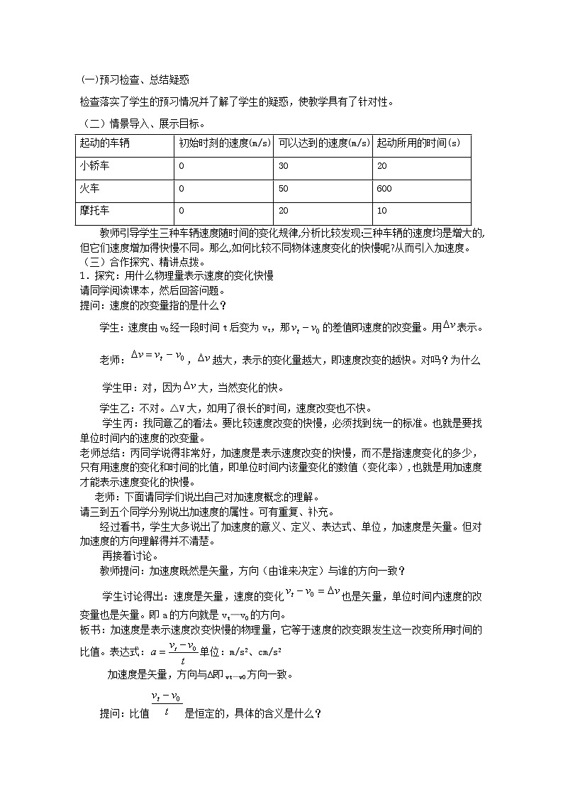
(二)情景导入、展示目标。
教师引导学生三种车辆速度随时间的变化规律,分析比较发现:三种车辆的速度均是增大的,但它们速度增加得快慢不同。那么,如何比较不同物体速度变化的快慢呢?从而引入加速度。
(三)合作探究、精讲点拨。
1.探究:用什么物理量表示速度的变化快慢
请同学阅读课本,然后回答问题。
提问:速度的改变量指的是什么?
学生:速度由v0经一段时间t后变为vt,那的差值即速度的改变量。用表示。
老师:,越大,表示的变化量越大,即速度改变的越快。对吗?为什么
学生甲:对,因为大,当然变化的快。
学生乙:不对。△V大,如用了很长的时间,速度改变也不快。
学生丙:我同意乙的看法。要比较速度改变的快慢,必须找到统一的标准。也就是要找单位时间内的速度的改变量。
老师总结:丙同学说得非常好,加速度是表示速度改变的快慢,而不是指速度变化的多少,只有用速度的变化和时间的比值,即单位时间内该量变化的数值(变化率),也就是用加速度才能表示速度变化的快慢。
老师:下面请同学们说出自己对加速度概念的理解。
请三到五个同学分别说出加速度的属性。可有重复、补充。
经过看书,学生大多说出了加速度的意义、定义、表达式、单位,加速度是矢量。但对加速度的方向理解得并不清楚。
再接着讨论。
教师提问:加速度既然是矢量,方向(由谁来决定)与谁的方向一致?
学生讨论得出:速度是矢量,速度的变化也是矢量,单位时间内速度的改变量也是矢量。即a的方向就是vt—v0的方向。
板书:加速度是表示速度改变快慢的物理量,它等于速度的改变跟发生这一改变所用时间的比值。表达式:单位:m/s2、cm/s2
加速度是矢量,方向与∆即vt—v0方向一致。
提问:比值是恒定的,具体的含义是什么?
学生讨论得出:就是速度随时间而均匀改变。即a不变的运动叫做匀变速运动。匀变速运动又分匀变速直线运动和匀变速曲线运动。我们这一册中都是研究匀变速直线运动。
例1、下列说法正确的是:
A.加速度是物体增加的速度
B.加速度反映速度变化的大小
C.加速度反映速度变化的快慢
D.加速度的方向不能由速度方向确定,要由速度变化的方向来确定
例2、足球以水平速度v=10m/s击中球门横梁后以v/=8m/s的速度水平弹回,与横梁接触的时间为0.1s,求足球在此过程中的平均加速度
2.探究:加速度方向与速度方向的关系
例如:一个物体沿水平直线运动,考查某一段时间间隔,其初速度方向向右,而末速度方向也向右(且),即加速情况:那么速度矢量的变化量=(矢量)-(矢量)如何表示呢?
那么,换一种情况:、同方向,但,即减速情况。
学生讨论
师总结:在变速直线运动中,速度的方向始终在一条直线上,取初速度v0的方向为正方向.
(1)若vt>v0,速度增大,a为正值,表示a的方向与v0的方向相同;
(2)若vt
师:速度一时间图象描述了什么问题?怎样建立速度一时间图象?
生:速度一时间图象是描述速度随时间变化关系的图象,它以时间轴为横轴,以纵轴为速度轴,在坐标系中将不同时刻的速度以坐标的形式描点,然后连线,就画出了速度一时间图象.
【思考与讨论】
图1—5—3中两条直线a、b分别是两个物体运动的速度一时间图象,哪个物体运动的加速度比较大?
教师引导,学生讨论后回答.
学生在没有学习斜率概念前,可以用陡度的“平缓”或“陡”来表述.
师:我们可以从直线上任意选择间隔较大的两点来找到这两个点间的速度变化量△v,时间间隔.
生:这样就可以定量求加速度了,用加速度的定义式就行了。
(四)反思总结,当堂检测
通过本节的学习,我们要牢牢理解加速度和速度的区别,在于意义不同,前者是描述速度改变的快慢;后者是描述运动快慢。对于直线运动,计算时一般要规定初速度的方向为正方向,把方向用正负号来表示,便于进行矢量运算,那么加速度的方向才不会出现错误。能在匀变速直线运动的v—t图像中分析出v、a的大小、方向等。
当堂检测:见学案
(五)发导学案、布置预习。
下节导学案
九、板书设计
一、加速度
1、定义:加速度是速度的变化量跟发生这一改变所用时间的比值。
2.表达式 :a =(vt-v0)/t
3.物理意义:指速度变化的快慢和方向
4、加速度单位 : “米每二次方秒” ,符号m/s2 (或m · s-2 )。还有 cm/s2 等
5、加速度是矢量:方向与速度变化的方向相同。
① 加速直线运动,加速度的方向与速度方向相同
② 减速直线运动与速度方向相反
十、教学反思
本节课从具体事例及数据入手,让学生亲自参与了概念的得出过程,体现了新课改的精神,培养了学生抽象思维的能力,数据处理能力,总结和概括能力,能对事物进行具体分析和判断。果断的对教材进行了处理,突出了本节课的重点,更有利于突破本节课的难点。起动的车辆
初始时刻的速度(m/s)
可以达到的速度(m/s)
起动所用的时间(s)
小轿车
0
30
20
火车
0
50
600
摩托车
0
20
10
2021学年5 速度变化快慢的描述──加速度教案: 这是一份2021学年5 速度变化快慢的描述──加速度教案,共3页。教案主要包含了教学目标,重点难点,教学过程,典型例题等内容,欢迎下载使用。
物理必修15 速度变化快慢的描述──加速度教学设计: 这是一份物理必修15 速度变化快慢的描述──加速度教学设计,共4页。教案主要包含了实验与探究,讨论与交流,思考与讨论,课堂训练等内容,欢迎下载使用。
物理必修15 速度变化快慢的描述──加速度教案设计: 这是一份物理必修15 速度变化快慢的描述──加速度教案设计,共13页。教案主要包含了讨论与交流,实验与探究,例题剖析,思考与讨论,课堂训练等内容,欢迎下载使用。

