人教版 (新课标)必修15 速度变化快慢的描述──加速度教案
展开
这是一份人教版 (新课标)必修15 速度变化快慢的描述──加速度教案,共4页。教案主要包含了教学目标,重点难点,教学方法,教学过程等内容,欢迎下载使用。
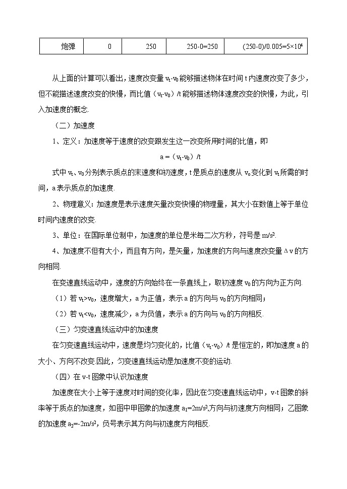
[高一物理教案2-5] 2.5 速度改变快慢的描述 加速度一、教学目标1、理解加速度的概念,理解加速度是表示速度矢量变化快慢的物理量;明确加速度的定义、公式、符号和单位.2、明确加速度是矢量,加速度的方向始终跟速度改变量的方向一致.3、明确加速度跟速度、速度改变量的区别.二、重点难点加速度概念既是重点,又是难点,要弄清加速度与速度、速度改变量之间的区别,理解加速度是如何描述速度矢量改变快慢的.三、教学方法比较、分析、归纳四、教学过程(一)概念引入实例:某铅球运动员在投出铅球时,可在0.2s内使铅球的速度由零增加到17m/s,而迫击炮射击时,炮弹在炮筒中的速度在0.005s内由零增加到250m/s,在这两种运动中,速度改变量各为多少?哪一个速度变化得快?解析:用v0表示物体开始时刻的速度(初速度),用vt表示末了时刻的速度(末速度),t表示完成速度改变所经历的时间,那么Δv=vt-vo表示物体速度的改变.为了描述速度改变的快慢,应该比较速度对时间的变化率,即速度的改变跟发生这一改变所用时间的比值. 速度m/s速度改变m/svt-v0速度变化率m/s2(vt-v0)/t初速度v0末速度vt铅球01717-0=17(17-0)/0.02=85炮弹0250250-0=250(250-0)/0.005=5×104 从上面的计算可以看出,速度改变量vt-v0能够描述物体在时间t内速度改变了多少,但不能描述速度改变的快慢,而比值(vt-v0)/t能够描述物体速度改变的快慢,为此,引入加速度的概念.(二)加速度1、定义:加速度等于速度的改变跟发生这一改变所用时间的比值,即a =(vt-v0)/t式中vt、v0分别表示质点的末速度和初速度,t是质点的速度从vo变化到vt所需的时间,a表示质点的加速度.2、物理意义:加速度是表示速度矢量改变快慢的物理量,其大小在数值上等于单位时间内速度的改变.3、单位:在国际单位制中,加速度的单位是米每二次方秒,符号是m/s2.4、加速度不但有大小,而且有方向,是矢量,加速度的方向与速度改变量Δv的方向相同.在变速直线运动中,速度的方向始终在一条直线上,取初速度v0的方向为正方向.(1)若vt>v0,速度增大,a为正值,表示a的方向与v0的方向相同;(2)若vt<v0,速度减少,a为负值,表示a的方向与v0的方向相反.(三)匀变速直线运动中的加速度在匀变速直线运动中,速度是均匀变化的,比值(vt-v0)/t是恒定的,即加速度a的大小、方向不改变.因此,匀变速直线运动是加速度不变的运动.(四)在v-t图象中认识加速度加速度在大小上等于速度对时间的变化率,因此在匀变速直线运动中,v-t图象的斜率等于质点的加速度,如图中甲图象的加速度a1=2m/s2,方向与初速度方向相同;乙图象的加速度a2=-2m/s2,负号表示其方向与初速度方向相反.(五)讨论:比较速度v、匀变速直线运动中的速度改变Δv、和加速度a. VΔva定义式s/tvt-v0(vt-v0)/t意义表示运动的快慢表示速度改变了多少表示速度改变的快慢大小位移与时间的比值位移对时间的变化率Δv= vt-v0速度改变与时间的比值速度对时间的变化率方向质点运动的方向可能与v0方向相同也可能与v0方向相反与Δv方向相同单位m/sm/sm/s2与时间的关系与时刻对应与时间间隔对应不随时间改变(六)课堂练习1、教材第30页练习五:(1)、(2)、(3)、(5)2、以下对于加速度的认识中,哪些是对是?A、物体的加速度很大,速度可以很小B、物体的速度为零,加速度可以不为零C、加速度表示增加的速度D、加速度为零时,速度必然为零解:以图示匀加速直线运动为例,质点加速度不随时间而变,而速度与时刻对应,且均匀增加,在t=0时刻,v0=0,而加速度不等于零,其大小等于图象的斜率,可见A对,B对,而C错,当物体作匀速直线运动时,其加速度为零而速度不为零.D项错误.正确选项为A、B(七)课堂小结定义:a =(vt-v0)/t 物理意义:描述速度改变的快慢 加速度a 方向:与Δv方向一致 单位:m/s2 在v-t图象中的几何意义:图象的斜率(八)课外作业教材练习五:(4)
相关教案
这是一份2020-2021学年5 速度变化快慢的描述──加速度教案设计,共2页。教案主要包含了复习引入,研习新课,巩固练习,课堂小结,作业等内容,欢迎下载使用。
这是一份2021学年5 速度变化快慢的描述──加速度教案设计,共3页。教案主要包含了教学目标,重点,教学过程设计等内容,欢迎下载使用。
这是一份高中物理人教版 (新课标)必修15 速度变化快慢的描述──加速度教学设计,共3页。教案主要包含了知识目标,能力目标,德育目标,作业,板书设计等内容,欢迎下载使用。

