人教版九年级全册第5节 磁生电学案
展开电动机  发电机
  
【学习目标】
    1、了解磁场对电流的作用;
2、认识电动机的构造和原理;
3、知道电磁感应现象,及产生感应电流的条件;
4、了解发电机的构造和原理。
【要点梳理】
要点一、电动机
1. 磁场对通电导线的作用
(1)力的方向和电流方向有关。
(2)力的方向与磁感线方向有关。
2.电动机的基本构造
(1)转子:能够转动的部分。
(2)定子:固定不动的部分。
3. 直流电动机为什么需装换向器?
当线圈转到如图所示位置时,ab边和cd边受的磁场力恰好在同一条直线上,而且大小相等,方向相反,线圈在这个位置上受到相互平衡的两个磁场力的作用,所以不能连续转动下去。如何才能使线圈连续转动下去呢?我们设想线圈由于惯性而通过平衡位置,恰在这时使线圈与电源线的两个接头互换,则线圈中的电流方向改变,它所受的磁场力的方向变成与原来的方向相反,从而可使线圈沿着原来旋转方向继续转动。因此,要使线圈连续转动,应该在它由于惯性刚转过平衡位置时,立刻改变线圈中的电流方向。能够完成这一任务的装置叫做换向器。其实质是两个彼此绝缘铜半环。
要点诠释:
通电直导线在磁场中受到力的作用。力的方向与磁场方向、导线电流方向有关。磁场对通电导线和通电线圈作用而运动过程中,把电能转化为机械能,电动机就是从这一理论设计制造出来的。
(1)磁场对电流的作用中磁场方向、电流方向、导体受力方向三者应互相垂直,同时改变其中两个方向另一个方向不变,若首先改变其中一个方向而另一个方向不变,则第三者方向一定改变。
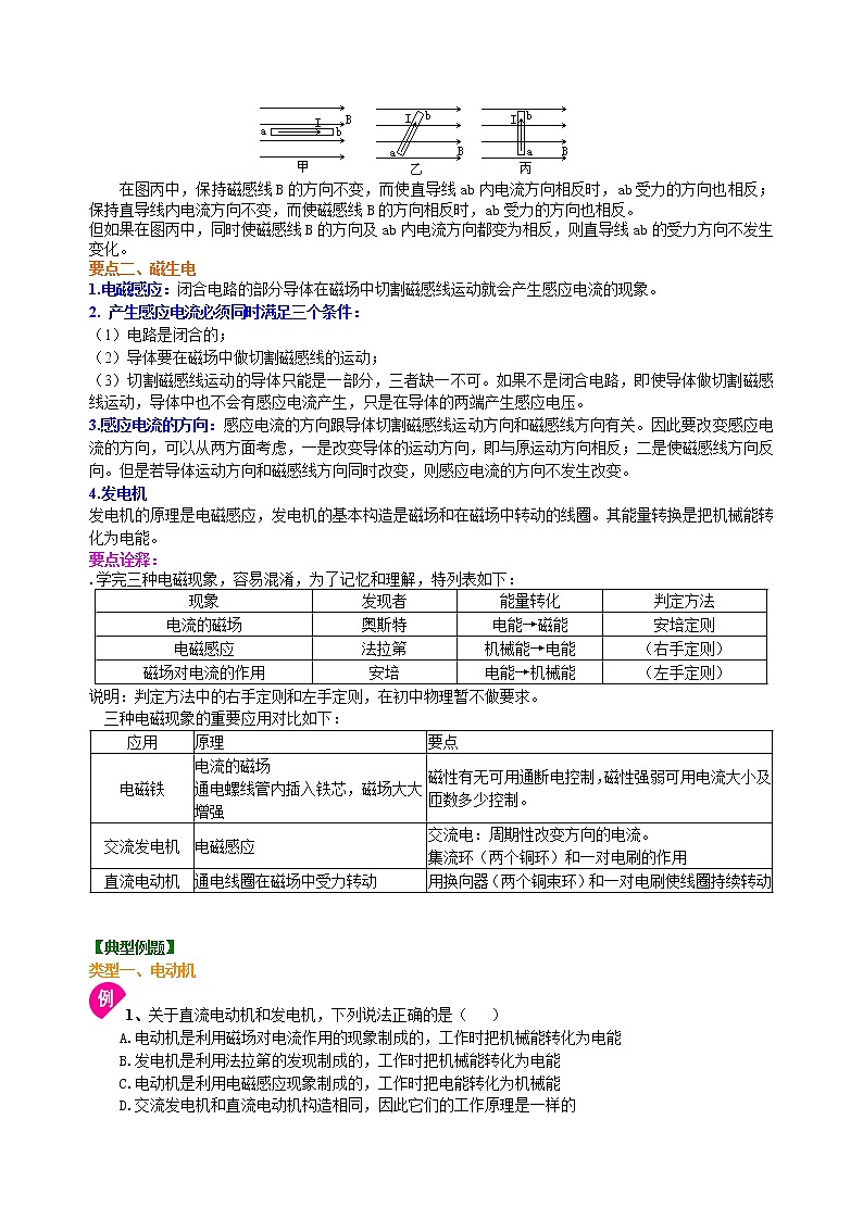
(2)当通电直导线的方向与磁感线的方向平行时(如图甲所示),磁场对通电直导线(图甲中直导线ab)没有力的作用。当通电直导线的方向与磁感线的方向不平行(斜交)时,磁场对通电直导线(图乙中直导线ab)有力的作用(垂直纸面向内)。当通电直导线的方向与磁场的方向垂直时,磁场对通电导线(图丙中直导线ab)的作用力最大(方向垂直纸面向内)。
           
  在图丙中,保持磁感线B的方向不变,而使直导线ab内电流方向相反时,ab受力的方向也相反;保持直导线内电流方向不变,而使磁感线B的方向相反时,ab受力的方向也相反。
但如果在图丙中,同时使磁感线B的方向及ab内电流方向都变为相反,则直导线ab的受力方向不发生变化。
要点二、磁生电
1.电磁感应:闭合电路的部分导体在磁场中切割磁感线运动就会产生感应电流的现象。
2. 产生感应电流必须同时满足三个条件:
(1)电路是闭合的;
(2)导体要在磁场中做切割磁感线的运动;
(3)切割磁感线运动的导体只能是一部分,三者缺一不可。如果不是闭合电路,即使导体做切割磁感线运动,导体中也不会有感应电流产生,只是在导体的两端产生感应电压。
3.感应电流的方向:感应电流的方向跟导体切割磁感线运动方向和磁感线方向有关。因此要改变感应电流的方向,可以从两方面考虑,一是改变导体的运动方向,即与原运动方向相反;二是使磁感线方向反向。但是若导体运动方向和磁感线方向同时改变,则感应电流的方向不发生改变。
4.发电机
发电机的原理是电磁感应,发电机的基本构造是磁场和在磁场中转动的线圈。其能量转换是把机械能转化为电能。
要点诠释:
.学完三种电磁现象,容易混淆,为了记忆和理解,特列表如下:
现象  | 发现者  | 能量转化  | 判定方法  | 
电流的磁场  | 奥斯特  | 电能→磁能  | 安培定则  | 
电磁感应  | 法拉第  | 机械能→电能  | (右手定则)  | 
磁场对电流的作用  | 安培  | 电能→机械能  | (左手定则)  | 
说明:判定方法中的右手定则和左手定则,在初中物理暂不做要求。
三种电磁现象的重要应用对比如下:
应用  | 原理  | 要点  | 
电磁铁  | 电流的磁场  | 磁性有无可用通断电控制,磁性强弱可用电流大小及匝数多少控制。  | 
交流发电机  | 电磁感应  | 交流电:周期性改变方向的电流。  | 
直流电动机  | 通电线圈在磁场中受力转动  | 用换向器(两个铜束环)和一对电刷使线圈持续转动  | 
【典型例题】
类型一、电动机
1、关于直流电动机和发电机,下列说法正确的是( )
A.电动机是利用磁场对电流作用的现象制成的,工作时把机械能转化为电能
B.发电机是利用法拉第的发现制成的,工作时把机械能转化为电能
C.电动机是利用电磁感应现象制成的,工作时把电能转化为机械能
D.交流发电机和直流电动机构造相同,因此它们的工作原理是一样的
【思路点拨】记住发电机和电动机原理。
【答案】B
【解析】闭合电路的一部分导体在磁场中做切割磁感线运动时,导体中就产生电流,这种现象叫做电磁感应,利用这种现象制成了发电机,实现机械能转化为电能。通电线圈在磁场里受到力的作用,在磁场里会发生转动,利用这一现象发明了电动机,实现了电能转化为机械能。
【总结升华】本题主要考查学生对:发电机和电动机原理图的区别和联系的了解和掌握。
举一反三:
【变式】电动机是一种高效率、低污染的动力设备。下面四幅实验装置图中,对电动机的发明有直接影响的是( )
【答案】C
2.(2015•枣庄中考)如图所示是直流电动机的模型,闭合开关后线圈顺时针转动。现要线圈逆时针转动,下列方法中可行的是( )
A.只改变电流大小
B.只改变电流方向
C.对换磁极同时改变电流方向
D.换用磁性更强的磁铁
【答案】B
【解析】电动机的原理是通电线圈在磁场中受力转动,电动机线圈的转动方向与磁场方向和电流方向有关,因此要改变电动机的转动方向有两种方法:①可保持磁场方向不变,改变电流方向;②可保持电流方向不变,改变磁场方向。因此选项B符合题意。
【总结升华】知道电动机转动方向与电流方向、磁场方向有关,注意只能改变其中一个因素,如果两个因素同时改变时,线圈转动的方向不变。
类型二、磁生电
3、如图所示,闭合电路的一部分导体在磁极间运动,图中小圆圈表示导体的横截面,下列说法中正确的是( )
A.图a和图b的导线中电流方向相同
B.图b和图c的导线中电流方向相同
C.图b和图c的导线中电流方向相反
D.图a和图c的导线中电流方向相同
【思路点拨】要解答本题需掌握:感应电流的方向和磁极的方向、导体运动的方向有关。
【答案】B
【解析】感应电流产生的条件:①闭合电路里的一部分导体;②在磁场中做切割磁感线运动.由图可知,a、b、c中导线都在磁场中做切割磁感线运动,且又是闭合电路里的一部分导体,所以导线中都有感生电流产生。图a、b中导体运动方向相同,但磁感线方向相反,故电流方向相反。图b、c中导体运动方向和磁感线方向都相同,故电流方向也相同。
【总结升华】此题考查的是产生感应电流的条件,我们要知道什么才是切割磁感线运动。
举一反三:
【变式】(2015•铁岭模拟)如图所示是小冬探究感应电流产生条件的实验装置,其中能够产生感应电流的是( )
A.ab不动,磁铁上下移动
B.ab不动,磁铁左右移动
C.磁铁不动,ab上下移动
D.磁铁和ab同时向左或右移动
【答案】B
4、下列说法中,正确的是( )
A.只要导体在磁场中运动,就会产生感应电流
B.电动机是利用电磁感应现象制成的
C.发电机是把电能转化为机械能的机器
D.电流周围存在着磁场
【答案】D
【解析】A错在不是闭合电路的部分导体;电磁感应应用是发电机,B错;发电机是把其他形式的能转化为电能的机器。
【总结升华】熟记产生感应电流的条件,理解发电机的原理。
举一反三:
【变式】小明在仔细观察如图甲所示的微型电扇结构之后,设想利用微型电扇和电流表制成简易风速计:当风吹动风扇叶片时,电流表指针偏转,且风速越大,电流表示数也越大,图示乙实验中,能说明简易风速计工作原理的是( )
【答案】A
初中物理人教版九年级全册第4节 电动机导学案: 这是一份初中物理人教版九年级全册第4节 电动机导学案,共2页。学案主要包含了自主学习,跟踪练习等内容,欢迎下载使用。
初中物理人教版九年级全册第4节 电动机学案: 这是一份初中物理人教版九年级全册第4节 电动机学案,共3页。
物理九年级全册第4节 电动机导学案及答案: 这是一份物理九年级全册第4节 电动机导学案及答案,共29页。学案主要包含了知识与技能,过程与方法,情感等内容,欢迎下载使用。

