


初中物理人教版九年级全册第5节 磁生电精品教案设计
展开第5节 磁生电
设计说明 “什么情况下磁能生电”可利用教材中图20.5-1的实验装置,让导线在磁场中静止、竖直向上运动、水平运动、斜向下运动、向下运动、电路断开等各种情形下,观察电流表的指针的摆动情况,并认真分析实验现象,归纳、总结产生感应电流的条件;关于“发电机”可通过实验探究发电机发出大小、方向都发生变化的交流电,提出频率的概念,分析讨论发电机中的能量转化。 本节由“什么情况下磁能生电”和“发电机”两部分内容构成。 教学目标 【知识与技能】 1.通过实验,探究并了解导体在磁场中运动时产生感应电流的条件。 2.了解电磁感应在生产、生活中的应用。 3.了解发电机的原理,知道发电机工作时的能量转化。 【过程与方法】 探究磁生电的条件,进一步了解磁与电的联系,观察发电机是怎样发电的。 【情感、态度与价值观】 通过介绍英国物理学家法拉第经过十年的探索,终于发现了磁生电的条件和规律,进一步揭示了电与磁的联系,发明了发电机,激发学生以科学家为榜样,勤奋学习,努力探索。 重点难点 教学重点 电磁感应现象,产生感应电流的条件。 教学难点 发电机的原理,产生感应电流的条件。 教学方法 实验探究、观察、讨论和分析相结合的教学方法。 教具、学具 学生用:蹄形磁铁、导体、开关、演示电流表(作灵敏电流计用)、导线。 教师用:演示电流表、手摇发电机、导线、多媒体课件。 授课时数 1课时 教学过程 回顾思考 1.丹麦物理学家______发现电流的周围存在磁场,磁场方向与______有关。 2.电动机的工作原理:______。电动机工作时将______能转化为______能。 3.通电线圈在______中受力作用会发生______,当线圈平面与磁感线方向______的时候,由于线圈受力大小______,方向______,所以这个位置称为线圈的______位置,但由于______,线圈会向前转过一个角度,但最终会停在这个位置上。在电动机中,要使线圈不停地转动下去,就要设法改变线圈中的______,所以在电动机上要安装一个______。 导入新课 师:请同学们回忆,电现象和磁现象有哪些相似之处? 学生讨论回答。 教师用多媒体投影展示下面的表格,并将学生回答的内容填入表格中。
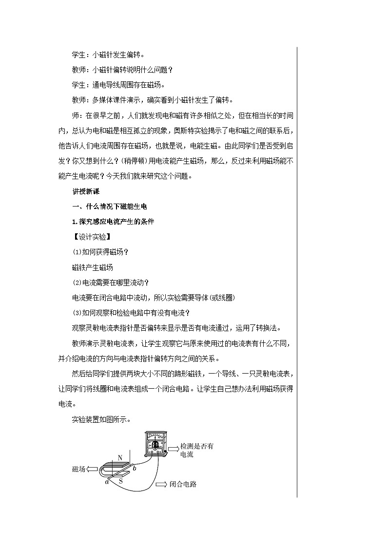
教师:多媒体展示如图所示的奥斯特实验装置图。这个装置可演示什么实验? 学生:奥斯特实验。 教师:闭合开关,可观察到什么现象? 学生:小磁针发生偏转。 教师:小磁针偏转说明什么问题? 学生:通电导线周围存在磁场。 教师:多媒体课件演示,确实看到小磁针发生了偏转。 师:在很早之前,人们就发现电和磁有许多相似之处,但在相当长的时间内,总认为电和磁是相互孤立的现象,奥斯特实验揭示了电和磁之间的联系后,他告诉人们电流周围存在磁场,也就是说,电能生磁。由此同学们是否受到启发?你又想到什么?(稍停顿)用电流能产生磁场,那么,反过来利用磁场能不能产生电流呢?今天我们就来研究这个问题。 讲授新课 一、什么情况下磁能生电 1.探究感应电流产生的条件 【设计实验】 (1)如何获得磁场? 磁铁产生磁场 (2)电流需要在哪里流动? 电流要在闭合电路中流动,所以实验需要导体(或线圈) (3)如何观察和检验电路中有没有电流? 观察灵敏电流表指针是否偏转来显示是否有电流通过,运用了转换法。 教师演示灵敏电流表,让学生观察它与原来使用过的电流表有什么不同,并介绍电流的方向与电流表指针偏转方向之间的关系。 然后给同学们提供两块大小不同的蹄形磁铁,一个导线、一只灵敏电流表,让同学们将线圈和电流表组成一个闭合电路。让学生自己想办法利用磁场获得电流。 实验装置如图所示。 在前面学习的基础上,学生可能会想到让导线在磁场中运动,若学生不知道怎么做,教师可以提示:将导线的一个边放在磁场中,静止时看电路中是否有电流?让该边在磁场中运动看电路中是否有电流?改变导线在磁场中运动的情况,看电路中是否有电流?看谁得到电流的方法多! 学生动手实验,教师巡回指导。学生会找出许多获得电流的方法:有的让导线的一条边在磁场中左右运动;有的让导线的一条边在磁场中斜着运动;有的让导线不动,磁铁左右运动等。 实验完毕后,让学生上讲台边演示边汇报。 教师用多媒体展示下面的表格,并将学生汇报的结果记入表格中。
【分析论证】 让学生对上述实验结果进行比较、分析、讨论: (1)分析1、2两种情况,它们有哪些不同点,有哪些相同点?根据这两种情况你能得到什么结论? (2)分析3、4、5三种情况,它们有哪些不同点,有哪些相同点?根据这三种情况你能得到什么结论? 引导学生讨论得出:(1)1、2两种情况的不同点是:第1种情况,线圈在磁场中静止;第2种情况,线圈在磁场中运动。相同点:不做切割磁感线运动,没有电流。由此可得,线圈不切割磁感线,不能产生感应电流。 (2)3、4、5三种情况的不同点是:3、4两种情况线圈运动的方向不同,第5种情况是线圈不动,磁铁运动。相同点是:线圈都做切割磁感线运动,它们都产生了电流。由此可以得出:线圈做切割磁感线运动,就能产生电流。 师:将1、2两种情况和3、4、5三种情况比较,你能得到什么结论? 生:导体在磁场中不做切割磁感线运动,就不产生电流,做切割磁感线运动,就产生电流。 教师进一步提出:导体在磁场中做切割磁感线运动,就一定能产生电流吗? 教师演示:在学生不注意的情况下,先断开电路,然后再让导体切割磁感线,结果没有电流,学生感到愕然。 师:这是为什么呢?请同学们观察。 学生观察电路后,恍然大悟。 师:要得到电流还需要什么条件? 生:电路要闭合。 师:请同学们再进一步观察(边演示边讲解),我们是用整个电路做切割磁感线运动,还是用闭合电路的一部分导体? 生:一部分导体。 【实验结论】 闭合电路的一部分导体在磁场中做切割磁感线运动时,导体中就产生了电流。这种现象叫电磁感应。产生的电流就叫做感应电流。所以,利用磁场获得感应电流必须同时满足两个条件:①闭合电路;②部分导体做切割磁感线运动。 【点拨】 理解切割的含义时,可以把磁感线想象成一根根实实在在的线,把导线想象成一把刀。
例1 如图所示,是探究“什么情况下磁可以生电”的实验装置,下列情况可以产生电流的是( ) A.导体棒不动,让磁体上下移动 B.磁体不动,让导体棒沿ab方向前后运动 C.磁体不动,让导体棒绕a端在水平面内转动 D.让导体棒和磁体以相同的速度一起向左移动 解析:产生感应电流的条件是闭合电路的一部分导体在磁场中做切割磁感线运动,选项A、B导体虽然运动,但并未切割磁感线,因此不会产生感应电流;选项D,导体与磁体相对静止,也没有切割磁感线,故也不会产生感应电流。C选项符合题意。 答案:C
2.探究感应电流的方向与哪些因素有关 先让学生思考讨论: (1)在刚才的实验中,电流表指针偏转的方向是否相同?由此说明什么? (2)根据刚才的实验,请同学们猜想感应电流的方向可能与哪些因素有关?要通过实验验证你的猜想,应该怎样做? 然后让同学们按下图的顺序动手实验。
甲 乙 丙 丁 学生实验,教师巡回指导,实验完毕,学生汇报实验结果,老师将实验结果记入上图中。 结论:导体中感应电流的方向跟导体运动的方向和磁场的方向有关。 只改变导体运动方向或磁场方向,感应电流方向改变;磁场方向、导体运动方向都改变时,感应电流方向不变。 例2 如图所示,在探究“什么情况下磁可以生电”的实验中,保持磁体不动,若导线ab水平向右运动,则灵敏电流计指针向左偏转。下列说法正确的是( ) A.若导线ab水平向左运动,则灵敏电流计指针向右偏转 B.若导线ab竖直向上运动,则灵敏电流计指针向左偏转 C.若导线ab竖直向下运动,则灵敏电流计指针向左偏转 D.若导线ab斜向上运动,则灵敏电流计指针不会偏转 解析:感应电流产生的条件是闭合电路的部分导体做切割磁感线运动。当导线ab竖直向上或竖直向下运动时,不切割磁感线,所以不会产生感应电流,灵敏电流计指针不会偏转,故B、C选项错误;当导线ab斜向上运动时,导线ab将切割磁感线,导体中会产生感应电流,灵敏电流计指针会发生偏转,故D选项错误;感应电流的方向与磁场方向和导体切割磁感线的运动方向有关,当只改变磁场方向或导体切割磁感线的运动方向时,感应电流的方向将发生改变,若同时改变磁场方向和导体切割磁感线的运动方向,则感应电流的方向不变,故A选项正确。 答案:A 3.研究电磁感应现象中能量的转化 教师:在电磁感应现象中,是否需要外力做功,外力做功的结果消耗了什么能?得到了什么能?实现了什么能与什么能之间的转化? 学生回答后教师总结:在电磁感应现象中,消耗了机械能,获得了电能,是机械能转化为电能。 二、发电机 英国物理学家法拉第经过十年的探索,终于发现了磁生电的条件和规律,进一步揭示了电与磁的联系,发明了发电机。 1.发电机的构造 (1)手摇发电机 教师:把一台手摇发电机跟小灯泡连接起来,摇动手柄,同学们观察到了什么?你观察到的现象又能说明什么? 学生:小灯泡发光,说明有感应电流产生。 教师:用灵敏电流表换下小灯泡,缓慢摇动手柄,观察电流表指针的偏转情况。这一现象说明了什么? 学生:灵敏电流表指针左右摆动,发电机发出的电,大小和方向都是变化的。 (2)观察发电机转速对小灯泡亮度的影响。 演示1:将手摇发电机与小灯泡连接起来,用不同转速摇动手柄进行实验。 观察:灯泡亮度变化。发现手柄转得快时灯泡亮,手柄转得慢时灯泡暗。 分析:电流大小与转速有关,转速越快,电流越大。 (3)检验手摇发电机中电流方向的变化。 演示2:把两个二极管极性相反地并联起来与发电机连接, 进行实验。
观察:发现两个二极管交替发光。 分析:电流方向在不断变化。 视频:播放发电站、发电厂中发电机组的工作,介绍小型发电机一般采用磁极不动、线圈旋转的方式发电。大型发电机一般采用线圈不动、磁极旋转的方式发电。 2.交变电流 把大小、方向不断变化的电流叫做交变电流,简称交流。交流发电机产生的电流是交变电流。之前我们学习的电路用电池供电,电路中的电流从电池的正极流向负极,方向不改变,叫做直流。 在交变电流中,电流在每秒内周期性变化的次数叫做频率。 我国交流电周期是0.02秒,频率为50赫兹,每秒电流方向改变100次。 3.交流发电机的工作原理 (1)工作原理:电磁感应。 【说明】 在发电机中,用连续转动的线圈代替往复运动的导线。为了把线圈中产生的感应电流输送给用电器,还要用铜环和电刷把线圈和用电器连接起来。 (2)工作过程 线圈在磁场中转动,当AB边向上、CD边向下做切割磁感线运动时,有感应电流产生,AB边电流方向A→B,CD边C→D。当线圈转过平衡位置后,AB边向下运动,CD边向上运动,此时AB边的电流方向变成了B→A,CD边D→C。由此看出,线圈转动一周,电流方向变化两次。 (3)能量转化:机械能转化为电能。 4.发电机与电动机的区别
5.动圈式话筒
【生活中的物理】 课堂小结 板书设计 第5节 磁生电
| 教学反思
|
人教版九年级全册第3节 太阳能优质教学设计: 这是一份人教版九年级全册第3节 太阳能优质教学设计,共7页。教案主要包含了知识与技能,过程与方法,情感、态度和价值观等内容,欢迎下载使用。
初中物理人教版九年级全册第2节 核能公开课教案: 这是一份初中物理人教版九年级全册第2节 核能公开课教案,共7页。教案主要包含了知识与技能,过程与方法,情感、态度与价值观等内容,欢迎下载使用。
初中物理人教版九年级全册第2节 电生磁精品教案: 这是一份初中物理人教版九年级全册第2节 电生磁精品教案,共9页。教案主要包含了知识与技能,过程与方法,情感、态度与价值观,设计实验,进行实验1,进行实验2,提出问题,进行实验等内容,欢迎下载使用。