高中化学第四节 研究有机化合物的一般步骤和方法学案
展开1、了解测定有机化合物元素含量、相对分子质量的一般方法,并能根据其确定有机化合物的分子式;
2、了解确定有机物结构的化学方法和某些物理方法;
3、了解有机物分离和提纯的一般方法,并能运用所学知识,分离和提纯简单的有机混合物。
【要点梳理】
要点一、研究有机物的基本步骤
在化学上,要鉴定和研究未知有机化合物的结构与性质,必须得到纯净的有机物,下面是研究有机化合物一般要经过的几个基本步骤:
分离、提纯 → 元素定量分析确定实验式 → 测定相对分子质量确定分子式
→ 波谱分析确定结构式
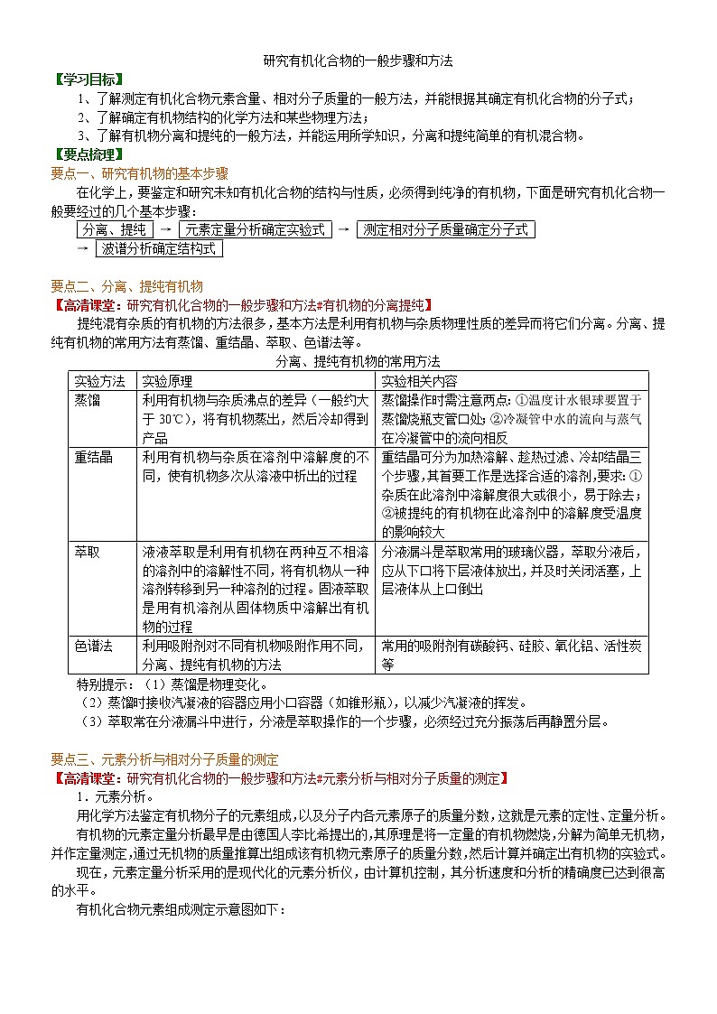
要点二、分离、提纯有机物
【高清课堂:研究有机化合物的一般步骤和方法#有机物的分离提纯】
提纯混有杂质的有机物的方法很多,基本方法是利用有机物与杂质物理性质的差异而将它们分离。分离、提纯有机物的常用方法有蒸馏、重结晶、萃取、色谱法等。
分离、提纯有机物的常用方法
特别提示:(1)蒸馏是物理变化。
(2)蒸馏时接收汽凝液的容器应用小口容器(如锥形瓶),以减少汽凝液的挥发。
(3)萃取常在分液漏斗中进行,分液是萃取操作的一个步骤,必须经过充分振荡后再静置分层。
要点三、元素分析与相对分子质量的测定
【高清课堂:研究有机化合物的一般步骤和方法#元素分析与相对分子质量的测定】
1.元素分析。
用化学方法鉴定有机物分子的元素组成,以及分子内各元素原子的质量分数,这就是元素的定性、定量分析。
有机物的元素定量分析最早是由德国人李比希提出的,其原理是将一定量的有机物燃烧,分解为简单无机物,并作定量测定,通过无机物的质量推算出组成该有机物元素原子的质量分数,然后计算并确定出有机物的实验式。
现在,元素定量分析采用的是现代化的元素分析仪,由计算机控制,其分析速度和分析的精确度已达到很高的水平。
有机化合物元素组成测定示意图如下:
2.有机物的相对分子质量的测定。
测定有机物的相对分子质量的方法很多,可以依据理想气体状态方程并采用特定的装置进行测定,也可以使用质谱仪进行测定。
质谱法是近代发展起来的快速、微量、精确测定相对分子质量的方法。它用高能电子流等轰击样品分子,使该分子失去电子变成带正电荷的分子离子和碎片离子。分子离子、碎片离子各自具有不同的相对质量,它们在磁场作用下到达检测器的时间因质量的不同而先后有别,其结果被记录为质谱图,在质谱图中最大的分子离子的质荷比就是有机物的相对分子质量。
质谱记录了有机化合物分子失去一个电子而成为带正电荷的离子的质量大小,其中最大的离子质量就是有机化合物的相对分子质量。
要点四、有机物的分子结构的测定
【高清课堂:研究有机化合物的一般步骤和方法#确定结构式】
测定有机物的结构,关键步骤是判定分子的不饱和度及典型的化学性质,进而确定分子中所含的官能团及其所处的位置,从而推知有机物的分子结构。
确定有机物分子结构的流程示意图如下:
1.有机物分子不饱和度的计算。
(1)有机物分子的不饱和度=。
其中n(C)为碳原子数,n(H)为氢原子数。在计算不饱和度时,若含卤素原子,可将其视作氢原子;若含氧原子,可不予考虑。若含氮原子,则从氢原子总数中减去氮原子数。
(2)不饱和度(也称缺氢指数)可以为测定有机物分子结构提供其是否含有双键、三键或碳环等不饱和结构的信息。
(3)几种官能团的不饱和度
2.确定有机物的官能团。
可以通过化学反应对有机物的官能团进行鉴定和确定,从而推断有机物的可能官能团。但用化学方法来确定有机物的结构有时是相当复杂的。
随着科学技术地发展,人们能通过红外光谱(IR)、核磁共振谱(NMR)等快速准确地确定有机物的结构。
【典型例题】
类型一:有机物常用的分离、提纯方法
例1 现有三组混合溶液:①乙酸乙酯和乙酸钠溶液;②丁醇和乙醇;③溴化钠和单质溴的水溶液。分离以上各混合液的正确方法是( )。
A.分液、萃取、蒸馏 B.萃取、蒸馏、分液
C.分液、蒸馏、萃取 D.蒸馏、萃取、分液
【答案】C
【解析】乙酸乙酯难溶于水,乙酸钠易溶于水,利用溶液分层采取分液的方法将两者分开;乙醇和丁醇互溶,不能用分液的方法分离,但两者的沸点相差较大,可采用蒸馏法分离;NaBr和单质Br2的水溶液,可利用Br2在有机溶剂中的溶解度比在水中的溶解度大得多而采用萃取法将Br2从水中萃取出来,从而达到与NaBr分离的目的。
【总结升华】分液:利用互不相溶的液体密度的不同,用分液漏斗将它们一一分离出来。
蒸馏:是分离或提纯沸点不同的液体混合物的方法。
萃取:萃取是利用溶质在互不相溶的溶剂里的溶解性不同,用一种溶剂将一种溶质从它与另一种溶剂所组成的溶液中提取出来的方法。
举一反三:
【变式1】选择下列实验方法分离物质,将分离方法的序号填在横线上。
A.萃取分液 B.升华 C.重结晶 D.分液 E.蒸馏 F.过滤
(1)________,分离饱和食盐水与沙子的混合物;
(2)________,从硝酸钾和氯化钠的混合溶液中获得硝酸钾;
(3)________,分离水和汽油的混合物;
(4)________,分离CCl4(沸点76.75℃)和甲苯(110.6℃)的混合物。
【答案】(1)F (2)C、F (3)D (4)E
类型二:有机物分子式的确定
例2 电炉加热时用纯氧气氧化管内样品,根据产物的质量确定有机物的组成,下列装置是用燃烧法确定有机物分子式常用的装置。
(1)产生的氧气按从左到右流向,所选装置各导管的连接顺序是________。
(2)C装置中浓硫酸的作用是________。
(3)D装置中MnO2的作用是________。
(4)燃烧管中CuO的作用是________。
(5)若准确称取0.90 g样品(含C、H、O三种元素中的两种或三种),经充分燃烧后,A管质量增加1.32 g,B管质量增加0.54 g,则该有机物的实验式为________。
【答案】(1)g—f,e—h,i—c(或d),d(或c)—a(或b),b(或a)
(2)吸收水分,干燥氧气
(3)催化剂,加快O2的生成速率
(4)使有机物充分氧化生成CO2和H2O
(5)CH2O
【解析】本题利用H2O2在MnO2催化下分解产生氧气,用浓硫酸除去氧气中的水蒸气后氧化有机物生成CO2和H2O,利用装置B测定H2O的质量,利用装置A测定CO2的质量,从而可求出有机物含有的C、H(或O)的质量,进而求出有机物的实验式。电炉中CuO的作用是为了尽可能保证有机物全部氧化生成CO2和H2O。
第(5)问中,
,
m (O)=0.90 g―m (C)―m (H)=0.90 g―0.03 ml×12 g·ml―1―0.03 ml×2×1 g·ml-1=0.48 g,
因n (C)∶n (H)∶n (O)=0.03 ml∶(0.03 ml×2)∶0.03 ml=1∶2∶1,故该有机物的实验式为CH2O。
特别提示:相对分子质量(或摩尔质量)计算的基本方法
举一反三:
【变式1】某有机物X由C、H、O三种元素组成,它的红外吸收光谱表明有羟基O—H键、C—O键、C—H键的红外吸收峰。X的核磁共振氢谱有四个峰,峰面积之比是4∶1∶1∶2(其中羟基氢原子数为3),X的相对分子质量为92,试写出X的结构简式。
【答案】
【解析】由红外吸收光谱判断X应属于含有羟基的化合物。由核磁共振氢谱判断X分子中有四种不同类型的氢原子,若羟基氢原子数为3(两种类型氢原子),则烃基氢原子数为5且有两种类型。由相对分子质量减去已知原子的相对原子质量就可求出碳原子的个数:。故分子式为C3H8O3。羟基氢原子有两种类型,判断三个羟基应分别连在三个碳原子上,推知结构简式为 。
类型三:有机物的结构的确定
例3 核磁共振氢谱是研究有机物结构的有力手段之一,在所研究的化合物分子中,每一结构中的等性氢原子在核磁共振氢谱中都给出了相应的峰(信号),谱中峰的强度与结构中的氢原子数成正比。例如,乙醛的结构简式为CH3CHO,其核磁共振氢谱中有两个信号,其强度之比为3∶1。
分子式为C3H6O2的有机物,如果在核磁共振氢谱上观察到的峰有两种情况。第一种情况峰的强度比为1∶1,请写出其对应化合物的结构简式________,第二种情况峰的强度比为3∶2∶1,请写出该化合物的可能的结构简式________。
【答案】
【解析】第一种情况峰的强度比为1∶1,说明有两类性质不同的氢原子,且两类氢原子数目相等,则结构简式为。第二种情况峰的强度比为3∶2∶1,说明结构中含有3种不同性质的氢原子,其个数分别为3、2、l,则结构简式为:。实验方法
实验原理
实验相关内容
蒸馏
利用有机物与杂质沸点的差异(一般约大于30℃),将有机物蒸出,然后冷却得到产品
蒸馏操作时需注意两点:①温度计水银球要置于蒸馏烧瓶支管口处;②冷凝管中水的流向与蒸气在冷凝管中的流向相反
重结晶
利用有机物与杂质在溶剂中溶解度的不同,使有机物多次从溶液中析出的过程
重结晶可分为加热溶解、趁热过滤、冷却结晶三个步骤,其首要工作是选择合适的溶剂,要求:①杂质在此溶剂中溶解度很大或很小,易于除去;②被提纯的有机物在此溶剂中的溶解度受温度的影响较大
萃取
液液萃取是利用有机物在两种互不相溶的溶剂中的溶解性不同,将有机物从一种溶剂转移到另一种溶剂的过程。固液萃取是用有机溶剂从固体物质中溶解出有机物的过程
分液漏斗是萃取常用的玻璃仪器,萃取分液后,应从下口将下层液体放出,并及时关闭活塞,上层液体从上口倒出
色谱法
利用吸附剂对不同有机物吸附作用不同,分离、提纯有机物的方法
常用的吸附剂有碳酸钙、硅胶、氧化铝、活性炭等
化学键
一个碳碳双键
一个羰基
一个酯基
一个碳碳三键
一个苯环
不饱和度
1
1
1
2
4
已知有关化学量
公式
适用范围或注意事项
气体密度,气体摩尔体积Vm
M=Vm
适用于气体(标准状况下)
相对密度d,另一已知气体的相对分子质量Mr
Mr=d·M。
同温同压条件下的气体
物质的质量m,物质的量n
适用于所有的物质
人教版 (新课标)选修5 有机化学基础第二节 糖类学案: 这是一份人教版 (新课标)选修5 有机化学基础第二节 糖类学案,共4页。学案主要包含了学习目标,要点梳理,高清课堂:糖类#糖类,典型例题,思路点拨,总结升华等内容,欢迎下载使用。
人教版 (新课标)选修5 有机化学基础第一节 油脂导学案: 这是一份人教版 (新课标)选修5 有机化学基础第一节 油脂导学案,共4页。学案主要包含了学习目标,要点梳理,高清课堂:油脂#油脂,典型例题,思路点拨,总结升华等内容,欢迎下载使用。
人教版 (新课标)选修5 有机化学基础第二节 醛学案: 这是一份人教版 (新课标)选修5 有机化学基础第二节 醛学案,共5页。学案主要包含了学习目标,要点梳理,典型例题,思路点拨,总结升华等内容,欢迎下载使用。

