人教版 (新课标)选修5 有机化学基础第一节 油脂导学案
展开1、了解油脂的概念、组成和结构特点;
2、掌握油脂的主要化学性质(如油脂的硬化、油脂的水解等);
3、了解油脂在生产、生活中的重要应用。
【要点梳理】
【高清课堂:油脂#油脂】
要点一、油脂的组成和结构
1.油脂的组成。
油脂是多种高级脂肪酸(如硬脂酸、软脂酸、油酸、亚油酸等)跟甘油形成的酯。属于酯类化合物。常温下呈液态的油脂叫做油,呈固态的油脂叫做脂肪,也就是说油脂是油和脂肪的统称。
2.油脂的结构。
油脂是高级脂肪酸的甘油三酯,其结构可表示如下:
油脂结构中R、R'、R"分别代表高级脂肪酸中的烃基,它们可以相同,也可以不同。若R、R'、R"相同,称为单甘油酯,若R、R'、R"不相同称为混甘油酯。
注意:(1)油脂不属于高分子化合物。,
(2)油脂都是混合物。
(3)天然油脂大多是混甘油酯。
【高清课堂:油脂#油脂的物理和化学性质】
要点二、油脂的性质
1.物理性质。
纯净的油脂是无色、无嗅、无味的物质,室温下可呈固态,也可呈液态,油脂的密度比水小,难溶于水,而易溶于汽油、乙醚、氯仿等有机溶剂。
注意:因天然油脂是混合物,因而没有固定的熔点、沸点。
2.化学性质。
油脂属于酯类,具有酯的化学性质,能够发生水解反应,许多油脂还兼有烯烃的化学性质,可以发生加成反应。
(1)油脂的水解反应。
油脂在酸、碱或酶催化剂的作用下均可发生水解反应。
①油脂在酸或酶催化下的水解。
工业目的:制高级脂肪酸和甘油。
②油脂在碱性条件下的水解(又叫皂化反应)。
工业目的:制肥皂和甘油。
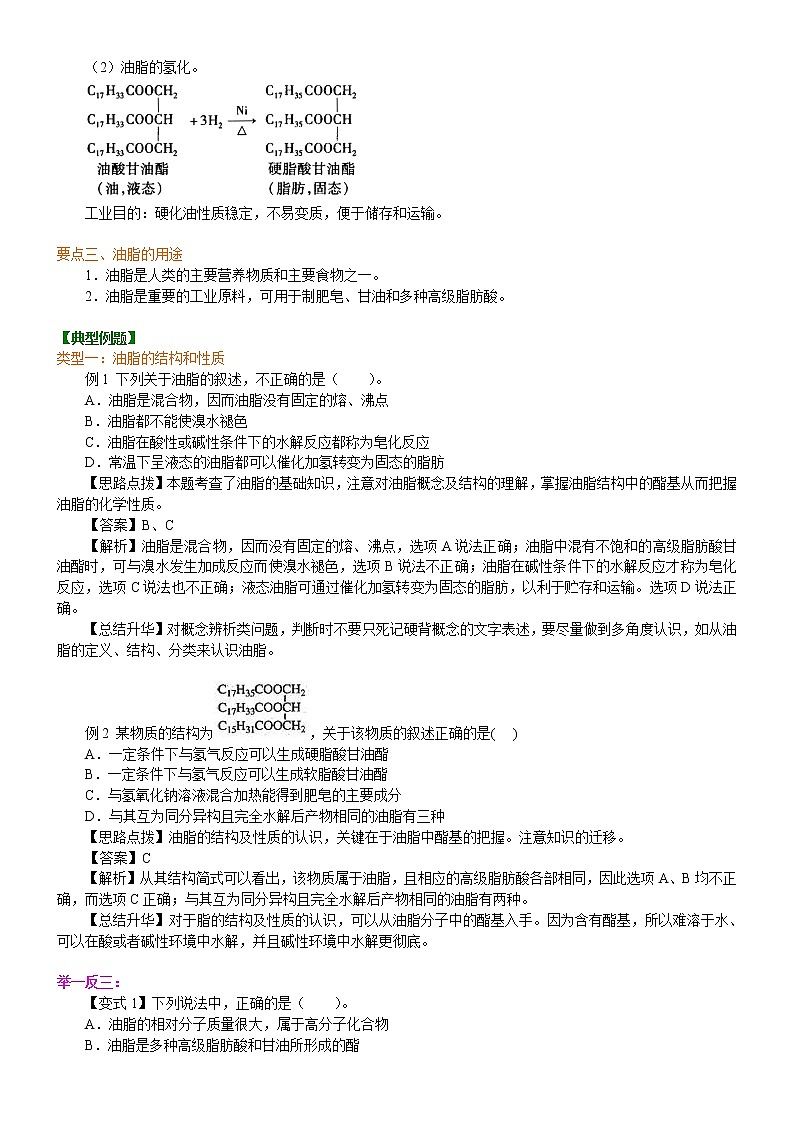
(2)油脂的氢化。
工业目的:硬化油性质稳定,不易变质,便于储存和运输。
要点三、油脂的用途
1.油脂是人类的主要营养物质和主要食物之一。
2.油脂是重要的工业原料,可用于制肥皂、甘油和多种高级脂肪酸。
【典型例题】
类型一:油脂的结构和性质
例1 下列关于油脂的叙述,不正确的是( )。
A.油脂是混合物,因而油脂没有固定的熔、沸点
B.油脂都不能使溴水褪色
C.油脂在酸性或碱性条件下的水解反应都称为皂化反应
D.常温下呈液态的油脂都可以催化加氢转变为固态的脂肪
【思路点拨】本题考查了油脂的基础知识,注意对油脂概念及结构的理解,掌握油脂结构中的酯基从而把握油脂的化学性质。
【答案】B、C
【解析】油脂是混合物,因而没有固定的熔、沸点,选项A说法正确;油脂中混有不饱和的高级脂肪酸甘油酯时,可与溴水发生加成反应而使溴水褪色,选项B说法不正确;油脂在碱性条件下的水解反应才称为皂化反应,选项C说法也不正确;液态油脂可通过催化加氢转变为固态的脂肪,以利于贮存和运输。选项D说法正确。
【总结升华】对概念辨析类问题,判断时不要只死记硬背概念的文字表述,要尽量做到多角度认识,如从油脂的定义、结构、分类来认识油脂。
例2 某物质的结构为,关于该物质的叙述正确的是( )
A.一定条件下与氢气反应可以生成硬脂酸甘油酯
B.一定条件下与氢气反应可以生成软脂酸甘油酯
C.与氢氧化钠溶液混合加热能得到肥皂的主要成分
D.与其互为同分异构且完全水解后产物相同的油脂有三种
【思路点拨】油脂的结构及性质的认识,关键在于油脂中酯基的把握。注意知识的迁移。
【答案】C
【解析】从其结构简式可以看出,该物质属于油脂,且相应的高级脂肪酸各部相同,因此选项A、B均不正确,而选项C正确;与其互为同分异构且完全水解后产物相同的油脂有两种。
【总结升华】对于脂的结构及性质的认识,可以从油脂分子中的酯基入手。因为含有酯基,所以难溶于水、可以在酸或者碱性环境中水解,并且碱性环境中水解更彻底。
举一反三:
【变式1】下列说法中,正确的是( )。
A.油脂的相对分子质量很大,属于高分子化合物
B.油脂是多种高级脂肪酸和甘油所形成的酯
C.油脂都含有不饱和键,都能发生氢化反应
D.油脂难溶于水而易溶于汽油、酒精、苯等有机溶剂
【答案】B、D
【变式2】下列说法正确的是( )
A.碳原子数目相同的油和脂肪是同分异构体 B.碳原子数目相同的油和脂肪是同一种物质
C.碳原子数目不相同的油和脂肪是同系物 D.油和脂肪都属于酯类物质
【答案】D
类型二:油脂的相关计算
例3 某种直链饱和脂肪酸的甘油酯22.25 g,皂化时需3.00 g NaOH,则与这种脂肪酸中的碳原子数接近的数值是( )
A.15 B.16 C.17 D.18
【思路点拨】本题考查油脂的水解,提到皂化的概念。解答时明确油脂消耗碱的情况。
【答案】D
【解析】饱和高级脂肪酸的甘油酯发生皂化反应时与氢氧化钠的物质的量之比是1︰3
3CnH2n+1COOH —— (CnH2n+1)3C6H5O6 —— 3NaOH
0.025ml ← 3.00 g ÷40g/ml=0.075ml
22.25 g÷0.025ml=890g/ml 得出n=17 即C原子数=17+1=18。
【总结升华】油脂在碱性环境中水解(皂化反应)情况:1ml油脂必然消耗3ml NaOH。另外,醇酯(有机酸与醇形成的酯)在碱性条件下水解时,消耗NaOH情况为:(醇酯:NaOH=1:1);酚酯(有机酸与酚形成的酯)在碱性条件下水解时,消耗NaOH情况为:(酚酯:NaOH=1:2)。
例4 油脂A的通式为(R中不含有三键)。0.1 ml A与溶有96 g Br2的四氯化碳溶液恰好完全反应。0.1 ml A完全燃烧时生成的CO2和H2O的物质的量之和为10.6 ml。求油脂A的结构简式,写出油脂A完全氢化的化学方程式。
【思路点拨】根据油脂A与溴的加成情况,可以推断其中不饱和键的情况;根据油脂A燃烧产物的量,可进一步算出C原子、H原子数据,氢化方程式实际就是油脂A与氢气加成反应的化学方程式。
【答案】设与油脂A具有相同碳原子数的高级饱和脂肪酸为CnH2nO2,则其形成的饱和甘油酯的分子式通式为C3n+3H6n+2O6,
,
说明此油脂A含有6个C=C键,所以A的分子式通式为C3n+3H6n+2-12O6,即C3n+3H6n-10O6。
每摩尔A燃烧可生成CO2(3n+3)ml,H2O(3n-5)ml,
0.1 ml×(3n+3)+0.1 ml×(3n-5)=10.6 m1,
解得n=18,
油脂A的结构简式为。
油脂A发生氢化反应的化学方程式为
【解析】从油脂A与Br2发生加成反应的物质的量之比,可求出油脂分子中碳碳双键的个数。然后从与A具有相同碳原子数的高级饱和脂肪酸甘油酯应具有的分子式通式,推知油脂A的分子式通式,最后从燃烧后生成的CO2和H2O的总物质的量可求出油脂A的分子式和结构简式。
【总结升华】有关油脂的计算题是常见题型,形式上是考查计算,实际上仍是对油脂结构的考查,应用时一定要牢记油脂是高级脂肪酸与甘油生成的酯,分子中有三个酯基,故1 ml油脂与NaOH反应时可消耗NaOH 3 ml,同时高级脂肪酸烃基部分若不饱和,则可以发生加成反应,若每个烃基中有1个,则可消耗H2或Br2 3 ml,记住这些数量关系便可迅速解题。
举一反三:
【变式1】某天然油脂10.0 g,需1.8 g NaOH才能完全皂化,又知该油脂1000 g催化加氢时需H2 12 g,则该油脂1 ml含碳碳双键( )。
A.1.2 ml B.3 ml C.4 ml D.5 ml
【答案】C
高中化学人教版 (新课标)选修5 有机化学基础第四章 生命中的基础有机化学物质综合与测试导学案: 这是一份高中化学人教版 (新课标)选修5 有机化学基础第四章 生命中的基础有机化学物质综合与测试导学案,共7页。学案主要包含了学习目标,知识网络,要点梳理,典型例题,思路点拨,总结升华等内容,欢迎下载使用。
化学选修5 有机化学基础第四章 生命中的基础有机化学物质第三节 蛋白质和核酸学案及答案: 这是一份化学选修5 有机化学基础第四章 生命中的基础有机化学物质第三节 蛋白质和核酸学案及答案,共5页。学案主要包含了学习目标,要点梳理,典型例题,思路点拨,总结升华等内容,欢迎下载使用。
化学选修5 有机化学基础第四章 生命中的基础有机化学物质第二节 糖类学案: 这是一份化学选修5 有机化学基础第四章 生命中的基础有机化学物质第二节 糖类学案,共5页。学案主要包含了学习目标,要点梳理,高清课堂:糖类#糖类,典型例题,思路点拨,总结升华等内容,欢迎下载使用。

