初中物理苏科版八年级下册第八章 力力 弹力课时训练
展开1.下列说法不正确的是( )
A.调节天平时,应该将游码移到标尺中央
B.使用弹簧测力计测摩擦力时,必须使弹簧测力计沿水平方向拉着物体匀速直线运动
C.使用量筒读数时视线应与量筒内液体的凸面顶部或凹面底部相平
D.使用温度计测液体温度时,玻璃泡不能碰到容器底或容器壁
【答案】A
【解析】A.调节天平时,应该将游码移到标尺左端的零刻度线,A说法错误,符合题意;
B.使用弹簧测力计测摩擦力时,根据二力平衡原理,必须使弹簧测力计沿水平方向拉着物体匀速直线运动,这时弹簧测力计的示数才等于滑动摩擦力的大小,B说法正确,不符合题意;
C.量筒使用时读数要求视线应与量筒内液体的凸面顶部或凹面底部相平,C说法正确,不符合题意;
D.温度计的使用要求:使用温度计测液体温度时,玻璃泡不能碰到容器底或容器壁,D说法正确,不符合题意。
2.人们常把物质的一些属性作为选择材料的依据,下列应用与材料的属性对应正确的是( )
A.用橡胶制作自行车轮胎﹣﹣良好的弹性
B.用胶木制作热水壶的手柄﹣﹣良好的导热性
C.用钨制作白炽灯的灯丝﹣﹣较低的熔点
D.用特殊合金制作飞机的机翼﹣﹣较大的密度
【答案】A
【解析】A、橡胶的弹性好,用来制作轮胎,可以减轻自行车的振动和颠簸,故A正确;
B、用胶木制作热水壶的手柄是因为胶木导热性能差,这样才不会烫手,故B错误;
C、用钨制作白炽灯的灯丝是因为钨有较高的熔点,不易熔化,故C错误;
D、用特殊合金制作飞机的机翼利用了其较小的密度,同体积时质量轻,飞机更容易起飞,故D错误.
故选A.
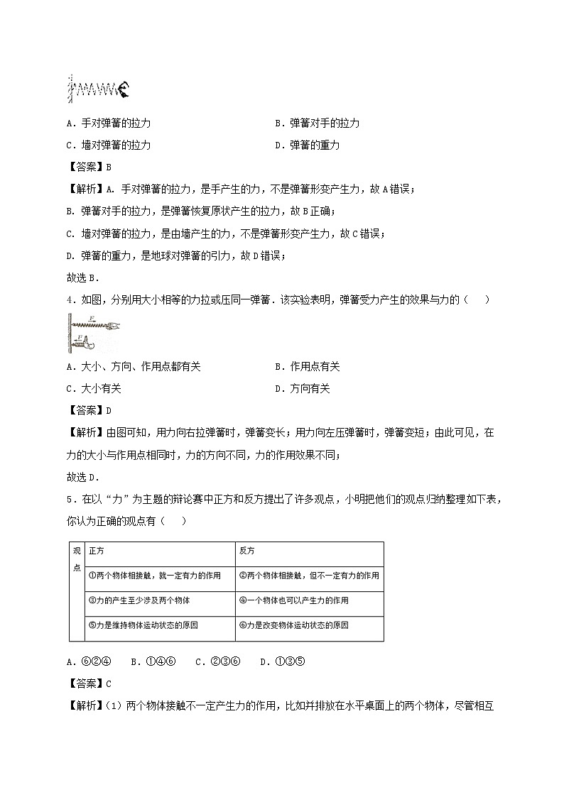
3.如图所示,一根弹簧,一端固定在竖直墙壁上,在弹性限度内用手水平向右拉伸弹簧另一端.下列力中,由于“弹簧形变而产生力”的是( )
A.手对弹簧的拉力 B.弹簧对手的拉力
C.墙对弹簧的拉力 D.弹簧的重力
【答案】B
【解析】A. 手对弹簧的拉力,是手产生的力,不是弹簧形变产生力,故A错误;
B. 弹簧对手的拉力,是弹簧恢复原状产生的拉力,故B正确;
C. 墙对弹簧的拉力,是由墙产生的力,不是弹簧形变产生力,故C错误;
D. 弹簧的重力,是地球对弹簧的引力,故D错误;
故选B.
4.如图,分别用大小相等的力拉或压同一弹簧.该实验表明,弹簧受力产生的效果与力的( )
A.大小、方向、作用点都有关 B.作用点有关
C.大小有关 D.方向有关
【答案】D
【解析】由图可知,用力向右拉弹簧时,弹簧变长;用力向左压弹簧时,弹簧变短;由此可见,在力的大小与作用点相同时,力的方向不同,力的作用效果不同;
故选D.
5.在以“力”为主题的辩论赛中正方和反方提出了许多观点,小明把他们的观点归纳整理如下表,你认为正确的观点有( )
A.⑥②④ B.①④⑥ C.②③⑥ D.①③⑤
【答案】C
【解析】(1)两个物体接触不一定产生力的作用,比如并排放在水平桌面上的两个物体,尽管相互接触,但没有力的作用,因此①错误,②正确;
(2)力是物体对物体的作用,一个是施力物体,另一个是受力物体,即产生力的作用时必须存在两个物体,因此③正确,④错误.
(3)根据牛顿第一定律知道,力是改变物体运动状态的原因,惯性是维持物体运动状态不变的原因,因此⑤错误,⑥正确;故选C
6.如图所示,弹簧测力计和细线的重力及一切摩擦均不计,物重G=10N,则弹簧测力计A和B的示数分别为( )
A.10N,0NB.0N,10NC.10N,10ND.10N,20N
【答案】C
【解析】因为物重G=10N,所以A弹簧测力计受到向右10N的拉力,处于静止状态,向左受的拉力也是10N,示数也为10N;同理,B测力计两端受的力都是10N,示数也为10N。
故选C。
7.在下图中所指的四个力中,不是弹力的是( )
A.弹簧对手的拉力 B.跳板对人的支持力
C.弓对手的拉力 D.磁铁对小铁吸引力
【答案】D
【解析】A、手轻拉弹簧,弹簧伸长些,弹簧发生弹性形变产生弹力.
B、人压跳板,使跳板变弯一些,跳板发生弹性形变产生弹力.
C、运动员拉开弓,弓发生弹性形变产生弹力.
D、磁铁具有吸引铁、钴、镍等物质的性质,不是弹力.
故选D.
二、填空题
8.科技小组同学自己动手制作弹簧测力计。他们选用两根弹簧甲和乙进行测试:当在弹簧的下端挂相同的钩码时,两根弹簧的伸长不同,并绘出如图所示的图象,分析其中一根弹簧的实验图象得到结论是______。若他们要制作量程较大的弹簧测力计应选弹簧______;若要制作精确度较高的弹簧测力计应选弹簧______。(以上两空均选填“甲”或“乙”)
【答案】弹性限度内,弹簧的伸长与拉力成正比 乙 甲
【解析】[1]从图象B可以看出,钩码的重力每增加2N,弹簧伸长1cm,而当拉力超过8N后,弹簧的伸长与拉力不再成正比,说明此时超过了弹簧的弹性限度,因此可以得出:在弹性限度内,弹簧的伸长与拉力成正比。
[2][3]读图象可知,在拉力相同时,弹簧甲的伸长更明显,因此它适合制作精确度较高的测力计,弹簧乙的伸长更不明显,而且能承受较大的拉力,因此它适合制作量程较大的测力计。
9.如图所示,用橡皮筋、回形针、棉线、小瓶盖、牙膏盒、铁丝和刻度尺做一个橡皮筋测力计.当把物体放入小瓶盖中,橡皮筋伸长,这说明力能使物体发生_________.若想准确地标注橡皮筋测力计的刻度,可以用一个测量准确的_________与橡皮筋互拉的方法,这种方法的依据是力的作用是_________的.
【答案】形变 弹簧测力计 相互
【解析】力可以改变物体的运动状态,也可以使物体发生形变,当放入小铁盒中物体,橡皮筋伸长,这说明力使橡皮筋发生了形变;要想准确地标注橡皮筋测力计的刻度,可以用一个测量准确的弹簧测力计与橡皮筋互拉的方法,互拉时弹簧测力计受到的力与橡皮筋受到的力是相等的,这种方法的依据是力的作用是相互的。
10.关门时发现,用手拉门的地方不同,关门的难易程度会不同.这说明力的作用效果和其作用的位置有关,这个位置物理学中称为.
【答案】力的作用点
【解析】力的三要素同时影响力的作用效果,拉门的地方改变,实际上改变的是力的作用点.
11.奥运会的许多比赛项目都与“力的作用是相互的”这一知识有关,假如“力的作用不是相互的”,在①篮球;②跳水;③跳远;④皮划艇;这些项目中,将无法进行的是。
【答案】1 2 3 4;
【解析】在篮球项目中,篮球对地面施加了力的作用,同时篮球也受到地面对它的反作用,所以运动员才能运球行进,假如“力的作用不是相互的”,篮球不会弹起来,人就无法运球行进,比赛将无法进行.故①正确;同理,假如“力的作用不是相互的”,跳水运动员就不会因受到跳板的反作用力跳起来,跳远运动员就无法因受到地面的反作用力跳起来,皮划艇也不会因受到水的反作用力而前进,跳水、跳远、皮划艇比赛都将无法进行.故②③④正确.
12.图中所示是利用弹簧测力计测量物体重力的示意图。图中弹簧测力计的分度值为______N;物体的重力为______N。
【答案】0.2 3.6
【解析】[1][2]图中弹簧测力计的分度值为0.2N,物体的重力为3.6N。
13.如图所示,2016年4月24日是第一个“中国航天日”.在1970年的这一天,我国第一颗人造地球卫星“东方红一号”成功发射.如图所示,运载卫星的火箭在点火发射时, 高温高压的燃气从其尾部迅速喷向地面,火箭拔地而起是利用了力的作用是_____的.
【答案】相互
【解析】运载卫星的火箭在点火发射时,高温高压的燃气从其尾部迅速喷向地面,地面会对高温燃气有一个向上的推力,火箭拔地而起是利用了力的作用是相互的.
14.根据物理公式可以推出某些物理量或某些常量的国际单位,例如:根据重力公式G=mg可以推出g的国际单位是N/kg.实验表明,弹簧弹力的大小F与弹簧的形变量x(压缩量或伸长量)成正比,即F=kx,k叫做弹簧的劲度系数,根据该公式,k的国际单位是______;实验又表明,滑动摩擦力的大小F与接触面的压力FN成正比,即F=μFN,μ叫做动摩擦因数,根据该公式,μ是一个______(选填“有”或“无”)单位的常量.
【答案】N/m 无
【解析】据公式F=kx可知,k叫做弹簧的劲度系数,其中F是力,单位是N,x是长度,单位是m,故根据该公式可得,k的单位是:;
据F=μFN,μ叫做动摩擦因数,即,所以μ没有单位。
15.图中砝码受到的重力是________N.
【答案】2.6
【解析】由图可知:弹簧测力计1N之间有5个小格,一个小格代表0.2N,即分度值是0.2N;弹簧测力计的指针在2.6处,示数为2.6N;弹簧测力计的示数为2.6N,就说明了弹簧测力计的挂钩受到了2.6N的拉力,弹簧测力计的挂钩受到的拉力是由于砝码的重力引起的,所以方面的重力等于弹簧测力计的示数,等于2.6N.
故答案为:2.6.
三、简答题
16.如图是一架飞机在空中水平匀速飞行的示意图.结合你所学的物理知识和对飞机的了解,提出一个与物理有关的问题,并针对所提出的问题作出简答.
问题:
简答: .
【答案】(1)问题:飞机在水平飞行过程中受到几个力?答案:4个力.
(2)飞行员通过什么与地面的控制中心联系?答案:电磁波.
【解析】(1)飞机飞行过程中机翼下表面气流速度比上表面流速慢,压强大,从而产生向上的升力;还受到地球施加的重力作用、发动机的推力作用、空气阻碍运动的阻力,共四个力的作用.
(2)飞行员通过电磁波向地面控制中心传递信息.
17.一种名为“Line﹣X”的新型涂料能让物体表面变得“韧性十足”,将普通西瓜从高处扔下会摔碎,而涂有涂料的西瓜扔下后却完好无损.展望未来,请你列举两个“Line﹣x”涂料发挥实际作用的设想.
【答案】可将新型涂料涂在汽车表面,在受到碰撞时,保护车和乘客的安全;也可涂在高空作业的工人身上,在发生意外时,能够保证它们的生命安全.
【解析】根据题意知,新型涂料能让物体表面变得“韧性十足”,涂有涂料的西瓜从高处扔下后完好无损.可以理解这种“韧性”即弹性较大,碰撞时发生弹性形变,吸收了能量,所以保护了西瓜不碎掉.
所以可将新型涂料涂在汽车表面,在汽车受到碰撞时,保护车辆和乘客的安全;
也可涂在高空作业的工人身上,在发生意外时,能够保证它们的生命安全;
涂在墙壁上,可以防止人员撞伤等.
18.如图所示,学习了“力”后,小红和同学交流她对力的认识,你认为她的说法正确吗?为什么?
【答案】不对.因为物体间力的作用是相互的,一个物体在对另一个物体主动施力的同时,也会受到另一个物体给予它的反作用力,而另一个物体也经常会是“无生命或无动力的”.比如,人推墙时,墙也会推人.
【解析】力的作用是在两个物体之间进行的,而且这种力的作用永远都是相互的,与物体有无生命无关.
苏科版八年级下册力 弹力课时训练: 这是一份苏科版八年级下册<a href="/wl/tb_c16873_t7/?tag_id=28" target="_blank">力 弹力课时训练</a>,共11页。试卷主要包含了1力弹力,下列关于弹力的说法中正确的是等内容,欢迎下载使用。
初中物理苏科版八年级下册力 弹力精品习题: 这是一份初中物理苏科版八年级下册力 弹力精品习题,文件包含81力弹力同步练习备作业原卷板doc、81力弹力同步练习备作业解析版doc等2份试卷配套教学资源,其中试卷共13页, 欢迎下载使用。
苏科版八年级下册力 弹力优秀练习题: 这是一份苏科版八年级下册力 弹力优秀练习题,文件包含81力弹力原卷版docx、81力弹力解析版docx等2份试卷配套教学资源,其中试卷共25页, 欢迎下载使用。

