





初中物理苏科版八年级下册第八章 力力 弹力导学案
展开1 力 弹力
[学习目标]
知道什么是力;
理解力的作用效果是使物体发生形变,改变物体的运动状态;
知道什么是弹力及弹力产生的条件;
了解弹簧测力计的原理,会使用弹簧测力计。
力
力:力是物体对物体的作用。
力的性质:物体间力的作用是相互的(相互作用力在任何情况下都是大小相等,方向相反,作用在不同物体上)。两物体相互作用时,施力物体同时也是受力物体,反之,受力物体同时也是施力物体。
力的作用效果:力可以改变物体的运动状态,力可以改变物体的形状。
物体的运动状态是否改变一般指:物体的运动快慢是否改变(速度大小的改变)和物体的运动方向是否改变。
力的单位:国际单位制中力的单位是牛顿简称牛,用N表示。
力的三要素:力的大小、方向和作用点叫力的三要素。
力的示意图:用一根带箭头的线段把力的大小、方向、作用点表示出来。
弹力
弹力
弹性:物体受力发生形变,失去力又恢复到原来的形状的性质叫弹性。
塑性:物体受力时发生形变,失去力后不能恢复原来形状的性质叫塑性。
弹力:物体由于发生弹性形变而受到的力叫弹力;弹力的大小与弹性形变的大小有关;在弹性限度内,弹性形变越大,弹力越大。
弹力的基本特征
弹力产生于直接接触的物体之间,任何物体只要发生弹性形变,就一定会产生弹力,不相互接触的物体之间不会发生弹力作用。
弹力通常分为两类,一类是拉力(如橡皮筋、弹簧等),另一类是压力和支持力(如桌面对书本的支持力和书本对桌面的压力)。
弹簧测力计
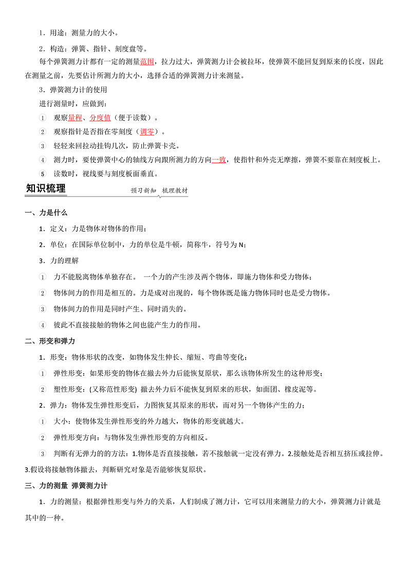
用途:测量力的大小。
构造:弹簧、指针、刻度盘等。
每个弹簧测力计都有一定的测量范围,拉力过大,弹簧测力计会被拉坏,使弹簧不能回复到原来的长度,因此在测量之前,先要估计所测力的大小,选择合适的弹簧测力计来测量。
弹簧测力计的使用
进行测量时,应做到:
观察量程、分度值(便于读数)。
观察指针是否指在零刻度(调零)。
轻轻来回拉动挂钩几次,防止弹簧卡壳。
测力时,要使弹簧中心的轴线方向跟所测力的方向一致,使指针和外壳无摩擦,弹簧不要靠在刻度板上。
读数时,视线要与刻度板面垂直。
力是什么
定义:力是物体对物体的作用;
单位:在国际单位制中,力的单位是牛顿,简称牛,符号为N;
力的理解
力不能脱离物体单独存在。 一个力的产生涉及两个物体,即施力物体和受力物体;
物体间力的作用是相互的。力是成对出现的,每个物体既是施力物体同时也是受力物体。
物体间力的作用是同时产生、同时消失的。
彼此不直接接触的物体之间也能产生力的作用。
形变和弹力
形变:物体形状的改变,如物体发生伸长、缩短、弯曲等变化;
弹性形变:如果形变的物体在撤去外力后能恢复原状,那么该物体所发生的这种形变;
塑性形变:(又称范性形变) 撤去外力后不能恢复到原来的形状,如面团、橡皮泥等。
弹力:物体发生弹性形变后,力图恢复其原来的形状,而对另一个物体产生的力;
大小:使物体发生弹性形变的外力越大,物体的形变就越大。
弹性形变方向:与物体发生弹性形变的方向相反。
判断有无弹力的的方法:1.物体是否直接接触,若不接触就一定没有弹力。2.接触处是否相互挤压或拉伸。3.假设将接触物体撤去,判断研究对象是否能够恢复原状。
力的测量 弹簧测力计
力的测量:根据弹性形变与外力的关系,人们制成了测力计,它可以用来测量力的大小,弹簧测力计就是其中的一种。
弹簧测力计原理:在弹性限度内,弹簧受到的拉力越大,弹簧的伸长量就越长。
拓展:胡克定律(高中):弹簧发生弹性形变时,弹力F 的大小跟弹簧伸长(或缩短)的长度 x成正比,即 F = kx,式中弹力F、弹簧伸长(或缩短)的长度 x 的单位分别是牛顿、米,k叫作弹簧的劲度系数,单位是牛顿每米。
弹簧测力计的使用
先了解弹簧测力计的量程和分度值,所测力的大小应在它的量程内。
测量前,应检查指针是否在“0”刻度线上,若不在,应在竖直方向上校正“0”点(如测量重力时,应在竖直方向上校正“0”点);
测量时,所测力的方向应与弹簧的伸长方向一致(指针不与弹簧测力计的外壳摩擦);
读数时,视线应与刻度盘垂直。
知识点一:力和力的作用效果
【探究重点】
鸡蛋碰石头,它们之间的力是作用力和反作用力,作用力和反作用力一定是两个物体之间的相互作用力,并且大小相等,方向相反,同时产生同时消失,而平衡力不一定会同时产生和消失。
【例题精讲】
关于力的概念,下列说法中正确的是( )。
A.两个物体只要相互接触,就一定有力的作用;
B.两个不相互接触的物体之间,就一定没有力的作用;
C.有力的作用就一定有施力物体,但可以没有受力物体;
D.力不能脱离物体而独立存在
【答案】D
【解析】A、由力的概念可知,物体间要产生力,物体间必须要发生作用.如果只接触但不发生作用,就不会产生力,故A错。
B、不接触的物体间也会产生力的作用,如重力和磁体间的磁力,故B错。
C、因为力是物体对物体的作用,一个力必然涉及两个物体:一个是施力物体,一个是受力物体,故C错。
D、因为力是物体对物体的作用,所以力不能离开物体而存在,故D正确。故选 D。
手通过绳子提起装满水的重桶,手受到很大的向下的拉力,这个拉力的施力物体是 ( )
A.绳子B.水桶C.地球D.手
【答案】A;
【解析】通过绳子提起水桶,与手接触的是绳子;手对绳子有一个向上的拉力,由于物体间力的作用是相互的,同时绳子也会对手有一个向下的拉力,这个拉力的施力物体是绳子,故A正确;
【巩固训练】
俗话说“鸡蛋碰石头﹣﹣自不量力”,从物理学角度看( )。
A.石头对鸡蛋的作用力更大;B.先有石头对鸡蛋的作用力;
C.鸡蛋对石头的没有作用力;D.石头和鸡蛋间同时有等大的相互作用力
【答案】D
【解答】石头对鸡蛋的作用力和鸡蛋对石头的作用力是作用力和反作用力,大小相等,方向相反,故ABC错误,D正确。
故选D。
知识点二:形变与弹力
【探究重点】
【例题精讲】
如图所示的物体不能产生弹力的是 ( )
【答案】B;
【解析】橡皮泥产生的形变是塑性形变,因此不产生弹力;
【巩固训练】
最近,科学家们研制出了一种超轻材枓“碳海绵”——世界上最轻的一类物质,把一块“碳海绵”放在狗尾巴草上,狗尾巴草的茸毛几乎没变形。“碳海绵”比同体积的普通海绵轻得多,说明“碳海绵”这种材料的 较小。将“碳海绵”压缩80%后仍可恢复原状,这说明“碳海绵”发生的是 形变(选填“弹性”或“塑性”)。
【答案】密度;弹性;
【解析】(1)“碳海绵”比同体积的普通海绵轻得多,说明“碳海绵”这种材料的密度较小;
(2)将“碳海绵”压缩80%后仍可恢复原状,这说明“碳海绵”发生的是弹性形变。
知识点三:弹簧测力计
【探究重点】
【例题精讲】
如图示数,弹簧测力计的读数为 N。
【答案】1.8
【解析】
弹簧测力计的分度值为0.2N,指针在1N下4个小格,读作1.8N。
实验表明,在弹性限度的范围内,弹簧的弹力F和弹簧的形变(伸长或压缩)量x成正比,即F=kx(k叫做弹簧的劲度系数),该规律称之为胡克定律。一根原长4cm的弹簧,当所受拉力为8N时,长度变为8cm。则当长度变为10cm时(弹性限度的范围内)所受拉力是 ( )
A.10NB.12NC.14ND.20N
【答案】B;
【解析】原长为4cm,受到8N的拉力时,弹簧长为8cm,则8N的拉力伸长8cm-4cm=4cm,
根据胡克定律F=kx知,弹簧的劲度系数:k=F/x=8N 4cm=2N/cm,当长度变为10cm时,伸长10cm-4cm=6cm,所以拉力F′=kx′=2N/cm×6cm=12N,故B正确;
【巩固训练】
小华归纳了一些使用弹簧测力计的方法,错误的是( )。
A.所测的力的大小不能超过弹簧测力计刻度的最大值;
B.避免弹簧测力计指针、挂钩与外壳摩擦;
C.弹簧测力计必须水平放置,进行物体受力的测量;
D.使用前,要检查指针是否在零刻度位置
【答案】C
【解析】A、使用弹簧测力计测量力的大小时,加在弹簧测力计上的力,不能超出最大刻度值;此选项正确。
B、测量时,要使测力计内的弹簧轴线方向跟所测力的一致,避免弹簧测力计指针、挂钩、与外壳摩擦;此选项正确。
C、弹簧测力计的测量方向没有明确的限制,此选项错误;C符合题意。
D、测量前要检验指针是否指在0刻线,必要时要把指针调到零点;此选项正确。
故选C。
小渝同学通过查资料得知,弹簧的弹力大小满足胡克定律F=k⋅∆x,其中k称为劲度系数,由弹簧自身决定,∆x是
弹簧的伸长量。小渝同学用如图所示的三个装置进行探究,弹簧和小球均完全相同,弹簧原长L0=12cm,劲度系数k=0.5N/cm,小球重力为2N,弹簧和细线的质量均不计,一切摩擦忽略不计,静止时各弹簧的长度分别为L1、L2、L3,下列说法正确的是( )
A.L1=L2=L3=16cm
B.甲图中弹簧所受合力为2N
C.乙图中弹簧的弹力为4N
D.丙图中细线的拉力是2N
【答案】A
【解析】
AC.结合题意及图示知,甲、乙、丙图中的弹簧完全相同,静止时弹力都等于小球的重力2N,则弹簧的伸长量
那么静止时各弹簧的长度
L1=L2=L3=L0+∆x=12cm+4cm=16cm
故A正确,C错误;
B.甲图中,弹簧处于静止,即处于平衡状态,则受到合力为0N,故B错误;
D.丙图中,将两个小球及弹簧看成一个整体,而弹簧的质量不计,则细线受到的拉力等于两个小球的重力为4N,故D错误。
故选A。
知识点四:施力物体与受力物体的判断
【探究重点】
【例题精讲】
手握住系有水桶的绳子,从井中往上提水的过程中,手受到竖直向下的拉力,此拉力的施力物体是( )
A.水桶B.地球C.手D.绳子
【答案】D
【解析】
力是物体对物体的相互作用,拉力是绳子和手之间的相互作用。受力物体是手,施力物体是绳子。故ABC不符合题意,D符合题意。
故选D。
【巩固训练】
国内的新冠疫情有所缓解时,小秋同学终于可以和妈妈去超市购买零食,大量地采购后,塑料袋中装满了零食,小秋同学也感觉到手受到一个向下力的作用,则这个力的施力物体是( )
A.地球B.零食
C.塑料袋D.塑料袋和零食
【答案】C
【解析】小秋同学也感觉到手受到一个向下力的作用,则这个力的施力物体是塑料袋,塑料袋对手施加向下的拉力。故ABD错误,C正确。
故选:C。
关于力的概念,下列说法中错误的是 ( )
A.力是物体对物体的作用
B.物体受力的同时也一定在施力
C.力可以改变物体的运动方向
D.只有直接接触的物体间才能产生力的作用
【答案】D;
【解析】A、力是物体对物体的作用,故A说法正确。
B、物体间力的作用是相互的,物体受到力的同时,也对另一个物体施加了力。故B说法正确。
C、力的作用效果有两个:①力可以改变物体的形状即使物体发生形变。②力可以改变物体的运动状态。故C说法正确。
D、在发生力的作用时,两个物体不一定接触(如:磁铁吸引铁钉),故D说法错误。;
下列过程中,有一个力的作用效果与其他三个不同类,它是( )。
A.把橡皮泥捏成不同造型;B.进站的火车受阻力缓缓停下;
C.苹果受重力竖直下落; D.用力把铅球推出
【答案】A
【解析】力的三要素分别是大小、方向和作用点;三要素都可以影响力的作用效果,需要根据题目条件进行分析。A中捏橡皮泥属于力使物体发生形变;BCD中火车减速、苹果加速下落、铅球在空中运动方向发生改变,都属于力可以改变物体运动状态,故选A
关于弹力的叙述正确的是( )
A.弹力的大小只与形变的程度有关
B.压力、拉力、支持力都属于弹力
C.放在桌面上的一根弹簧一定产生了弹力
D.只有弹簧、橡皮筋等物体才可能产生弹力
【答案】B
【解析】
A.同一个物体在弹性限度内,弹力的大小与形变程度有关,但不同物体,即使形变程度相同,其弹力也不一定相同,故A错误;
B.压力、拉力、支持力都是物体发生弹性形变后产生的力,所以都是弹力,故B正确;
C.放在桌面上的弹簧如果没有发生弹性形变,则不会产生弹力,故C错误;
D.任何能够发生弹性形变的物体在其弹性限度内都会产生弹力,故D错误。
故选B。
下列运动场景中,对力的作用效果的描述与其他选项不同的是( )
A.踢出去的足球在空中划出美丽的弧线
B.跳水运动员压弯跳板
C.篮球碰到篮板改变运动方向
D.百米短跑运动员加速冲过终点
【答案】B
【解析】A、踢出去的足球在空中划出美丽的弧线,足球的运动方向发生了改变,是重力改变了足球的运动状态;
B、跳水运动员压弯跳板,运动员给跳板一个力,使跳板的形状发生了变化;
C、篮球碰到篮板改变运动方向,篮球的运动方向发生了改变,是弹力改变了篮球的运动状态;
D、百米短跑运动员加速冲过终点,速度发生了变化,是力改变了运动员的运动状态;
综上可知,对力的作用效果的描述与其他选项不同的是B项。
故选:B。
下列现象中,发生了弹性形变的是( )
A.橡皮泥上留下漂亮的指印
B.跳水跳板被运动员压弯
C.粉笔掉到地上断成两截
D.饼干一捏变成碎片
【答案】B
【解析】A、“橡皮泥上留下漂亮的指印”发生的不是弹性形变,因为橡皮泥形变后不能恢复原状,故A错误;
B、跳板被跳水运动员压弯,运动员离开后能够恢复原状,是弹性形变,故B正确;
C、粉笔掉到地上断成两截,粉笔形变后不能恢复原状,故C错误;
D、饼干一捏变成碎片,饼干形变后不能恢复原状,故D错误。
故选:B。
甲、乙、丙三位同学用同一个拉力器比试臂力,结果每个人都能把手臂撑直,则下列说法中正确的是( )。
A.甲的体重大,所用拉力大;B.乙的手臂粗,所用拉力大;
C.丙的手臂长,所用拉力大;D.甲乙丙所用拉力一样大
【答案】C
【解析】力的作用效果有二:改变物体的形状,改变物体的运动状态;在弹性限度内,弹簧的伸长与受到的拉力成正比。
解答:甲、乙、丙三位同学用同一个拉力器比试臂力,结果每个人都能把手臂撑直,但手臂长度不同时,拉力器的变形程度不同,手臂越长,拉力器形变越大,受到的拉力越大.
故选C。
如图所示,用2N的水平拉力向右拉弹簧测力计,下列说法中不正确的是( )
A.手对弹簧的拉力是由于弹簧发生形变而产生的
B.弹簧对手的拉力也是2N
C.弹簧对手的拉力是由于弹簧发生形变而产生的
D.在弹性限度内,弹簧受到的拉力越大,弹簧的伸长就越长
【答案】A
【解析】
A.是手对弹簧的拉力使弹簧发生了形变,因果关系不正确,故A不正确,符合题意;
B.手对弹簧的拉力和弹簧对手的拉力是相互作用力,大小相等,故B正确,不符合题意;
C.弹簧对手的拉力是由于弹簧发生形变要恢复原来的形状而产生的,故C正确,不符合题意;
D.在弹簧的弹性限度内,弹簧受到的拉力越大,产生的形变越大,也就是伸长就越长,故D正确,不符合题意。
故选A。
在使用弹簧测力计之前,把它的挂钩轻轻来回拉动几次,这样做的好处是
A.试试弹簧的弹性 B.可避免弹簧卡壳
C.是无意识的随便拉拉 D.看看能测多大的拉力,以便确定量程
【答案】B
【解析】
在使用弹簧测力计之前,把它的挂钩轻轻来回拉动几次,是为了避免弹簧被卡壳,因此选项B正确.
撑杆跳高运动员比赛时使用的杆,选用的材料必须具备良好的 ,包饺子时,用力捏饺子皮,饺子皮发生的是 形变(选填“弹性”或“塑性”)。
【答案】弹性 塑性
【解析】
[1]撑杆跳高运动员比赛时使用的杆,选用的材料必须具备良好的弹性,这样能够吸收更多的动能转化为弹性势能,也能更好的将弹性势能转化为重力势能,提高运动员比赛成绩。
[2]包饺子时,用力捏饺子皮,饺子皮会发生塑性形变,不再弹起。
如图所示的测量工具叫 ,它是测量 的仪器,如图所示使用前应沿 方向调零,此时它示数为 牛。
【答案】弹簧测力计 力 竖直 3.4
【解析】
[1][2] 如图所示的测量工具叫弹簧测力计,它是测量力的仪器。
[3]如图所示使用前应沿竖直方向调零。
[4]该弹簧测力计的分度值为0.2N,它读数为3.4N。
如图所示,弹簧测力计和细线的重力及一切摩擦均不计,物重G=3N,则弹簧测力计A的示数为_______N,弹簧测力计B的示数为_______N。
【答案】3 3
【解析】
[1]弹簧测力计和细线的重力及一切摩擦均不计,因为物重G=3N,所以A弹簧测力计受到向右3N的拉力,处于静止状态,其受到向左的拉力也是3N,故示数为3N。
[2]因为物重G=3N,B测力计两端受的力都是3N,故示数为3N。
如图所示,将两根相同的轻质弹簧固定在水平地面,甲、乙两钢球(m甲>m乙)正对弹簧从同一高度h同时自由下落,两球接触弹簧并向下压缩弹簧。请回答下列问题:
(1)当各自速度达到最大值的位置时,哪个球使弹簧形变程度更大______?
(2)若两球各自再继续向下运动相同的距离时,它们所受的合力分别为F甲和F乙,请判断F甲和F乙的大小关系,并说明理由______。(整个过程均在弹簧的弹性限度内,不计空气阻力)
【答案】甲 F甲=F乙;理由见解析
【解析】
(1)[1]由于m甲>m乙,所以G甲>G乙,球在下落过程中,球的速度达到最大值时,球受到的重力等于受到的弹力,甲的重力大于乙的重力,所以甲受到的弹力大于乙受到的弹力,甲弹簧发生的弹性形变大于乙弹簧发生的弹性形变。
(2)[2]球的速度达到最大值时,球受到的重力等于受到的弹力,在速度最大处再向下运动相同的距离,由于在弹性限度内弹簧的压缩量跟受到的压力成正比,所以甲弹簧和乙弹簧再次发生的弹性形变相同,再次产生的弹力相同,这个再次产生的弹力即合力,所以甲乙所受的合力相等,即F甲=F乙。
小明想探究弹簧在弹性限度内,弹簧的伸长量与所受拉力的定量关系,请你帮他设计实验方案。
(1)可能用到的实验器材:弹簀、弹簀测力计、若干个50g钩码,还需要的实验器材是 ;
(2)实验步骤(可画图或文字表述): ;
(3)设计记录数据的表格。
【答案】刻度尺 见解析 见解析
【解析】
(1)[1]]因实验中需要测量弹簧未发生形变的长度(原长)和在弹簧限度内弹簧发生弹性形变后的长度,故需要刻度尺。
(2)[2]①将弹簧测力计的指针在竖直方向调零后,并轻轻拉动轴向下,再测其一个钩码所受的重力;
②将弹簧固定在铁架台上(如下图所示),用刻度尺测长度,并记录在表格中;
③将一个钩码挂在弹簧的下端,用刻度尺测其长度,并记录在表格中;
④依次增加挂在弹簧下端的钩码个数,并用刻度尺分别测出每次增加钩码后,弹簧的长度,并记录在表格中;
⑤分析表格中所记录的数据,得出结论。
(3)[3]因探究弹簧在弹性限度内,弹簧的伸长量与所受拉力的关系,故表格中应记录弹簧所受拉力的大小、弹簧的长度和弹簧伸长量,设计表格如下所示。
下列说法中不正确的是( )。
A.力是不能脱离物体而存在的;
B.发生作用的两个物体,每个物体既是施力物体,又是受力物体;
C.施力物体施力在前,受力物体受力在后;
D.两个物体发生力的作用不一定接触
【答案】C
【解析】力的作用是相互的,力不能离开物体的单独存在,且每一个力都必须有施力物体和受力物体,且两者的角色是可以互换的,由此可以判定各个说法是否正确,进而判定选项。
A、力是物体对物体的作用,力是不能脱离物体而存在的,故A正确。
B、力的作用是相互的,施力物体同时也是受力物体,故B正确。
C、施力物体同时也是受力物体,不分前后,故C错误。
D、磁极间的相互作用、电荷间的相互作用不用相互接触,故D正确。故选C。
关于力的概念,以下说法正确的是( )
A.两个物体只要相互接触,就一定有力的作用
B.力不能脱离物体而独立存在
C.有力的作用就一定有施力物体,但可以没有受力物体
D.两个相互不接触的物体之间,一定没有力的作用
【答案】B
【解析】
A.物体相互接触不一定有力的作用,弹力的产生还必须发生弹性形变,故A错误;
B.力是物体对物体的作用,力不能脱离物体而独立存在,故B正确;
C.力是一个物体对另一物体的作用,所以力是不能离开施力物体和受力物体而独立存在的,故C错误;
D.两个相互不接触的物体,也可能有力的作用,如磁力,故D错误。
故选B。
下列过程中,有一个力的作用效果与其他三个不同类,它是( )。
A.把橡皮泥捏成不同造型;B.进站的火车受阻力缓缓停下;
C.苹果受重力竖直下落; D.用力把铅球推出
【答案】A
【解析】解决本题的关键是掌握力的作用效果:力可以改变物体的形状、力可以改变物体的运动状态。物体运动状态的改变包括:速度大小的改变和运动方向的改变。
解答:A、把橡皮泥捏成不同造型,橡皮泥的形状发生变化,所以选项A属于力改变物体的形状。
B、进站的火车受阻力缓缓停下,速度在减小,所以选项B属于力改变物体的运动状态。
C、苹果受重力竖直下落,苹果在重力作用下,速度越来越快,所以选项C属于力改变物体的运动状态;
D、用力把铅球推出,铅球在重力作用下,运动速度和运动方向都在发生改变,所以选项D属于力改变物体的运动状态。
故选 A。
关于弹力,下列说法不正确的是( )。
A.任何物体只要发生形变,就会产生弹力;
B.弹力的大小与物体发生弹性形变的程度有关;
C.弹力的方向与物体形变的方向相反;
D.支持力、压力是弹力
【答案】A
【解析】弹力产生的条件:1、物体要相互接触;2、物体要发生弹性形变。平常所说的支持力、压力属于弹力,方向都垂直物体的接触面。
解答:A、只有发生弹性形变的物体才能产生弹力,发生非弹性形变的物体不能产生弹力,故A错误。
B、弹力的大小与物体本身的性质、物体形变的程度有关,故B正确。
C、弹力的方向总是与恢复形变的方向相同,故C正确。
D、支持力、压力的实质都是弹力,故D正确。故选A。
下列过程能表明力能改变物体形状的是
A.踢出足球
B.足球在草地上越滚越慢
C.压扁足球
D.用头把飞来的足球顶回去
【答案】C
【解析】
A、踢出去的足球由静止变为运动,是力改变了足球的运动状态,故A错误;
B、足球在草坪上滚动时,因为受到摩擦力的作用,足球越滚越慢,是摩擦力改变了足球的运动状态,故B错误;
C、压扁足球,足球由于受到力的作用而发生形变,故C正确;
D、用头把飞来的足球顶回去,足球的运动方向发生改变,力改变了物体的运动状态,故D错误。
故选:C。
足球已被纳入学校体育课程必修内容。下列与足球有关的力不属于弹力的是 ( )
A.地面对足球的支持力
B.使弹起的足球落回地面的力
C.头球攻门时头对球的顶力
D.踢足球时脚对球的作用力
【答案】B;
【解析】A、足球与地面直接接触,地面对足球的支持力使足球发生一定程度的弹性形变,属于弹力,故A不符合题意;
B、使弹起的足球落回到地面的力是重力,是地球的吸引产生的,不属于弹力,故B符合题意;
C、头球攻门时,头与足球直接接触,头对足球的作用力使足球发生一定程度的弹性形变,属于弹力,故C不符合题意;
D、踢足球时,脚与足球直接接触,脚对足球的作用力使足球发生一定程度的弹性形变,属于弹力,故不符合题意;
用橡皮筋、回形针、棉线、小瓶盖、牙膏盒、铁丝、钩码和刻度尺等,做一个如图所示的橡皮筋测力计。下列
说法中错误的是( )。
A.刻度可以标在牙膏盒上;
B.可以把回形针上端当作指针;
C.可以利用钩码拉伸橡皮筋标注刻度
D.不同橡皮筋做的测力计量程都相同
【答案】D。
【解析】可以结合弹簧测力计的原理进行判断,但要注意的是橡皮筋做成的测力计,其示数不均匀,这点与弹簧测力计是不同的,要特别注意。
A.如图橡皮筋固定在牙膏盒上,竖直放置,测量物体重时,橡皮筋竖直向下伸长,所以刻度可以标在牙膏盒上,故A正确;
B.回形针与托盘固定在一起,橡皮筋伸长时随托盘一起向下运动,所以可以把回形针上端当作指针,故B正确;
C.因为钩码的重一定,即每个钩码的重相同,所以可以利用悬挂不同钩码时,拉伸橡皮筋的不同长度,来标注刻度,故C正确;
D.材质或粗细不同的橡皮筋,其弹力不同,所以做成测力计后,其量程也不同,故D错误;
故D错误,符合题意。
一根弹簧原长为10m,一端固定,另一端受到4N的拉力时,伸长2cm,则它两端各受到2N的拉力时,弹簧伸长
A.0cmB.1cmC.2cmD.4cm
【答案】B
【解析】
在弹性限度内,弹簧的伸长和受到的拉力成正比,由代入数据得,
,解得:L2=1cm.
故选B.
踢足球是广大青少年喜爱的运动,下列与踢球有关的说法正确的是( )
A.踢球时,脚对球施加了力,球对脚没有力的作用;
B.只要脚对球施加的力大小相同,其作用效果一定相同;
C.踢出去的球在空中运动的过程中,没有受到任何力的作用;
D.守门员使球停下来的过程中,力改变了球的运动状态
【答案】D。
【解析】A、因为力的作用是相互的,所以脚踢球时,脚对球施加力的同时足球对脚也施加了力,故A错误;
B、力的大小、方向和作用点都影响力的作用效果,故B错误;
C、踢出去的球在空中运动的过程中,受到重力的作用,故C错误;
D、守门员使球停下来的过程中,力改变了球的运动状态,故D正确。故选D。
在使用弹簧测力计的过程中说法错误的是
A.弹簧测力计只能测竖直方向上的力
B.拉力不得超过弹簧测力计的最大刻度值
C.使用过程中,弹簧、指针不得与外壳有摩擦
D.使用前指针要“调零”
【答案】A
【解析】
A、使用时,弹簧可测任何方向的力,只要拉力方向与弹簧伸长方向一致就可以,故A错误;
B、所测量力的大小不能超过测量范围,否则会损害测力计;故B正确;
C、使用过程中,弹簧、指针不得与外壳有摩擦,否则会影响正常的测量结果,故C正确;
D、使用前指针校零是一项必须的工作;故D正确.
故选A.
如图所示的四项运动中体现力可以使物体发生形变的是
A.跳水运动员跳入水中
B.足球运动员踢出足球
C.举重运动员举起杠铃
D.射箭运动会将弓拉弯
【答案】D
【解析】
跳水运动员跳入水中,因为受到浮力和水的阻力作用,运动状态发生变化,故A不符合题意.
足球运动员踢出足球,足球受力运动状态发生变化,故B不符合题意.
举重运动员举起杠铃,杠铃受力运动状态改变,故C不符合题意.
射箭运动员将弓拉弯,弓箭受力发生形变,故D符合题意为答案.
在春季运动会上,班级的男同学吹气球使发现:用手轻轻一压,气球就变扁了,说明力可以改变 ;
用手轻轻一推,气球就向一侧飞走了,说明力可以改变 。
【答案】物体的形状、物体的运动状态。
【解析】用手轻轻一压,手对球用了力,气球就变扁了,说明力可以改变物体的形状。
用手轻轻一推,气球就向一侧飞走了,气球由静止变为运动,运动状态发生改变,说明力可以改变物体的运动状态。
故答案为:物体的形状、物体的运动状态。
如图所示,弹簧测力计的量程是 N,圈中的示数为 N,读数时视线必须与刻度盘 。
【答案】0~5 3.6 垂直
【解析】
[1]由图知道,弹簧测力计的最大值是5N,即量程是0~5N。
[2]由图知道,1N分5个小格,每小格代表0.2N,即分度值是0.2N,测力计示数为3.6N。
[3]使用弹簧测力计读数时,视线必须垂直于刻度面板。
从实验室借来一把弹簧测力计如图甲所示,直接测量铁柱的重量,读数如图乙所示;测完后同学发现了问题,
问题是 。如果要改正问题,他要 (选A或B);
A.把刻度板向上拉,指针对准零刻度线。
B.把刻度板向下拉,指针对准零刻度线。
用调整好后的此弹簧测力计测量铁柱,铁柱的重量应为 N。
【答案】没有校零 B 1.8
【解析】
[1]刚拿来的弹簧测力计,图甲可知指针没有对准零刻度线,则没有校零。故问题是没有校零。
[2]弹簧测力计的校零方法,移动刻度板,应向下反复轻拉刻度板才能对准零刻度。
故选B。
[3]未校零前,刻度在0.4N,则准确的读数为
下列关于力的说法中正确的是( )
A.力的作用不可以没有施力物体,但可以没有受力物体
B.两个不接触的物体不可能有力的作用
C.一个物体不可能同时与两个物体有力的作用
D.相互接触的两个物体之间不一定发生力的作用
【答案】D
【解析】
A.力是物体对物体的作用,既要有施力物体,也要有受力物体,故A错误;
B.两个不接触的物体也可以有力的作用,如地球吸引月球;故B错误;
C.物体可以受多个力作用,如手拿起课本,课本与手和地球之间都有力的作用;故C错误;
D.相互接触的两个物体之间没有挤压时,就不发生力的作用,故D正确。
故选D。
铅球被推出后,不计空气阻力,在空中飞行时
A.只受到重力作用B.受到重力和推力的共同作用
C.只受到推力作用D.不受任何力的作用
【答案】A
【解析】铅球在飞行过程中,一定要受到重力的作用.由于铅球在飞行中,已经与手分开,其周围没有施力物体,所以手不会对其在施加力的作用,故没有推力,其向前飞行是由于惯性造成的.
故选A.
(2019·湖北宜昌)在射箭运动中,以下关于力的作用效果的描述,其中一个与另外三个不同的是( )
A.瞄准时,手的拉力把弓拉弯
B.松手后,弓的弹力把箭射出
C.飞行中,重力让箭划出一道弧线
D.中靶时,靶的阻力让箭停止运动
【答案】A
【解析】
力可以改变物体的形状,力也可以改变物体的运动状态;
A.手的拉力把弓拉弯,是在拉力的作用改变了弓发生形变;
B.弓的弹力把箭射出,是弓的弹力使箭由静止变为运动,即改变了物体的运动状态;
C.重力让箭划出一道弧线,即运动方向发生改变,是改变了物体的运动状态;
D.靶的阻力让箭由运动变为静止,即力改变了物体的运动状态,
综上所述,与另外三个不同的是A.
如图,分别在A、B、C处用同样大小的力推门,可以感受到在A点用力容易把门推开。这说明力的作用效果与下列哪个因素有关?( )
A.力的作用点 B.力的大小 C.力的方向 D.力的单位
【答案】A
【解析】力的大小、方向、作用点叫做力的三要素,力的三要素影响力的作用效果。
分别在A、B、C处用同样大小的力推门,可以感受到在A点用力容易把门推开,是因为力的作用点不同。故选A。
“足球进校园”活动的开展,使同学们越来越喜欢足球运动,下列现象不属于力改变物体运动状态的是
A.足球在空中沿弧线飞行B.足球在草地上越滚越慢
C.被踩在脚下的足球变扁D.守门员抱住飞来的足球
【答案】C
【解析】
A.足球在空中沿弧线飞行时由于运动方向在不断改变,说明足球的运动状态发生了变化,即力改变物体运动状态;故A不符合题意
B.足球在草地上越滚越慢,说明足球的速度变小,即运动状态发生了变化,即力改变物体运动状态,故B不符合题意;
C.被踩在脚下的足球变扁,说明在力的作用下足球发生了形变,故C符合题意;
D.守门员抱住飞来的足球,说明足球的速度变小了,即运动状态发生了变化,即力改变物体运动状态,故D不符合题意.
人长时间坐在椅子上会感觉屁股酸疼,产生这个效果的力的施力物体是
A.地球B.座椅
C.屁股D.空气
【答案】B
【解析】
人坐在椅子上,人对座椅有压力,座椅对人有支持力,座椅对人的支持力作用在屁股上,使屁股发生形变,时间长了就会感觉酸疼。故ACD错误,B正确。
下列各种情形中,运动状态没有发生改变的是( )。
A.一个物体绕着圆形轨道匀速转动;B.跳伞运动员在空中匀速下落;
C.一个苹果从树上掉落; D.扔出去的铅球在空中运动
【答案】B
【解析】A、一个物体绕着圆形轨道匀速转动,速度不变,但方向时刻在改变,故不合题意。
B、跳伞运动员在空中匀速下落,速度不变,方向为直线,故运动状态没有发生改变,符合题意。
C、一个苹果从树上掉落,速度会越来越快,故不合题意。
D、扔出去的铅球在空中运动,速度会越来越慢,而且在重力的作用下做曲线运动,故不合题意。
故选B。
【考点】力的作用效果。
下列现象中,发生了弹性形变的是( )
A.橡皮泥上留下漂亮的指印B.饼干一捏变成碎片
C.粉笔掉到地上断成两截D.排球砸向地面时变瘪
【答案】D
【解析】
A.橡皮泥上留下漂亮的指印发生的不是弹性形变,因为橡皮泥形变后不能恢复原状,故A不符合题意;
B.饼干一捏变成碎片,饼干形变后不能恢复原状,故B不符合题意;
C.粉笔掉到地上断成两截,粉笔形变后不能恢复原状,故C不符合题意;
D.排球砸向地面时变瘪,当排球离开地面后能够恢复原状,是弹性形变,故D符合题意。
故选D。
弹簧测力计是根据在弹簧的弹性限度内,弹簧的伸长量与所受拉力成正比的原理制成的。某弹簧测力计的弹簧原长为12cm,其下端挂4N的重物时,弹簧伸长2cm;当其下端挂2N的重物时,弹簧的长度是 cm;当弹簧的长度为16cm时,它所受的拉力为 N(设弹簧未超出弹性限度)
【答案】13 8
【解析】
[1]下端挂4N的重物时,弹簧伸长2cm,当其下端挂2N的重物时,弹簧伸长1cm,弹簧测力计的弹簧原长为12cm,所以当其下端挂2N的重物时,弹簧的长度是13cm。
[2]当弹簧的长度为16cm时,弹簧伸长了4cm,它所受的拉力为8N。
有一根量程为的弹簧测力计,受到拉力时,弹簧的长度是,受到拉力时弹簧长度。若不受任何力时,弹簧长度是 。当弹簧长度为时,所测拉力 (“超过”,“没有超过”)测力计的量程。
【答案】15cm 没有超过
【解析】
[1]弹簧测力计所受的拉力越大,弹簧的伸长量越大,且拉力与弹簧的伸长量成正比,设弹簧的原长为xcm,则有
解得
x=15cm
[2]由以上推理知,拉力与弹簧的伸长量的比值为1N/cm,所以当弹簧长度为25cm时,所测拉力
F=1N/cm×10cm=10N
而该弹簧测力计的量程为0-12N,那么所测的拉力没有超过测力计的量程。
如图所示,弹簧测力计和细线的重力及一切摩擦均不计,物重G=5 N,则弹簧测力计A的示数为__________N,弹簧测力计B的示数为__________N。
【答案】5 5
【解析】因为物重G=5N,所以A弹簧测力计受到向右5 N的拉力,静止,向左受的拉力也是5 N,示数也为5 N;同理,B测力计两端受的力都是5 N,示数也为5 N。
小王同学在探究弹簧的伸长与拉力大小的关系实验时,得到如表所示数据.
实验结束后,加在弹簧自由端的拉力消失,弹簧的长度回复到15 cm.请你对表中弹簧的长度数据进行探究,填写对应的伸长数据
(______)
并分析弹簧的伸长与拉力大小之间的关系.结论是________,数学表达式是______.
【答案】在弹簧的弹性限度内,弹簧的伸长跟受到的外力成正比 F=2△x
【解析】
弹簧的伸长长度=现在弹簧长度-弹簧的原长,由题意易知弹簧原长为15cm,故表格如下:
由表格可知:当拉力在0~8N时,弹簧的伸长随拉力的增大而增大;所以弹簧的伸长与拉力大小之间的关系为:在弹簧的弹性限度内,弹簧的伸长跟受到的外力成正比;当F=2N时,△x =1cm 代入公式F=k△x ,2N=k1cm , 解得k=2N/cm 所以数学表达式为:F=2△x
为制作弹簧测力计,小明对弹簧的伸长与拉力的关系作了探究。如表是小明利用甲、乙两根不同的弹簧做实验时所记录的数据。
(1)分析表中数据可知:
①在一定条件下,________;
②在拉力相同的情况下,甲弹簧伸长的长度比乙弹簧________(大/小);
(2)如图所示的A、B两弹簧测力计分别使用了甲、乙两弹簧,它们的外壳相同,刻度线分布情况相同。分析如表数据可知:量程较大的是________
【答案】C
【解析】(1)①根据表格数据可以得出,不论是甲弹簧还是乙弹簧,弹簧受到的拉力越大,弹簧伸长的长度越长,弹簧伸长的长度与弹簧受到的拉力之比是定值,即在一定条件下,弹簧伸长的长度与它受到的拉力成正比;②根据表格数据,甲乙两个弹簧原长都是6cm,当受到拉力都为1N时,甲弹簧伸长了6.5cm-6cm=0.5cm,乙弹簧伸长了7cm-6cm=1cm,同理可以计算出在相同拉力时甲乙两弹簧伸长的长度,发现甲弹簧伸长的长度总小于乙弹簧伸长的长度;(2)根据甲乙弹簧在拉力相同时甲弹簧伸长的长度大于乙弹簧伸长的长度,可以得出在弹簧的伸长相同时,甲弹簧所受拉力小于乙弹簧所受拉力,由题意知,A、B两弹簧测力计分别使用甲乙两弹簧,它们外壳相同,刻度线分布情况相同即两弹簧的伸长相同,则甲弹簧所受拉力大于乙弹簧所受拉力即甲弹簧测力计的量程大于乙,即量程较大应是A测力计;同样根据甲乙弹簧在拉力相同时甲弹簧伸长的长度小于乙弹簧伸长的长度,在拉力相同时用乙弹簧做成的测力计,示数的间距较大,刻刻度时可以更小,因此用乙弹簧做成的测力计精度更高,即精度更高的是B测力计。
故答案为:(1)①弹簧伸长的长度与它受到的拉力成正比;②小;(2)A;B。
(2020·山西)我国乒乓球制造企业已经研制生产出了无缝乒乓球。据厂家宣传,与有缝乒乓球相比无缝乒乓球弹性更强。小明选择同一厂家生产的材料、大小相同的有缝和无缝乒乓球各一个,在同一个台面上,探究其弹性的强弱。实验数据记录如下表。
(1)当释放高度相同时,可根据 比较两种乒乓球的弹性。对比两组实验数据,可知 (选填“有缝”或“无缝”)乒乓球弹性更强。
(2)请根据无缝乒乓球的实验数据,在如图的坐标系中描点作出图象。分析图象可以得出结论: 。
【答案】(1)乒乓球弹起的高度;无缝;(2)见上图;在同一台面上,同一无缝乒乓球弹起的高度与由静止释放的高度成正比。
【解析】(1)当释放高度相同时,可根据乒乓球弹起的高度判断出两种乒乓球的弹性,这用到了转换法;
对比两组实验数据,当释放高度相同时,无缝乒乓球弹起高度更高,说明无缝乒乓球的弹性更强;
(2)请根据无缝乒乓球的实验数据描点画出图象,如下图所示:
由图象知在同一台面上,同一无缝乒乓球弹起的高度与由静止释放的高度成正比。
故答案为:(1)乒乓球弹起的高度;无缝;(2)见上图;在同一台面上,同一无缝乒乓球弹起的高度与由静止释放的高度成正比。
弹簧受到的拉/N
弹簧的长度L/cm
弹簧的伸长量ΔL/cm
拉力F的大小/N
0
2
4
6
8
10
弹簧的长度L/cm
15
16
17
18
19
20
弹簧的抻长ΔL/cm
0
拉力F/N
0
2
4
6
8
10
弹簧的长度L/cm
15
16
17
18
19
20
弹簧的伸长△L/cm
0
1
2
3
4
5
弹簧受到的拉力/N
0
1
2
3
4
5
甲弹簧的长度/cm
6.0
6.5
7.0
7.5
8.0
8.2
乙弹簧的长度/cm
6.0
7.0
8.0
9.0
10.0
11.0
由静止释放高度h1/cm
有缝乒乓球弹起高度h2/cm
无缝乒乓球弹起高度h3/cm
20
12
13
30
19
20
40
23
26
50
31
32
初中物理力 弹力导学案: 这是一份初中物理力 弹力导学案,共5页。学案主要包含了课后巩固等内容,欢迎下载使用。
初中物理苏科版八年级下册摩擦力学案: 这是一份初中物理苏科版八年级下册摩擦力学案,共21页。
苏科版八年级下册摩擦力学案: 这是一份苏科版八年级下册摩擦力学案,共12页。