2017年普通高等学校招生全国统一考试(课标全国卷Ⅱ) 理综化学
展开
这是一份2017年普通高等学校招生全国统一考试(课标全国卷Ⅱ) 理综化学,共15页。试卷主要包含了选择题,非选择题等内容,欢迎下载使用。
理综化学
可能用到的相对原子质量:H 1 C 12 N 14 O 16 Na 23 Mg 24 Al 27 Ca 40
一、选择题:本题共7小题,每小题6分,共42分。在每小题给出的四个选项中,只有一项是符合题目要求的。
7.下列说法错误的是( )
A.糖类化合物也可称为碳水化合物
B.维生素D可促进人体对钙的吸收
C.蛋白质是仅由碳、氢、氧元素组成的物质
D.硒是人体必需的微量元素,但不宜摄入过多
8.阿伏加德罗常数的值为NA。下列说法正确的是( )
A.1 L 0.1 ml·L-1 NH4Cl溶液中,NH4+的数量为0.1NA
B.2.4 g Mg与H2SO4完全反应,转移的电子数为0.1NA
C.标准状况下,2.24 L N2和O2的混合气体中分子数为0.2NA
D.0.1 ml H2和0.1 ml I2于密闭容器中充分反应后,其分子总数为0.2NA
9.a、b、c、d为原子序数依次增大的短周期主族元素,a原子核外电子总数与b原子次外层的电子数相同;c所在周期数与族数相同;d与a同族。下列叙述正确的是( )
A.原子半径:d>c>b>aB.4种元素中b的金属性最强
C.c的氧化物的水化物是强碱D.d单质的氧化性比a单质的氧化性强
10.下列由实验得出的结论正确的是( )
11.用电解氧化法可以在铝制品表面形成致密、耐腐蚀的氧化膜,电解质溶液一般为H2SO4-H2C2O4混合溶液。下列叙述错误的是( )
A.待加工铝质工件为阳极
B.可选用不锈钢网作为阴极
C.阴极的电极反应式为:Al3++3e-Al
D.硫酸根离子在电解过程中向阳极移动
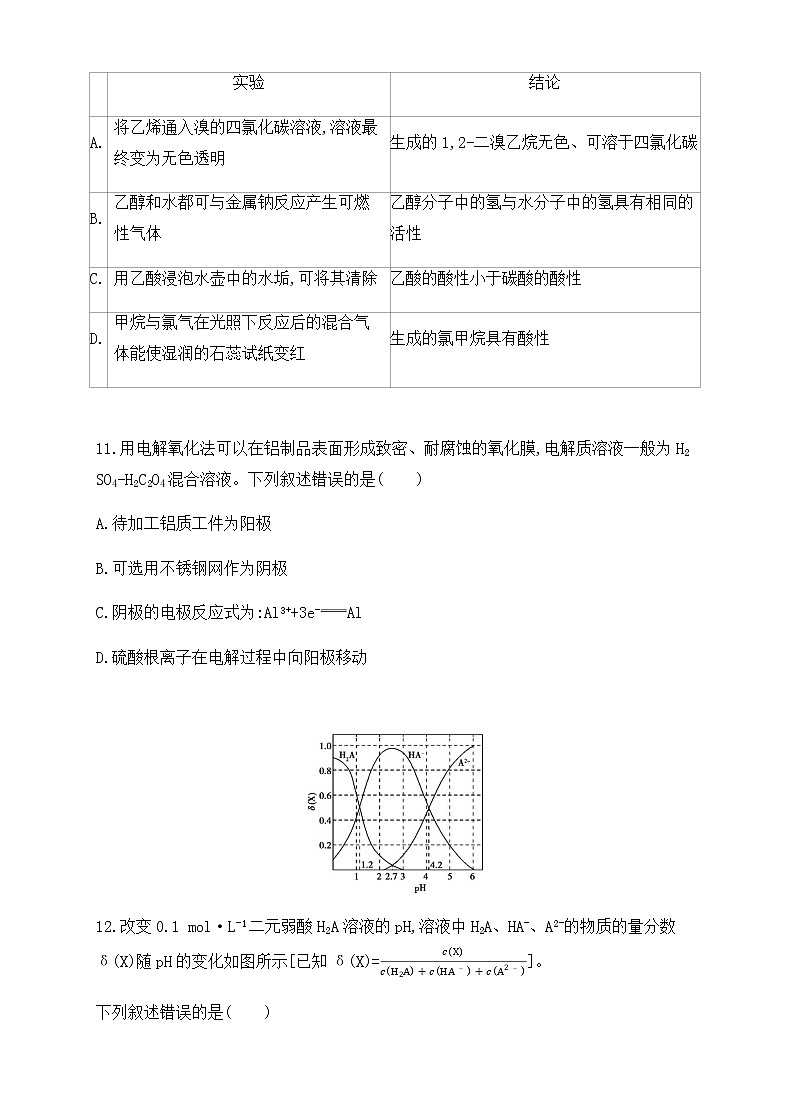
12.改变0.1 ml·L-1二元弱酸H2A溶液的pH,溶液中H2A、HA-、A2-的物质的量分数δ(X)随pH的变化如图所示[已知δ(X)=c(X)c(H2A)+c(HA-)+c(A2-)]。
下列叙述错误的是( )
A.pH=1.2时,c(H2A)=c(HA-)
B.lg[K2(H2A)]=-4.2
C.pH=2.7时,c(HA-)>c(H2A)=c(A2-)
D.pH=4.2时,c(HA-)=c(A2-)=c(H+)
13.由下列实验及现象不能推出相应结论的是( )
三、非选择题:共58分。第26~28题为必考题,每个试题考生都必须作答。第35~36 题为选考题,考生根据要求作答。
(一)必考题:共43分。
26.(14分)水泥是重要的建筑材料。水泥熟料的主要成分为CaO、SiO2,并含有一定量的铁、铝和镁等金属的氧化物。实验室测定水泥样品中钙含量的过程如图所示:
回答下列问题:
(1)在分解水泥样品过程中,以盐酸为溶剂,氯化铵为助溶剂,还需加入几滴硝酸。加入硝酸的目的是 ,还可使用 代替硝酸。
(2)沉淀A的主要成分是 ,其不溶于强酸但可与一种弱酸反应,该反应的化学方程式为 。
(3)加氨水过程中加热的目的是 。沉淀B的主要成分为 、
(写化学式)。
(4)草酸钙沉淀经稀H2SO4处理后,用KMnO4标准溶液滴定,通过测定草酸的量可间接获知钙的含量,滴定反应为:MnO4-+H++H2C2O4Mn2++CO2+H2O。实验中称取0.400 g水泥样品,滴定时消耗了0.050 0 ml·L-1的KMnO4溶液36.00 mL,则该水泥样品中钙的质量分数为 。
27.(14分)丁烯是一种重要的化工原料,可由丁烷催化脱氢制备。回答下列问题:
(1)正丁烷(C4H10)脱氢制1-丁烯(C4H8)的热化学方程式如下:
反应①的ΔH1为 kJ·ml-1。图(a)是反应①平衡转化率与反应温度及压强的关系图,x 0.1(填“大于”或“小于”);欲使丁烯的平衡产率提高,应采取的措施是 (填标号)。
A.升高温度B.降低温度C.增大压强D.降低压强
(2)丁烷和氢气的混合气体以一定流速通过填充有催化剂的反应器(氢气的作用是活化催化剂),出口气中含有丁烯、丁烷、氢气等。图(b)为丁烯产率与进料气中n(氢气)/n(丁烷)的关系。图中曲线呈现先升高后降低的变化趋势,其降低的原因是 。
(3)图(c)为反应产率和反应温度的关系曲线,副产物主要是高温裂解生成的短碳链烃类化合物。丁烯产率在590 ℃之前随温度升高而增大的原因可能是 、 ;590 ℃之后,丁烯产率快速降低的主要原因可能是 。
28.(15分)水中的溶解氧是水生生物生存不可缺少的条件。某课外小组采用碘量法测定学校周边河水中的溶解氧。实验步骤及测定原理如下:
Ⅰ.取样、氧的固定
用溶解氧瓶采集水样。记录大气压及水体温度。将水样与Mn(OH)2碱性悬浊液(含有KI)混合,反应生成MnO(OH)2,实现氧的固定。
Ⅱ.酸化、滴定
将固氧后的水样酸化,MnO(OH)2被I-还原为Mn2+,在暗处静置5 min,然后用标准Na2S2O3溶液滴定生成的I2(2S2O32-+I22I-+S4O62-)。
回答下列问题:
(1)取水样时应尽量避免扰动水体表面,这样操作的主要目的是 。
(2)“氧的固定”中发生反应的化学方程式为 。
(3)Na2S2O3溶液不稳定,使用前需标定。配制该溶液时需要的玻璃仪器有烧杯、玻璃棒、试剂瓶和 ;蒸馏水必须经过煮沸、冷却后才能使用,其目的是杀菌、除 及二氧化碳。
(4)取100.00 mL水样经固氧、酸化后,用a ml·L-1 Na2S2O3溶液滴定,以淀粉溶液作指示剂,终点现象为 ;若消耗Na2S2O3溶液的体积为b mL,则水样中溶解氧的含量为 mg·L-1。
(5)上述滴定完成时,若滴定管尖嘴处留有气泡会导致测定结果偏 。(填“高”或“低”)
(二)选考题:共15分。请考生从2道化学题中任选一题作答。如果多做,则按所做的第一题计分。
35.[化学——选修3:物质结构与性质](15分)我国科学家最近成功合成了世界上首个五氮阴离子盐(N5)6(H3O)3(NH4)4Cl(用R代表)。回答下列问题:
(1)氮原子价层电子的轨道表达式(电子排布图)为 。
(2)元素的基态气态原子得到一个电子形成气态负一价离子时所放出的能量称作第一电子亲和能(E1)。第二周期部分元素的E1变化趋势如图(a)所示,其中除氮元素外,其他元素的E1自左而右依次增大的原因是
;氮元素的E1呈现异常的原因是
。
(3)经X射线衍射测得化合物R的晶体结构,其局部结构如图(b)所示。
①从结构角度分析,R中两种阳离子的相同之处为 ,不同之处为 。(填标号)
A.中心原子的杂化轨道类型B.中心原子的价层电子对数
C.立体结构D.共价键类型
②R中阴离子N5-中的σ键总数为 个。分子中的大π键可用符号∏nm表示,其中m代表参与形成大π键的原子数,n代表参与形成大π键的电子数(如苯分子中的大π键可表示为∏66),则N5-中的大π键应表示为 。
③图(b)中虚线代表氢键,其表示式为(NH4+)N—H…Cl、 、 。
(4)R的晶体密度为d g·cm-3,其立方晶胞参数为a nm,晶胞中含有y个[(N5)6(H3O)3(NH4)4Cl]单元,该单元的相对质量为M,则y的计算表达式为 。
36.[化学——选修5:有机化学基础](15分)化合物G是治疗高血压的药物“比索洛尔”的中间体,一种合成G的路线如下:
已知以下信息:
①A的核磁共振氢谱为单峰;B的核磁共振氢谱为三组峰,峰面积比为6∶1∶1。
②D的苯环上仅有两种不同化学环境的氢;1 ml D可与1 ml NaOH或2 ml Na反应。
回答下列问题:
(1)A的结构简式为 。
(2)B的化学名称为 。
(3)C与D反应生成E的化学方程式为 。
(4)由E生成F的反应类型为 。
(5)G的分子式为 。
(6)L是D的同分异构体,可与FeCl3溶液发生显色反应,1 ml的L可与2 ml的Na2CO3反应,L共有 种;其中核磁共振氢谱为四组峰,峰面积比为3∶2∶2∶1的结构简式为 、 。
2017年普通高等学校招生全国统一考试(课标全国卷Ⅱ)
7.C 本题考查蛋白质、糖类等物质的组成,维生素D的作用和人体必需的微量元素。蛋白质是由C、H、O、N等元素组成的物质。
知识拓展 维生素D的作用
1.提高机体对钙、磷的吸收。
2.促进生长和骨骼钙化。
3.维持血液中柠檬酸盐的正常水平。
4.防止氨基酸通过肾脏损失。
8.D 本题考查阿伏加德罗常数及相关计算。由于NH4Cl溶液中NH4+水解,所以1 L 0.1 ml·L-1 NH4Cl溶液中,NH4+的数量少于0.1NA,A错;2.4 g Mg与H2SO4完全反应,转移的电子数为0.2NA,B错;标准状况下,2.24 L N2和O2的混合气体为0.1 ml,则所含分子数为0.1NA,C错;H2(g)+I2(g)2HI(g)在反应前后气体分子总数不变,D正确。
易混易错 阿伏加德罗常数应用突破
突破一:抓“两看”,突破气体和状态陷阱
一看“气体”是否处于标准状况。
二看物质在标准状况下的聚集状态是否为气态。如:H2O、CCl4、SO3、HF在标准状况下为非气态。
突破二:审“组成”“结构”,突破微观粒子数目陷阱
一审气体分子组成。如:He、Ne为单原子分子。
二审构成物质的粒子是否水解。
突破三:判断反应类型,突破氧化还原反应中电子转移数目陷阱
一判是否为自身氧化还原反应。如:Na2O2与H2O、Cl2与NaOH的反应为自身氧化还原反应。
二判是否为可逆反应。如:N2和H2、SO2和O2的反应为可逆反应。
9.B 本题考查元素周期律相关知识。a、b、c、d为短周期主族元素,a原子核外电子总数与b原子次外层电子数相同,可以推知a为O;c所在周期数与族序数相同,c的原子序数大于a,则c为Al;d与a同族,则d为S;再结合原子序数依次增大,可以推测b可能为Na或Mg。原子半径:b>c>d>a,A错;无论b是Na还是Mg,其金属性都是四种元素中最强的,故B正确;Al(OH)3为两性氢氧化物,C错;同主族元素非金属性自上而下依次减弱,故S的氧化性弱于O2,D错。
规律方法 金属性和非金属性强弱判断方法
10.A 本题以有机反应为载体,考查常见有机物的性质。乙醇与钠反应的速率慢于水与钠反应的速率,故乙醇分子中的氢的活性弱于水分子中的氢,B错;乙酸可以清除水垢,说明乙酸酸性强于碳酸,C错;甲烷与氯气在光照条件下反应生成的HCl具有酸性,而氯甲烷呈中性,D错。
知识拓展 —OH中氢原子的活性:
>>H—O—H>CH3CH2—OH
11.C 本题考查电解原理。根据信息知Al应作阳极,电极反应为:2Al-6e-+3H2OAl2O3+6H+,而阴极电极反应为:6H++6e-3H2↑,故C错。
知识拓展 关于电解原理的“不寻常”应用
1.电解原理在“金属防腐”中的应用。如:外加电流的阴极保护法。
2.电解原理在“物质制备”中的应用。如:尿素[CO(NH2)2]制氢气。
3.电解原理在“环境治理”中的应用。如:用电解法消除CN-。
12.D 本题考查弱电解质的电离及相关计算。结合题图,可知A、C正确。K2(H2A)=c(A2-)·c(H+)c(HA-),结合题图中pH=4.2时c(HA-)=c(A2-),代入上式可得K2(H2A)=10-4.2,则lg[K2(H2A)]=-4.2,故C正确。pH=4.2时,c(H+)=10-4.2 ml·L-1,但溶液中c(HA-)、c(A2-)均约为0.05 ml·L-1,故D错。
疑难突破 在温度不变时,电离平衡常数不随溶液成分变化而改变,故可以选择特殊点进行计算。例如本题中K2(H2A)的计算。
13.C 本题考查实验原理及离子检验。NH4HCO3受热分解产生氨气,氨气遇水生成的一水合氨电离出OH-而使红色石蕊试纸变蓝,但无法推测NH4HCO3显碱性。
关联知识 CO2作氧化剂的反应
CO2+2Mg2MgO+C
CO2+4Na2Na2O+C
CO2+C2CO
26.答案 (1)将样品中可能存在的Fe2+氧化为Fe3+ H2O2
(2)SiO2(或H2SiO3) SiO2+4HF SiF4↑+2H2O(或H2SiO3+4HFSiF4↑+3H2O)
(3)防止胶体生成,易沉淀分离 Al(OH)3 Fe(OH)3
(4)45.0%
解析 本题以物质转化流程为主线,考查Ca、Al、Fe、Mg、Si等元素及其化合物的相关知识。加入盐酸及氯化铵和硝酸后,只有SiO2不溶,故沉淀A为SiO2。滤液中含有Ca2+、Mg2+、Fe3+、Al3+等离子,加入氨水调节pH至4~5时,Fe3+转化为Fe(OH)3,Al3+转化为Al(OH)3,故沉淀B主要为Fe(OH)3、Al(OH)3。
(1)加入硝酸的目的是将样品中可能存在的Fe2+氧化为Fe3+,还可以用H2O2代替硝酸。
(2)SiO2可以溶于氢氟酸,反应方程式为4HF+SiO2SiF4↑+2H2O。
(3)加入氨水时加热可以促进Fe3+、Al3+等水解,形成沉淀,沉淀B主要为Fe(OH)3、Al(OH)3。
(4)配平方程式可得对应关系式:
2KMnO4~5H2C2O4~5CaC2O4~5Ca2+
2 ml5×40 g
0.050 0×36.00×10-3 mlm(Ca2+)
m(Ca2+)=0.180 g
故ω(Ca2+)=0.180 g0.400 g×100%=45.0%。
思路梳理 由含Ca元素的混合物得到CaC2O4,故流程中必须要除去Fe3+、Mg2+、Al3+、SiO2等,可以分析每一次分离对象,从而轻松完成元素变化分析。
27.答案 (1)123 小于 AD
(2)氢气是产物之一,随着n(氢气)/n(丁烷)增大,逆反应速率增大
(3)升高温度有利于反应向吸热方向进行 温度升高反应速率加快 丁烯高温裂解生成短链烃类
解析 本题考查反应热的计算及影响化学平衡的因素。(1)结合已知信息运用盖斯定律,由②-③可得①,故 ΔH1=[-119-(-242)] kJ·ml-1=123 kJ·ml-1;由图(a)可知温度一定时压强由0.1 MPa变成x MPa,平衡转化率增大,对反应①而言,减小压强平衡正向移动,平衡转化率增大,故x小于0.1;升高温度或减小压强可使反应①的平衡正向移动,丁烯的平衡产率提高,故选择A、D。
审题方法 (3)结合题给信息整合图(c)中隐含条件对问题进行解答。
28.答案 (1)使测定值与水体中的实际值保持一致,避免产生误差
(2)O2+2Mn(OH)2 2MnO(OH)2
(3)量筒 氧气
(4)蓝色刚好褪去 80ab
(5)低
解析 本题考查学生分析实验方案的能力及处理实验结果的能力。(1)扰动水体表面会使水样中溶解氧逸出,使测定结果产生误差。(2)反应中Mn(OH)2作还原剂,O2作氧化剂,依据得失电子守恒可知二者应按物质的量之比2∶1反应。(3)配制Na2S2O3溶液时,若蒸馏水中含有溶解氧会导致后续滴定实验产生误差,故应除去蒸馏水中的溶解氧。(4)由得失电子守恒可得关系式:O2~2I2~4Na2S2O3,则100.00 mL水样中含氧量为ab×10-34 ml,即8ab×10-3 g,1 000 mL(即1 L)水样中含氧量为80ab mg。(5)滴定完成时,若滴定管尖嘴处留有气泡会导致代入计算式中Na2S2O3溶液的体积偏小,测定结果偏低。
解题方法 发生多步反应时可找出总关系式进行一步计算。
35.答案 (1)
(2)同周期元素随核电荷数依次增大,原子半径逐渐变小,故结合一个电子释放出的能量依次增大 N原子的2p轨道为半充满状态,具有额外稳定性,故不易结合一个电子
(3)①ABD C ②5 Π56
③(H3O+)O—H…N(N5-) (NH4+)N—H…N(N5-)
(4)602a3dM(或a3dNAM×10-21)
解析 本题考查价层电子对互斥理论、价电子排布图、氢键、晶体的相关计算等。(3)①H3O+中σ键数为3,中心原子孤电子对数为12×(6-1-3×1)=1,价层电子对数为4,杂化轨道类型为sp3,立体结构为三角锥形;NH4+中σ键数为4,中心原子孤电子对数为12×(5-1-4×1)=0,价层电子对数为4,杂化轨道类型为sp3,立体结构为正四面体形;H3O+和NH4+中均含极性共价键和配位键,故两种阳离子的相同之处为A、B、D,不同之处为C。②由图(b)中N5-的结构可知N5-中的σ键数为5;N5-中的5个原子参与形成大π键,每个原子中参与形成大π键的电子数为1(孤电子对不参与),故参与形成大π键的电子数为5+1=6,N5-中大π键应表示为Π56。(4)晶体的密度为d g· cm-3,晶胞的体积为(a×10-7)3cm3,晶胞的质量为Mg·ml-1NAml-1×y,则MNA×y=d×(a×10-7)3,y=d×(a×10-7)3×NAM=a3dNAM×10-21。
知识拓展 大π键
1.定义:在多原子分子中如有相互平行的p轨道,它们连贯重叠在一起构成一个整体,p电子在多个原子间运动形成π型化学键,这种不局限在两个原子之间的π键称为离域π键,或共轭大π键,简称大π键。
2.形成条件:①这些原子都在同一平面上;②这些原子有相互平行的p轨道;③p轨道上的电子总数小于p轨道数的2倍。
36.答案 (1)
(2)2-丙醇(或异丙醇)
(3)+
+H2O
(4)取代反应
(5)C18H31NO4
(6)6
解析 本题考查有机物的推断、有机反应类型、有机物的命名、同分异构体的书写等。(1)A的分子式为C2H4O,分子中只含一种化学环境的氢原子,结构简式只能为。(2)B的分子式为C3H8O,分子中含三种氢原子,个数比为6∶1∶1,故B的结构简式为,名称为2-丙醇或异丙醇。(3)由已知信息②知D的结构简式为,结合转化流程可知,C与D分子中的醇羟基发生脱水反应形成醚键。(6)由L可与FeCl3溶液发生显色反应知L分子中应含有酚羟基,由1 ml L可与2 ml Na2CO3反应知1 ml L分子中应含有2 ml酚羟基,则L的苯环上还有一个甲基。则L的结构简式可为①、②、③、④、
⑤、⑥,共6种;符合 “核磁共振氢谱为四组峰,峰面积比为3∶2∶2∶1”条件的为④和⑥。
思路梳理 1.FG的转化与AC的转化类似。2.观察E与F的组成变化可推测EF的反应类型。
附:试卷分析
实验
结论
A.
将乙烯通入溴的四氯化碳溶液,溶液最终变为无色透明
生成的1,2-二溴乙烷无色、可溶于四氯化碳
B.
乙醇和水都可与金属钠反应产生可燃性气体
乙醇分子中的氢与水分子中的氢具有相同的活性
C.
用乙酸浸泡水壶中的水垢,可将其清除
乙酸的酸性小于碳酸的酸性
D.
甲烷与氯气在光照下反应后的混合气体能使湿润的石蕊试纸变红
生成的氯甲烷具有酸性
实验
现象
结论
A.
向2 mL 0.1 ml·L-1的FeCl3溶液中加足量铁粉,振荡,加1滴KSCN溶液
黄色逐渐消失,加KSCN溶液颜色不变
还原性:Fe>Fe2+
B.
将金属钠在燃烧匙中点燃,迅速伸入集满CO2的集气瓶
集气瓶中产生大量白烟,瓶内有黑色颗粒产生
CO2具有氧化性
C.
加热盛有少量NH4HCO3固体的试管,并在试管口放置湿润的红色石蕊试纸
石蕊试纸变蓝
NH4HCO3显碱性
D.
向2支盛有2 mL相同浓度银氨溶液的试管中分别加入2滴相同浓度的NaCl和NaI溶液
一支试管中产生黄色沉淀,另一支中无明显现象
Ksp(AgI)
相关试卷
这是一份2015年普通高等学校招生全国统一考试(课标全国卷Ⅱ) 理综化学,共16页。试卷主要包含了NA代表阿伏加德罗常数的值,海水开发利用的部分过程如图所示,用如图所示装置进行下列实验等内容,欢迎下载使用。
这是一份2015年普通高等学校招生全国统一考试(课标全国卷Ⅰ) 理综化学,共14页。试卷主要包含了NA为阿伏加德罗常数的值,1ml氧气转移的电子数为0,浓度均为0,7×10-7等内容,欢迎下载使用。
这是一份2016年普通高等学校招生全国统一考试 (课标全国卷Ⅲ) 理综化学,共16页。试卷主要包含了5 V 51 Fe 56,下列说法错误的是,下列有关实验的操作正确的是,4 L等内容,欢迎下载使用。

