





精品解析:【全国百强校】河北省衡水中学2017届高三下学期期中考试理综化学试题解析
展开
这是一份精品解析:【全国百强校】河北省衡水中学2017届高三下学期期中考试理综化学试题解析,文件包含精品解析全国百强校河北省衡水中学2017届高三下学期期中考试理综化学试题解析解析版doc、精品解析全国百强校河北省衡水中学2017届高三下学期期中考试理综化学试题解析原卷版doc等2份试卷配套教学资源,其中试卷共24页, 欢迎下载使用。
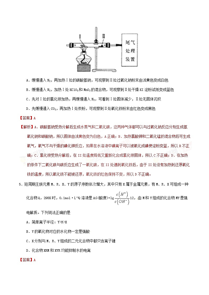
河北省衡水中学2017届高三下学期期中考试理综化学试题1.化学与社会、科学、技术、环境(STSE)密切联系。下列说法正确的是A.干燥剂硅胶和硅橡胶的主要化学成分都是二氧化硅B.手机外壳上贴的碳纤维外膜是一种新型无机非金属材料C.用淀粉溶液可以直接检验海水中是否含碘元素D.明矾净水的原理和“84”消毒液消毒的原理相同2.粘氯酸用于合成广谱高效新型杀螨剂哒螨酮、除草剂苯钠松,也用于医药磺胺吡啶和感光材料的合成,其结构简式如图所示。下列有关粘氯酸的说法不正确的是A.分子式为C4H2Cl2O3B.能使酸性高锰酸钾溶液褪色C.1mol粘氯酸与足量NaHCO3溶液反应,能产生标准状况下22.4LCO2D.粘氯酸与足量H2反应生成M,则含一个甲基的M的同分异构体只有3种3.新装修房屋会释放有毒的甲醛(HCHO)气体,银-Ferrozine法检测甲醛的原理如下:下列说法正确的是A.22.4LCO2中含共价键数目为4NA[来源:学+科+网]B.30gHCHO被氧化时转移电子数目为2 NAC.该电池总反应的化学方程式为2Ag2O+HCHO=4Ag+CO2↓+H2OD.理论上,消耗HCHO和消耗Fe3+的物质的量之比4:1[来源:]4.利用如图装置进行实验,下列有关实验操作和现象正确的是A.缓慢通入N2,再加热Ⅰ处的碳酸氢钠,可观察到Ⅱ处过氧化钠粉末由浅黄色变成白色B.缓慢通入N2,加热Ⅰ处KClO3和MnO2的混合物,可观察到Ⅱ处干燥KI淀粉试纸变成蓝色[来源:学.科.网]C.先对Ⅰ处的氯化铵加热,再缓慢通入N2,可看到Ⅰ处固体减少,Ⅱ处无固体沉积D.先缓慢通入CO2,再加热Ⅰ处炭粉,可观察到Ⅱ处氧化铁粉末由红色变成黑色[来源:学。科。网Z。X。X。K]5.短周期主族元素M、R、X、Y的原子序数依次增大,其中只有X属于金属元素,有M、R、X可组成一种化合物Q,298K时,0.1mol·L-1Q溶液是AG(酸度)=lg=-12,由M和Y组成的化合物MY是强电解质。下列说法正确的是A.简单离子半径:Y>R>X B.Y的氧化物对应的水化物一定是强酸C.X分别与M、R、Y组成的二元化合物中都只含离子键 [来源:ZXXK]D.化合物XRM和XYR均能抑制水的电离6.下图是一种正在投入生产的大型蓄电池系统的原理图,电池中的左右两侧为电极,中间为钠离子选择性膜(电池放电和充电时该膜只允许钠离子通过),电池充、放电时反应的化学方程式为2Na2S2+NaBr2Na2S4+3NaBr。下列关于此电池的说法错误的是[来源:Z_xx_k.Com]A.电极a接触到的电解质溶液为Na2S2-Na2S4混合溶液B.放电过程中,钠离子从电极b通过钠离子选择性膜移动到电极aC.电池放电时,负极的电极反应式为3Br--2e-=Br3-D.充电过程中,当有0.1molNa+通过钠离子选择性膜时,导线中通过0.2mol电子 [学@&科网 7.25℃时,向20mL0.1mol·L-1H3PO2溶液中滴加0.1mol·L-1的NaOH溶液,滴定曲线如图1,含磷微粒物质的量浓度所占分数(δ)随pH变化关系如图2。下列说法不正确是A.H3PO2的电离方程式为H3PO2H2PO2-+H+ Ka≈10-5B.B点时,溶液中存在关系:2c(H+)+c(H2PO2-)=2c(OH-)+c(H3PO2)C.C点时,溶液中存在关系:c(Na+)+c(H+)=C(H2PO2-)+c(OH-)D.D点时,溶液中微粒浓度大小关系:c(Na+)>c(H2PO2-)>c(OH-)>c(H+)8.查阅文献知,3(NH4)2SO44NH3↑+3SO2↑+N2+6H2O。某课题组成员拟选择下列装置探究硫酸铵的性质(各装置中药品足量)。回答下列问题:(1)A装置盛装碱石灰的仪器是_________。C装置中大试管向下倾斜的原因是__________________。(2)甲组同学设计方案:C→G→B→D→E。①能证明有水生成的实验现象是_______________;B装置的作用是______________。②实验中,观察到D装置中产生白色沉淀。实验完毕后,过滤D装置中混合物得白色沉淀。为了检验白色沉淀是BaSO4还是BaSO3,设计简单实验方案:________________。③D装置中发生反应与硝酸钡的量有关,若硝酸钡足量,则D中反应的离子方程式为_______________。④该实验方案能证明硫酸铵的分解产物是______________(填化学式)。(3)乙组同学选择上述装置证明产物是否有NH3。①气体从左至右,装置连接顺序为C、__________。②能证明有氨气生成的实验现象是________________。(4)丙组同学设计实验测定硫酸铵样品的纯度(杂质不参加反应):取15.0g样品溶于蒸馏水,加入足量氯化钡溶液和稀盐酸,过滤、洗涤、干燥、称重,BaSO4质量为23.3g,该样品中硫酸铵的质量分数为________(结果保留两位小数)。[来源:Zxxk.Com]9.氮的氧化物处理和利用是环境科学研究的热点。Ⅰ.碱吸法。用烧碱溶液吸收NO、NO2制备亚硝酸盐:2NaOH+NO2+NO=2NaNO2+H2O,2NO2+2NaOH= NaNO3+NaNO2+H2O。已知:298K时,Ka(HNO2)=5×10-4。(1)298K时,NaNO2的水解常数约为______________。Ⅱ.电解法。工业上以石墨为电极,用硝酸铵稀溶液作电解质溶液电解NO获得氮肥(在电解后溶液中通入适量氨气),其原理为8NO+7H2O+2NH35NH4NO3。(2)阴极的电极反应式为_______________。(3)阳极区电解质溶液的pH________(填“增大”“减小”或“不变”)。Ⅲ.化合法。亚硝酸酰氯(NOCl)是有机合成中的重要试剂,可用NO和Cl2反应得到,化学方程式为2NO(g)+Cl2(g)2NOCl(g)。[来源:Z_xx_k.Com](4)氮氧化物与悬浮大气中的海盐粒子相互作用会生成NOCl,涉及的相关反应有: 热化学方程式平衡常数①2NO2(g)+NaCl(s) NaNO3(s)+NOCl(g) △H1 K1②4NO2(g)+2NaCl(s) 2NaNO3(s)+2NO(g)+Cl2(g) △H2K2③2NO(g)+ Cl2(g) 2NOCl(g) △H3[来源:Z,xx,k.Com]K3△H1、△H2、△H3之间的关系为_____________;K3=________(用含K1、K2的关系式表示)。[来源:Z。xx。k.Com](5)在2L恒容容器中充入4molNO(g)和2molCl2(g),在不同温度下测得c(NOCl)与时间(t)的关系如图所示。[来源:学.科.网Z.X.X.K]①T2时反应0~10min内NOCl的平均反应速率v(NOCl)=______mol·L-1·min-1。②T2时反应的平衡常数K为__________;NO的平衡转化率α(NO)为_________。[来源:Z。xx。k.Com]③T2时向上述平衡体系中再加入1molNO(g)、1molCl2(g)、2molNOCl(g),则平衡______(填“向左”“向右”或“不”)移动。(6)在密闭容器中充入NO(g)和Cl2(g),改变外界条件,Cl2的转化率变化如图所示。则该条件可能为____(填字母)。A.升高温度 B.增大压强 C.增大起始投料比 D.增大催化剂接触面10.醋酸镍[(CH3COO)2Ni]是一种重要的化工原料。一种以含镍废料(含NiS、Al2O3、FeO、CaO、SiO2)为原料制取醋酸镍的工艺流程图如下:相关离子生成氢氧化物的pH和相关物质的溶解性如下:金属离子[来源:Zxxk.Com]开始沉淀时的pH[来源:Zxxk.Com]沉淀完全时的pH[来源:Zxxk.Com]Fe3+1.13.2Fe2+ [来源:Z。xx。k.Com]5.88.8[来源:学|科|网Z|X|X|K]Al3+3.0[来源:学|科|网Z|X|X|K]5.0Ni2+[来源:Zxxk.Com]6.7[来源:学&科&网Z&X&X&K]9.5 物质20℃时溶解性(H2O)CaSO4微溶NiF可溶CaF2难溶NiCO3Ksp= 1.0×10-5[来源:Z|xx|k.Com](1)NH4F的电子式为____________。(2)将含镍原料粉碎的目的是____________。(3)调节pH步骤中,溶液pH的调节范围是____________。[来源:学.科.网](4)滤渣1和滤渣3主要成分的化学式分别是____________、_____________。(5)写出氧化步骤中加入H2O2发生反应的离子方程式_____________。(6)酸浸过程中,lmol NiS失去6NA个电子,同时生成两种无色有毒气体。写出该反应的化学方程式:_______________。(7)保持其他条件不变,在不同温度下对含镍废料进行酸浸,镍浸出率随时间变化如图。酸浸的最佳温度与时间分别为________℃、_______min。 (8)沉镍过程中,若c(Ni2+)=2.0 mol·L-1,欲使100 mL该滤液中的Ni2+沉淀完全[c(Ni2+)≤10-5mol·L-1],则需要加入Na2CO3固体的质量最少为______g。(保留小数点后1位有效数字)。11.氧族元素是指位于元素周期表第16列的元素,包括氧、硫、硒(Se)、碲(Te)、钋(Po)五种元素。请回答下列问题:(1)①与氧同周期的相邻元素及氧的第一电离能由大到小的顺序为________________。②已知:离子型配位化合物O2[PtF6]中铂元素为+ 5价,它可由反应PtF6+O2= O2[PtF6]制得,PtF6分子结构如图所示。PtF6分子中Pt的杂化轨道类型是否为sp3?答:_____(填“是”或“否”),其原因是_______。[来源:Zxxk.Com](2)臭鼬排放的臭气主要成分为3-MBT(3-甲基-2-丁烯硫醇,结构简式为)。1mol3-MBT中含有σ键数目为_______(NA为阿伏伽德罗常数的值)。沸点:3-MBT____(CH3)2C=CHCH2OH(填“高于”或“低于”),主要原因是_______________________。(3)S有+4和+6两种价态的氧化物。①下列关于气态SO3和SO2的说法中正确的是_____(填字母)。[来源:学|科|网]A.中心原子的价层电子对数目相等B.都是极性分子C.中心原子的孤对电子数目相等D.都含有极性键②SO3子的空间构型为________,与其互为等电子体的阴离子为_____(举一例)。(4)元素X与硒同周期,且该周期中X元素原子核外未成对电子数最多,则X为____基态原子的电子排布式为_______。(5)单质钋是由_____键形成的晶体,其晶胞为简单立方;若已知Po的摩尔质量为Mg·mol-1,原子半径为rpm,阿伏伽德罗常数的值为NA,则钋晶体的密度的表达式为_____g·cm-3(只列表达式)。12.化合物J是合成植物生长调节剂赤霉酸的重要中间体,其合成路线如下:已知:A与FeCl3溶液发生显色反应。(1) A的结构简式为________,J的分子式为___________________。(2)化合物Ⅰ的含氧管能团名称为______________。 (3)C→D的反应类型是_____________, E→F的反应类型是_________________。 [学@~科^#网&](4)写出B与CuO反应的化学方程式:_________________________。[来源:](5)同时满足下列条件的F的同分异构体共有________种,写出其中核磁共振其氢谱中有7 组吸收峰的结构简式:________。NaHCO3溶液反应产生CO2(6)根据已有知识并结合相关信息,写出以为有机原料制备的合成路线流程图(无机试剂任选,可选择适当有机溶剂)。________合成路线流程示例如下:
相关试卷
这是一份精品解析:【全国百强校】河北省衡水中学2017届高三下学期期中考试理综化学试题解析,文件包含精品解析全国百强校河北省衡水中学2017届高三下学期期中考试理综化学试题解析解析版doc、精品解析全国百强校河北省衡水中学2017届高三下学期期中考试理综化学试题解析原卷版doc等2份试卷配套教学资源,其中试卷共24页, 欢迎下载使用。
这是一份精品解析:【全国百强校】河北省衡水中学2017届高三高考押题卷理综化学试题,文件包含精品解析全国百强校河北省衡水中学2017届高三高考押题卷理综化学试题解析版doc、精品解析全国百强校河北省衡水中学2017届高三高考押题卷理综化学试题原卷版doc等2份试卷配套教学资源,其中试卷共24页, 欢迎下载使用。
这是一份精品解析:【全国百强校】河北省衡水中学2017届高三大联考(全国卷)理综化学试题解析,文件包含精品解析全国百强校河北省衡水中学2017届高三大联考全国卷理综化学试题解析解析版doc、精品解析全国百强校河北省衡水中学2017届高三大联考全国卷理综化学试题解析原卷版doc等2份试卷配套教学资源,其中试卷共20页, 欢迎下载使用。