精品解析:【全国百强校】河北省衡水中学2017届高三大联考(全国卷)理综化学试题解析
展开
这是一份精品解析:【全国百强校】河北省衡水中学2017届高三大联考(全国卷)理综化学试题解析,文件包含精品解析全国百强校河北省衡水中学2017届高三大联考全国卷理综化学试题解析解析版doc、精品解析全国百强校河北省衡水中学2017届高三大联考全国卷理综化学试题解析原卷版doc等2份试卷配套教学资源,其中试卷共20页, 欢迎下载使用。
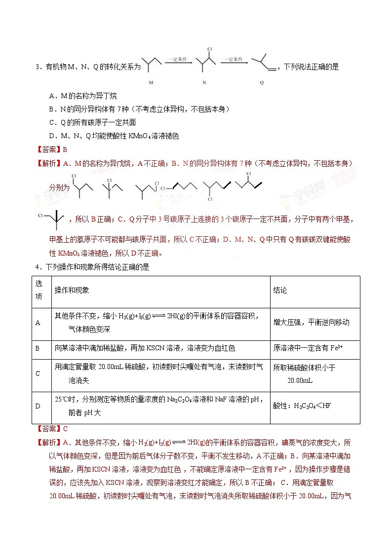
河北衡水中学2017届全国高三大联考(全国卷)理科综合化学试题1.化学与生产,生活居密相关,下死物质的性生和用途均正确且有因果关系的是[来源:ZXXK]选项性质用途A糖类、油脂、蛋白质均能水解供给人体营养B铁能被浓硫酸钝化铁制器皿用作铜和浓硫酸的反应容器C碳单质的还原性强于硅单质碳与石英反应冶炼粗硅D常温下,氨气能与氯气反应浓氨水检验氯气管道泄漏2.设NA为阿伏加德罗常数的值,下列说法正确的是A .400mL1mol/L稀硝酸与Fe完全反应(还原产物只有N O),转移电子的数目为0.3NAB.含有0.1molNH4+的氨水中,含有OH-的数目为0.1NAC.0.2 molH2O和D2O形成的混合物中,含有中子的数目为2NAD.30g乙酸和乙酸乙酯的混合物完全燃烧,消耗O2的分子数目为NA3.有机物M、N、Q的转化关系为,下列说法正确的是A.M的名称为异丁烷B.N的同分异构体有7种(不考虑立体异构,不包括本身)C.Q的所有碳原子一定共面D.M、N、Q均能使酸性KMnO4溶液褪色4.下列操作和现象所得结论正确的是选项操作和现象结论A 其他条件不变,缩小H2(g)+I2(g)2HI(g)的平衡体系的容器容积,气体颜色变深增大压强,平衡逆向移动B向某溶液中滴加稀盐酸,再加KSCN溶液,溶液变为血红色原溶液中一定含有Fe3+ C 用滴定管量取20.00mL稀硫酸,初读数时尖嘴处有气泡,末读数时气泡消失所取稀硫酸体积小于20.00mLD 25℃时,分别测定等物质的量浓度的Na2C2O4溶液和NaF溶液的pH,前者pH大酸性:H2C2O4<HF 5.短周期主族元素X、Y、Z、W、Q的原子序数依次增大,X的最低负价与最高正价的代数和为0;Y原子和Z原子的最外层电子数均是其内层电子总数的1/2。下列说法正确的是A.X的简单阴离子与Y的简单阳离子半径:X<YB.X分别与Z、W、Q形成的最简单化合物的稳定性:Z<W<QC.ZQ5分子中的所有原子最外层均满足8电子结构D.W、Q形成的含氧酸均为强酸 [学~@^*#科网]6.一种将燃料电池与电解池组合制备KMnO4的装置如图所示(电极甲、乙、丙、丁均为惰性电极)。该装置工作时,下列说法不正确的是A.电极丁的反应式为MnO42- -e-= MnO4-B.电极乙附近溶液的pH减小C.KOH溶液的质量分数:c%>a%>b%D.导线中流过2 mol电子时,理论上有2molK+移入阴极区7.25℃时,部分含Fe元素的徽粒在溶液中的物质的量分数与溶液pH的关系如图所示,下列说法正确的是A.HFeO4-在水中的电离程度小于水解程度B.B、C两点对应溶液中水的电离程度:B > CC.B点溶液加适里水稀释,溶液中所有离子浓度均减小D.由A点数据可知,H2FeO4的第一步电离平衡常数Ka1=4.15×l0-4 [学~*@&科网#]8.氮化钙(Ca3N2)是一种重要的化学试剂,通常条件下为棕色易水解的固体。某小组在实验室制备氮化钙并测定其纯度,设计如下实脸(夹持装置略去):I.氮化钙的制备。(1)加热条件下,钙和氮气制备氮化钙的反应方程式为_________。 [学#*%科^网&](2)按气流由左到右的方向,上述装置合理的连接顺字为__________(填仪器接口字母)。(3)按连接好的装置进行实验。①实验步骤如下,检查装置气密性,加入药品:_______(请按正确顺序填入下列步骤的字母标号)。A.点燃装置C处酒精灯,反应一段时间 B.打开分液漏斗活塞C.点燃装置A处酒精灯 D.熄灭装置A处酒精灯e.熄灭装置C处酒精灯 f.关闭分液漏斗活塞②装置B的作用为_________。③装置C的硬质玻璃管中的现象为_________。(4)设计实验证明Ca3N2中混有钙单质:_______________。II.测定氮化钙纯度。i.称取4.0g反应后的固体,加入足量水,将生成的气体全部蒸出并通入100.00mL 1 .00mol/L盐酸中,充分反应后,将所得溶液稀释到200 .00 mL;ii.取20 .00mL稀释后的溶液,用0 .2mol/LNaOH标准溶液滴定过量的盐酸,到终点时消耗标准溶液25 .00 mL。(5)所取固体中氮化钙的质量分数为_____________。[来源:学§科§网]9.工业上以钛铁矿[主要成分为钛酸亚铁(FeTiO3),含有MgO、SiO2等杂质]为原料,制备金属钛和铁红的工艺流程如下:已知:酸酸时,FeTiO3转化为Fe2+和TiO2+ ;②本实验温度下,Ksp[Mg(OH)2]=1.0×10-11;③溶液中离子浓度小于等于l .0×10-5mol/L时,认为该离子沉淀完全。请国答下列问题:(1)FeTiO3中Ti元素的化合价为_____价,铁红的用途为_____(任写一种)。(2)“水解”中,发生反应的离子方程式为________。(3)“沉铁”中,气态产物的电子式为______;该过程需控制反应温度低于35 ℃,原因为_______。(4)FeCO3转化为铁红时,发生反应的化学方程式为____________。(5)滤液3可用于制备Mg(OH)2。若滤液3中c(Mg2+)=1.2×10-3mol/L,向其中加入等体积的NaOH溶液的浓度为________ mol/L时,可使Mg2+恰好沉淀完全(溶液体积变化忽略不计)。 [学%科网#&*~](6)“电解”时,电解质为熔融的CaO,则阴极反应式为_______,制得1molTi单质,理论上导线中通过的电量为______(保留三位有效数字,已知:l 个电子的电量为1.6×10-19C ) 。10.氢气是重要的化学试剂,化工原料和有广阔发展前景的新能源。请回答下列问题:I.实验室用锌和稀硫酸制备氢气时,可向稀硫酸中滴加少量硫酸铜溶液以加快反应速率,原因为____________。II.以甲醇为原料制备氢气的一种原理如下:i .CH3OH(g) CO(g)+2H2(g) △H=+90kJ·mol-1ii.CO(g)+H2O(g)CO2(g)+ H2(g) △H=-41kJ·mol-1(1)已知:断裂1 mol分子中的化学健需要吸收的能量如下表所示。表中x =___________。(2)向vL恒容密闭容器中充入lmo1 CH3OH(g),发生反应i,图l中能正确表示CH3OH(g)的平衡转化率(a)随温度(T)变化关系的曲线为________(填“A ”或“B”),理由为______,T1℃ 时,体系的平衡压强与起始压强之比为___________________。[来源:学_科_网Z_X_X_K](3)起始向10L恒容密闭容器中充入1 mol CH3OH(g)和1molH2O(g),发生反应i和反应ii,体系中CO的平衡体积分数与温度(T)和压强(p)的关系如图2所示。①随着温度升高,的值_______(填“增大”“ 减小” 或“不变”),理由为_____。②P1、P2、p3由大到小的顺序为_______。③测得C点时,体系中CO2的物质的量为0 .2 mol,则T2℃时,反应ii的平衡常数K=_______。11.砷,稼和钢均为重要的合金材料,在工业生产和科研领域均有重要应用。请回答下列问题:(1)基态Ga原子中有_______种能量不同的电子,其未成对电子数目为_______。(2)GaAs的晶胞与金刚石相似,其中As原子位于晶胞的顶点和面心,则Ga原子的配位数为_______。Ga、Ge、As、Se四种基态原子的第一电离能由大到小的顺序为_________。(3)Cu3(AsO4)2是一种木材防腐剂,其阴离子中As原子的杂化轨道类型为______,H3AsO4的酸性强于H3AsO3的原因为_________________。(4)[Cu(NH3)4]SO4是一种重要的配合物,与SO42-互为等电子体的分子的化学式为______ (任写一种),一定压强下,将NH3和PH3的混合气体降温,首先液化的为_______。(5)晶胞有两个基本要素:①原子坐标参数:表示晶胞内部各原子的相对位置,一种钇钡铜氧晶体的晶胞结构如图所示,其中原子坐标参数A 为(0,0 ,0 ),B为(0,1,1),C为(1,1,0 );则D原子的坐标参数为___________。②晶胞参数,描述晶胞的大小和形状。己知:该钇钡铜氧晶体的晶饱参数分别为anm、bnm,阿伏加德罗常数的值为NA,其密度为_______g·cm -3(列出计算式即可)。 [学&^科网#*~]12.有机高分子化合物M的一种合成路线如下:[来源:ZXXK]已知:I.RCHBr-CH2BrRC≡CH;II.CH≡CH+CH2=CH-CH=CH2Ⅲ.。[来源:]请回答下列问题:(1)A的化学名称为______,F中所含官能团的名称为_________。(2)C+D→E的反应类型为__________。(3)B的结构简式为______,C的分子中最多有_____个原子在同一直线上。(4)H+I→M的化学方程式为______________。(5)在催化剂,加热条件下,G与氧气反应生成Q(C9H8O3),同时满足下列条件的Q的同分异构体有_____种(不考虑立体异构),其中核磁共振氢谱有6 组吸收峰的结构简式为_________。①除苯环外不含其他环状结构;②能与FeCl3溶液发生显色反应;③能与NaHCO3溶液反应生成CO2(6)参照上述合成路线和相关信息,以甲醇和一氯环己烷为有机原料(无机试剂任选),设计制备己二酸二甲酯的合成路线:_________________。
相关试卷
这是一份河北省衡水中学2017届高三大联考(全国卷)理综化学试题解析,文件包含精品解析全国百强校河北省衡水中学2017届高三大联考全国卷理综化学试题解析解析版doc、精品解析全国百强校河北省衡水中学2017届高三大联考全国卷理综化学试题解析原卷版doc等2份试卷配套教学资源,其中试卷共20页, 欢迎下载使用。
这是一份精品解析【全国百强校】河北省衡水中学2017届高三最后一卷(十调)理综化学试题,文件包含精品解析全国百强校word河北省衡水中学2017届高三最后一卷十调理综化学试题解析版doc、精品解析全国百强校word河北省衡水中学2017届高三最后一卷十调理综化学试题原卷版doc等2份试卷配套教学资源,其中试卷共27页, 欢迎下载使用。
这是一份精品解析:【全国百强校】河北省衡水中学2017届高三高考押题卷理综化学试题,文件包含精品解析全国百强校河北省衡水中学2017届高三高考押题卷理综化学试题解析版doc、精品解析全国百强校河北省衡水中学2017届高三高考押题卷理综化学试题原卷版doc等2份试卷配套教学资源,其中试卷共24页, 欢迎下载使用。

