

所属成套资源:2019年高考生物一轮复习基础夯实练 (含解析)
2019年高考生物一轮复习基础夯实练17(含解析)
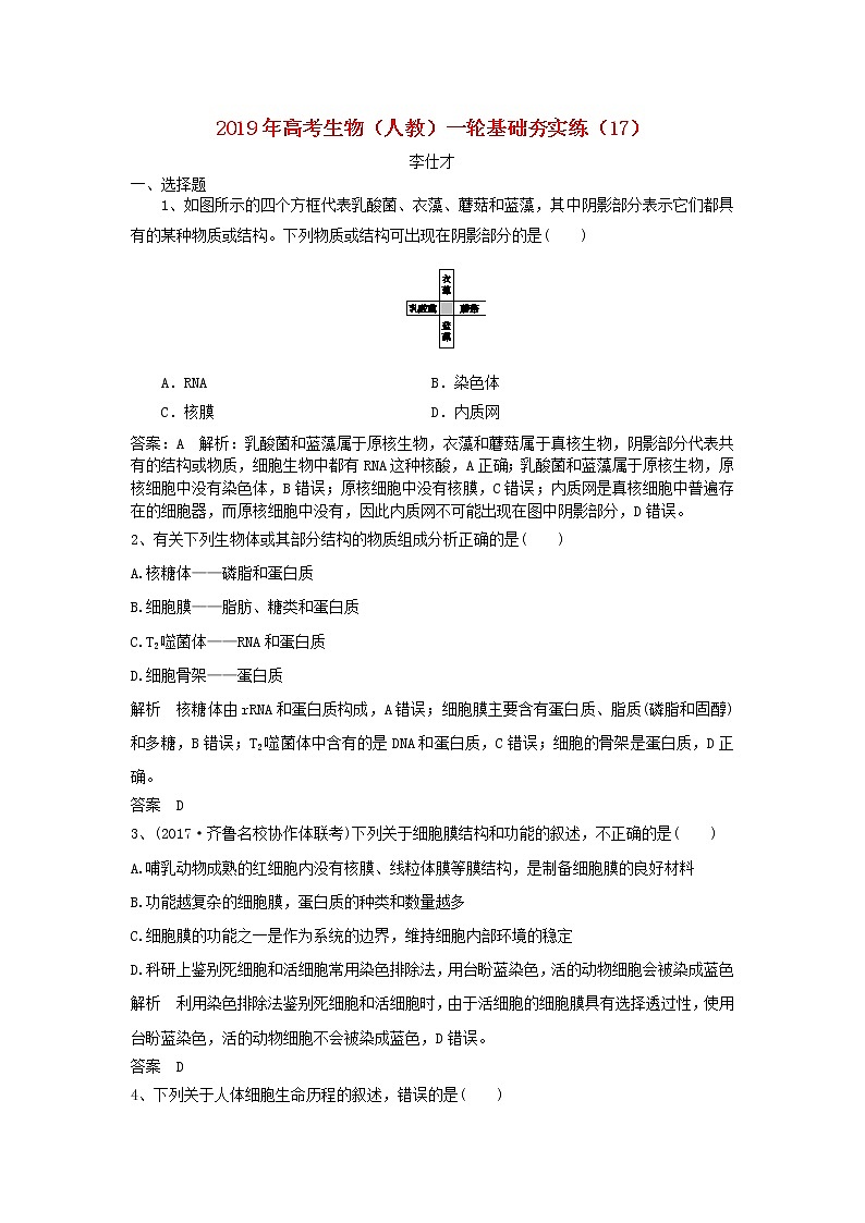
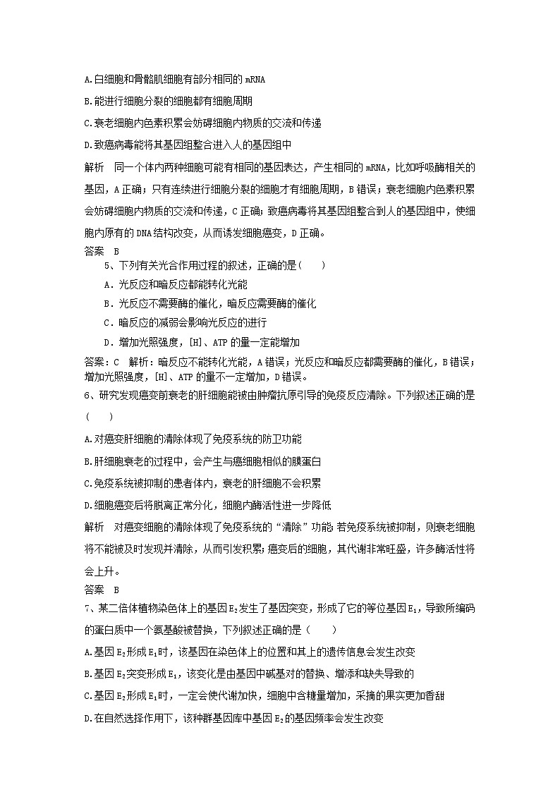
展开2019年高考生物(人教)一轮基础夯实练(17)李仕才一、选择题1、如图所示的四个方框代表乳酸菌、衣藻、蘑菇和蓝藻,其中阴影部分表示它们都具有的某种物质或结构。下列物质或结构可出现在阴影部分的是( )A.RNA B.染色体 C.核膜 D.内质网答案:A 解析:乳酸菌和蓝藻属于原核生物,衣藻和蘑菇属于真核生物,阴影部分代表共有的结构或物质,细胞生物中都有RNA这种核酸,A正确;乳酸菌和蓝藻属于原核生物,原核细胞中没有染色体,B错误;原核细胞中没有核膜,C错误;内质网是真核细胞中普遍存在的细胞器,而原核细胞中没有,因此内质网不可能出现在图中阴影部分,D错误。2、有关下列生物体或其部分结构的物质组成分析正确的是( )A.核糖体——磷脂和蛋白质B.细胞膜——脂肪、糖类和蛋白质C.T2噬菌体——RNA和蛋白质D.细胞骨架——蛋白质解析 核糖体由rRNA和蛋白质构成,A错误;细胞膜主要含有蛋白质、脂质(磷脂和固醇)和多糖,B错误;T2噬菌体中含有的是DNA和蛋白质,C错误;细胞的骨架是蛋白质,D正确。答案 D3、(2017·齐鲁名校协作体联考)下列关于细胞膜结构和功能的叙述,不正确的是( )A.哺乳动物成熟的红细胞内没有核膜、线粒体膜等膜结构,是制备细胞膜的良好材料B.功能越复杂的细胞膜,蛋白质的种类和数量越多C.细胞膜的功能之一是作为系统的边界,维持细胞内部环境的稳定D.科研上鉴别死细胞和活细胞常用染色排除法,用台盼蓝染色,活的动物细胞会被染成蓝色解析 利用染色排除法鉴别死细胞和活细胞时,由于活细胞的细胞膜具有选择透过性,使用台盼蓝染色,活的动物细胞不会被染成蓝色,D错误。答案 D4、下列关于人体细胞生命历程的叙述,错误的是( )A.白细胞和骨骼肌细胞有部分相同的mRNAB.能进行细胞分裂的细胞都有细胞周期C.衰老细胞内色素积累会妨碍细胞内物质的交流和传递D.致癌病毒能将其基因组整合进入人的基因组中解析 同一个体内两种细胞可能有相同的基因表达,产生相同的mRNA,比如呼吸酶相关的基因,A正确;只有连续进行细胞分裂的细胞才有细胞周期,B错误;衰老细胞内色素积累会妨碍细胞内物质的交流和传递,C正确;致癌病毒将其基因组整合到人的基因组中,使细胞内原有的DNA结构改变,从而诱发细胞癌变,D正确。答案 B5、下列有关光合作用过程的叙述,正确的是( )A.光反应和暗反应都能转化光能B.光反应不需要酶的催化,暗反应需要酶的催化C.暗反应的减弱会影响光反应的进行D.增加光照强度,[H]、ATP的量一定能增加答案:C 解析:暗反应不能转化光能,A错误;光反应和暗反应都需要酶的催化,B错误;增加光照强度,[H]、ATP的量不一定增加,D错误。6、研究发现癌变前衰老的肝细胞能被由肿瘤抗原引导的免疫反应清除。下列叙述正确的是( )A.对癌变肝细胞的清除体现了免疫系统的防卫功能B.肝细胞衰老的过程中,会产生与癌细胞相似的膜蛋白C.免疫系统被抑制的患者体内,衰老的肝细胞不会积累D.细胞癌变后将脱离正常分化,细胞内酶活性进一步降低解析 对癌变细胞的清除体现了免疫系统的“清除”功能;若免疫系统被抑制,则衰老细胞将不能被及时发现并清除,从而引发积累;癌变后的细胞,其代谢非常旺盛,许多酶活性将会上升。答案 B7、某二倍体植物染色体上的基因E2发生了基因突变,形成了它的等位基因E1,导致所编码的蛋白质中一个氨基酸被替换,下列叙述正确的是( )A.基因E2形成E1时,该基因在染色体上的位置和其上的遗传信息会发生改变B.基因E2突变形成E1,该变化是由基因中碱基对的替换、增添和缺失导致的C.基因E2形成E1时,一定会使代谢加快,细胞中含糖量增加,采摘的果实更加香甜D.在自然选择作用下,该种群基因库中基因E2的基因频率会发生改变解析 基因E2突变形成E1时,其上的遗传信息会发生改变,在染色体上的位置不变,A错误;蛋白质中只有一个氨基酸被替换,这说明该突变是由基因中碱基对的替换造成的,碱基对的增添和缺失会造成氨基酸数目和种类的改变,B错误;基因突变具有不定向性和多害少利性,基因E2突变形成E1后,植株代谢不一定加快,含糖量不一定增加,C错误。答案 D8、下列关于染色体变异的叙述,不正确的是( )A.染色体变异通常都可用光学显微镜观察到B.染色体结构的改变会使染色体上的基因数目或排列顺序发生改变C.染色体片段的缺失或重复必然导致基因种类的改变D.染色体之间交换部分片段不一定属于染色体结构变异解析 染色体的数目变异和结构变异在光学显微镜下都可观察到;染色体结构变异中的倒位和易位可使基因的排列顺序发生改变,缺失或重复能使基因的数目发生改变;染色体片段的缺失能导致基因缺失,可能使基因种类发生改变,但重复不会使基因的种类发生改变;若染色体之间的交换发生在同源染色体的非姐妹染色单体之间,则属于基因重组,不属于染色体结构变异。答案 C9、在一个含有A和a的自然种群中,AA个体很容易被淘汰,在此条件下该物种将( )A.不断进化 B.不断衰退C.产生新物种 D.丧失基因库 答案:A 解析:AA个体很容易被淘汰,导致A基因频率下降、a基因频率增大,该种群发生进化,A正确、B错误;产生新物种要出现生殖隔离,C错误;该种群只是基因频率改变,没有丧失基因库,D错误。10、下列关于常见激素及激素类药物的作用,错误的是( )A.因病切除甲状腺的患者—长期服用甲状腺激素B.人工合成的孕激素类药物—抑制女性排卵的口服避孕药C.给雌雄亲鱼饲喂促性腺激素类药物—促进雌雄亲鱼的卵和精子成熟D.胰岛B细胞受损的糖尿病患者—按时注射胰岛素解析 甲状腺能合成并分泌甲状腺激素,因病切除甲状腺的患者,可长期服用甲状腺激素,A正确;人工合成的孕激素类似物的本质是脂质,可以口服抑制女性排卵,B正确;促性腺激素的化学本质是多肽,在消化道被消化分解而失效,因此不能饲喂,C错误;胰岛B细胞受损导致胰岛素分泌不足的糖尿病患者,可通过按时注射胰岛素来治疗。答案 C11、如图表示的是某病的发病原理。结合所学知识,分析下列说法不正确的是( )A.该病属于人体免疫疾病中的自身免疫病B.激素A能够促进垂体细胞代谢,使激素B合成增加C.图中所示抗体和激素B对甲状腺的作用效应可能相同D.使用免疫抑制剂能够有效缓解该病患者的病症解析 根据图中信息可以看出该病是抗体作用于自身组织细胞导致的,所以该病是自身免疫病,A正确;激素A为甲状腺激素,可以促进垂体细胞的代谢,但是甲状腺激素会通过反馈调节抑制垂体分泌激素B,B错误;从图中可以看出抗体和激素B作用于甲状腺细胞上的相同受体,故推断抗体可能和激素B一样可以促进甲状腺激素的分泌,C正确;使用免疫抑制剂可以抑制细胞甲分泌抗体,使该病的病情得到缓解,D正确。答案 B12、人工湿地是将污水、污泥有控制地投放到人工建造的湿地中,主要利用土壤、人工介质、微生物的作用对污水、污泥进行处理的一种技术。下列相关叙述不合理的是( )A.合理搭配植物以提高生态系统的物种多样性B.该湿地生态系统具有一定的自我调节能力C.湿地微生物的主要作用是作为分解者以加快物质循环D.增大引入湿地的污水总量以提高能量传递的效率解析 合理搭配植物能增加物种的数目,提高物种多样性;生态系统都具有一定的自我调节能力;湿地微生物能将污水、污泥中的有机物进行分解,属于分解者;增大引入湿地的污水总量能增加输入到该生态系统中的总能量,但不能提高能量传递效率。答案 D二、非选择题根据所学知识,回答下列问题。(1)将原产于某纬度的一种一年生草本植物甲,分别引种到低纬度和高纬度地区种植,很多年以后移植到原产地,开花时期如图所示。将植物甲引种到低纬度和高纬度地区,这样原属于同一个物种的种群a、b和c之间形成________,种群b和种群c个体之间由于花期不同,已不能正常传粉,说明已产生了____________,它们与____________、________共同构成了物种形成过程的基本环节。(2)在对动物乙某一种群进行的调查中,发现基因型为DD和dd的个体所占的比例分别为10%和70%(各种基因型个体生存能力相同),第二年对同一种群进行的调查中,发现基因型为DD和dd的个体所占的比例分别为4%和64%,在这一年中,该种群是否发生了进化?________,理由是__________。答案:(1)地理隔离 生殖隔离 突变和基因重组 自然选择 (2)没有 基因频率没有发生改变解析:不同纬度地区的植物甲种群间存在地理隔离,不同种群间不能正常传粉表明存在生殖隔离,形成新物种的基本环节是突变和基因重组、自然选择、隔离。根据第一年的DD和dd的个体所占的比例分别为10%和70%及Dd占20%,计算出D基因频率为20%;根据第二年的DD和dd的个体所占的比例分别为4%和64%及Dd占32%,计算出D基因频率为20%,基因频率没有变化,表明该种群没有进化。