


所属成套资源:2019年高考生物一轮复习基础夯实练 (含解析)
2019年高考生物一轮复习基础夯实练3(含解析)
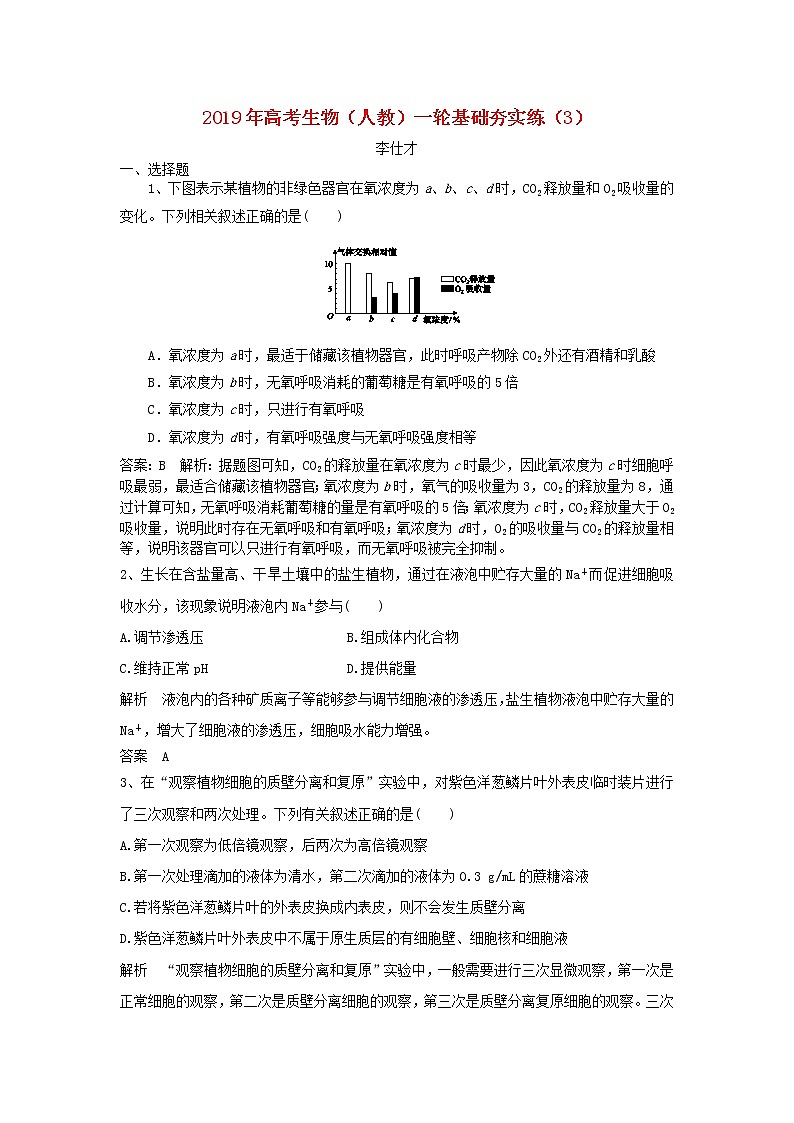
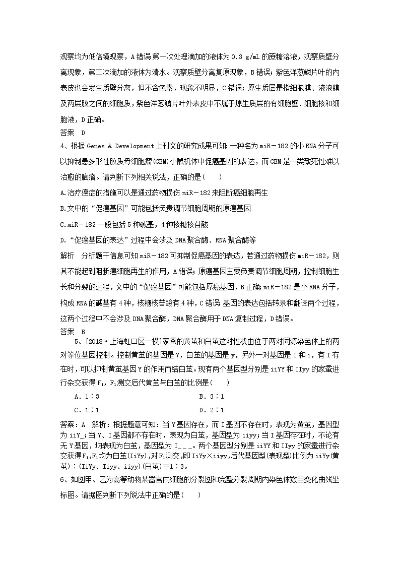
展开2019年高考生物(人教)一轮基础夯实练(3)李仕才一、选择题1、下图表示某植物的非绿色器官在氧浓度为a、b、c、d时,CO2释放量和O2吸收量的变化。下列相关叙述正确的是( )A.氧浓度为a时,最适于储藏该植物器官,此时呼吸产物除CO2外还有酒精和乳酸B.氧浓度为b时,无氧呼吸消耗的葡萄糖是有氧呼吸的5倍C.氧浓度为c时,只进行有氧呼吸D.氧浓度为d时,有氧呼吸强度与无氧呼吸强度相等答案:B 解析:据题图可知,CO2的释放量在氧浓度为c时最少,因此氧浓度为c时细胞呼吸最弱,最适合储藏该植物器官;氧浓度为b时,氧气的吸收量为3,CO2的释放量为8,通过计算可知,无氧呼吸消耗葡萄糖的量是有氧呼吸的5倍;氧浓度为c时,CO2释放量大于O2吸收量,说明此时存在无氧呼吸和有氧呼吸;氧浓度为d时,O2的吸收量与CO2的释放量相等,说明该器官可以只进行有氧呼吸,而无氧呼吸被完全抑制。2、生长在含盐量高、干旱土壤中的盐生植物,通过在液泡中贮存大量的Na+而促进细胞吸收水分,该现象说明液泡内Na+参与( )A.调节渗透压 B.组成体内化合物C.维持正常pH D.提供能量解析 液泡内的各种矿质离子等能够参与调节细胞液的渗透压,盐生植物液泡中贮存大量的Na+,增大了细胞液的渗透压,细胞吸水能力增强。答案 A3、在“观察植物细胞的质壁分离和复原”实验中,对紫色洋葱鳞片叶外表皮临时装片进行了三次观察和两次处理。下列有关叙述正确的是( )A.第一次观察为低倍镜观察,后两次为高倍镜观察B.第一次处理滴加的液体为清水,第二次滴加的液体为0.3 g/mL的蔗糖溶液C.若将紫色洋葱鳞片叶的外表皮换成内表皮,则不会发生质壁分离D.紫色洋葱鳞片叶外表皮中不属于原生质层的有细胞壁、细胞核和细胞液解析 “观察植物细胞的质壁分离和复原”实验中,一般需要进行三次显微观察,第一次是正常细胞的观察,第二次是质壁分离细胞的观察,第三次是质壁分离复原细胞的观察。三次观察均为低倍镜观察,A错误;第一次处理滴加的液体为0.3 g/mL的蔗糖溶液,观察质壁分离现象,第二次滴加的液体为清水。观察质壁分离复原现象,B错误;紫色洋葱鳞片叶的内表皮也会发生质壁分离,但不含色素,现象不明显,C错误;原生质层是指细胞膜、液泡膜及两层膜之间的细胞质,紫色洋葱鳞片叶外表皮中不属于原生质层的有细胞壁、细胞核和细胞液,D正确。答案 D4、根据Genes & Development上刊文的研究成果可知:一种名为miR-182的小RNA分子可以抑制患多形性胶质母细胞瘤(GBM)小鼠机体中促癌基因的表达,而GBM是一类致死性难以治愈的脑瘤。请判断下列相关说法,正确的是( )A.治疗癌症的措施可以是通过药物损伤miR-182来阻断癌细胞再生B.文中的“促癌基因”可能包括负责调节细胞周期的原癌基因C.miR-182一般包括5种碱基,4种核糖核苷酸D.“促癌基因的表达”过程中会涉及DNA聚合酶、RNA聚合酶等解析 分析题干信息可知miR-182可抑制促癌基因的表达,若通过药物损伤miR-182,则其不能起到阻断癌细胞再生的作用,A错误;原癌基因主要负责调节细胞周期,控制细胞生长和分裂的进程,文中的“促癌基因”可能包括原癌基因,B正确;miR-182是小RNA分子,构成RNA的碱基有4种,核糖核苷酸有4种,C错误;基因的表达包括转录和翻译两个过程,这两个过程中不会涉及DNA聚合酶,DNA聚合酶用于DNA复制过程,D错误。答案 B5、[2018·上海虹口区一模]家蚕的黄茧和白茧这对性状由位于两对同源染色体上的两对等位基因控制。控制黄茧的基因是Y,白茧的基因是y,另外一对基因是I和i,有I存在时,可以抑制黄茧基因Y的作用而结白茧。现有两个基因型分别是iiYY和IIyy的家蚕进行杂交获得F1,F1测交后代黄茧与白茧的比例是( )A.1∶3 B.3∶1C.1∶1 D.2∶1答案:A 解析:根据题意可知:当Y基因存在,而I基因不存在时,表现为黄茧,基因型为iiY_;当Y、I基因都不存在时,表现为白茧,基因型为iiyy;当I基因存在时,不论有无Y基因,均表现为白茧,基因型为I_ _ _。两个基因型分别是iiYY和IIyy的家蚕进行杂交获得F1,F1均为白茧(IiYy),对F1测交,即IiYy×iiyy,后代基因型(表现型)比例为iiYy(黄茧)∶(IiYy、Iiyy、iiyy)(白茧)=1∶3。6、如图甲、乙为高等动物某器官内细胞的分裂图和完整分裂周期内染色体数目变化曲线坐标图。请据图判断下列说法中正确的是( )A.据图甲细胞分裂图像特点可以判断该细胞来自雌性动物的卵巢内B.图甲细胞中含有2个四分体,其子代细胞的基因型是AB、aB、Ab、abC.图乙中曲线的变化能够代表图甲细胞所代表的分裂方式D.图乙曲线3~4时间段内一定发生了着丝点的断裂和基因突变解析 判断细胞进行的是哪种分裂方式,处于哪个阶段的关键是观察图像中同源染色体的行为,据图甲中同源染色体分离可以判断该细胞处于减数第一次分裂后期。图甲细胞处于减Ⅰ后期,细胞质均等分裂,所以为处于减Ⅰ后期的精原细胞,因为卵原细胞在减Ⅰ后期,细胞质进行不均等分裂,因此图甲细胞是来自雄性睾丸内的细胞,A错误;图甲细胞内含有4条染色体,2对同源染色体,在减Ⅰ前期只能形成2个四分体,本图细胞处于减Ⅰ后期,不存在四分体。图中细胞的基因型是AAaaBBbb,正常情况下经减数分裂产生的配子的基因型有Ab和aB两种,B错误;据图乙曲线特点可知,染色体数目在细胞分裂过程中没有超过最初细胞中染色体的数目,与减数分裂过程染色体数目变化特点对应,C正确;图乙曲线3~4时间段细胞内染色体数恢复到体细胞中染色体数,此时细胞处于减Ⅱ后期,减Ⅱ后期能够发生着丝点断裂,但是一般不发生基因突变,因为基因突变一般发生在DNA复制时,即细胞分裂的间期,D错误。答案 C7、下列有关人体细胞中基因与性状关系的叙述,错误的是( )A.基因分布于细胞核、线粒体,只有核中的基因能决定性状B.环境也能影响性状表现,性状是基因与环境共同作用的结果C.有些性状是由多个基因共同决定的,有的基因可决定和影响多种性状D.一条染色体上分布有许多基因,可决定和影响人体的多种性状表现解析 基因分布于人体的细胞核、线粒体,核基因和线粒体基因均能控制生物性状,A错误。性状是由环境和基因共同决定的,B正确。性状可由一个或多个基因共同决定,有些基因可决定多种性状,C正确。一条染色体上含一个或两个DNA,一个DNA上含有多种基因,可决定人体多种性状,D正确。答案 A8、图1是某生物的一个初级精母细胞,图2是该生物的五个精细胞。根据图中的染色体类型和数目,判断最可能来自同一个次级精母细胞的是( )A.①② B.②④ C.③⑤ D.①④解析 减数第一次分裂时,因为同源染色体分离,非同源染色体自由组合,所以一个初级精母细胞能产生2种基因型不同的次级精母细胞;减数第二次分裂类似于有丝分裂,所以每个次级精母细胞产生2个基因型相同的精细胞。因此,图中最可能来自同一个次级精母细胞的是②④。答案 B9、下表描述一个控制A酶合成的基因的相关情况,当其碱基序列中的某一个碱基被另外一个碱基取代后其控制合成的蛋白质产物(以甲、乙、丙、丁表示)的特性发生了变化,据表分析,下列说法中不正确的是( )项目相对于A酶的催化活性相对于A酶的氨基酸数目甲100%不变乙50%不变丙0%减少丁150%不变A.无法判断蛋白质丁的氨基酸序列是否有改变B.蛋白质乙的氨基酸序列一定有改变C.单一碱基取代现象可以解释蛋白质丙的产生D.蛋白质甲的氨基酸序列不一定改变答案:A 解析:基因碱基序列中的某一个碱基被另外一个碱基取代,说明发生了基因突变。由于蛋白质丁的催化活性提高了,所以其氨基酸序列一定有改变,故A错误;由于蛋白质乙的催化活性降低,所以其氨基酸序列也一定有改变,故B正确;单一碱基取代也可能导致对应密码子变成了终止密码子,因此可以解释蛋白质丙的出现,故C正确;由于蛋白质甲的催化活性没有改变,可能发生了中性突变,因此无法推断蛋白质甲的氨基酸序列是否改变,故D正确。10、如图表示人体内的细胞与外界环境之间进行物质交换的过程。下列叙述正确的是( )A.①~③分别代表血浆、淋巴和组织液,共同构成人体内环境B.①中无机盐浓度过高时,垂体释放的相关激素会减少C.正常情况下,①~③的稳态维持只与神经和体液调节有关D.当人体蛋白质长期供应不足时,①处渗透压下降,③处的渗透压明显上升解析 血浆与组织液之间是双向箭头,组织液可以形成淋巴,淋巴通过淋巴循环可以回流到血浆,因此①~③分别代表血浆、淋巴、组织液,它们共同构成人体内环境;血浆中无机盐浓度过高,导致血浆渗透压升高,由下丘脑分泌垂体释放的抗利尿激素增多;内环境稳态的维持机制是神经—体液—免疫调节网络;当人体蛋白质长期供应不足时,血浆渗透压下降,导致组织液增多,因此③处的渗透压也会下降。答案 A11、一块弃耕的农田,很快会杂草丛生,几年后,草本植物开始减少,各种灌木繁茂起来,最后演变成一片森林,成为一个相对稳定的生态系统。在此演变过程中,相关变化趋势正确的是( )A.①② B.②④ C.①③ D.①④ 解析 由农田生态系统演变为森林生态系统过程中,营养结构越来越复杂,物种丰富度越来越高,经过长时间的演替成为一个非常稳定的生态系统。生态系统在达到稳态后,物种丰富度、净光合作用产量、固定太阳能总量基本保持不变,而①、③中的曲线都有下降趋势,因此是错误的。答案 B12、为了控制甘蔗害虫,有人将蔗蟾带入澳大利亚。由于蔗蟾的皮肤会产生毒素,起初袋鼬等蔗蟾的捕食者出现大量死亡的现象,但现在,袋鼬学会了只吃蔗蟾的幼仔而不吃毒性更强的成体。蔗蟾和袋鼬之间肯定不存在( )A.物质循环 B.能量流动C.信息传递 D.共同进化解析 物质循环也称生物地球化学循环,是指组成生物体的C、H、O、N、P等元素,都不断进行着从无机环境到生物群落,又从生物群落到无机环境的循环过程,不是发生在两生物之间。答案 A二、非选择题将果蝇进行诱变处理后,其染色体上可发生隐性突变、隐性致死突变或不发生突变等情况,遗传学家想设计一个实验检测上述三种情况。检测X染色体上的突变情况:实验时,将经诱变处理的红眼雄果蝇与野生型纯合红眼雌果蝇筛选交配(B表示红眼基因),得F1,使F1单对筛选交配,分别饲养,观察F2的分离情况。预期结果和结论:(1)若F2中表现型为3∶1,且雄性中有隐性突变体,则说明____________。(2)若F2中表现型均为红眼,且雄性中无隐性突变体,则说明___________。(3)若F2中♀∶♂=2∶1,则说明__________________________________。解析 图解中给出了F2的四种基因型,若X染色体上发生隐性突变,则F2中表现型为3∶1,且雄性中有隐性突变体;若X染色体上没发生突变,则F2中表现型均为红眼,且雄性中无隐性突变体;若X染色体上发生隐性致死突变,则F2中♀∶♂=2∶1。答案 (1)发生了隐性突变 (2)没有发生突变 (3)发生了隐性致死突变
