


所属成套资源:2019年高考生物一轮复习基础夯实练 (含解析)
2019年高考生物一轮复习基础夯实练14(含解析)
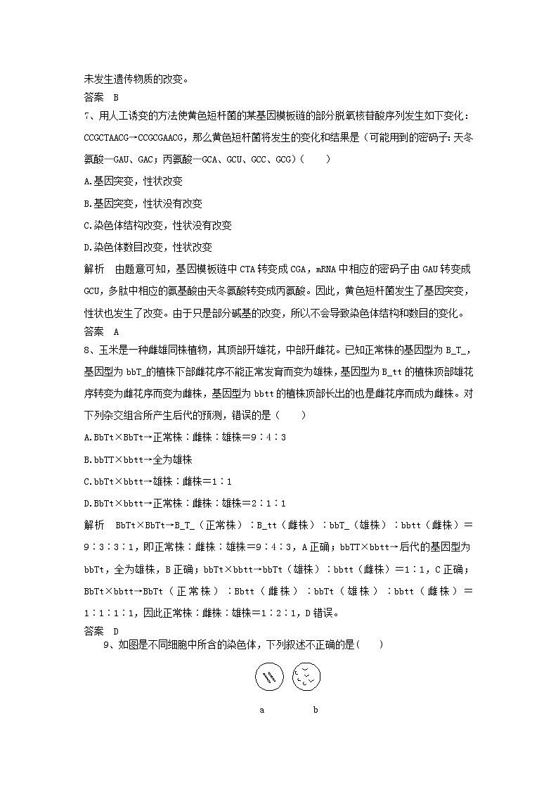
展开2019年高考生物(人教)一轮基础夯实练(14)李仕才一、选择题1、下列关于淀粉、脂肪、蛋白质和核酸4种生物分子的叙述,正确的是( )A.都能被相应的酶水解B.都是水溶性物质C.都含C、H、O、N这4种元素D.都是人体细胞中的能源物质解析 四种生物分子分别都能被相应的酶水解,A正确;脂肪为脂溶性物质,不溶于水,B错误;淀粉和脂肪都只含有C、H、O三种元素,C错误;核酸是与遗传有关的物质,不能作为能源物质,D错误。答案 A2、[2018·河北保定检测]下列关于原核细胞(生物)和真核细胞(生物)的叙述,正确的是 ( )A.含有染色体的细胞一定是真核细胞B.没有细胞核的细胞一定是原核细胞C.能进行光合作用的生物一定是真核生物D.单细胞生物一定是原核生物答案:A 解析:含有染色体的细胞一定是真核细胞,A正确;没有细胞核的细胞也可能是真核细胞,如哺乳动物成熟的红细胞,B错误;能进行光合作用的生物也可能是原核生物,如蓝藻,C错误;单细胞生物也可能是真核生物,如酵母菌,D错误。3、为探究“影响酶活性的因素”,某同学设计了一个实验方案,见下表:试管底物和试剂实验条件11 mL体积分数为10%鸡蛋清溶液37 ℃水浴21 mL体积分数为10%鸡蛋清溶液+1 mL胰蛋白酶37 ℃水浴;pH 531 mL体积分数为10%鸡蛋清溶液+1 mL胰蛋白酶?41 mL体积分数为10%鸡蛋清溶液+1 mL胰蛋白酶5 ℃水浴;pH 8~9下面相关分析合理的是( )A.实验目的是探究温度对酶活性的影响B.1号试管设置正确合理,为空白对照组C.3号试管的实验条件是37 ℃水浴;pH 8~9D.蛋清液和酶液应在混合均匀后再进行水浴解析 实验目的是探究温度和pH对酶活性的影响,A错误;若1号试管为空白对照,则试剂应加1 mL蒸馏水,实验条件还应满足适宜pH,B错误;蛋清液和酶液应先分别调节到预设的温度和pH后再混合均匀,D错误。答案 C4、下列关于细胞生命历程中有关现象的叙述,正确的是( )A.衰老的细胞在形态、结构和功能上会发生相应的变化B.细胞分化是细胞在遗传物质上发生稳定性差异的过程C.人体中被病原体感染的细胞的清除,不受基因的调控D.抑癌基因或原癌基因发生突变,就会导致细胞癌变解析 细胞分化过程中遗传信息不发生改变;人体中被病原体感染细胞的清除是受基因控制的细胞凋亡过程;只有多个基因发生突变时,才会导致细胞癌变。答案 A5、[2018·宁夏银川质检]人体肤色的深浅受A、a和B、b两对基因控制,这两对等位基因分别位于两对同源染色体上。A、B可以使黑色素增加,两者增加的量相等,并且可以累加,基因a和b与色素的形成无关。一个基因型为AaBb的人与一个基因型为AaBB的人结婚,下列关于其子女肤色深浅的描述中,正确的是( )A.子女可产生3种表现型B.与亲代AaBb肤色深浅一样的有1/4C.肤色最浅的孩子的基因型是aaBBD.与亲代AaBB表现型相同的有3/8答案:D 解析:由题意可知,人类共有5种肤色,对应的基因型是含4个显性基因(AABB)、3个显性基因(AABb、AaBB)、2个显性基因(AaBb、AAbb、aaBB)、1个显性基因(Aabb、aaBb)和无显性基因(aabb)。基因型为AaBb和AaBB的人结婚,后代中基因型为AABB、AABb、AaBB、AaBb、aaBB、aaBb,故后代有4种不同的表现型,A错误。与亲代AaBb肤色深浅一样的基因型为aaBB、AaBb,占1/4×1/2+1/2×1/2=3/8,B错误。后代中基因型为aaBb的孩子肤色最浅,C错误。与亲代AaBB表现型相同的基因型为AABb、AaBB,占1/4×1/2+1/2×1/2=3/8,D正确。6、下列变化过程中,细胞的遗传物质没有发生改变的是( )A.R型细菌转化为S型细菌的过程B.T细胞合成淋巴因子的过程C.肝脏细胞癌变形成癌细胞的过程D.人体成熟红细胞的形成过程解析 R型细菌转化为S型细菌过程中发生了基因重组;肝细胞癌变时可发生基因突变;人体红细胞成熟过程中,细胞核及其内部的遗传物质消失,故只有T细胞合成淋巴因子过程中未发生遗传物质的改变。答案 B7、用人工诱变的方法使黄色短杆菌的某基因模板链的部分脱氧核苷酸序列发生如下变化:CCGCTAACG→CCGCGAACG,那么黄色短杆菌将发生的变化和结果是(可能用到的密码子:天冬氨酸—GAU、GAC;丙氨酸—GCA、GCU、GCC、GCG)( )A.基因突变,性状改变B.基因突变,性状没有改变C.染色体结构改变,性状没有改变D.染色体数目改变,性状改变解析 由题意可知,基因模板链中CTA转变成CGA,mRNA中相应的密码子由GAU转变成GCU,多肽中相应的氨基酸由天冬氨酸转变成丙氨酸。因此,黄色短杆菌发生了基因突变,性状也发生了改变。由于只是部分碱基的改变,所以不会导致染色体结构和数目的变化。答案 A8、玉米是一种雌雄同株植物,其顶部开雄花,中部开雌花。已知正常株的基因型为B_T_,基因型为bbT_的植株下部雌花序不能正常发育而变为雄株,基因型为B_tt的植株顶部雄花序转变为雌花序而变为雌株,基因型为bbtt的植株顶部长出的也是雌花序而成为雌株。对下列杂交组合所产生后代的预测,错误的是( )A.BbTt×BbTt→正常株∶雌株∶雄株=9∶4∶3B.bbTT×bbtt→全为雄株C.bbTt×bbtt→雄株∶雌株=1∶1D.BbTt×bbtt→正常株∶雌株∶雄株=2∶1∶1解析 BbTt×BbTt→B_T_(正常株)∶B_tt(雌株)∶bbT_(雄株)∶bbtt(雌株)=9∶3∶3∶1,即正常株∶雌株∶雄株=9∶4∶3,A正确;bbTT×bbtt→后代的基因型为bbTt,全为雄株,B正确;bbTt×bbtt→bbTt(雄株)∶bbtt(雌株)=1∶1,C正确;BbTt×bbtt→BbTt(正常株)∶Bbtt(雌株)∶bbTt(雄株)∶bbtt(雌株)=1∶1∶1∶1,因此正常株∶雌株∶雄株=1∶2∶1,D错误。答案 D9、如图是不同细胞中所含的染色体,下列叙述不正确的是( )a b c dA.图a代表的生物可能是二倍体,其每个染色体组含一条染色体B.图b代表的生物可能是二倍体,其每个染色体组含三条染色体C.图c代表的生物可能是二倍体,其每个染色体组含三条染色体D.图d代表的生物可能是单倍体,其一个染色体组含四条染色体答案:B 解析:判断染色体组的个数,关键是看细胞中染色体的数目和形态。二倍体、单倍体的判断既要看染色体组数,又要看个体发育的起点。图a中两条染色体的形态、大小均相同,是一对同源染色体,代表的生物可能是二倍体,其每个染色体组含一条染色体;图b中染色体有两种形态,每种三条,代表的生物可能是三倍体,其每个染色体组含两条染色体;图c中染色体有三种形态,每种两条,代表的生物可能是二倍体,其每个染色体组含三条染色体;图d中染色体有四种形态,每种一条,代表的生物可能是单倍体,其一个染色体组含四条染色体。10、下列关于神经调节与体液调节的特点,哪一项是不正确的( )A.神经调节迅速、准确,作用时间短暂,但作用范围比较局限B.体液调节缓慢,作用范围广泛,作用时间持久C.神经调节和体液调节共同协调,相辅相成,但以神经调节为主D.神经调节和体液调节共同协调,相辅相成,地位平等解析 神经调节和体液调节共同协调、相辅相成,但以神经调节为主,D错误。答案 D11、吞噬细胞不参与下列哪一过程( )A.第二道防线,吞噬消灭侵入机体的抗原B.第三道防线,对病原体的摄取、处理和传递C.第三道防线,攻击靶细胞使其裂解死亡D.第三道防线,吞噬消化抗体、抗原形成的沉积解析 吞噬细胞能吞噬病菌,属于人体的第二道防线,即参与非特异性免疫。吞噬细胞可摄取、处理和传递抗原,既参与体液免疫,又参与细胞免疫。攻击靶细胞使其裂解死亡是效应T细胞的功能。答案 C12、贵州茶闻名中外,生态茶园建设的关键是实施生物防治调控茶园群落,降低病虫危害等。下表中的措施与原理不匹配的是( )选项措施原理A保留一定数量的杂草提高生态系统的恢复力稳定性B对害虫进行检测和预报,实时防治种群数量变化规律C种植能散发气味去除害虫的苦楝,防治害虫进入茶园生态系统中信息传递能调节种间关系D保护茶树虫害的天敌群落中的种间关系维持各种群数量的相对稳定解析 保留一定数量的杂草,增加了生态系统中物种多样性,提高了生态系统的抵抗力稳定性,A符合题意。答案 A二、非选择题某种番茄的黄化突变体与野生型相比,叶片中的叶绿素、类胡萝卜素含量均降低。净光合作用速率(实际光合作用速率-呼吸速率)、呼吸速率及相关指标如表所示。材料叶绿素a/b类胡萝卜素/叶绿素净光合作用速率(μmolCO2·m-2·s-1)细胞间CO2浓度(μmolCO2·m-2·s-1)呼吸速率(μmolCO2·m-2·s-1)突变体9.300.325.66239.073.60野生型6.940.288.13210.864.07(1)叶绿体中色素分布在________上,可用________(试剂)提取;如图为野生型叶片四种色素在滤纸条上的分离结果,其中________(填标号)色素带含有镁元素。(2)番茄细胞中可以产生CO2的具体部位是________。(3)番茄的黄化突变可能________(填“促进”或“抑制”)叶绿素a向叶绿素b转化的过程。(4)突变体叶片中叶绿体对CO2的消耗速率比野生型降低了________(μmol·m-2·s-1)。研究人员认为气孔因素不是导致突变体光合速率降低的限制因素,依据是____________________________________________________________________________________________________________________________________。解析 (1)叶绿体中色素分布在类囊体薄膜(基粒)上,可用无水乙醇或丙酮提取;叶绿素a、叶绿素b含有镁元素,滤纸条上从上到下依次是胡萝卜素、叶黄素、叶绿素a、叶绿素b,故图中c、d色素带含有镁元素。(2)番茄细胞在无氧呼吸第二阶段和有氧呼吸第二阶段都可以产生二氧化碳,场所是细胞质基质和线粒体基质。(3)表中突变体叶绿素a/b的值升高,可能的原因是突变抑制叶绿素a向叶绿素b转化的过程。(4)根据题表可知,突变体叶片中叶绿体对CO2的消耗速率为净光合速率+呼吸速率=5.66+3.60=9.26(μmol·m-2·s-1),同理,野生型叶片中叶绿体对CO2的消耗速率为8.13+4.07=12.20(μmol·m-2·s-1),故突变体叶片中叶绿体对CO2的消耗速率比野生型低2.94(μmol·m-2·s-1)。由于突变体叶片中的胞间CO2浓度较高,所以气孔因素不是导致突变体光合速率降低的限制因素。答案 (1)类囊体薄膜(基粒) 无水乙醇 c、d (2)细胞质基质和线粒体基质 (3)抑制 (4)2.94 突变体叶片中的细胞间CO2浓度高
