物理九年级上册14.3 欧姆定律的应用学案
展开学习目标:
1.学会用电压表,电流表测电阻。
2.知道伏安法测电阻的原理。
3.通过实验培养动手实验的能力和对实验数据进行分析处理的能力。
4.根据实验要求选择实验器材,培养思维和创造能力。
学习重点:
用伏安法测电阻的原理和测量方法。
学习难点:
分析实验数据、发现规律,加深对电阻概念的正确理解。
自主学习:
通过阅读教材,回答下列问题:
根据欧姆定律设计实验,测算小灯泡工作时的电阻:
(1)写出利用欧姆定律求电阻的公式: 。
根据此公式,要测算电阻先要测出哪些物理量? 。
(2)要测量上述物理量,需要哪些器材? 。
目标导学:
知识点一:测量小灯泡工作时的电阻
1.用 表和 表同时测出灯泡工作时的 值和 值,根据R= ,就可以算出它的电阻。这种测量电阻的方法称为“伏安法”。
2测小灯泡的电阻:
(1)实验电路图和记录实验数据的表格
(2)实验需要的器材:电压表、电流表、电源、开关、滑动变阻器和导线。
(3)注意事项:①在选取器材时,电流表所选用量程的满偏值要大于电路中的最大电流;滑动变阻器的最大阻值应略大于或接近小灯泡的电阻,以使效果明显。
②连接电路时要断开开关,并按照电压表、电流表、滑动变阻器的使用规则,将它们正确地接入电路。电压表、电流表要注意量程的选择、连接和读数,使用滑动变阻器也要注意规格的选择。
③进行实验时,在闭合开关前,要把滑动变阻器的滑片调到最大阻值处,使电路中的电流最小,目的是保证电路中的灯泡、滑动变阻器、电压表、电流表等仪器的安全。
④把每次测量的结果和小灯泡的发光情况记录下来.以便最后分析、总结。
⑤分析处理数据,对于测得的各组电流和电压值,计算出相应的电阻,然后比较几次实验测得的电阻,找出其中的规律。
(4)实验步骤:
①按电路图正确连接实物图;
②闭合开关,移动滑动变阻器的滑片位置,记下导体两端的电压和通过导体的电流,连续测三组对应的电压值U1、U2、U3和电流值I1、I2、I3;
③根据记录的数据正确计算导体的电阻值R1、R2、R3;
(5)滑动变阻器在本实验中的作用:
①保护电路; ②改变导体两端的电压,使其成倍数地增加。
教师点拨:
观察其中的一组数据,结合你自己测量的数据有没有发现什么新的问题?
(现象:电阻随电压升高而增大;原因:温度升高,电阻增大。)
知识点二:研究短路有什么危害
1.输电导线短路
2.电流表短路
3.用电器短路
小组讨论:
1.以前学过在实验中绝不允许直接把电流表接到电源的两极上,而当电源电压小于电压表的量程时,把电压表接到电源的两极上却没有危险,为什么?
2.能否用欧姆定律解释短路现象?
巩固练习:
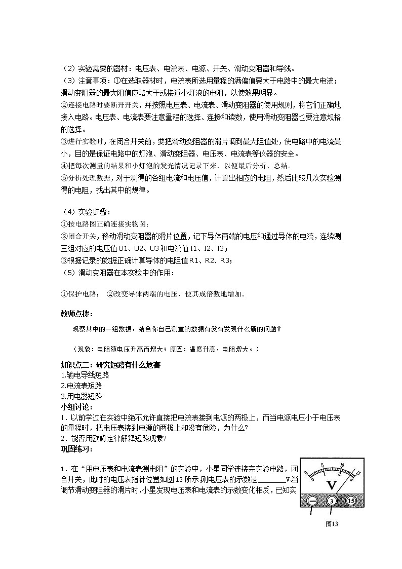
1.在“用电压表和电流表测电阻”的实验中,小星同学连接完实验电路,闭合开关,此时的电压表指针位置如图13所示,则电压表的示数是________V。当调节滑动变阻器的滑片时,小星发现电压表和电流表的示数变化相反,已知实验中使用的电源是稳压电源,电源两端电压保持不变,则出现这一现象的原因是电压表接到了________的两端。
2.小红和小明在做“用电流表和电压表测电阻”的实验。
(1)请你帮助他们在实物连接图甲中,用笔画线代替导线将所缺的导线补上。
(2)当小红完成电路连接后就准备闭合开关,同伴小明提醒还有一处不妥当,你知道小明提醒的是什么吗?答: 。
(3)在某次测量中电流表示数如图乙所示,则I= A。
(4)在实验过程中,小红突然发现电流表没有示数,而电压表有示数,且接近于电源电压,则故障可能是: 。
达标检测:
1.在用伏安法测小灯泡电阻的实验中,
(1)在图甲中,请你用笔画线将电压表正确连入电路;
(2)在闭合开关之前,图中滑动变阻器的滑片应放在 端(填“左”或“右”);
(3)连接完电路后,闭合开关,无论怎样移动滑片,灯泡都不发光,电流表示数为零,电压表的示数为3V,这可能是由于 造成的;
(4)某次实验时电压表和电流表的示数如图乙所示,此时小灯泡的电阻为 Ω;
(5)若小明同学在做实验时,移动滑片的位置,多次测量过程中观察到电压表和电流表的示数大小变化是相反的,则产生该现象的原因可能是 。实验序号
1
2
3
U/V
2
4
6
I/A
0.15
0.2
0.25
R/Ω
初中物理粤沪版九年级上册14.3 欧姆定律的应用优质学案: 这是一份初中物理粤沪版九年级上册14.3 欧姆定律的应用优质学案,共4页。
初中物理粤沪版九年级上册15.1 电能与电功学案设计: 这是一份初中物理粤沪版九年级上册15.1 电能与电功学案设计,共3页。
初中物理粤沪版九年级上册14.1 怎样认识电阻导学案及答案: 这是一份初中物理粤沪版九年级上册14.1 怎样认识电阻导学案及答案,共4页。学案主要包含了给电路接入两根镍镉合金丝,等内容,欢迎下载使用。

