


2020新课标高考地理二轮讲义:命题主题九 交通区位理论
展开命题主题九 交通区位理论
高频考点总揽 | 高考命题切入点 |
交通运输区位因素分析 | 交通运输线路的分布特点 |
交通运输点的布局条件分析 | |
交通运输对区域发展的影响 | 交通运输对区域发展的影响 |
资源跨区域调配 | 资源跨区域调配线路的选择 |
资源跨区域调配的意义 |
交通运输区位因素分析
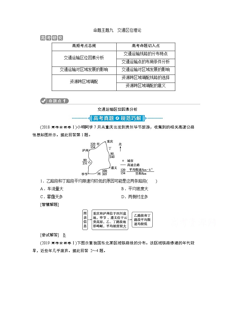
(2018·高考全国卷Ⅰ)小明同学7月从重庆出发到贵州毕节旅游,收集到的相关高速公路信息如图所示。据此回答第1题。
1.乙路段和丁路段平均限速均较低的原因可能是这两条路段( )
A.车流量大 B.平均坡度大
C.雾霾天多 D.两侧村庄多
[智慧解题]
[尝试解答] B
(2019·高考全国卷Ⅰ)下图示意我国东北某区域铁路线的分布。该区域铁路修建的年代较早,近些年几乎废弃。据此回答 2~4题。
2.该区域铁路线主要沿( )
A.等高线分布 B.河谷分布
C.山脊线分布 D.山麓分布
3.该区域修建铁路主要是为了运输( )
A.原木 B.农产品
C.工业品 D.石材
4.近些年来,该区域铁路几乎废弃的主要原因是( )
A.设施陈旧 B.运速太慢
C.线路过密 D.运输需求太小
[智慧解题]
[尝试解答] 2.B 3.A 4.D
交通区位分析
(1)交通运输线的区位分析
思考方向 | 关键词 | 语言表述 |
自然条件 | 地形、 地质、 水文、 气候 | 地形平坦(崎岖),施工难度小(大),工程量小(大);地质构造稳定(复杂),自然灾害较少(多发);避开(穿过)沼泽地,跨越河流少(多),工程量小(大);气候条件好(差),受××灾害影响小(大) |
社会经济、 技术条件 | 经济、 社会、 科技、 人口 | 有利于促进沿线经济的发展;有利于加强民族团结、脱贫致富;科技实力强(差),有(不)利于线路的修建;经过的居民点多(少) |
[特别提醒] 社会经济因素为铁路建设的决定性因素,自然因素(复杂的地形、地质及恶劣的气候、水文和植被、自然灾害等)影响选线,技术因素是保障。
(2)交通运输点的区位分析(以港口为例)
思考方向 | 关键词 | 语言表述 |
陆域条件 | 地形 | 地质稳定、地形平坦、坡度适当——有利于安排建筑用地、港口设备;岩港修筑难度大,但建成后不易淤积;泥港修建难度小,但建成后容易淤积 |
经济腹地 | 以城市为依托,有铁路(高速公路、河流等)与其他地区相联系,经济腹地广 | |
水域条件 | 航道 | 港阔水深,便于船只的航行和停泊 |
避风 | 位于峡湾,背风、避浪 | |
冰期 | 无冰期,利于全年通航;冬季结冰,不利于通航 |
交通运输线区位选择的原则——“低、高、大、小”
(1)成本低——山区线路起伏要小,隧道要少;平原线路要直,桥梁要少。
(2)安全性高——山区线路不能太陡,平原线路不宜经过沼泽区。
(3)经济效益大——地方性公路应尽量多经过居民点,国道或高速公路以直达为主。
(4)生态破坏小——平原地区少占农田,不破坏水利设施,山区注意植被的保护。
[特别提醒] 我国交通线“以桥代路”原因分析
(1)青藏铁路:我国铁路建设史上“以桥代路”的先河。既为了克服高原冻土、山地地形等困难,也为了减少对环境的破坏,保护藏羚羊等野生动物的迁徙路线不被截断,保护大河源头不被截断等。
(2)京沪高铁:该高铁干线穿过我国东部平原农耕区,“以桥代路”可以减少对土地的占用,节约耕地;有利于达到高速铁路轨道的高平顺性,大大提高路基稳固程度;可以避免与其他交通线路平面交叉,实现全封闭,保证交通畅通和安全。
郑州多举措发展“通道+网络”的现代物流枢纽,其米字形高铁网已初具雏形。据此回答1~2题。
1.郑州成为物流枢纽的原因是其( )
A.位于华北腹地,地形平坦
B.农业发达,可外调的物资丰富
C.是重要的铁路枢纽,交通便利
D.人口密集,能源丰富
2.建设物流枢纽对郑州的意义是( )
①提升城市等级 ②扩大城市服务范围,打造区域核心城市 ③促进经济发展,带动相关产业发展 ④带动工农业发展,促进自然资源的开发
A.①② B.②③
C.③④ D.①④
解析:第1题,郑州是我国重要的交通枢纽,其米字形高铁网已初具雏形;郑州凭借便利的交通,成为物流枢纽。选C。第2题,城市的等级并不能因为物流枢纽的建设而提高,①错误;物流枢纽的建设,可以扩大郑州的服务范围,使其成为区域核心城市,②正确;物流枢纽建设带来的物流、资金流,对城市经济的发展有较强的带动作用,③正确;郑州自然资源较为匮乏,物流枢纽的建设并不能促进区域自然资源的开发,④错误。选B。
答案:1.C 2.B
(2019·武汉调研)下图示意成都至贵阳高铁(成贵高铁)线路,计划于2019年年底全线开通运营,全程约3小时,全线桥隧比接近80%。据此回答3~4题。
3.成贵高铁全线桥隧比接近80%,其主要原因是( )
①免受沿线大雾暴雨灾害 ②减少沿线地区噪声污染 ③沿线地形地质复杂多样 ④保护沿线地区生态环境
A.①② B.①④
C.②③ D.③④
4.有关成贵高铁建设的说法正确的是( )
A.施工过程有可能诱发地质灾害
B.利于中西部地区经济优势互补
C.地跨我国地势的二、三级阶梯
D.加剧沿线地区土壤盐渍化程度
解析:第3题,高铁运行速度快,往往以直达为主。成都到贵阳穿越四川盆地、云贵高原,地形起伏较大,且沿线分布有喀斯特地貌,地质条件复杂,对地面交通线修建不利,修建桥隧对地表环境影响较小,有利于保护沿线生态环境;同时桥隧可以使道路更平直,保障运行安全和运行速度,减轻地质灾害对交通的影响。故D选项正确。第4题,桥隧的修建,可能导致岩体和植被等的破坏,诱发滑坡、泥石流等地质灾害,故A选项正确。
答案:3.D 4.A
交通运输对区域发展的影响
(2018·高考全国卷Ⅰ)阅读图文资料,完成下列要求。
俄罗斯是世界重要的天然气开采和出口国。2017年12月8日,中俄能源合作重大项目——亚马尔液化天然气项目正式投产。该项目集天然气勘探开采、液化、运输、销售于一体,是中国提出“一带一路”倡议后实施的首个海外特大型项目。俄罗斯为该项目配建了港口。由于自然条件的限制,该项目采用模块化施工方式,即将生产线和相关建筑设计成一系列的模块,由全球多地工厂制造,然后运至项目施工现场拼装。模块体积大,重量大,最大的模块重量与埃菲尔铁塔相当。该项目以中国、日本等亚洲太平洋沿岸国家为主要目标市场。中方企业全方位参与设计和建造,数十家企业承揽了85%模块的建造。该项目超过60%的模块和零部件经白令海峡—北冰洋航线运至项目施工地。下图示意该项目的位置。
(1)简述俄罗斯配建港口对该项目及周边区域发展的经济价值。
(2)说明采用模块化施工方式对该项目建设的益处。
(3)分析开发白令海峡—北冰洋航线对提高该项目产品(液化天然气)市场竞争力的作用。
(4)指出在该项目合作中体现的中俄两国各自的优势。
[智慧解题]
[尝试解答] (1)对本项目的经济价值:(该项目)运输量巨大,保证该项目建设和运营,可以获得长期、稳定的经济收益。
对周边区域发展的经济价值:为俄罗斯北冰洋沿岸地区及北冰洋上的经济活动提供基地;促进鄂毕河沿岸地区对外贸易的发展,为鄂毕河出海航运提供中转服务。
(2)(该项目)工程量巨大,设计成不同模块,可以由不同地区的工厂同时生产,缩短工期;模块运至现场拼装,减少现场(恶劣自然条件下)施工的时间和难度。
(3)中国、日本(太平洋西岸的亚洲国家)是其主要销售市场;开通白令海峡—北冰洋航线,(与苏伊士运河—大西洋航线相比,)大大缩减产品的运输距离和运输时间,降低运输成本,从而降低产品销售价格,提高其在全球天然气市场的竞争力。
(4)俄罗斯优势:资源(能源、天然气)丰富,(天然气勘探开采、液化)技术强。
中国优势:资金雄厚、制造业实力强、运输能力强、市场需求大等。
交通运输建设的作用或意义(宏观角度)
经济 意义 | 发挥经济辐射带动作用,带动沿线经济发展;促进沿线资源开发和物资输出;有利于开发旅游资源,带动第三产业发展 |
社会、政 治意义 | 完善交通运输网,促进区域交通发展;有利于社会稳定和发展;有利于巩固民族团结;有利于加快边远偏僻地区脱贫致富速度 |
战略 意义 | 有利于加快对外开放、发展外向型经济;有利于巩固国防,保卫边疆;促进区际联系,加强区际合作,促进区域共同发展 |
交通运输的影响(微观角度)
自然 环境 | 不合理的交通线建设会破坏地表水的分布,导致洪涝灾害的发生;山区不合理的交通线建设会破坏山区地表状况,导致滑坡、泥石流等灾害的发生;北极航道的开通对极地地区脆弱的生态环境产生负面影响,导致环境污染与生态破坏 |
农业 | 交通运输对商品农业的影响明显。商品农业一般沿交通线分布,交通线的建设和延伸会不断扩大农产品的销售范围。而自给农业对交通运输分布要求较低 |
工业 | 交通线对工业的影响最明显。交通运输成本是工业的一项重要支出,因此,工业企业要布局在主要交通线附近 |
聚落 | 聚落空间形态往往沿交通干线扩展,这些交通干线也成为聚落发展的主轴线;交通线的发展变化会带动聚落空间形态的变化,与此同时,交通线的衰落也会影响聚落空间形态的演变 |
商业 | 商业的发展离不开便利的交通。商业网点和商业中心一般布局在交通干道沿线 |
旅游业 | 交通通达性影响旅游资源的开发价值。交通线的修建,可以带动沿线旅游业的发展 |
(2019·福州质量检查)阅读图文资料,完成下列要求。
黄河流域的浮桥多,古代浮桥用木船、皮筏子等支撑桥面,现代浮桥则用钢铁浮箱支撑桥面。钢铁浮箱使用寿命一般为4年。2006年修建的武惠浮桥位于小浪底水利枢纽下游河段,桥长约600米,连接焦作市武陟县和郑州市惠济区,比原先绕行黄河公路大桥节省20多千米。武惠浮桥有些季节需要多次被拆装,拆除工作需要2.5小时左右。武陟县水丰地肥,林茂粮丰,是著名的粮食生产大县。武惠浮桥建成后,武陟县Z镇扩大绿色无公害蔬菜种植面积和奶牛、肉鸡、生猪等养殖规模。下图是武惠浮桥位置示意图。
(1)现代浮桥用钢铁浮箱替代木船、皮筏子等支撑桥面。分析建桥材料演变的原因。
(2)分析武惠浮桥建成通车对武陟县Z镇农业发展的积极影响。
(3)有人建议新建一座公路桥取代武惠浮桥。你是否赞同?请说明理由。
解析:(1)建桥材料演变主要受科技进步、现代工业生产和环境保护等因素的影响。如科技进步能促进新材料的发明,建浮桥可选用材料的类型增多、承载力提高;现代工业生产的钢材构件拆装方便。(2)主要分析武惠浮桥建成通车对降低农产品运输成本和发展郊区农业的积极意义。读图可知,武陟县Z镇位于郑州市惠济区的黄河对岸,武惠浮桥建成通车后,与郑州的交通距离缩短,可降低运输成本,提高农产品市场竞争力;发展郊区农业,改善和调整农业结构,增加农民收入。(3)主要分析比较浮桥与公路桥各自的优势,找出赞同或不赞同的理由。赞同修公路桥的理由主要从公路桥运输的连续性、安全性、承载力和客货运输市场潜力等方面综合分析;不赞同的理由主要分析浮桥建设和运输方面的优势。
答案:(1)由于技术进步,建桥材料来源广泛,可用钢铁浮箱取代木船、皮筏子等;钢铁浮桥承载力较高,通行能力较好,安全性较强;钢材构件有利于标准化生产,便于拆装,效率高;用钢铁浮箱替代木船等可节省木材,保护植被。
(2)建成通车后,缩短了Z镇至郑州的路程,节约运输成本,有利于发展近郊农业,改善农业结构,扩大生产规模,提高产品竞争力。
(3)赞同。与武惠浮桥相比,公路桥受水文、天气与气候条件影响小,连续性好,使用周期长;安全性更高,舒适度更好,更便捷;随着社会经济发展,客货流量增大,公路桥承载力更大,通行效率更高。
或不赞同。与公路桥相比,武惠浮桥技术难度低,搭建简便,造价低廉;附近已有公路桥,客货流量有限,武惠浮桥能满足通行需求;多次拆装浮桥,河道不易淤积。
资源跨区域调配
(高考浙江卷)南水北调东线工程是把长江的水调往北方的调水工程,调水线路主要为大运河。读南水北调东线工程调水线路图,回答1~2题。
1.对南水北调东线工程及其可能带来的影响,叙述正确的是( )
①可以解决华北平原的盐碱化问题
②有利于改善丙地大运河航运条件
③丙至戊段可以自流引水
④可缓解戊地的用水紧张
A.①② B.③④
C.①③ D.②④
2.南水北调东线工程对长江可能带来的影响,叙述正确的是( )
A.可提高社会对长江水质的关注
B.可促使长江的泥沙向海洋输送
C.可降低甲地咸水入侵发生的可能
D.可改变长江口外海洋潮汐的规律
[智慧解题]
[尝试解答] 1.D 2.A
掌握“资源跨区域调配类”题目的思维流程
掌握资源调入、调出区域地理背景的分析方法
(1)针对水资源调配工程:调出区的气候特征、水文和水系特征;调入区的气候特征、水文和水系特征、社会经济发展水平、区域内水资源对经济发展的限制等。
(2)针对水电输送工程:水电丰富地区的地理特征,包括流量、地势落差、交通等;水电输入地区的地理特征,包括社会经济发展水平、制约社会经济发展的因素、化石能源的使用对环境的影响等。
(3)针对天然气输送工程:天然气输出地区的资源特点和社会经济发展特点等;天然气输入地区的能源问题、环境问题等。
突破资源跨区域调配问题的分析思路
(1)资源跨区域调配的原因
主要是资源分布区与消费区存在差异,即明确资源分布规律及分布较多的地区;同时明确资源紧缺区紧缺的原因,包括为何分布较少,为何需求量大,利用过程中存在的问题等。如我国南北方之间的资源跨区域调配原因分布:
(2)解决资源短缺的途径:提高利用率;节约资源;寻找替代品;资源跨区域调配等。
(3)资源跨区域调配的线路选择
要保证稳定、安全的资源供应;要考虑线路的造价;要考虑沿线地形、河流等自然条件和城市分布等社会经济条件;要尽量避免造成生态问题。
(4)资源跨区域调配的重要意义
资源调配工程的实施,可以带来巨大的经济、社会和生态效益。从以下两方面分析:
对调入区的意义 | 对调出区的意义 |
①缓解资源短缺问题,促进经济发展;②促进资源消费结构的调整;③带动资源相关产业和设施的完善;④改善生态环境,提高人民生活水平 | ①促进资源开发,带动地区经济发展;②形成资源相关产业链,增加经济收入;③带动地区城市化发展,提高人民生活水平 |
研究发现,大气边界层到对流层范围内存在稳定有序的水汽输送通道。“天河工程”是基于大气空间的跨区域调水工程,其工程设想是采用人工影响天气的技术,在三江源地区把一部分天然落入长江流域的降水截留在或诱导到黄河流域,实现空中调水。与南水北调西线工程相比,该工程具有一定的优势。“天河一号”组网卫星将为“天河工程”实施提供天基保障。2018年11月,我国已正式启动“天河工程”卫星和火箭研制。据此回答1~3题。
1.与南水北调西线工程相比,“天河工程”的优势在于( )
A.技术难度不大 B.不受地形影响
C.输水量更加稳定 D.对沿线环境破坏小
2.“天河一号”组网卫星在“天河工程”中所起的作用是( )
A.控制气流运动 B.监测水汽变化
C.提供定位服务 D.建立输送通道
3.若“天河工程”实施成功,则有利于( )
A.减轻黄土高原的水土流失
B.根治华北地区的缺水问题
C.提高甘肃的环境人口容量
D.治理好西北地区的土地盐碱化
解析:第1题,根据所学知识可知,南水北调西线工程和“天河工程”技术难度都很大,A错误;气流的运动也会受到地形的影响,B错误;大气运动季节差异大,输水量不稳定,C错误;相对而言,水汽输送对地表环境破坏小,D正确。选D。第2题,“天河一号”组网卫星无法控制气流运动,也无法建立输送通道,A、D错误;“天河一号”组网卫星不是定位系统,无法提供定位服务,C错误;利用“天河一号”组网卫星可以实时监测输水区域的水汽变化,为“天河工程”提供基础支持,B正确。选B。第3题,“天河工程”不能减轻黄土高原地区的水土流失状况,A错误;黄河水量增加,可以缓解华北地区的缺水问题,但是无法根治,B错误;黄河流经甘肃,黄河水量增加,可能提高甘肃的环境人口容量,C正确;黄河水量增加,可能促进西北地区的农业发展,但若灌溉不合理反而会加重土地盐碱化,D错误。选C。
答案:1.D 2.B 3.C
(2019·郑州质量预测)“红旗河”是我国宏大的调水工程构想,它从雅鲁藏布江中游、怒江、澜沧江、金沙江、雅砻江、大渡河取水,采取山区打隧洞、平原开明渠、河道之间用水库等方式输水至我国西北缺水地区。初步估算“红旗河”主体工程投资约4万亿元,建设周期约为10年。读“红旗河”重要节点海拔(单位:m)示意图,完成4~6题。
4.“红旗河”规划线路( )
①调水量充足
②取水点较少
③需高寒施工
④可全程自流
A.①② B.②③
C.③④ D.①④
5.与坎儿井相比,“红旗河”河西走廊段拟采取长距离开挖明渠的形式,其主要目的可能是( )
A.增加水量 B.减轻污染
C.增加湿地 D.降低成本
6.工程建成后对西北地区经济建设的意义有( )
A.提高水资源利用率 B.促进农业增产
C.提高环境人口容量 D.缓解荒漠化进程
解析:第4题,由材料可知,“红旗河”引水的水源地为雅鲁藏布江中游、怒江、澜沧江、金沙江、雅砻江和大渡河等,取水点多且水源充足,①对,②错;规划线路主要经过青藏高原东南部、东部边缘、河西走廊、塔里木盆地,线路大部分地区海拔不足2 500米,几乎不需要高寒施工,③错;根据图中重要节点的海拔可知从起点至终点,海拔依次降低,因而可实现全程自流,④对。第5题,坎儿井多为暗渠,开掘过程需要挖竖井和地下引水渠,工程量大,与之相比,“红旗河”河西走廊段开挖长距离明渠引水的方式可大大减小工程量,降低成本,D对。河西走廊段主要为干旱地区,长距离明渠引水将大大增加蒸发量,减少水量,并且易受当地生产生活污染的影响,A、B错;“红旗河”引水主要是为了增加西北缺水地区水资源的供应,缓解生产生活用水的紧张状况,增加湿地不是其主要目的,C错。第6题,“红旗河”引水工程将为西北地区输送大量水资源,缓解农业用水的紧张局面,促进农业增产,B对;调水工程不属于节水技术措施,不会提高水资源利用率,A错;提高环境人口容量和缓解荒漠化进程不属于经济建设的意义,C、D错。
答案:4.D 5.D 6.B
(2019·长春质量检测)第二次世界大战后,荷兰西部港口小镇罗曾堡工业发展迅速,为此于1960年修建了一条新的运河——卡兰运河,分担原有南北向新沃特伟赫运河的运输压力。运河建成后,承担着繁重的运输任务,大型船只川流不息。1980年,在卡兰运河一侧河岸修建了一座高墙。该高墙长约1.75千米,由125根半圆弧形混凝土柱组成,柱高约25米,建成后有效削减75%的风力。据此回答1~2 题。
1.卡兰运河建成之初,主要运输( )
A.时鲜花卉 B.观光游客
C.石化产品 D.电子产品
2.推断卡兰运河旁的高墙( )
A.呈东西向延伸,位于运河南岸
B.呈南北向延伸,位于运河西岸
C.呈东西向延伸,位于运河北岸
D.呈南北向延伸,位于运河东岸
解析:第1题,根据材料判断卡兰运河的建设主要是为了分担原有南北向新沃特伟赫运河的运输压力,承担着繁重的运输任务。大型船只川流不息,说明运输量大。时鲜花卉容易变质腐烂,保鲜期短,不适宜水运,A选项错误;观光游客不适宜使用大型船只运输,B选项错误;石化产品运输量大,适宜水运,且水运费用低,C选项正确;电子产品质量轻、体积小、价值高、运量小,适合航空运输,D选项错误。第2题,根据“建成后有效削减75%的风力”判断修高墙是为了削弱风力对运输的影响。荷兰地处西风带,盛行西南风,为了削减风力,高墙走向应为南北向,而且应位于河流西岸,即卡兰运河旁的高墙呈南北向延伸,位于运河西岸。故选B。
答案:1.C 2.B
(2019·成都二诊)下图为合肥市地铁3号线工程线路示意图,北端学林路站至相城站线路由地下转为地上采用高架敷设。读图回答3~4题。
3.合肥地铁3号线北端采用高架敷设可以( )
A.减轻尾气污染 B.保证行车安全
C.节省建设成本 D.提高运行速度
4.合肥市地铁的发展( )
A.提高了物流效率 B.节省了出行时间
C.减少了私家车数量 D.缓解了河运压力
解析:第3题,高架敷设比开挖地铁隧道的工程量小,耗时较短,可节省建设成本,C对;地铁机车主要使用电力作为动力,不存在尾气排放问题,A错;地铁高架段和地下段都是专门线路,几乎不受外界的干扰,运行速度都较快,行车安全都能得到保证,B、D错。第4题,地铁运行线路是专门线路,不受外界干扰,运行速度快,节省了人们的出行时间,B对;地铁主要承担客运, 不运送货物,A错;地铁交通可以缓解其他公共交通运输压力,方便人们出行,可减少私家车的出行次数,但不会减少私家车数量,C错;河运速度慢,且多以货运为主,地铁的发展对其影响小,D错。
答案:3.C 4.B
(2019·高考北京卷)2019年1月31日《人民日报》以“4 000公里,南菜北运”为标题,讲述了一名司机驾车从广西运输蔬菜水果至新疆的经历。本次运输于1月27日从广西出发,途经贵州、重庆、四川、陕西、甘肃,1月30日晚到达新疆。据此回答5~6题。
5.本次运输过程中,该车辆( )
A.由季风区进入非季风区
B.先后经过内流区和外流区
C.穿越秦岭和柴达木盆地
D.正午影子的长度保持不变
6.南菜北运对输出地的主要影响有( )
①增加农民收入 ②加大保鲜技术投入
③降低商业网点等级 ④改变城市内部路网结构
A.①② B.①③
C.②④ D.③④
解析:第5题,由材料可知,本次运输从广西出发,途经贵州、重庆、四川、陕西、甘肃,最后到达新疆。广西、贵州、重庆、四川位于季风区,甘肃大部分地区、新疆位于非季风区,因此该车辆由季风区进入非季风区;新疆大部分地区属于内流区,该车辆先后经过外流区和内流区;本次运输未经过柴达木盆地;本次运输过程中,车辆正午影子的长度是不断变化的。第6题,南菜北运使蔬菜产品销售量增加,从而增加农民的收入;南菜北运路途较远、时间较长,需要对蔬菜进行冷藏保鲜处理,加大了保鲜技术投入;南菜北运扩大了输出地的服务范围,可能会提升当地部分商业网点的等级;城市内部路网结构是根据城市规划形成的,受南菜北运影响较小。
答案:5.A 6.A
(2019·高考全国卷Ⅱ)美国某快递公司最大的空运枢纽设在路易斯维尔机场,该机场是美国主要的货运机场之一。在机场周边聚集了诸如美国红十字会应急救援中心、汽车配件中心,以及乳制品、珠宝、手机制造等100多家企业。据此回答7~8题。
7.该快递公司在路易斯维尔机场附近需要配建大型的货物( )
A.生产中心 B.分拣中心
C.销售中心 D.质检中心
8.多家企业在路易斯维尔机场附近集聚,主要是为了( )
A.利用机场的基础设施 B.降低交通运输成本
C.方便企业间产品交换 D.快速响应客户需求
解析:第7题,快递公司的主要职能是货物集散与中转,该快递公司将最大的空运枢纽设在路易斯维尔机场,需要在机场附近配建大型的货物分拣中心,以提高货物的运输效率,故选B。第8题,机场的基础设施主要是为飞机起降和旅客提供服务的,选项A错误;与其他交通运输方式相比,航空运输的运费高,因此多家企业在路易斯维尔机场附近集聚,并不是为了降低交通运输成本,选项B错误;由材料可知,在路易斯维尔机场附近集聚的企业之间的生产联系并不紧密,即便存在企业间的产品交换,交换量也很小,因此方便企业间产品交换并不是多家企业在路易斯维尔机场附近集聚的主要目的,选项C错误;与其他交通运输方式相比,航空运输的运输速度快、效率高,企业在机场附近集聚有利于企业快速响应客户需求,将货物在最短的时间内送达,选项D正确。
答案:7.B 8.D
(2019·高考江苏卷)2019年,从安徽合肥发车,沿丝绸之路经济带发往中亚、欧洲的货运班列已突破百列。下图为我国丝路班列出境与海上丝路出港部分线路示意图。据此回答9~10题。
9.与海上丝路货运方式相比,丝路班列( )
A.运输时效高 B.单次运量大
C.单位运价低 D.绕行路程远
10.合肥发往中亚、欧洲的货运班列增加将有助于安徽省( )
A.完善交通网络 B.做强能源产业
C.改善环境质量 D.增加就业岗位
解析:第9题,海上丝路货物运往欧洲,需要绕道印度洋、红海、苏伊士运河,路程比丝路班列远,运输速度慢、时效低,A正确、D错误。海运货物运输量比铁路大,单位运价低,B、C错误。第10题,合肥发往中亚、欧洲的货运班列增加,并没有增加铁路线,A错误。货运班列运输的主要产品不是能源,B错误。货运班列增加说明安徽省销往国外的商品增加,能促进当地经济发展,增加就业岗位,但随着经济的发展,环境质量可能下降,C错误、D正确。
答案:9.A 10.D
一、选择题
(2019·开封定位考试)下图是某日广州市汽车站部分客运班次联系图。读图回答1~3题。
1.与珠海相比,广州到佛山的客运班次较多,其主要影响因素是( )
A.人口密度 B.经济水平
C.空间距离 D.文化差异
2.广州到温州的客运班次较同距离范围的金华要多,其原因最可能是( )
A.广州到温州的票价相对便宜
B.广州到温州的其他客运工具少
C.广州与温州文化交流更密切
D.广州与温州经济联系更密切
3.为缓解广州到佛山日益增长的汽车客运压力,最可行的措施是( )
A.增加客运班次
B.提高管理水平和服务水平
C.加强城市轨道交通建设
D.提高客运票价
解析:第1题,公路运输机动灵活,短途运输运费较低,所以短途客运多采用公路运输。与珠海相比,广州到佛山距离更近,所以客运班次更多,C选项正确。第2题,广州到温州的直线距离与广州到金华的直线距离大致相等,但广州到温州的客运班次多于广州到金华,说明广州与温州的经济联系更紧密,对交通运输的需求更大,D选项正确。第3题,加强城市轨道交通建设,可分散公路客运的客流量,从而减轻汽车客运的压力,C选项正确。
答案:1.C 2.D 3.C
(2019·广州综合测试)我国高铁建设大量采用桥梁替代普速铁路中常见的路基,桥梁成为高铁亮丽的风景线。京津高铁时速350千米,桥梁占比达88%。据此回答4~6题。
4.普速铁路的桥梁工程多分布于( )
A.平原 B.峡谷
C.盆地 D.山地
5.平原地区高铁桥梁占比高的最主要原因是( )
A.降低建设成本
B.保障列车高速安全运行
C.缩短建设周期
D.避免暴雨洪涝灾害影响
6.目前,我国部分城市高铁站选址出现了从远郊到中心城区的变化,最主要原因是( )
A.节省高铁建设土地成本
B.带动周边商业的转型
C.促进一小时生活圈发展
D.方便城市居民上下班
解析:第4题,普速铁路可在平原、盆地的地面上通过平整土地、修建路基等进行建设,而在跨越河流、峡谷时需要修建桥梁,A、C错,B对;普速铁路在穿越较高山地时需要开挖隧道,D错。第5题,高铁行驶速度快,修建桥梁可使线路平直,保障列车高速安全运行,B对;桥梁要架在高空,对材料质量和施工技术要求较高,建设成本高,难度较大,桥梁占比高会使建设周期变长,A、C错;平原地区高铁桥梁占比高,但仍有一部分路段不是桥梁,所以仍然会受到暴雨洪涝灾害影响。第6题,高铁站选址在中心城区,方便城区居民乘坐高铁列车,利于促进一小时生活圈的发展,C对;中心城区土地价格远高于郊区,将高铁站建设在城市中心区会大幅增加高铁建设的土地成本,A错;中心城区商业发达,高铁站选址在中心城区会使人员往来更加频繁,商业更加繁荣,但不会带动周边商业的转型,B错;城市居民大多在本城市就业,高铁列车行驶速度快,站点之间的距离远,不可能在本城市频繁停靠,地铁等公共交通更方便城市居民上下班,D错。
答案:4.B 5.B 6.C
(2019·福州质量检测)2018年9月23日上午6时44分,广深港高铁香港段正式开通,标志着香港并入全国高铁网。下图示意香港直达内地的首批17个城市及高铁线路分布。读图回答7~9题。
7.广深港高铁的开通,对香港最显著的影响是( )
A.扩大服务范围 B.提高服务等级
C.提高服务质量 D.增加服务种类
8.在选择香港直达内地的首批城市时,主要考虑( )
A.两地往返的客流量 B.内地城市的人口规模
C.两地往来的货运量 D.内地城市的经济水平
9.通过优化高铁线路,里程有较大缩短空间的是( )
A.北京—香港 B.上海—香港
C.长沙—香港 D.福州—香港
解析:第7题,香港并入全国高铁网后,与内地许多城市往来更加频繁快捷,扩大了服务范围,A对;香港是重要的国际金融、贸易中心和交通枢纽,高铁开通对其服务等级提高无影响,B错;服务质量的提高主要依靠城市自身发展,C错;香港内外交通发达,高铁交通服务种类本来就有,不会因并入全国高铁网而显著增加,D错。第8题,客流量越大,高铁运营经济效益越高,A对;城市人口规模和经济水平对客流总量有一定影响,但与两地之间客流量的关系不一定大,B、D错;高铁为客运专线,一般不运送货物,C错。第9题,上海与香港之间的高铁线路要绕道长沙,里程较长,若修建两地之间的直线高铁线路或修建连接杭州与福州的高铁线,可大大缩短运输距离,B对。
答案:7.A 8.A 9.B
(2019·合肥质量检测)杭临绩铁路,是杭州至武汉高速铁路的组成部分,从杭州西站引出,经临安至安徽绩溪,铁路设计时速350千米。读图回答10~11题。
10.杭临绩铁路选线的主导区位因素是( )
A.地形 B.政策
C.矿产 D.城市
11.杭临绩高铁建成通车后,对临安的影响主要表现在( )
A.使其成为工矿业中心 B.城市化速度加快
C.城市出现空心化 D.出现逆城市化现象
解析:第10题,杭临绩铁路属于客运专线,所以选线的决定性因素应为人流量大的城市,D对;本地区没有高大山脉和高原,地形不是主要影响因素,A错;国家没有专门的政策支持该铁路建设,B错;矿产对客运专线选线影响小,C错。第11题,杭临绩高铁为客运专线,所以该铁路的建设不会使临安成为工矿业中心,A错;高铁建设可以加强沿线城市与外界的联系,促进城市经济的发展,加快城市化速度,B对;当前临安仍然处于城市化快速发展阶段,不会出现城市空心化和逆城市化现象,C、D错。
答案:10.D 11.B
二、非选择题
12.阅读材料,完成下列要求。
2018年12月31日,有“云端天路”之称的雅康高速(见下图)全线建成并通车试运营。全长约135千米的雅康高速是穿越芦山和康定地震区的生命大通道,同时也是扶贫大通道,其对于促进川西地区的经济发展起到了巨大作用。
(1)简述雅康高速建设过程中需要克服的困难。
(2)雅康高速多采取高架桥的形式来建设,简述其原因。
(3)简述雅康高速建设对川西地区起到的积极作用。
解析:(1)雅康高速穿过川西高山峡谷区,线路经过区域山高谷深,地形复杂。(2)雅康高速穿越山脉、高原、谷地,以桥代路能够最大限度地缩短线路的长度。(3)交通线路建设利于资源开发,能促进沿线地区经济发展;能加强地区间联系,便于资金、信息、技术、产业等交流,促进地区发展。
答案:(1)山高谷深,地形复杂,施工难度大;地处断裂构造带,多地震等地质灾害;高原山地多冰雪、冻土,施工难度大。
(2)公路穿越高原山地,地形复杂多样,以桥代路能缩短线路长度。
(3)高速公路建设能够促进沿线地区资源开发和物资输出,变资源优势为经济优势;加强与其他地区的经济交往和合作,实现优势互补;扩大市场,加速商贸业、旅游业等产业发展;利于引进人才,发展教育与科技,加速工业化和城市化进程;加快脱贫的步伐。
13.(2019·武汉调研测试)阅读图文材料,完成下列要求。
盾构机是一种使用盾构法(掘进的同时进行构建)的隧道掘进机。2015年11月14日,拥有完全自主知识产权的我国首台铁路大直径盾构机下线,打破了国外近一个世纪的技术垄断。2018年3月13日,我国自主研发的超大直径盾构机用于孟加拉国河底隧道工程。近年来,我国盾构机订单维持高增长态势。
2018年6月8日,武汉市三阳路越江隧道贯通。该隧道长约2.6千米,外径为15.2米,内径为13.9米,是世界首条公铁合建、国内目前最大直径的盾构隧道。下图示意该隧道的纵剖面。
(1)分析近年来我国盾构机订单高速增长的原因。
(2)与桥梁相比,从地理视角评价隧道交通运输方式的优缺点。
(3)简述三阳路越江隧道运营对区域发展的意义。
解析:(1)我国盾构机订单高速增长的原因主要从技术进步、价格和市场等方面综合分析。(2)主要从工程难度、天气影响、通行效率和环境质量等方面分析比较,找出隧道相对于桥梁的优缺点。(3)主要从社会效益、经济效益和环境效益等方面分析。
答案:(1)技术方面:技术进步(或自主研发,或打破国外技术垄断),降低了盾构机价格。国内市场:城市地下交通建设对盾构机需求增大;地形起伏区隧道建设促进盾构机生产。国际市场(政策方面):“一带一路”倡议的实施,带动沿线国家基础设施建设,促进我国盾构机出口量增加。
(2)隧道优点:受天气影响小,连续性好,通行效率高;不妨碍河流航运;利于保护河流生态。
隧道缺点:工程难度较大或受地质条件制约大;行车过程中尾气不易扩散或大气污染严重。
(3)社会效益:合理布局交通网或满足人们多样化的出行需求。经济效益;加强长江两岸联系或促进区域优势整合。环境效益:分流过江交通,缓解交通运输压力,进而有利于节能减排。