


2020新课标高考地理二轮讲义:答题模板原因分析类
展开答题模板1 原因分析类
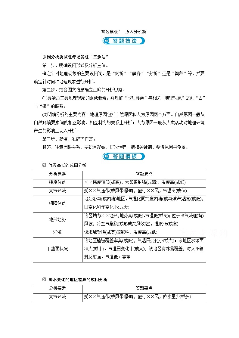
原因分析类试题考场答题“三步法”
第一步,明确设问形式及分析主体。
确定针对地理现象的主要设问词,是“简析”“解释”“分析”还是“阐释”等,并要确定针对何种地理现象进行分析。
第二步,结合图文信息确立正确的分析思路。
(1)要清楚主要地理现象的组成要素,并理解“地理要素”与相关“地理现象”之间“因”与“果”的联系。
(2)明确分析的主要内容:地理原因包括自然原因和人为原因两个方面。自然原因一般从自然环境要素间的相互影响、相互制约的关系上分析;人为原因一般从人类活动对地理环境产生的影响上切入分析。
第三步,简洁、准确巧作答。
解答时注意因果关系,要语言凝练、层次性强,把握关键词,要避免因果倒置。
气温高低的成因分析
分析要素 | 答题要点 |
纬度位置 | ××纬度较低(或高),太阳辐射强(或弱),温度高(或低) |
大气环流 | 受××气压带(或风带)影响,盛行××风,气温高(或低) |
海陆位置 | 地处沿海(或内陆)地区,气温比同纬度内陆(或海洋)气温高(或低),日变化和年变化小(或大) |
地形地势 | 该区域为××地形,地势高(或低),气温低(或高);位于冷气流迎(背)风坡,冷空气集聚(或形成焚风效应),温度低(或高) |
洋流 | 该海域受暖(或寒)流影响,温度高(或低) |
下垫面状况 | 该地区植被覆盖率高(或低),气温日变化小(或大);该地区水域面积大(或小),气温日变化小(或大);该地区有冰雪覆盖,对太阳辐射反射强,气温低;等等 |
降水变化的地区差异的成因分析
分析要素 | 答题要点 |
大气环流 | 受××气压带(或风带)影响,盛行××风,降水量少(或多) |
地理位置 | 地处南北纬X°~Y°之间大陆东岸或西岸(或内陆)地区,受海洋影响大(或小),降水量多(或少),降水的季节(或年际)变化小(或大) |
地形 | 该区域地处山地迎(背)风坡,降水多(或少) |
洋流 | 该海域受暖(或寒)流影响,降水多(或少) |
下垫面状况 | 该地区植被覆盖率高(或低),降水量较多(或少);该地区水域面积大(或小),降水量较多(或少) |
风力(风能)大小的成因分析
分析要素 | 答题要点 |
海陆位置 | 地处沿海(或内陆)地区,风力较大 |
大气环流 | 受××风带控制,风力较大 |
地形 | 地处山谷地带,受狭管效应影响,风力较大 |
下垫面状况 | 地处平原(或海洋),下垫面平坦,对风的阻力较小 |
河流水文特征的成因分析
分析要素 | 答题要点 |
气候 | 该地属××气候,降水量大(或小),降水季节变化大(或小);对河流补给量大(或小),河流径流量变化大(或小);汛期长(或短);有(或无)结冰期;结冰期长(或短) |
地形 | 主要为××地形,地势起伏大(或小),河流流速快(或慢) |
流域面积 | 流域面积大(或小),汇水面积大(或小),河流流量大(或小) |
植被 | 植被覆盖率高(或低),河流含沙量低(或高) |
水源地及其变化的成因分析
分析要素 | 答题要点 |
水量 | ××地区水量丰富,可为××提供充足水源供给 |
水质 | 水质优良,可为××提供优质水源 |
地形 | ××水源地地势较高,可自流供给××地区 |
输水距离 | ××水源地距离××较近,工程量小,建设成本较低 |
渔场的成因分析
分析要素 | 答题要点 |
水域特点 | 暖水区域,鱼类生存环境优越,利于鱼类生长;水域宽阔、水位深,水量大,利于渔场发育 |
饵料含量 | 一般气候温暖,有机质丰富,利于浮游生物发育,促进鱼类生长 |
海陆位置 | 河流入海口、寒暖流交汇处或有上升流发育海域,利于渔场的形成 |
人类活动 | 人口稀疏、捕鱼量小,利于渔场发育 |
生物多样性的成因分析
分析要素 | 答题要点 |
自然条件 | 包括地形、气候、水源、其他物种和土壤等,为生物提供可持续生存的空间、食物和环境 |
人文因素 | 人类不合理的生产、生活活动导致的环境污染和生态破坏,危及生物赖以生存的环境,导致生物多样性减少 |
物种自身 | 各物种都有其产生、演化和消亡的过程,特别是人类不合理活动,加速了某些物种灭绝的速度 |
湿地及其分布的成因分析
分析要素 | 答题要点 |
纬度 | ××纬度较低(或高),温度高(或低),蒸发量大(或小),不易(或易于)形成湿地 |
气候 | 受××气候影响,降水量多(或少),易于(或不易)形成湿地 |
地形 | 地势平坦(或起伏大),水流不畅(或较快),易于(或不易)形成湿地 |
土壤 | 有(或无)冻土发育,阻隔(或易于)水体下渗,易于(或不易)形成湿地 |
河流 | 河流易于(或不易)泛滥,易于(或不易)形成湿地 |
人类活动 | 人类不合理地开垦湿地,会使湿地面积减小,湿地质量下降 |
工业集聚的成因分析
分析要素 | 答题要点 |
资源 | 就近获取资源,减少资源运输费用,节约运输成本 |
信息和技术 | 可加强企业间信息交流和技术协作,降低中间产品的运输费用和能源消耗,进而降低生产成本,提高生产效率和利润,取得规模效益 |
基础设施 | 可以共同利用基础设施,节约生产建设投资 |
市场 | 接近消费市场,扩大产品销售 |
水文灾害的成因分析
分析要素 | 答题要点 |
气候 | 降水强度大,降水持续时间长,导致河流水量大 |
地形 | 地势低洼,排水不畅 |
河流 | 支流众多,流域面积大;沿海地区径流受海洋顶托 |
人类活动 | 人口密度大,上游植被破坏严重,水土流失加剧;围湖造田等 |
等温线弯曲的成因分析
分析要素 | 答题要点 |
海陆分布 | 冬季:陆地较同纬度海洋气温低,等温线向低纬凸 夏季:陆地较同纬度海洋气温高,等温线向高纬凸 |
地形因素 | 山脉:等温线向低纬凸出 山谷:等温线向高纬凸出 |
洋流因素 | 等温线凸向和洋流流向一致 |
(2019·高考全国卷Ⅲ)阅读图文材料,完成下列要求。
某河发源于美国内陆高山,河流上游河段受季节性融雪和大气降水补给。7月后主要受降水补给,降水多为暴雨。该河段流量和含沙量年内变化大,但河面宽度变化不明显。下图示意该河段典型河流断面不同时间的水体形态。
(1)对该河段河面宽度变化不明显的现象作出合理解释。
(2)指出4-6月该断面河水深度的变化特征,并说明原因。
(3)分析8月份该河段河底淤积的原因。
第(1)题:
第(2)题:
第(3)题:
1.(2019·长春质量检测)阅读图文资料,完成下列要求。
虾子镇位于贵州省中部,这里并没有虾,有的是火遍全球的辣椒,辣椒相关产品远销印度、缅甸、韩国等20多个国家和地区,因此虾子镇号称“中国辣椒城”。起初,虾子镇辣椒零星种植,数量少,农户自食。改革开放后,随着商品经济的发展,辣椒种植面积逐年扩大,辣椒市场份额越来越大。而且像“老干妈”“贵三红”等以辣椒为原料的调味品企业不断发展壮大,带动了虾子镇辣椒产业的进一步发展,但是最近几年,“老干妈”开始不再使用贵州辣椒。下图为虾子镇位置图。
(1)分析虾子镇辣椒火遍全球的原因。
(2)推测“老干妈”不再使用贵州辣椒的原因。
(3)从可持续发展角度为虾子镇辣椒产业的进一步发展提出建议。
解析:(1)虾子镇辣椒火遍全球的原因包括辣椒的品质优良和社会经济条件(种植技术及经验、政策、交通和科技等)优越。(2)“老干妈”不再使用贵州辣椒主要因为贵州辣椒价格高,可以从生产成本、品牌效应等方面分析贵州辣椒价格高的原因。(3)虾子镇辣椒产业的可持续发展措施主要包括降低辣椒生产成本,对辣椒进行深加工、提高产品附加值,发展与辣椒相关的产业,注意保护生态环境等。
答案:(1)自然条件适宜辣椒的生长,辣椒品质优良;辣椒种植历史悠久,种植经验丰富;当地政府政策支持,形成品牌效应;国道和机场城市快速通道经过,交通便利,便于对外联系和产品外运。
(2)贵州地形崎岖,不利于大规模经营,生产成本高;大量劳动力外出打工,导致种植辣椒的劳动力不足;贵州辣椒的品牌效应使辣椒价格高;“老干妈”为了降低生产成本,所以不再使用贵州辣椒。
(3)加快土地流转,实现大规模机械化经营,降低辣椒的生产成本;加强与当地辣椒下游产业的合作,提高产品附加值;发展与辣椒相关的旅游、文化等产业,实现经营多元化。
2.(2019·洛阳统考)阅读图文资料,完成下列要求。
早些年,马尔代夫(1°58′N,73°32′E)的渔民出海时,发现西印度洋上漂着几颗形状像椰子的果实。渔民们以为是海里什么植物结的果,便将其取名为海椰子。后来发现海椰树原产于普拉兰岛和库瑞岛,树高20~30 m,一般海椰树生长25年后才会结果,其果实海椰子约8年才能成熟,重量可达25 kg,沉落到海洋里的海椰子只有腐烂后才会浮出水面。目前,只有普拉兰岛的五月谷还有4 000 多棵海椰树,已被当地政府划为天然保护地,私人不得擅自采摘、出售、出口海椰子。海椰树周身是宝,树叶可用来编织席子、篮筐、帽子等日常用品;椰壳质硬有光泽,可加工成盘、杯等容器,还可雕刻上花纹,加工成精美的手工艺品;海椰子果汁香醇可口,是上好的甜食;海椰子果肉可做汤料并具有药用功效。下图为普拉兰岛及库瑞岛位置示意图。
(1)海椰树浑身是宝,用途广泛,但在其他地区难以推广种植,请说明原因。
(2)分析当地海椰子加工业不发达的原因。
(3)有人建议在普拉兰岛及库瑞岛扩种海椰树,试说明提出此主张的理由。
解析:(1)影响作物种植的因素包括自然因素和社会经济因素。根据材料信息可知,海椰树的种植条件苛刻、原生地的政府保护、海椰树生长和结果周期过长、经济见效慢等,导致海椰树很难引种到其他地区。(2)海椰子加工业属于以农产品为原料的加工工业,应接近原料产地布局。由材料“一般海椰树生长25年后才会结果,其果实海椰子约8年才能成熟”可知海椰子成熟周期长,加工原料不足;由“只有普拉兰岛的五月谷还有4 000多棵海椰树”可知海椰树少;由“已被当地政府划为天然保护地,私人不得擅自采摘、出售、出口海椰子”可知受政府政策保护,限制出口,影响了加工业的发展。(3)从自然条件、经济效益、环境效益等方面分析在普拉兰岛及库瑞岛扩种海椰树的原因。根据材料信息,两岛是海椰树原产地,适宜海椰树生长;大量种植有利于保护当地特有、濒危物种;提高海椰树利用价值,如深加工、发展特色旅游业等,促进区域经济发展。
答案:(1)普拉兰岛及库瑞岛自然条件独特,海椰树引种到其他地区成活率低;当地政府严格保护,不允许出口;海椰树生长、结果周期过长,经济效益见效慢。
(2)海椰树少;成熟周期长,原料不足;政府政策保护,限制出口。
(3)两岛是海椰树原产地,生长条件适宜;提高海椰树利用价值(加工业、特色旅游业等),促进区域经济发展。