


2020新课标高考地理二轮讲义:答题模板对策措施类
展开答题模板2 对策措施类
对策措施类试题考场答题“三步法”
第一步,把握设问词确定问题类型。
从设问中找准关键词,结合材料确定要针对的问题类型,常见问题类型有环境问题、自然灾害的防治措施、人口、城市化问题的解决方法,区域生态环境问题的整治措施,区域自然资源综合开发利用及区域经济发展带来的问题的解决措施,区域可持续发展的方向等。
第二步,结合材料,寻求原因进行措施分析。
(1)措施总是针对现象而提出的,因此解答时应该先找出出现该地理现象的自然原因和人为原因,然后针对原因或不足,分析措施。
(2)解题时注意两个方面,一是自然条件一般不易改变,主要从改变人类活动方式上来寻找措施;二是涉及措施是多方面、综合性的,不要太局限,要点应尽量全面。而且要具有针对性、合理性和可操作性,一般应该包括工程措施、技术措施、生物措施、管理措施等。
第三步,简洁、准确、全面分析。
紧扣问题,把握关键词,做到简洁准确,而且要具有针对性、合理性和可操作性。
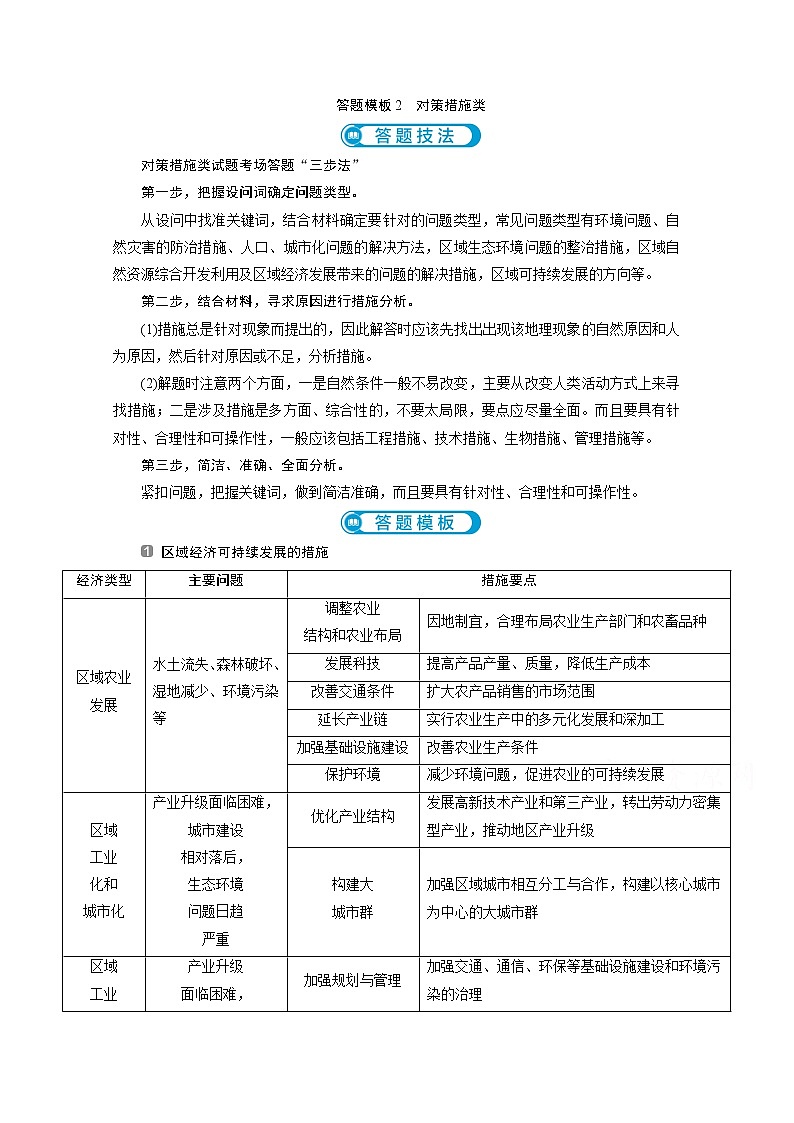
区域经济可持续发展的措施
经济类型 | 主要问题 | 措施要点 | |
区域农业发展 | 水土流失、森林破坏、湿地减少、环境污染等 | 调整农业 结构和农业布局 | 因地制宜,合理布局农业生产部门和农畜品种 |
发展科技 | 提高产品产量、质量,降低生产成本 | ||
改善交通条件 | 扩大农产品销售的市场范围 | ||
延长产业链 | 实行农业生产中的多元化发展和深加工 | ||
加强基础设施建设 | 改善农业生产条件 | ||
保护环境 | 减少环境问题,促进农业的可持续发展 | ||
区域 工业 化和 城市化 | 产业升级面临困难, 城市建设 相对落后, 生态环境 问题日趋 严重 | 优化产业结构 | 发展高新技术产业和第三产业,转出劳动力密集型产业,推动地区产业升级 |
构建大 城市群 | 加强区域城市相互分工与合作,构建以核心城市为中心的大城市群 | ||
区域 工业 化和 城市 化 | 产业升级 面临困难, 城市建设 相对落后, 生态环境 问题日趋 严重 | 加强规划与管理 | 加强交通、通信、环保等基础设施建设和环境污染的治理 |
区域生态环境问题的治理措施
分析要素 | 答题要点 | |
水 土 流 失 | 调整农业结构 | 调整土地利用结构,因地制宜,促进农林牧综合发展,扩大林、草种植面积,植树造林,修建梯田 |
小流域综合治理 | 利用生物措施、工程措施和农业技术措施对小流域进行综合治理 | |
解决能源问题 | 结合当地自然环境特征,充分利用水能、风能、太阳能和沼气等,解决当地能源问题 | |
法律 | 建立健全相关法律、法规,提高人们防治水土流失的意识 | |
土 地 荒 漠 化 | 调整农业结构 | 调整农、林、牧用地之间的关系,尽量做到宜林则林、宜牧则牧 |
构建防护林体系 | 利用生物措施和工程措施构建防护林体系 | |
草场保护 | 退耕还草还牧,实行定期打草、划区轮牧;建设人工草场;生态移民 | |
能源问题 | 从开源和节流两方面解决牧区的能源问题 | |
水资源 | 合理利用水资源,调节上、中、下游用水关系 | |
人口 | 控制人口数量,提高人口素质 | |
法律 | 建立健全相关法律、法规,提高人们防治土地荒漠化的意识 | |
土地盐碱化 | 引淡淋盐;井灌井排;秸秆覆盖;营造防护林;间作套种等 | |
外流湖泊面积缩小 | 中上游植树造林;退耕还湖;合理利用水资源 |
资源危机的应对措施
资源危机 | 应对措施 |
淡水资源危机 | ①开源:修建水库;跨流域调水;合理开发地下水;海水淡化;人工降雨;等等 ②节流:节约用水;发展节水农业;提高工业用水重复利用率;提高人们的节水意识;提高水价;预防、治理水污染;等等 |
能源危机 | ①拓展石油供应渠道;②保障石油运输安全;③加大石油勘探开发力度;④建立石油储备基地;⑤加快西电东送、西气东输工程建设;⑥稳妥发展核电;⑦因地制宜开发利用沼气、太阳能、水能、风能、潮汐能,使用乙醇汽油等;⑧加大技术革新力度,提高能源的利用率;⑨加强宣传,增强公民节约能源的意识;⑩实现产业升级,适当限制耗能大的工业 |
[特别提醒] 综合性治理措施
措施类型 | 具体做法 |
工程措施 | 农业:平整土地;修筑梯田;引水灌溉;兴修水利设施;打坝淤地;等等 防洪:修建水库;建设分洪、蓄洪工程;加固堤坝;裁弯取直,开挖入海新河;等等 |
生物措施 | 植树种草;退耕还林、还草;封山育林、育草;建立自然保护区;人工繁殖珍稀动植物;等等 |
技术措施 | 农业:培育优良品种;科学施肥;温室栽培;轮作套种;喷灌滴灌;地膜覆盖;等等 |
政策措施 | 开发性移民;投入资金、劳动力;加大政府扶持力度;等等 |
(2017·高考全国卷Ⅱ)阅读图文资料,回答下列问题。
山西省焦煤资源丰富,其灰分和硫分含量较低,所生产的冶金焦供应全国并出口。据调查,1998年山西省有1 800余家小焦化企业。随着国家相关政策和法规的实施,山西省逐步关停这些小焦化企业,至2014年已形成4个千万吨级焦化园区和14个500万吨级焦化园区,极大地改变了该产业污染严重的状况。下图示意1994年和2014年山西省焦化厂布局的变化。
推测山西省建立大型焦化产业园区后,在生产过程和运输过程中,对减少环境污染可采取的措施。
1.读图文材料,回答下列问题。
H河流域地处我国农牧交错带,属于半干旱气候,年降水量在350~450 mm之间,灌溉农业较为发达。下图为H河流域区域简图和1981-2005年H河断流天数曲线图。
(1)简述H河断流的原因。
(2)运用地理环境整体性的原理,分析H河断流对下游自然环境的影响。
(3)结合所学知识,提出解决H河断流的对策。
解析:(1)断流的原因可从自然和人为两个角度进行分析。H河流域地处我国农牧交错带,属于半干旱气候,年降水量为350~450 mm,河流水量较小。河流断流,可能是因为气候变化导致降水减少,河水补给水源减少,河流径流量减小。河流上游水库蓄水过多,沿岸地区工农业生产用水增加,也是河流径流减少,甚至断流的原因。(2)从地理环境整体性角度看,H河断流,可能导致下游地区气候变干;下游地区的地表水资源不足,导致草场退化、林木矮化,许多湿生植物被耐旱植物代替;H河断流导致降水少,蒸发旺盛,可能加剧土地沙化、盐碱化;导致生态环境恶化,生物多样性减少。(3)解决H河断流的对策,主要可从合理调度水资源,开源、节流等方面分析。
答案:(1)气候变化导致降水减少;上游水库蓄水过多;沿岸地区工农业生产用水增加。
(2)降水减少,气候变干;地表水资源不足,导致草场退化、林木矮化,许多湿生植物被耐旱植物代替;加剧土地沙化、盐碱化;生态环境恶化,生物多样性减少。
(3)合理调度水资源,强化全流域管理;调整产业结构,提高用水效率;涵养水源;开辟新水源,提高水资源的再生能力。
2.读图文材料,回答下列问题。
加利福尼亚湾石首鱼是墨西哥加利福尼亚湾特有的一种鱼,加利福尼亚湾石首鱼6~7年成熟并开始繁殖,一年产卵一次,为世界濒危物种。用加利福尼亚湾石首鱼制作的鱼胶被称为黄花胶,是花胶中的高级品类,售价高昂。加利福尼亚湾石首鱼的幼鱼在科罗拉多河河口三角洲生活,成鱼则会在水位较深的加利福尼亚湾栖息。每年春季,成鱼会聚集在科罗拉多河河口三角洲,这里的咸淡水交汇区域是它们的唯一产卵场所。20世纪初,美国分流科罗拉多河造成入海淡水大幅减少。
(1)说明美国分流科罗拉多河对加利福尼亚湾石首鱼生存环境的影响。
(2)分析加利福尼亚湾石首鱼成为世界濒危物种的原因。
(3)简述墨西哥政府为保护加利福尼亚湾石首鱼可以采取的措施。
解析:(1)主要是分析美国分流科罗拉多河对加利福尼亚湾海水盐度、水质等的影响,进而分析其对加利福尼亚湾石首鱼生存和繁殖的危害。(2)加利福尼亚湾石首鱼成为世界濒危物种的原因可从加利福尼亚湾石首鱼的价值、生存环境的变化、繁殖速度等角度作答。(3)墨西哥政府为保护加利福尼亚湾石首鱼可以采取的措施,可从行政、法律、工程、宣传等角度作答,同时还要考虑美国对科罗拉多河的分流,注意加强国际合作。
答案:(1)汇入加利福尼亚湾的淡水减少,科罗拉多河河口三角洲地区海水盐度升高,幼鱼生存环境恶化;汇入加利福尼亚湾的淡水减少,海水净化能力减弱,海水污染加重,不利于幼鱼生长。
(2)加利福尼亚湾石首鱼成熟晚,繁殖周期长;用加利福尼亚湾石首鱼制作的花胶,售价高昂,市场需求广,加利福尼亚湾石首鱼捕捞量大;美国分流科罗拉多河,导致幼鱼生存环境变差。
(3)加强与美国合作,确保科罗拉多河能够汇入充足的淡水;加强巡查,大力打击违规捕捞行为;加强对水污染的治理,改善加利福尼亚湾的海水水质;加强宣传,提高民众的保护意识。