


2020届《创新设计》高考地理二轮复习:技法三 对策措施类 试卷
展开技法三 对策措施类
命题人话命题特点 | 阅卷人说失分盲区 | |
考查方式 | 试题常以区域重大工程建设、生态环境建设等为命题材料背景,考查分析、论证地理问题的能力。 | 1.前因后果无关联,回答问题不是针对原因。 2.机械利用答题模板,答案不贴题。 3.地理术语运用不恰当,回答缺少条理性。 |
设问形式 | 措施类试题的设问中常见设问词有“简述……措施”“说出……治理方法”“提出……建议”“确定……发展方向”“从……角度提出对策”等。 | |
难度分值 | 难度中等,分值6~10分。 |
典题示例
【典例3】 [2017·全国卷Ⅱ,36(4),6分]阅读图文材料,完成下列要求。
山西省焦煤资源丰富,其灰分和硫分含量较低,所生产的冶金焦供应全国并出口,据调查,1998年山西省有1 800余家小焦化企业。随着国家相关政策和法规的实施,山西省逐步关停这些小焦化企业,至2014年已形成4个千万吨级焦化园区和14个500万吨级焦化园区,极大地改变了该产业污染严重的状况。下图示意1994年和2014年山西省焦化厂布局的变化。
推测山西省建立大型焦化产业园区后,在生产过程和运输过程中,对减少环境污染可采取的措施。(6分)
【阅卷抽样】
【阅卷点评】
针对生产过程和运输过程,该答案分别回答,整体效果很好;但在分析生产过程中忽视了前提“山西省建立大型焦化产业园区后”,答出了使用清洁能源,显然不合题意,可得4分。
答案 生产过程:(由于规模大,实力强,)可以采用清洁技术和设备(减少能耗,提高资源利用率);可以采用控制排放或回收再利用等技术和设备,(减少废弃物排放量,降低废弃物对环境的危害)。
运输过程:(由于生产集中,)可以修建铁路专用线,采用封闭运输。
对策措施“三步”精准回答问题技巧
第一步,把握设问词确定问题类型
从设问中找准设问词,结合材料确定要针对的问题类型,常见问题类型有环境问题、自然灾害的防治措施,人口、城市化问题的解决方法,区域生态环境问题的整治措施,区域自然资源综合开发利用及区域经济发展带来的问题的解决措施,区域可持续发展的方向等。
第二步,结合材料,寻求原因进行措施分析
(1)措施总是针对现象而提出的,因此解答时应该先找出造成地理现象的自然和人为原因,然后针对原因或不足,分析措施。
(2)解题时注意两个方面:一是自然条件一般不易改变,主要应从改变人类活动方式上来寻找措施;二是所提措施是多方面、综合性的,不要太局限,要点应尽量全面。
第三步,简洁、准确、全面分析
紧扣问题,把握关键词,做到简洁、准确,而且要具有针对性、合理性和可操作性。
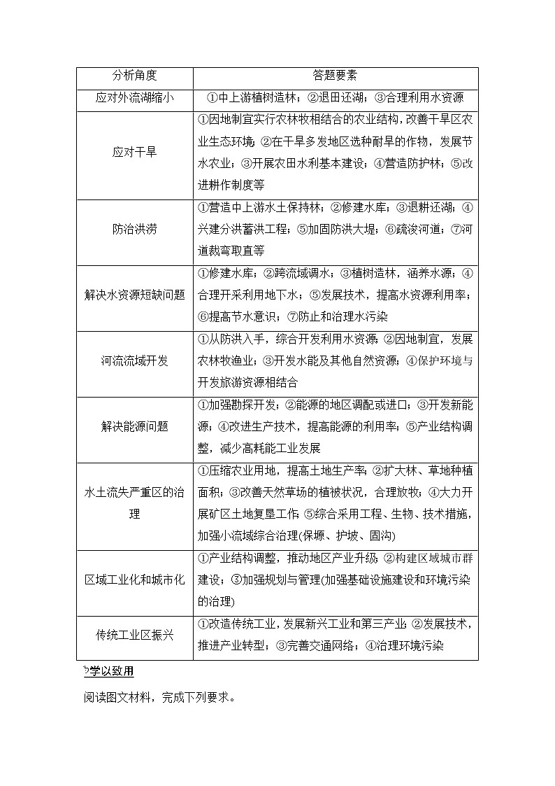
分析角度 | 答题要素 |
应对外流湖缩小 | ①中上游植树造林;②退田还湖;③合理利用水资源 |
应对干旱 | ①因地制宜实行农林牧相结合的农业结构,改善干旱区农业生态环境;②在干旱多发地区选种耐旱的作物,发展节水农业;③开展农田水利基本建设;④营造防护林;⑤改进耕作制度等 |
防治洪涝 | ①营造中上游水土保持林;②修建水库;③退耕还湖;④兴建分洪蓄洪工程;⑤加固防洪大堤;⑥疏浚河道;⑦河道裁弯取直等 |
解决水资源短缺问题 | ①修建水库;②跨流域调水;③植树造林,涵养水源;④合理开采利用地下水;⑤发展技术,提高水资源利用率;⑥提高节水意识;⑦防止和治理水污染 |
河流流域开发 | ①从防洪入手,综合开发利用水资源;②因地制宜,发展农林牧渔业;③开发水能及其他自然资源;④保护环境与开发旅游资源相结合 |
解决能源问题 | ①加强勘探开发;②能源的地区调配或进口;③开发新能源;④改进生产技术,提高能源的利用率;⑤产业结构调整,减少高耗能工业发展 |
水土流失严重区的治理 | ①压缩农业用地,提高土地生产率;②扩大林、草地种植面积;③改善天然草场的植被状况,合理放牧;④大力开展矿区土地复垦工作;⑤综合采用工程、生物、技术措施,加强小流域综合治理(保塬、护坡、固沟) |
区域工业化和城市化 | ①产业结构调整,推动地区产业升级;②构建区域城市群建设;③加强规划与管理(加强基础设施建设和环境污染的治理) |
传统工业区振兴 | ①改造传统工业,发展新兴工业和第三产业;②发展技术,推进产业转型;③完善交通网络;④治理环境污染 |
学以致用
阅读图文材料,完成下列要求。
沙蚕生活在沿海淤泥质海滩,它不仅是鱼虾喂食的饵料生物,还是深海垂钓的优质活体天然饵料,国际市场价格较高,很受日本及欧洲钓鱼市场的认可。位于雷州半岛东南部的硇洲岛(下图),距离湛江市约40千米。与湛江市沿海的淤泥质海滩不同的是,硇洲岛更多的是基岩海岸,周围海域海水更洁净。近几年,硇洲岛人工养殖的沙蚕发展迅速,已批量出口到日本、欧洲市场。为了保证沙蚕出口质量,沙蚕需低温快速运输,6~9月是硇洲岛沙蚕出口的旺季。2014年夏天受威力强大的“威马逊”台风以及后续的高温天气的影响,让养殖户遭受了巨大损失。
(1)简述硇洲岛发展沙蚕养殖业的有利区位条件。
(2)为推动硇洲岛沙蚕养殖业的进一步发展,需采取哪些措施?
解析 第(1)题,结合材料信息,发展沙蚕养殖业的有利区位条件可从热量、水质、市场等方面回答。第(2)题,可从改善基础设施、提高经济效益、保证产品质量等方面采取措施。
答案 (1)地处热带浅海环境,热量丰富,沙蚕生长繁殖快;海水洁净,水质好;国际市场价格高,养殖的积极性高;国际市场需求量大。
(2)加强交通建设,改善交通条件;开展捕捉、垂钓等体验旅游,提高经济效益,扩大知名度;防止海水污染,保证沙蚕养殖质量。
综合题技法专练三 对策措施类
1.(2019·重庆三诊)下图为呼伦贝尔市及附近区域略图,根据图文材料,完成下列要求。(12分)
材料一 白灾是草原被深度超过15 cm的积雪覆盖,使放牧无法进行的一种灾害。熟悉自然灾害的应对方法和措施,有助于减轻灾害的破坏和损失。
材料二 1996年,新右旗的呼伦诺尔嘎查(嘎查即行政村)草场承包到户,由于利用不合理,牛羊超载,草场退化严重。一些承包户经营不善陷入贫困境地,为摆脱传统畜牧业经营方式,当地牧民在农业专家支持下,于2009年筹建了畜牧业专业合作社,组成畜牧、打草、旅游和市场销售四支专业经营队伍。牧场实行四季轮牧,打草队为冬季舍养准备草料,旅游经营小组运作家庭旅游等项目,市场销售小组注册了品牌商标,提高了产品的知名度和市场竞争力,取得了良好效益。
(1)根据材料一简述减轻白灾危害应采取的措施。(6分)
(2)草原过度放牧又叫草原超载,其结果表现为优良牧草小型化、有毒植物相对增多的特点。从生态系统食物链传递角度对这一现象做出解释,并提出合理利用草场的建议。(6分)
答案 (1)措施:贮草抗灾(或合理确定越冬牲畜头数);提高雪灾监测、预测能力;做好灾前、灾中、灾后重建服务;完善应急指挥和快速救援机制;建立完善的减灾系统工程。
(2)解释:在一定自然条件下,单位面积草场只能维持一定数量牲畜需要,牲畜数量过多,过度啃食,使牧草来不及生长,草丛变得越来越矮;牲畜爱采食的牧草受害最严重,牲畜不喜采食或有毒的植物得以保存。
建议:确定合理的载畜量,草场实行轮牧,使草原得以自然修复(恢复)。
2.阅读图文材料,回答下列问题。(12分)
察尔汗盐湖位于柴达木盆地南部,盐湖上分布着坚硬的盐盖,青藏铁路和青藏公路直接修建于盐盖之上。因受盐岩矿化度和地表水的影响,局部结构疏松,溶隙和溶洞发育。察尔汗盐湖蕴藏有丰富的氯化钠、氯化钾、氯化镁等无机盐,为中国矿业基地之一。20世纪50年代,国家在察尔汗盐湖附近建设了钾肥生产基地,填补了中国钾肥生产的空白。而今盐湖周边小型钾肥厂数量不断增多,但产品单一粗放,加之老卤排放、生活垃圾失控等使周边资源环境受到严重破坏。下图为察尔汗盐湖位置图。
(1)针对盐路可能出现的问题,说明建设时可采取的保护措施。(6分)
(2)对察尔汗盐湖地区的可持续发展提出合理的建议。(6分)
答案 (1)填塞封堵溶洞,替换薄层岩盐;路基采用防水、防腐蚀、抗拉、寿命长的材料;修建盐田防洪坝,防止洪水泛滥,侵蚀路基;修建拦水坝和排水沟;减少工业废水排放量。
(2)加大科技投入,不断改进生产技术;实现资源的综合开发利用,延长产业链,提高产品的附加值,变资源优势为经济优势;积极发展交通通信等基础设施建设;发展循环经济和清洁生产,降低资源消耗和环境污染;积极开发旅游业。
3.(2019·江西重点中学联考)阅读图文资料,完成下题。(8分)
材料 随着中国经济的快速发展,咖啡市场兴起,近年来,云南省普洱市政府积极引导农户扩大咖啡树种植面积,部分农户甚至将茶园改为咖啡树种植园。普洱现已成为全国最大的咖啡树种植地区和咖啡加工区。下图示意普洱市的位置。
请为普洱市咖啡产业的进一步发展提出建议。
解析 普洱市咖啡产业的进一步发展的建议主要从宣传、产业链、品种、管理、品质等方面分析。
答案 加大宣传,提升品牌影响力(努力开拓市场);发展咖啡深加工、精加工,延长产业链条,提高产品的附加值;加大科技投入,改良咖啡品种;加强咖啡树的科学种植和管理,进一步提高咖啡品质;发展生态农业(减少农药、化肥的使用)。