


2020届《创新设计》高考地理二轮复习:技法二 成因分析类 试卷
展开技法二 成因分析类
命题人话命题特点 | 阅卷人说失分盲区 | |
考查方式 | 以区域地理环境要素的分布或变化为命题切入点,考查地理环境要素时空分布产生的原因以及某种地理环境要素变化的原因。 | 1.没有提取有效信息,问题回答错误。 2.不能够把握地理要素之间的关系,张冠李戴。 3.问题回答缺乏针对性,地理术语运用不当。 |
设问形式 | 常见设问形式有“分析……分布的原因” “阐释……变化的原因”等。 | |
难度分值 | 难度稍难,分值一般为6~8分。 |
典题示例
【典例2】 [2017·全国卷Ⅰ,36(1)、(3),12分]阅读图文资料,完成下列要求。
剑麻是一种热带经济作物。剑麻纤维韧性强,耐海水腐蚀,是制作船用缆绳、汽车内衬、光缆衬料等的上乘材料。非洲坦桑尼亚曾是世界最重要的剑麻生产国,被称为“剑麻王国”,自1999年,中国某公司在坦桑尼亚的基洛萨(位置见下图)附近投资兴建剑麻农场,并建设配套加工厂、所产剑麻纤维主要销往我国。该农场一期种植1 000多公顷,雇佣当地长期和临时工超过1 000人,预计2020年种植面积达3 000公顷,年产剑麻纤维1万吨。该公司还帮助当地修建学校、卫生所等。
(1)根据剑麻生长的气候条件和用途,说明我国国内剑麻纤维产需矛盾较大的原因。(8分)
(2)说明剑麻收割后需要及时加工的原因。(4分)
【阅卷抽样】
【阅卷点评】
第(1)题,针对我国国内剑麻纤维产需矛盾较大的原因从生产、需求两个角度分析,该答案给出了我国热带地区面积小、产量低,整体分析较好;但忽视了我国热带地区比坦桑尼亚纬度高,市场需求量大没有指出是船舶、汽车制造等工业规模大,可得4分。第(2)题,该答案给出了剑麻极易腐烂变质,影响纤维质量,但忽视了在热带气候条件下,可得2分。
答案 (1)剑麻纤维生产:我国热带地区面积小,用于种植剑麻的土地较少,产量低;我国热带地区纬度较高,气候季节差异大,种植的剑麻质量较差。
剑麻纤维需求:我国船舶、汽车制造等工业等规模大,对剑麻纤维需求量大。
(2)在热带条件下,收割的剑麻极易腐烂、变质,影响纤维质量。
原因分析答题“三步法”
第一步,明确设问形式及分析主体
确定针对地理现象的主要设问词,是“简析”“解释”“分析”还是“阐释”等,并要确定针对何种地理现象进行分析。
第二步,结合图文信息确立正确的分析思路
(1)要清楚主要地理现象的组成要素,并理解“地理要素”与相关“地理现象”之间“因”与“果”的联系。
(2)明确分析的主要内容:地理原因包括自然原因和人为原因两个方面。自然原因一般从自然环境要素间的相互影响、相互制约的关系上分析;人为原因一般从人类活动对地理环境产生影响上入手分析。
第三步,简洁、准确巧作答
解答时注意因果联系,要语言简练、层次性强,把握关键词,要避免因果倒置。
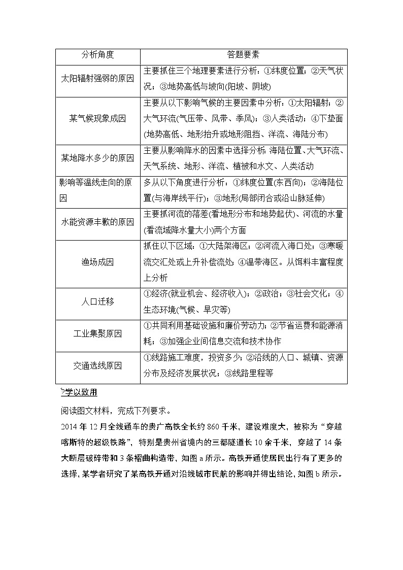
分析角度 | 答题要素 |
太阳辐射强弱的原因 | 主要抓住三个地理要素进行分析:①纬度位置;②天气状况;③地势高低与坡向(阳坡、阴坡) |
某气候现象成因 | 主要从以下影响气候的主要因素中分析:①太阳辐射;②大气环流(气压带、风带、季风);③人类活动;④下垫面(地势高低、地形抬升或地形阻挡、洋流、海陆分布) |
某地降水多少的原因 | 主要从影响降水的因素中选择分析:海陆位置、大气环流、天气系统、地形、洋流、植被和水文、人类活动 |
影响等温线走向的原因 | 多从以下角度进行分析:①纬度位置(东西向);②海陆位置(与海岸线平行);③地形(局部闭合或沿山脉延伸) |
水能资源丰歉的原因 | 主要抓河流的落差(看地形分布和地势起伏)、河流的水量(看流域降水量大小)两个方面 |
渔场成因 | 抓住以下区域:①大陆架海区;②河流入海口处;③寒暖流交汇处或上升补偿流处;④温带海区。从饵料丰富程度上分析 |
人口迁移 | ①经济(就业机会、经济收入);②政治;③社会文化;④生态环境(气候、旱灾等) |
工业集聚原因 | ①共同利用基础设施和廉价劳动力;②节省运费和能源消耗;③加强企业间信息交流和技术协作 |
交通选线原因 | ①线路施工难度,投资多少;②沿线的人口、城镇、资源分布及经济发展状况;③线路里程等 |
学以致用
阅读图文材料,完成下列要求。
2014年12月全线通车的贵广高铁全长约860千米,建设难度大,被称为“穿越喀斯特的超级铁路”,特别是贵州省境内的三都隧道长10余千米,穿越了14条大断层破碎带和3条褶曲构造带,如图a所示。高铁开通使居民出行有了更多的选择,某学者研究了某高铁开通对沿线城市民航的影响并得出结论,如图b所示。
(1)指出贵广高铁东端所在区域地形的特点及成因。
(2)分析三都隧道施工难度大的自然原因。
(3)据该学者的研究结论,指出贵广高铁开通对桂林民航和广州民航的影响程度有何不同,并分析产生不同影响的原因。
解析 第(1)题,贵广高铁东端所在区域位于珠江入海口地区,属于珠江冲积形成的三角洲平原,地势低平。第(2)题,应主要从三都隧道所在地区的地质构造条件、喀斯特地貌特点、气候条件等方面分析。第(3)题,贵广高铁开通对桂林民航和广州民航影响程度的差异可从图b中分析得出。原因应主要从桂林和广州在贵广高铁中的位置以及两城市的辐射带动能力方面分析。
答案 (1)特点:地处珠江三角洲,地势低平。
成因:位于珠江入海口,河流冲积而成。
(2)地质条件复杂,断层、褶曲构造多,岩层破碎;位于喀斯特地区,地表崎岖,地下溶洞、暗河、裂隙发育;位于亚热带季风气候区,年降水量较大,地下水补给来源丰富;地表水下渗强,地下径流丰富,施工过程中易产生塌方、涌水、涌泥等灾害。
(3)不同影响:高铁开通对桂林民航的影响较大(航空旅客数量减少的比例较大);对广州民航的影响较小(航空旅客数量减少的比例较小)。
原因:桂林位于高铁线路中段,与研究中的徐州、济宁位置相似,与民航相比,在沿线城市与桂林之间乘坐高铁的费用更低、更便捷。广州处于高铁线路端点位置,与研究中的北京、上海位置相似,为全国中心城市之一,辐射能力强,民航受高铁开通影响的程度较小。
综合题技法专练二 成因分析类
1.阅读图文材料,完成下列问题。(14分)
2018年上半年,新疆清洁能源风力发电和光伏发电得到有效使用。截至2018年6月底,全疆风电装机容量达到1 835.4万千瓦,占装机总容量的22.9%,装机规模仅次于内蒙古位居全国第二位。位于乌鲁木齐和吐鲁番之间的达坂城,是目前新疆九大风区中开发建设条件最好的地区。下图为新疆地形简图。
(1)据图说明达坂城风力资源丰富的原因。(6分)
(2)简述新疆大力发展风电的原因。(8分)
解析 第(1)题,风能资源丰富与距离风源地近、地形影响有关。达坂城地处西北内陆,距离冬季风风源地近,受冬季风影响大;地处盆地边缘,盆地内外温差大,风力强;处于山口位置,狭管效应明显,加剧风力。第(2)题,新疆大力发展风电的原因主要从风能资源、风能特点及对经济发展带动等方面分析。
答案 (1)达坂城地处西北内陆,受冬季风影响大(或距离冬季风风源地近);地处盆地边缘,盆地内外温差大;处于山口位置,狭管效应明显。
(2)新疆全年多大风天气,风能资源十分丰富;风能是可再生清洁能源,对环境影响小;我国对能源的需求量大;新疆能源多样化发展的需要;有利于将资源优势转化成经济优势,拉动经济发展;有利于带动相关产业发展,增加就业等。(任答4点)
2.阅读图文材料,完成下列要求。(22分)
多肉植物通常生活在气温偏高,降水量少且有明显干湿季交替的地方,有少量雾气和露水也可满足其生存需要。多肉植物叶小、肉厚,非洲西南部的纳马夸兰地区夏季多雾、冬雨较多,使多肉植物疯狂繁殖,其多肉植物出口量已位居世界前列。纳马夸兰沙漠有着5 000万年的历史,国际生态保护组织认可纳马夸兰沙漠是地球上唯一的生物多样化干旱区,区域内有3 500多种多肉植物,占全球多肉植物种类的10%,其中1 000多种是这里独有的。下图为纳马夸兰周边区域和纳马夸兰气候资料图。
(1)分析纳马夸兰南部地区适合多肉植物生存的气候条件。(8分)
(2)从生物进化和人类活动角度说明纳马夸兰沙漠多肉植物种类众多的原因。(6分)
(3)分析纳马夸兰多肉植物出口量位居世界前列的原因。(8分)
解析 第(1)题,要根据多肉植物生存的习性,结合图示材料分析回答。第(2)题,要从生物进化和人类活动两个角度分析,要抓住沙漠形成的时间、气候特点以及人类活动特点等方面分析回答。第(3)题,原因要从自然原因和社会经济原因两个方面分析,再结合具体情况,从纳马夸兰的气候、种植面积、多肉植物的种类、市场、劳动力、交通和冷藏保鲜技术等方面具体分析回答。
答案 (1)该地纬度较低,且受副热带高气压带控制,气温高,年降水量少;受西风影响,冬雨明显,降水的季节差异大;多晴天,昼夜温差大,露水多;受寒流影响,多雾。
(2)沙漠形成早,生物进化时间长;沙漠气候恶劣,人口稀少,受人类活动影响小。
(3)气候适宜、种植面积大,产量高;多肉植物多、种类独特,国际市场广阔;当地劳动力丰富廉价,生产成本低;位于沿海地区,海洋运输便利;农产品保鲜和冷藏技术的发展,为大量远距离出口提供条件。
3.阅读图文材料,完成下列要求。(18分)
嘉南平原位于台湾岛西部浊水溪以南,由浊水溪、曾文溪等河流冲积而成,是台湾岛面积最大的平原。嘉南平原早期许多地方是对天气依赖程度很高的“看天田”,直到嘉南大圳(圳,灌溉用的水渠)完工后,遂有“谷仓”之美称。嘉南大圳以乌山头水库(位于曾文溪支流官田溪上游狭小谷地,水源通过隧道引自曾文溪上游)和浊水溪为主要水源,经由供水渠,对农田进行灌溉,灌溉过的水,再经排水渠注入海洋。嘉南大圳虽然是台湾岛上最大的水利工程,但是灌溉用水供应有限,当地形成了相应的作物布局,把水稻、甘蔗和杂粮组合在一个灌溉区内,每种作物种植面积各占三分之一,将这三种农作物进行轮换种植,形成了三年轮作制。下图示意嘉南平原位置。
(1)说明嘉南大圳修建后对嘉南平原农业生产条件的改善作用。(6分)
(2)说明嘉南大圳灌溉用水供应有限的原因。(6分)
(3)简析嘉南平原灌溉区内同时种植水稻、甘蔗和杂粮,并进行轮作的原因。(6分)
解析 第(1)题,由材料可知,圳是灌溉用的水渠,嘉南大圳对嘉南平原农业生产条件的改善作用可从灌溉、排水、改良土壤三个方面来回答。第(2)题,嘉南大圳灌溉用水供应有限的原因是嘉南大圳的灌溉用水主要来自乌山头水库和浊水溪,乌山头水库位于曾文溪支流上游,集水区域较小,曾文溪上游供水有限,水量不足;水库面积狭小,蓄水量有限。浊水溪径流量季节变化大,枯水期流量小,不能提供足够的灌溉用水。第(3)题,由材料可知,同时种植可解决灌溉水源不足问题,因为水稻、甘蔗和杂粮的需水量和所需要灌溉的时间各不相同;另外轮作能合理利用土壤养分,保持土壤肥力,减轻病虫害,提高农业生产效率。
答案 (1)供水渠能够提供灌溉用水,扩大灌溉面积,防御旱灾;排水渠利于洪水的排泄,减轻洪涝灾害;排水渠将沿海平原土壤中盐分排入海洋,改良土质,增加耕地面积。
(2)(嘉南大圳的灌溉用水主要来自乌山头水库和浊水溪)乌山头水库位于曾文溪支流上游,集水区域较小,曾文溪上游供水有限,水量不足;水库面积狭小,蓄水量有限;浊水溪径流量季节变化大,枯水期流量小,不能提供足够的灌溉用水。
(3)水稻、甘蔗和杂粮的需水量和所需灌溉的时间各不同,同时种植可以避免因集中灌溉导致水源不足问题;水稻、甘蔗和杂粮轮作能合理利用土壤养分,保持土壤肥力,减轻病虫害,提高农业生产效率。