


2020江苏高考地理二轮讲义:命题主题六 农业区位理论
展开命题主题六 农业区位理论
高频考点总揽 | 高考命题切入点 |
农业区位因素 | 农业区位因素和区位选择 |
农业生产条件评价 | |
区域农业发展 | 区域农业发展条件分析 |
区域农业可持续发展措施 |
农业区位因素和区位选择
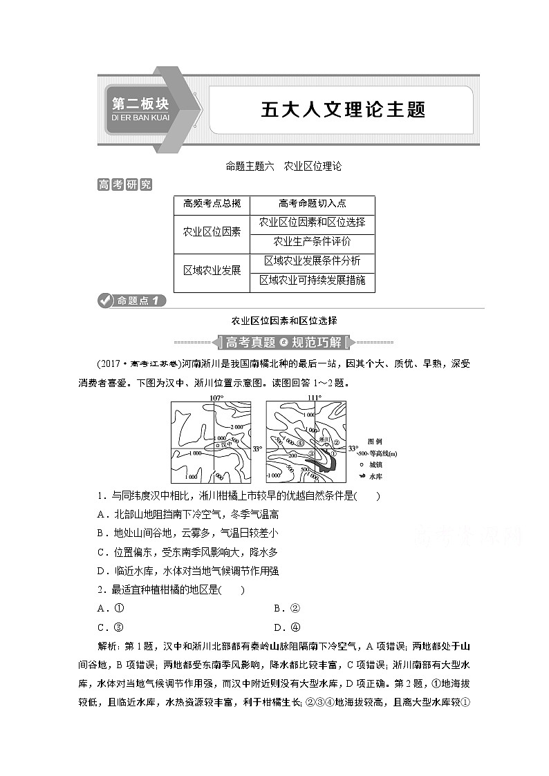
(2017·高考江苏卷)河南淅川是我国南橘北种的最后一站,因其个大、质优、早熟,深受消费者喜爱。下图为汉中、淅川位置示意图。读图回答1~2题。
1.与同纬度汉中相比,淅川柑橘上市较早的优越自然条件是( )
A.北部山地阻挡南下冷空气,冬季气温高
B.地处山间谷地,云雾多,气温日较差小
C.位置偏东,受东南季风影响大,降水多
D.临近水库,水体对当地气候调节作用强
2.最适宜种植柑橘的地区是( )
A.① B.②
C.③ D.④
解析:第1题,汉中和淅川北部都有秦岭山脉阻隔南下冷空气,A项错误;两地都处于山间谷地,B项错误;两地都受东南季风影响,降水都比较丰富,C项错误;淅川南部有大型水库,水体对当地气候调节作用强,而汉中附近则没有大型水库,D项正确。第2题,①地海拔较低,且临近水库,水热资源较丰富,利于柑橘生长;②③④地海拔较高,且离大型水库较①地远,水热条件较差。
答案:1.D 2.A
掌握进行农业区位合理选择的方法
一般来说,自然因素中的气候和地形,人文因素中的市场和交通,往往成为农业区位选择的主要因素。
(1)从宏观角度对大范围地区进行区位分析和选择
首先根据经纬度位置及其他信息确定各地的气候特征;根据等高线等信息分析各地的地形特征;结合各种作物的生长习性进行区位选择。具体分析如下:
(2)从微观角度对小范围地区进行区位分析和选择
在进行局部地区农业区位选择时,应主要考虑以下几个方面:
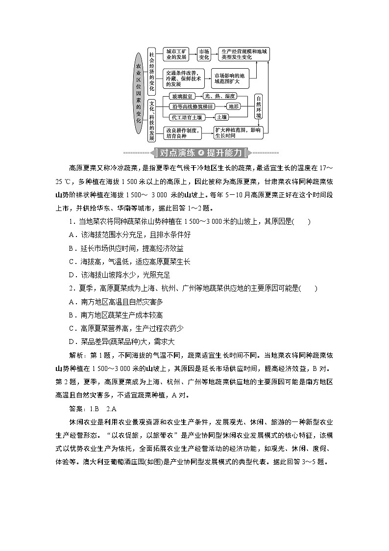
区位因素的发展变化对农业生产的影响
社会经济、文化、科技等条件在不断发展变化,其主要通过对地形、光热、土壤的改造或对市场、交通等因素的影响,间接影响农业的发展。具体分析如下图所示:
高原夏菜又称冷凉蔬菜,是指夏季在气候干冷地区生长的蔬菜,最适宜生长的温度在17~25 ℃,多种植在海拔1 500米以上的高原上,因此被称为高原夏菜,甘肃菜农将同种蔬菜依山势阶梯状种植在海拔1 500~ 3 000 米的山坡上。每年5-10月高原夏菜正好在这个时间段上市,并供给华东、华南等城市,据此回答1~2题。
1.当地菜农将同种蔬菜依山势种植在1 500~3 000米的山坡上,其原因是( )
A.该海拔范围水分充足,且排水条件好
B.延长市场供应时间,提高经济效益
C.海拔高,气温低,适应高原夏菜生长
D.该海拔山坡降水少,光照充足
2.夏季,高原夏菜成为上海、杭州、广州等地蔬菜供应地的主要原因可能是( )
A.南方地区高温且自然灾害多
B.南方地区蔬菜生产成本较高
C.高原夏菜营养高,生产过程农药少
D.菜品差异(蔬菜品种)大,需求大
解析:第1题,不同海拔的气温不同,蔬菜适宜生长时间不同。当地菜农将同种蔬菜依山势种植在1 500~3 000米的山坡上,其原因是延长市场供应时间,提高经济效益,B对。第2题,夏季,高原夏菜成为上海、杭州、广州等地蔬菜供应地的主要原因可能是南方地区高温且自然灾害多,不适宜蔬菜种植,A对。
答案:1.B 2.A
休闲农业是利用农业景观资源和农业生产条件,发展观光、休闲、旅游的一种新型农业生产经营形态。“以农促旅,以旅带农”是产业协同型休闲农业发展模式的核心特征,该模式以优势农业生产为依托,全面拓展农业生产经营活动的经济功能,如观光、休闲、度假、体验等。澳大利亚葡萄酒庄园(如图)是产业协同型发展模式的典型代表。据此回答3~5题。
3.澳大利亚西南部种植葡萄的限制性自然条件是( )
A.昼夜温差大
B.雨热不同期
C.土壤贫瘠
D.劳动力成本高
4.发展休闲农业( )
A.会使农业产品附加值降低
B.可将第一、二产业有机连接
C.有利于人与自然和谐发展
D.会使农村产生大量剩余劳动力
5.我国最适合发展休闲农业的地区是( )
A.新疆 B.西藏
C.黑龙江 D.广东
解析:第3题,澳大利亚西南部是地中海气候,昼夜温差大,有利于葡萄糖分的积累;葡萄的主要生长期在夏季,此时该地光热充足,但受副热带高气压带控制,降水少。选B。第4题,发展休闲农业是将传统农业从第一产业延伸到第三产业,可将第一、三产业有机连接,B错;休闲农业突破传统农业掠夺式的生产模式,实现生态效益、经济效益、社会效益的统一,有利于人与自然和谐发展,使农业产品附加值提高,A错、C对;休闲农业是劳动密集型产业,不仅需要生产、管理人员,而且还需要从事住宿、餐饮、交通等服务的人员,为农村剩余劳动力转移和增加农民收入创造了条件,D错。选C。第5题,新疆、西藏、黑龙江虽然有农业景观资源,但是距离旅游主要客源市场(东部沿海地区)较远。广东地处珠三角地区,人口众多,经济发达,市民利用周末或假期时间进行短途旅游的意愿强烈,因此最适合依托桑基鱼塘农业或人工建造采摘园发展休闲农业。选D。
答案:3.B 4.C 5.D
农业生产条件评价
(2017·高考江苏卷)阅读材料,回答下列问题。
材料一 我国粮食供需存在明显的区域差异。图1为2012年中国粮食供需空间分布示意图。
材料二 区域粮食供需状况随着经济社会的发展不断变化。图2为2005-2013年江苏省人口变化与粮食增产关系图。
(1)与全国高余粮区相比,简述高缺粮省市的主要分布区域及其形成原因:_____________
________________________________________________________。
保障高缺粮地区粮食供给的主要措施有___________________________________。
(2)据图,简述江苏省人口变化-粮食增产关系的主要区域差异。
(3)随着生活水平的提高,人们越来越关注粮食的品质。江苏不少农业示范区推广种植有机大米,试分析种植有机大米的有利条件。
解析:(1)从图1中可以直接看出高缺粮省市主要分布在京津地区及长江以南沿海地区,其缺粮原因可以从人均耕地少、农业种植结构的调整等方面分析,解决措施主要有粮食跨区域调配、发展农业科技等。(2)从图2中可以看出苏南和苏北人口变化及粮食增产变化。苏南人口增长快,粮食增产慢;苏北人口负增长,而粮食增产快。(3)江苏农业示范区推广有机大米的有利条件主要从市场、技术、生态环境、政策等方面分析。
答案: (1)长江以南沿海地区;京津地区。人均耕地少;农业种植结构的调整 粮食的跨区域调配;发展农业科技,提高单产
(2)苏南人口增长快,粮食增产慢;苏北人口负增长,粮食增产快。
(3)市场需求大;技术水平高;生态环境好;政策支持。(任答三点)
农业区位条件评价类问题一般有三类。一是回答有利条件或指出区位选择的原因;二是针对特定区域,从有利和不利两个方面辩证地分析其区位条件的特点;三是开放性区位条件评价,如某地区是否可以大力发展某种作物或某种农业地域类型,说出观点并阐述理由。具体答题思路如下。
区位条件 | 区位因素 | 答题用语举例 |
自然条件 | 气候 | 纬度低(高),热量充足(不足);降水多(少);光照充足(不足);昼夜温差大(小);为××气候区,晴天多、光照强(雨热同期或多阴雨天气、光照弱) |
地形 | 地形××,利于(不利于)农耕 | |
水源 | 靠近(远离)河流,水源丰富(缺乏) | |
土壤 | 土壤肥沃(贫瘠) | |
社会经济条件 | 市场 | 靠近(远离)××,市场广阔(狭小) |
交通 | 海陆交通便利(深居内陆,交通不便) | |
劳动力 | 劳动力丰富(不足) | |
科技 | 科技水平高(低);机械化水平高(低) | |
政策 | 政策支持(限制) | |
种植历史 | 种植历史悠久,经验丰富 |
阅读图文材料,回答问题。
挪威是世界上重要的三文鱼养殖地之一,其三文鱼产量长期居世界前列。三文鱼生长在冷水海域,被誉为“冰海之皇”。近些年,挪威由近海养殖走向“深海渔场”养殖。“深海渔场”是包括鱼苗投放系统、鱼苗进食系统、营养均衡系统、生物光调控系统、送氧系统、鱼群实时监控系统、自动捕鱼系统、死鱼收集系统、渔网自清洁系统、水文监测系统等在内的智能系统。
(1)分析近些年三文鱼等深海鱼越来越受欢迎的原因。
(2)简述挪威适合养殖三文鱼的自然条件。
(3)分析挪威发展“深海渔场”养殖的社会经济条件。
(4)评价挪威“深海渔场”养殖相对于近海养殖的优势。
解析:(1)需要从市场需求和产品本身两个方面分析。(2)自然条件需要结合三文鱼的生长习性从水温、饵料、水质、养殖场地等方面分析。水温可结合图中挪威的纬度位置进行分析;饵料可结合洋流、陆地径流等分析;水质可结合海水运动分析;养殖场地可结合北欧的峡湾地形分析。(3)社会经济条件应主要结合经验、技术、市场等方面进行分析。(4)可从养殖区域、水质、产量、对环境的影响等方面分析。
答案:(1)社会经济发展,人们生活水平提高,对水产品的品质要求越来越高;内河及近海污染严重,增加了人们对水产品安全问题的担忧;三文鱼等深海鱼受污染小,肉质鲜美;等等。
(2)挪威纬度高,水温低,但受北大西洋暖流的影响,水温不至于过低,整个海区几乎都适合三文鱼养殖;沿岸入海河流多,且受寒、暖流交汇的影响明显,饵料丰富;海岸线曲折,多峡湾,养殖场地宽广;北大西洋暖流加速海水交换,使海水得到净化,水质好;等等。
(3)养殖经验丰富;科研技术先进;产品市场占有率高;等等。
(4)摆脱近海峡湾等地域限制,可扩展养殖海域;可减少污染物的沉积,减轻近海的环境压力;深海养殖的水质好,可提高鱼类品质;可减少病害的发生,大幅提高养殖产量;“深海渔场”养殖监控和运营管理能力较强;等等。
区域农业可持续发展
(2016·高考江苏卷)图1、图2为我国南方某山区立体农业系统示意图。读图回答1~2题。(双选)
1.关于该山区立体农业系统叙述正确的是( )
A.山上河谷养种鱼,便于捕捞
B.村寨秧田育鱼苗,便于管理
C.山腰梯田种水稻,适宜机械化耕种
D.稻田蓄水养成鱼,可以获得更多饵料
2.该农业生产系统的特点是( )
A.商品率高,受市场影响显著
B.专业化程度高,利于安排农事活动
C.注重资源循环利用,降低生产成本
D.减少农药使用,农产品绿色无污染
解析:第1题,山上河谷养种鱼,不需要捕捞,小鱼可以顺着河流到水稻地放养;村寨秧田育鱼苗,靠近居民,便于管理;山腰梯田种水稻,面积小,上下梯田坡度大,不利于机械化耕种;稻田蓄水养成鱼,可以获得更多饵料。第2题,从图中材料可以判断此地为水稻种植业。水稻种植业商品率低,受市场影响小,专业化程度低。此图说明这种农业为生态农业,注重资源循环利用,降低生产成本;肥料使用的是粪便无污染,农产品绿色无污染。
答案:1.BD 2.CD
(高考江苏卷)下图为2011年中国农业现代化发展水平类型分布格局图。读图回答3~4题。(双选)
3.下列叙述正确的是( )
A.Ⅱ区人口稠密是其农业现代化的重要推动力
B.Ⅲ区内部不同省区间农业机械化水平差异大
C.Ⅳ区具有耕地面积大土地后备资源多的优势
D.Ⅴ区自然条件差是限制其农业发展的重要因素
4.在现代农业发展规划中,可定位为粮食生产型农业区的省份主要位于( )
A.Ⅰ区 B.Ⅲ区
C.Ⅳ区 D.Ⅴ区
解析:第3题,从图中可以看出,Ⅱ区位于我国的东部沿海地区,人口稠密,但是人口稠密不是推动农业现代化的因素,科学技术的发展是推动农业现代化的重要因素。Ⅲ区既包括我国南方地区的江西、湖南、四川、湖北四省区,又包括我国的东北三省以及内蒙古自治区,东北地区商品谷物农业的机械化水平高,南方地区的水稻种植业机械化水平低,所以B选项正确;Ⅳ区包括安徽、河南、陕西、河北、海南,这几个省区的后备土地资源少,我国的后备土地资源主要分布在东北地区与西北地区;Ⅴ区包括广西、云南、贵州、重庆以及山西、甘肃、宁夏、西藏、青海与新疆,广西、云南、贵州、重庆多山地,地势起伏大,甘肃、宁夏、新疆气候干旱,山西水土流失严重,西藏、青海气候高寒,且地形复杂,故Ⅴ区自然条件差是限制农业发展的重要因素。所以D选项正确。第4题,根据我国的总体规划,我国粮食生产的重点省区应考虑耕地面积广和农业潜力大的省份。Ⅰ区人口密集,人均耕地少;V区受自然条件限制,农业产量有限。所以B、C选项正确。
答案:3.BD 4.BC
区域农业可持续发展的模式分析
(1)区域农业发展条件评价。既要分析优势条件,又要找出制约因素。优势条件或制约因素一般从位置、自然条件(地形、气候等)、资源、交通、产业基础、政策等方面进行分析,在此基础上可确定区域产业发展方向。
(2)区域农业特点及其形成因素:区域农业特点的描述一般包括农业区位、农业类型、主要农产品、农业分布区、耕作制度、农业经营方式、农业现代化水平等方面。
(3)区域农业可持续发展中的问题及措施。针对限制性因素或人地关系矛盾,找出农业发展中存在的问题;遵循“人地协调、因地制宜、趋利避害”的原则提出措施、建议,其分析模式如下:
区域可持续发展措施=因地制宜,确定农业发展方向+加快交通建设,加强区际联系+注意生态保护,实现良性循环。
区域农业发展问题分析
(1)自然条件中存在的制约因素:分析气候(光照、热量、降水)、地形、水源、土壤等自然条件存在的不足。
(2)产生的环境问题:分析区域内是否存在水土流失、土壤盐渍化、土地荒漠化等问题,并明确产生这些问题的原因。
(3)农业结构问题:分析区域农业发展是否存在农业类型不合理、农业结构单一等问题,并分析这些问题产生的原因。
农业区域发展方向的分析
(1)根据优势定方向:根据当地优越的农业生产条件,进一步发展优势产业。
(2)根据问题定方向:根据区域农业发展存在的问题,因地制宜提出整治措施,确定农业调整方向。
(3)根据市场定方向:根据市场需求,确定区域农业发展方向,调整产业结构,对农产品进行深加工,增加农产品附加值。
掌握农业可持续发展措施的分析思路
(1)因地制宜,合理布局,发展特色农业(或建设商品性生产基地)。
(2)国家政策、资金扶持,加强水利等农业基础设施建设。
(3)调整产业结构,发展多种经营。
(4)科技兴农,发展优质高效农业。
(5)推进农业的区域化、专业化、产业化,发展农产品加工业,延长产业链。
(6)积极开拓市场,树立品牌意识。
(7)保护生态环境,发展生态农业,生产无公害农产品。
(2019·南通综合测试)阅读图文材料,完成下列要求。
荷兰(下左图)国土面积约为4.18万平方千米,人口约1 680万,是世界人口密度最大的国家之一。荷兰依据本国自然资源和环境条件确定农业发展战略,以温室农业生产为特色,走出了一条适合国情的农业发展之路,一跃成为全球农业强国之一。据统计,荷兰玻璃温室面积达1.1万公顷。荷兰的玻璃温室实现了全自动化控制,包括光照系统、加温系统、液体肥料灌溉施肥系统、二氧化碳补充装置以及机械化采摘、监测系统等,使农业具有工业化的生产特点。
(1)指出荷兰利用玻璃温室克服的本国农业生产的不利自然条件。
(2)荷兰玻璃温室(上右图)采用连栋方式,高达10米,面积达10公顷。试分析其原因。
(3)指出荷兰玻璃温室具有的工业化生产特征。
(4)借鉴荷兰经验,在花卉、蔬菜生产中,我国发展玻璃温室农业是否可行?说明理由。
解析:(1)根据纬度位置和海陆位置可判定荷兰为温带海洋性气候,光热条件较差,利用温室发展农业可弥补自然条件的不足;利用温室还能提高农作物单产,克服人多地少的矛盾。(2)根据荷兰玻璃温室高、面积大的特点,从垂直高度、水平连栋范围和整体空间等方面分析其原因。垂直高度大,利于作物吊挂生长以及分层种植;水平连栋范围大,可扩大种植面积,方便机械化作业;整体空间大,可扩大种植规模,提高土地利用率,降低生产成本。(3)主要分析玻璃温室全自动化控制系统带来的工业化特征。如自动控制农作物的光、热、水、肥等生长要素,使农业生产不再依赖自然条件;农产品可根据市场需求,实行标准化、机械化生产。(4)荷兰玻璃温室农业具有高投入、高产出和高质量的特点,借鉴荷兰经验发展花卉、蔬菜温室生产,需要结合我国的经济发展水平、市场和技术条件等国情进行综合分析。若回答可行,主要从我国经济发展迅速,高品质农产品市场潜力大等方面分析。若回答不可行,主要原因应是我国经济和技术水平有待进一步提升,市场对高价格农产品的承受力有限;我国可以利用自然环境的多样性特点,发展低投入、高品质花卉、蔬菜生产基地等。
答案:(1)国土面积小,耕地资源不足;纬度较高,热量不足;气候湿润,太阳辐射较弱。
(2)温室高度大,有利于作物吊挂生长,有利于作物分层种植;连栋,面积大,有利于农业生产规模化、集约化,降低生产成本;温室高、面积大,有利于机械化作业。
(3)通过光、热、水、肥自动控制生物的生长过程,摆脱自然的季节性和周期性;农产品生产标准化和机械化;农产品生产数量和周期主要受市场影响,不依赖自然条件。
(4)可行。我国经济迅速发展,已有发展玻璃温室的能力;我国人口众多,市场巨大,市场正在从温饱型向品质型升级发展;有机、绿色、反季节蔬菜和冬季花卉消费市场广大;在经济、技术和市场方面,能够支撑农业向高投入、高产出、高质量生产转型发展。
或不可行。我国耕地面积和气候条件较荷兰优越,可以发挥南、北方各地不同的自然条件优势,建立蔬菜和花卉生产基地;玻璃温室投入大、技术要求高,产品价格高;目前我国仍是发展中国家,在经济、技术和市场方面,广大农村地区难以支撑农业向高投入、高产出、高质量生产转型发展。
(2019·徐州五校联考)荷兰牧场强调天然喂养,鼓励草场放牧,以家庭农场为主,集约化程度控制在较低水平,乳制品出口量位居世界前列。下图为荷兰某公司业务流程图。结合图文材料,回答1~2题。
1.与图中业务流程环节对应正确的是( )
A.甲—供应和服务 B.乙—乳品加工
C.丙—乳品销售 D.丁—牛奶生产
2.下列关于荷兰家庭农场牧业特征的叙述,正确的是( )
A.商品化程度高 B.集约化程度高
C.生产规模大 D.经济效益低
解析:第1题,甲环节由各类合作社组织提供,应为供应和服务,A对;乙环节发生在家庭农场中,应为牛奶生产,B错;丙环节在工厂中进行,应为乳品加工,C错;丁环节面向销售市场,应为乳品销售,D错。第2题,由材料中荷兰乳制品出口量位居世界前列可知,荷兰家庭农场牧业特征之一是商品化程度高,经济效益高,D错,A对。由材料“集约化程度控制在较低水平”可知B错;荷兰牧场以家庭农场为主,可判断其生产规模较小,C错。
答案:1.A 2.A
(2019·苏州质检)全程机械化是现代玉米生产的发展方向,机械粒收是我国发展玉米全程机械化的瓶颈。我国黄淮海地区玉米收获时,籽粒含水率通常在30%~40%,难以满足机械粒收籽粒含水率低于28%的要求。美国玉米机械粒收高峰期迟于玉米生理成熟高峰期约1个月,收获时籽粒含水率一般降低至15%~25%,而华北地区在现有种植模式下通过推迟收获期降低籽粒含水率的力度有限。读黄淮海地区夏玉米播种时间分布图,回答3~5题。
3.导致陕西西部与河南东部夏玉米播种时间差异的主要因素是( )
A.纬度位置 B.海陆分布
C.地形地势 D.人类活动
4.与美国相比,该区域通过推迟收获期来实现机械粒收的力度有限,其主要原因是该地( )
A.热量不足 B.人口稠密
C.复种指数较高 D.技术水平较低
5.从气候条件考虑,最适宜推广机械粒收技术的地区是( )
A.豫南 B.鲁东
C.冀北 D.皖北
解析:第3题,河南东部为华北平原的一部分,海拔较低,热量较丰富,6月初夏玉米开始播种;陕西西部地势较高,气温较低,夏玉米播种时间较河南东部晚。C对。读图可知,河南东部和陕西西部都位于35°N附近,纬度相当,A错。夏季,河南东部和陕西西部都受夏季风的影响,降水相差不大,海陆分布对夏玉米播种时间的影响较小,B错。河南东部和陕西西部都以旱地为主,人类活动影响造成的差异较小,D错。第4题,美国玉米种植区冬季并不耕种,复种指数低,而我国华北地区,夏玉米收获后要播种冬小麦等越冬作物,复种指数高,推迟夏玉米收获期会影响越冬作物的播种,C对。美国夏玉米种植区位于中央大平原,与华北地区纬度相当,热量条件相近,A错。由材料可知,机械粒收成为我国发展玉米全程机械化瓶颈的主要原因是玉米籽粒含水率过高。美国是通过玉米成熟后推迟收获期来降低籽粒含水率的,说明我国华北地区如果推迟玉米收获期,也可以实现机械粒收,技术水平、人口密度都不是采用机械粒收的制约条件,B、D错。第5题,豫南地区的水热条件比鲁东、冀北和皖北等地区的好,玉米播种时间较早,成熟期也早,推迟收获期不会影响越冬作物的播种,故选A。
答案:3.C 4.C 5.A
随着蔬菜产量的增加,尾菜随之大量增加,堆积成为一大“公害”,给蔬菜生产基地环境安全造成了威胁。下图为青藏高原边缘某反季节蔬菜示范区的尾菜综合利用示意图,该示范区的反季节蔬菜主要供应我国东部地区。据此回答 6~7 题。
6.该地蔬菜种植示范区的种植旺季以及蔬菜的生长习性应为( )
A.夏季、喜湿 B.冬季、耐寒
C.夏季、喜凉 D.冬季、喜光
7.图示综合利用的生态意义是( )
A.提高植被覆盖率,抑制荒漠化
B.提高蔬菜种植成活率,增加收入
C.延长产业链,优化产业结构
D.减少化肥使用,实现绿色生产
解析:第6题,该反季节蔬菜示范区位于青藏高原边缘,这里海拔高,夏季气温低,适合种植喜凉蔬菜,我国东部地区夏季高温,喜凉蔬菜种植成本较高,故C对,A错。冬季,青藏高原地区气温较低,蔬菜难以生长,B、D错。第7题,由图可知,尾菜经过沼气池和面包虫养殖等环节处理之后,能为高原夏菜种植提供沼渣、沼液和有机肥料,可减少化肥使用,实现绿色生产,D对。尾菜综合利用并没有提高植被覆盖率和蔬菜种植成活率,A、B错;延长产业链不属于生态意义,C错。
答案:6.C 7.D
8.(2019·扬州调研)阅读图文资料,完成下列要求。
攀枝花米易县位于山谷相间、盆地交错分布的山区,地势北高南低,属南亚热带干热河谷立体气候,有“山高一丈,大不一样”之说。米易县政府编制了《米易县“十三五”易地扶贫搬迁实施方案》,2019年将实行3 800余人的搬迁。攀枝花适宜多种水果生长,目前,政府把发展水果产业作为重点扶贫项目之一。其中米易县是全国最大的早熟、优质枇杷基地(枇杷树喜光、喜温、不耐寒,一般秋天或初冬开花,春天结果,初夏成熟),枇杷11月下旬即可采摘上市,持续到次年5月上旬。下图示意攀枝花附近地区和各区县水果种植分布。
(1)推测米易县枇杷品质好、上市早的气候条件。
(2)热带、亚热带及温带水果在攀枝花都能找到种植区,试说明其自然原因。
(3)试为攀枝花水果产业进一步发展提出建议。
(4)分析攀枝花部分山区易地搬迁扶贫优于就地扶贫的地理原因。
解析:(1)解答本问主要根据材料信息中的“南亚热带干热河谷立体气候”和图示位置、地形信息进行分析,找出气温和降水等气候条件对枇杷树生长和开花结果的影响。由图示纬度和文字材料可知,米易县纬度较低,属于南亚热带干热河谷立体气候,晴天多,光热充足,气温日较差较大,利于糖分积累;图示等高线分布显示,米易县北部有高原山地阻挡冷空气南下,冬季气候温暖,利于枇杷树越冬。(2)攀枝花地区气候垂直差异大,适合种植的水果品种多。海拔较低的河谷气温较高,适合热带水果种植;当地大部分地区为南亚热带气候,适合亚热带水果种植;海拔较高的山地、高原,气温较低,适合温带水果种植。(3)主要从区域经济可持续发展的角度,针对水果的生产、运输和销售等提出相关建议。生产方面主要是扩大生产规模、增加科技投入、实行专业化生产和延长产业链等;运输方面主要是改善交通条件;销售方面主要是拓展销售渠道,与物流公司和电商平台合作,扩大市场范围;发展采摘水果的旅游业等。(4)可针对山区地形起伏大、贫困人口分布分散、交通不便等因素,分析说明易地搬迁扶贫的优越性。如安置点自然条件较好,人口相对集中,基础设施较完善,生产生活条件好,有利于节省扶贫资金、增加就业、改善生活条件和保护生态等。
答案:(1)(米易县地处南亚热带,)冬无严寒,利于枇杷树越冬;冬春季节晴天多,光热条件好,有利于枇杷树提前开花结果;昼夜温差大,糖分积累多,枇杷品质高。
(2)攀枝花地处亚热带,适合亚热带水果生长;干热河谷地区,气温偏高,适合热带水果生长;境内地势起伏大,气候垂直差异显著,海拔较高的地区适合温带水果生长。
(3)加大政策扶持力度;因地制宜,扩大水果种植规模以获得规模效益(实行专业化生产);发展水果加工产业,延长产业链,提升利润空间;加大农业科技投入,确保水果品质;改善交通条件,与物流公司和电商平台合作,不断开拓水果市场;利用水果生产带动旅游业的发展。
(4)节省扶贫资金投入;扩大就业机会,增加农民收入;改善搬迁群众生活、生产条件;保护生态环境。
一、单项选择题
(2019·无锡调研)德国的葡萄园分布纬度(48°N~52°N)较高,德国摩泽尔地区是世界公认的德国最好的白葡萄酒原料产区之一。摩泽尔地区的葡萄园山坡极陡,有些坡度甚至达到70°(右图),且土壤中富含热容量高的岩石风化物。据此回答 1~3 题。
1.在摩泽尔坡度达70°地区的葡萄质量极好,其主要原因是葡萄在生长期( )
A.降水丰富 B.土壤通气蓄水
C.光照充足 D.坡面积雪较少
2.摩泽尔地区利于葡萄成熟的重要原因是( )
A.昼夜温差大,利于营养物质的累积
B.岩石风化物白天吸热,夜间返光给葡萄
C.岩石风化物富含有机质,土壤肥沃
D.岩石风化物白天吸热,夜间返热给葡萄
3.该地葡萄种植最易带来的生态问题是( )
A.土壤盐碱化 B.水土流失
C.土地沙化 D.旱涝灾害
解析:第1题,德国葡萄园分布的纬度极高,夏天日照时间长,坡度达70°,使得太阳光照接近垂直照射,光照集中且充足,故葡萄质量好。第2题,土壤中富含热容量高的岩石,白天吸热多,夜晚放热也多,有利于葡萄成熟。第3题,种植坡度较陡,容易引发水土流失。
答案:1.C 2.D 3.B
信阳毛尖是我国十大名茶之一,优质毛尖茶区集中在河南省信阳市的五云(车云山、集云山、连云山、天云山、云雾山)、两潭(黑龙潭、白龙潭)、一寨(何家寨)的海拔500~800 米处。淮河流经信阳地区北部。据此回答 4~6 题。
4.“五云两潭一寨”盛产优质毛尖茶的有利条件是( )
A.气候湿润,昼夜温差小 B.山地海拔高,光照强
C.山地多大风,蒸发量大 D.山地多云雾,易排水
5.与南方茶区相比,信阳毛尖茶区单产低,其主要原因是( )
A.土壤贫瘠 B.休眠期短
C.海拔低,降水少 D.积温少
6.有人把信阳称为“江南北国,北国江南”,其原因是( )
A.地处季风区与非季风区过渡带
B.地处亚热带与暖温带过渡带
C.地处暖温带与中温带过渡带
D.地处半湿润区与半干旱区过渡带
解析:第4题,茶树适合种植在气候湿润、昼夜温差大、多云雾、光照弱、易排水的山坡地带。第5题,信阳纬度较南方地区高,积温少,同时冬半年日照时间短,茶树休眠期长,故单位面积产量低。第6题,信阳位于淮河附近,地处亚热带与暖温带过渡带、湿润区与半湿润区过渡带,位于北方的南部、南方的北部。
答案:4.D 5.D 6.B
玉米原产于中南美洲,现在世界各地均有种植,主要分布在南北纬30°~50°地区。2016年以后我国取消了东北三省和内蒙古自治区的玉米临储政策,受市场影响,玉米价格波动较大,玉米主产区的农户面临较大的市场风险。下图是我国玉米产区及其产量占比分布图。据此回答 7~8 题。
7.黄淮平原春夏播玉米产区相对于北方春播玉米产区的主要优势是( )
A.热量条件好 B.水源充足
C.雨热同期 D.土壤肥沃
8.针对玉米价格大幅波动带来的市场风险,可采取的可持续发展措施是( )
A.增加对玉米种植的补贴 B.提高机械化水平
C.弃种玉米改种其他作物 D.调整种植结构
解析:第7题,黄淮地区地处暖温带,北方春播玉米产区主要处于中温带,所以黄淮平原春夏播玉米产区相对于北方春播玉米产区的主要优势是热量条件好,故A项正确。第8题,在农业可持续发展中,应对市场风险的主要措施是调整种植结构,发展多种经营,提高市场适应能力,故D项正确。
答案:7.A 8.D
二、双项选择题
江苏省东海县黄川镇十公里草莓观光带上的游客络绎不绝,“拖家带口”的游客走进温室大棚采摘无公害草莓,赏田园风光,体验农家之乐。下图是东海县黄川镇地理位置示意图。读图回答9~10题。
9.黄川镇发展草莓观光农业的有利条件有( )
A.全年温和湿润,适合草莓生长
B.种植规模大,草莓品质优良
C.紧邻沪宁杭地区,市场距离近
D.靠近公路,交通运输便利
10.该地观光农业可持续发展的措施有( )
A.增施农药和化肥,提高草莓单产
B.丰富绿色农业内涵,提高观光农业品质
C.加强配套设施建设,提高服务质量
D.扩大种植面积,提高大型机械化水平
解析:第9题,黄川镇属于温带季风气候,冬季寒冷干燥,夏季高温多雨;离沪宁杭地区较远;由题干和图中信息可知,该地种植草莓规模大,草莓品质优良,靠近公路,交通运输便利。第10题,丰富绿色农业内涵,加强配套设施建设有利于观光农业的发展。
答案:9.BD 10.BC
(2019·高考江苏卷)杂交构树具有适应性强、生态效益显著的特点。贵州省某县将杂交构树生态农业列为精准扶贫的重点项目。下图为项目位置和构树生态循环农业模式示意图。读图回答11~12题。
11.该县经济社会发展的不利条件主要有( )
A.地形崎岖,交通不便 B.水土流失,石漠化严重
C.全年多雨,光照条件差 D.人口稠密,人均耕地少
12.杂交构树生态农业有助于当地脱贫的原因有( )
A.杂交构树具有很高的经济价值
B.杂交构树可有效提高荒地利用率
C.沼气制取能解决农村能源问题
D.促进养殖业发展,增加农民收入
解析:第11题,由材料可知,该县位于云贵高原,而云贵高原地表崎岖,交通不便,该地石灰岩分布广,为喀斯特地貌区,易产生水土流失,石漠化严重,故A、B选项正确。云贵高原人口并不稠密,经济社会发展不仅仅指种植业发展,而且从图中经纬度可知该地雨热条件较好,光照条件虽不太好,但杂交构树等适应性强的植物仍可较好地生长。第12题,从材料中可以看出,杂交构树具有适应性强、生态效益显著的特点,在其林下可以种植经济作物,但其本身经济价值不高,故A选项错误、B选项正确。从图中可以看出沼气池主要为肥料加工厂提供原料或者为杂交构树提供肥力,但沼气并不能完全解决农村能源问题,故C选项错误。由图可知,杂交构树种植可促进养殖业发展,增加农民收入,故D选项正确。
答案:11.AB 12.BD
三、非选择题
13.(2019·扬州二诊)阅读图文材料,完成下列要求。
嘉南平原位于台湾山脉西部浊水溪以南,降水集中在夏季,旱季几乎无降水,耕地多为旱地和望天田。嘉南大圳(灌溉用的水渠)北港溪以北从浊水溪取水,北港溪以南从曾文溪和乌山头水库取水,其供水仍不能满足嘉南平原农业需求,因而实施三年轮作制,即灌溉区分三大区域,三年为一循环,每一区域依次得到较多的供水(可种需水量大的水稻)、较少的供水(可种甘蔗)、零供水(只能种耐旱的杂粮),三种农作物轮换种植。下图示意嘉南大圳的主要灌溉水渠的分布。
(1)分析嘉南大圳对灌溉区耕地的影响。
(2)分析嘉南大圳建成后,嘉南平原农业供水依然不足的主要原因。
(3)简述嘉南平原实施三年轮作制的意义。
(4)说明乌山头水库在曾文溪灌溉系统中的作用。
解析:(1)由材料可知,嘉南大圳为灌溉用的水渠,对灌溉区耕地的影响主要表现在增加土壤水分和增加水田面积两方面。(2)主要从资源的供应与需求两方面分析供水不足的原因。供应不足,主要与降水量小、蓄水量少等因素有关;需求量大,主要与生产、生活用水量大有关。(3)嘉南平原实施三年轮作制的意义主要表现在提高水土资源利用效率和保护农田生态两方面。如轮作可提高水资源利用率,充分利用土地资源,种植不同农作物,有利于缓解水资源紧张局面和保持土壤肥力。(4)水库对水资源主要起调蓄作用。“蓄”主要是储蓄水资源,满足生产、生活用水需求;“调”就是将丰水期的水资源蓄积起来,保证枯水期水资源的供应。
答案:(1)提供灌溉用水,使水田面积增加,旱田面积减少(改变耕地类型的比例);改善土壤水分条件,提升土地生产力水平。
(2)位于夏季风背风坡,降水相对偏少且集中,为大圳提供的水源有限;水库等蓄水设施不足,蓄水量有限;嘉南平原农业发展需水量大;经济发达,生产、生活用水量大,影响农业供水量。
(3)缓解水资源紧张状况(合理利用水资源);保持土壤水分及土壤肥力;充分利用土地资源(种植不同农作物),提高农业生产收益;合理利用农田,保持良好农田生态。
(4)储蓄(增加)灌溉水源;调节灌溉水量;延长灌溉时间。
14.(2019·连云港质检)阅读图文资料,完成下列要求。
埃及是尼罗河的赠礼。古埃及人很早就发现尼罗河泛滥的规律,并找到与之相适应的农业耕作方式,他们不断通过筑坝、修渠引尼罗河水发展农业生产,创造了光辉灿烂的古埃及文明。公元前1800年,古埃及人修建优素福运河,从艾斯尤特引尼罗河水进入法尤姆洼地,最后流入加龙湖。下图示意尼罗河谷地(局部)及其周边地区地理事物分布。
(1)简析古埃及农业文明发源于尼罗河谷地的自然原因。
(2)古埃及一年分为三季,分别是夏矛(3—6月)、阿赫特(7—10月)和佩雷特(11月—次年2月)。指出古埃及人在尼罗河谷地播种粮食作物的季节并分析其原因。
(3)说明法尤姆洼地的地势特点对该处绿洲农业发展的积极影响。
(4)简析古埃及人利用帆船在尼罗河开展南北双向航运中所运用的地理智慧。
解析:(1)主要从气候、地形、土壤和水源等方面分析评价尼罗河谷地发展农业的自然区位条件。尼罗河谷地降水少,但尼罗河谷地地势低平、土壤肥沃,水源充足,利于发展灌溉农业。(2)尼罗河上游大部分地区流经热带草原气候区,湿季,即5-10月降水多,尼罗河下游洪水泛滥,阿赫特(7-10月)无法从事农业生产活动;干季,即11月-次年4月,洪水消退后,肥沃的土壤出露,利于农耕,故古埃及人在尼罗河谷地播种粮食作物的季节是佩雷特(11月-次年2月)。(3)据图分析,法尤姆洼地位于28°N~30°N的尼罗河干流西侧,地势低于尼罗河谷,便于自流引水灌溉和淤积良田发展绿洲农业。(4)侧重分析古埃及人利用尼罗河水流方向和当地主导风向,开展南北双向航运的地理智慧。即向北航行顺流而下,向南航行利用东北信风,扬起风帆逆流而上。
答案:(1)尼罗河谷地降水少,尼罗河流经谷地,便于引河水灌溉;谷地地形相对平坦,土壤肥沃,便于农耕;尼罗河成为重要的天然航运通道,交通便利。
(2)佩雷特。尼罗河上游主要为热带草原气候,5—10月,降水多,尼罗河下游洪水泛滥,阿赫特(7—10月)无法从事农业生产活动;佩雷特(11月—次年2月)洪水消退后,肥沃的土壤出露,利于农耕。
(3)法尤姆洼地地势总体较低,且低于尼罗河谷地,便于通过灌渠(优素福运河)引水自流进入,渠水自流带来一定的泥沙,可以保持绿洲土壤肥力。法尤姆洼地内部东南高西北低(东高西低),所引入的水通过放射状灌渠自流灌溉法尤姆绿洲全境,并依地势排灌结合,控制土地次生盐渍化。
(4)古埃及境内的尼罗河谷地地势总体比较平缓,往南航行时,扬起风帆,借助东北信风逆流而上;往北航行时,(降下风帆)顺流而下,省时省力。