2019届陕西省西安市西安中学高三第四次模拟理科综合生物试卷(解析版)
展开
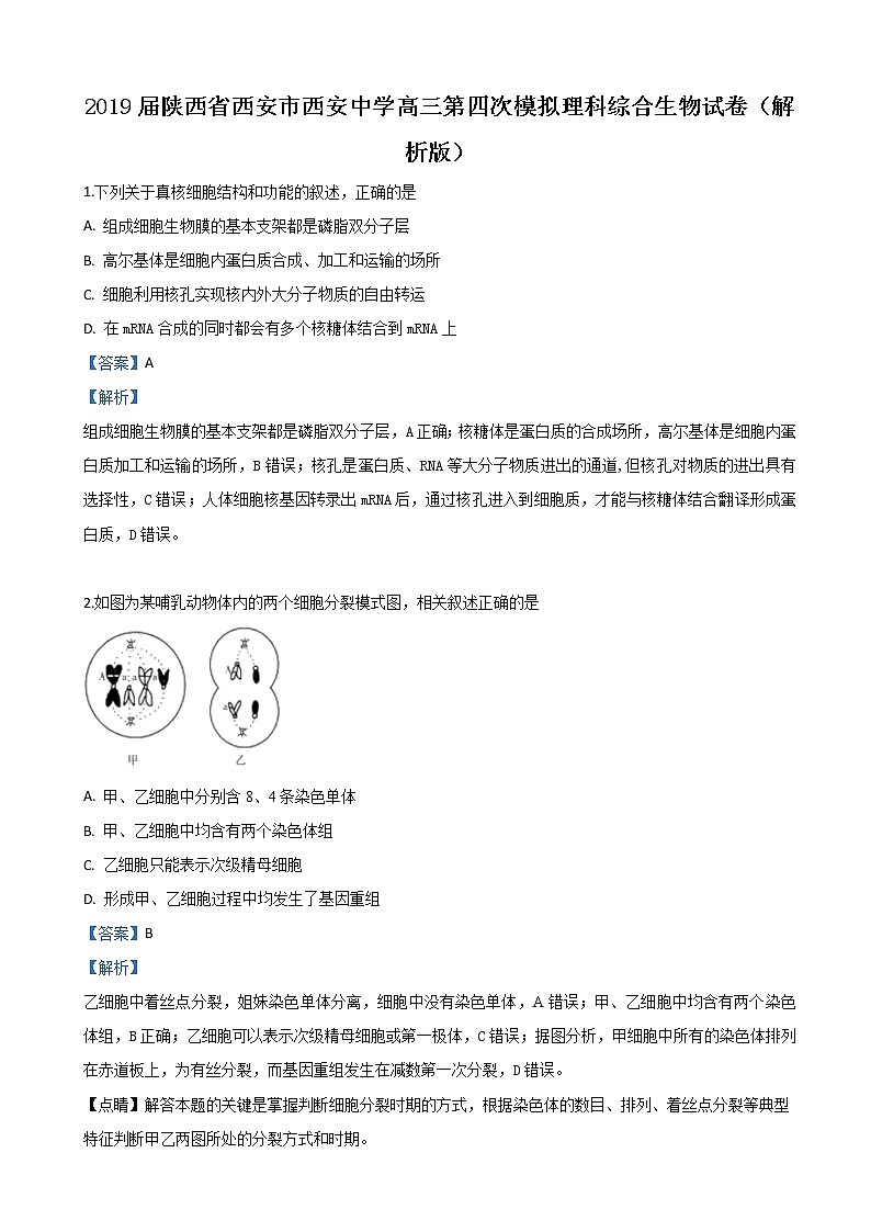
2019届陕西省西安市西安中学高三第四次模拟理科综合生物试卷(解析版)1.下列关于真核细胞结构和功能的叙述,正确的是A. 组成细胞生物膜的基本支架都是磷脂双分子层B. 高尔基体是细胞内蛋白质合成、加工和运输的场所C. 细胞利用核孔实现核内外大分子物质的自由转运D. 在mRNA合成的同时都会有多个核糖体结合到mRNA上【答案】A【解析】组成细胞生物膜的基本支架都是磷脂双分子层,A正确;核糖体是蛋白质的合成场所,高尔基体是细胞内蛋白质加工和运输的场所,B错误;核孔是蛋白质、RNA等大分子物质进出的通道,但核孔对物质的进出具有选择性,C错误;人体细胞核基因转录出mRNA后,通过核孔进入到细胞质,才能与核糖体结合翻译形成蛋白质,D错误。 2.如图为某哺乳动物体内的两个细胞分裂模式图,相关叙述正确的是A. 甲、乙细胞中分别含8、4条染色单体B. 甲、乙细胞中均含有两个染色体组C. 乙细胞只能表示次级精母细胞D. 形成甲、乙细胞过程中均发生了基因重组【答案】B【解析】乙细胞中着丝点分裂,姐妹染色单体分离,细胞中没有染色单体,A错误;甲、乙细胞中均含有两个染色体组,B正确;乙细胞可以表示次级精母细胞或第一极体,C错误;据图分析,甲细胞中所有的染色体排列在赤道板上,为有丝分裂,而基因重组发生在减数第一次分裂,D错误。【点睛】解答本题的关键是掌握判断细胞分裂时期的方式,根据染色体的数目、排列、着丝点分裂等典型特征判断甲乙两图所处的分裂方式和时期。 3.在一个玉米的自然种群中,等位基因A、a控制高茎和矮茎,等位基因B、b控制抗病和感病,两对基因分别位于两对常染色体上,其中含A基因的花粉致死。现选择高茎抗病植株自交,F1有四种表现型,以下叙述错误的是A. F1中抗病植株与感病植株的比为3:1B. 高茎对矮茎是显性,抗病对感病是显性C. F1高茎抗病植株的基因型有4种D. F1抗病植株间相互随机传粉,后代抗病植株占8/9【答案】C【解析】由题意分析可知含A基因花粉致死,而选择的高茎抗病植株自交,F1有四种表现型,所以高茎抗病植株为AaBb,F1中抗病植株与感病植株应为3∶1,A正确。因为子代中出现了亲本没有的性状,而亲本的性状应是显性性状,所以高茎对矮茎是显性,抗病对感病是显性,B正确。因为含A基因的花粉致死,所以F1高茎抗病植株的基因型有2种,C错误。F1抗病植株有1/3纯合子,2/3杂合子,它们之间相互随机传粉,后代中不抗病植株占1/3×1/3=1/9,所以抗病植株占8/9,D正确。 4.人体感染链球菌后可导致急性肾小球肾炎,患者体内存在抗原-抗体复合物,并出现蛋白尿。下列有关叙述错误的是A. 用双缩脲试剂检测蛋白尿可呈现出紫色B. 患者血浆蛋白减少使血浆渗透压下降,可出现组织水肿C. 链球菌的抗原由核糖体合成并经高尔基体运输至细胞膜D. 内环境中形成的抗原-抗体复合物可被吞噬细胞吞噬消化【答案】C【解析】【分析】本题主要是考查内环境稳态调节的机制,涉及蛋白质的鉴定原理、组织水肿的成因以及免疫调节过程中发生的相应变化等知识点。【详解】A用双缩脲试剂检测蛋白尿时,蛋白质与双缩脲显紫色,A正确;患者血浆蛋白减少使血浆渗透压降低,可出现组织水肿;B正确;C链球菌是细菌,不存在高尔基体,C错误;内环境中形成的抗原-抗体复合物可被吞噬细胞吞噬消化,D正确;故选C。 5.下列关于生物进化的叙述,正确的是A. 生物多样性的形成也就是新物种不断形成的过程B. “超级细菌”的产生说明抗生素的滥用会促使细菌发生抗性突变C. 二倍体西瓜经过秋水仙素处理成为四倍体,证明了新物种的形成不一定需要隔离D. 生物进化的实质是种群基因频率的改变,随机交配对种群的基因频率没有影响【答案】D【解析】【分析】本题综合考查了现代生物进化论的主要内容,变异分为可遗传变异和不遗传变异,生物体内的基因突变如果发生在体细胞则不能遗传给后代;突变和基因重组使生物多样性增加,为生物进化提供原材料;基因频率的改变是判断生物进化的标准,生殖隔离是判断物种形成的标准,生物多样性包括基因多样性、物种多样性和生态系统多样性,生物多样性的形成不一定是新物种的形成,如基因多样性的形成。【详解】A生物多样性包括基因多样性、物种多样性和生态系统多样性,所以生物多样性的形成过程不仅仅是新物种的形成过程,A错误;B细菌抗药性的形成说明药物会对细菌起选择作用,B错误;C二倍体西瓜经过秋水仙素处理成为四倍体,证明了新物种的形成不一定需要地理隔离,但需要生殖隔离,C错误;D生物进化的实质是种群基因频率的改变,如果环境不起到筛选作用,随机交配不影响种群的基因频率,D正确;故选D。【点睛】注意:现代生物进化理论是在达尔文的自然选择学说的基础之上完善和发展形成的;在生物进化的过程中,环境因素起到的是选择作用。 6.图甲是草原生态系统部分能量流动示意图,a、b、c表示流入各营养级生物的能量,d、e、f分别表示各营养级生物呼吸消耗的能量。图乙是在调查鼠的种群数量时,计算当年种群数量与一年前种群数量的比值(λ)得到的曲线。据图分析,下列说法错误的是A. 图甲中若草所固定的太阳能总量为5×106kJ,那么鹰所获得的能量为(5c/a)×106kJB. 图乙中第9年所调查鼠的年龄组成,最可能表现为衰退型C. 由图乙分析,第8年鼠的种群密度最低D. 第16-20年鼠的种群数量将呈J型曲线增长【答案】C【解析】据图分析,草到鹰的能量传递效率为其同化能量之比,即c/a,故鹰所获得的能量为c/a×5×106kJ=5c/a×106kJ,A正确;图乙中,0~4年,λ=1,种群数量基本不变,4~10年,λ<0,种群数量下降,第9年调查鼠的年龄组成,最可能表现为衰退型,第10年时鼠的种群密度最低,B正确,C错误;第16—20年,λ大于1且为固定值,因此鼠的种群数量将呈J型曲线增长,D正确。【点睛】据图分析,图甲中,a、b、c表示流入各营养级生物的能量,d、e、f分别表示各营养级生物呼吸消耗的能量,g、h、i表示流向分解者的能量。图乙中,0~4年,λ=1,种群数量基本不变,4~10年,λ<0,种群数量下降,10~16年,2>λ>1,且不断增长,16~20年,λ-1>0,种群呈J型增长。据此答题。 7.甲图表示绿色植物叶肉细胞中的部分结构,①~⑥表示物质;乙图表示该植物叶片CO2吸收量随光照强度逐渐增强的变化曲线,S1、S2、S3分别表示所属范围的面积;丙图表示在恒温密闭玻璃温室内,连续48小时测定室内CO2浓度及植物CO2的吸收速率。据图回答下列问题:(1)甲图中,在供给植物CO2后的60秒内,相隔不同时间取样,杀死细胞并分析细胞代谢产物,发现7秒后的代谢产物多达12种,而5秒内的代谢产物主要是一种物质,该物质最可能是___(填图中序号)。(2)若该绿色植物长时间处于黑暗状态,则甲图中①→②→①的循环_____________(能/不能)进行,原因是_________________________________________________。(3)当光照强度处于乙图中的D点时,甲图中⑥的去向是___________________________。(4)乙图中0~D间此幼苗呼吸作用消耗有机物的量为_____________,光合作用有机物的净积累量为_________________。(均用S1、S2、S3。表示)(5)丙图中植物呼吸速率与光合速率相等的时间点有________个,叶绿体吸收C02速率最大的时刻是第__________小时,前24小时比后24小时的平均光照强度_________(填“强”或“弱”)。(6)如果使用相同强度绿光进行实验,丙图中c点的位置将___________(填“上移”、“下移”或“不变”)。【答案】 (1). ② (2). 不能 (3). 没有光反应提供的ATP与[H],暗反应不能进行 (4). 扩散到线粒体和外界 (5). S1+S3 (6). S2-S1 (7). 4 (8). 36 (9). 弱 (10). 上移【解析】【分析】本题考查了光合作用和呼吸作用的有关知识,物在光照条件下进行光合作用,光合作用分为光反应阶段和暗反应阶段,光反应阶段在叶绿体的类囊体薄膜上进行水的光解,产生ATP和[H],同时释放氧气,ATP和[H]用于暗反应阶段三碳化合物的还原,细胞的呼吸作用不受光照的限制,有光无光都可以进行,为细胞的各项生命活动提供能量。【详解】(1)在甲图中叶绿体基质中,二氧化碳被吸收后首先发生二氧化碳的固定产物是②三碳化合物;(2)分析题图甲可知,“①→②→①”是暗反应阶段,该绿色植物长时间处于黑暗状态中光反应不能产生还原氢和ATP,暗反应也不能进行;(3)当光照强度处于图乙中D点时,光合作用强度大于呼吸作用强度,所以氧气的去向是供给线粒体和释放到环境中;(4)呼吸作用是OAEDB包围的面积S1+S3,净光合作用=总的光合作用-呼吸作用=(S2+S3)-(S1+S3)=S2-S1;(5)从曲线可知实验的前3小时内植物只进行呼吸作用,6h时叶肉细胞呼吸速率与光合速率相等,此时细胞既不从外界吸收也不向外界释放CO2,其呼吸产生的CO2正好供应给光合作用,所以呼吸速率与光合速率相等的时间点有4个,即6、18、30、42小时;36h时CO2的吸收达到最大;前24h的净光合小于后24h的净光合速率,在呼吸速率相同的情况下,前24小时比后24小时的平均光照强度小;(6)植物吸收绿光最少,如果使用相同强度绿光进行实验,丙图中c点的位置将上移。【点睛】易错点:在呼吸作用相同的情况下,以及在其他条件都相同的情况下,净光合速率大的,总光合速率大,捕获的光能就多,光照强度就大。 8.机体维持稳态的主要调节机制是神经-体液-免疫调节网络,据图回答相关问题:(1)激素作为一种化学信使,能把某种调节的信息由内分泌细胞携带至靶细胞,由图一可知,激素①主要通过影响__________来调节生命活动。图一中,若结构乙表示胰岛A细胞,结构甲通过释放“某化学物质”可直接影响激素②的形成与分泌,该化学物质是_____________。(2)图一中若激素①是甲状腺激素,则a的名称是_______________________。在寒冷环境中,人体皮肤减少散热的具体生理反应是_______________________________。(3)若图二为某种流感病毒侵入人体后发生免疫反应的图解,据图分析,当入侵病毒的蛋白质与图中寄主细胞表面的________________结合,寄主细胞才能成为效应T细胞识别出的靶细胞。效应T细胞与靶细胞密切接触依赖细胞膜上的B物质,B物质的化学本质是____________。物质A由T细胞分泌,又能诱导生成更多T细胞,则这是一个________________调节过程,物质A为__________________。【答案】 (1). 基因的表达 (2). 神经递质 (3). 促甲状腺激素释放激素 (4). 皮肤血管收缩(皮肤汗腺分泌减少) (5). MHC (6). 糖蛋白 (7). 正反馈 (8). 淋巴因子【解析】【分析】考点是生命活动调节,涉及激素分泌的分级调节和免疫调节,下丘脑分泌促激素释放激素,促激素释放激素运输到垂体,促使垂体分泌促激素;促激素随血液运输到相关腺体,促使相关腺体增加相关激素的合成和分泌;故甲是下丘脑,a是促激素释放激素,b是促激素,丙是相关的腺体。【详解】(1)由图一可知,激素①与细胞质受体结合,促进了转录和翻译过程,即促进基因表达;图中甲是下丘脑,可通过释放神经递质直接作用于胰岛B细胞,使其分泌胰岛素;(2) 由图一可知,图中甲是下丘脑,在寒冷环境中,下丘脑分泌促甲状腺激素释放激素促使垂体分泌促甲状腺激素,从而使甲状腺分泌甲状腺激素增多,所以a是促甲状腺激素释放激素;甲状腺激素增多,机体产热增加,同时人体皮肤减少散热的生理反应是皮肤血管收缩(皮肤汗腺分泌减少),抵御寒冷;(3) 据图分析,病毒的蛋白质与寄主细胞表面的MHC结合后,寄主细胞成为了效应T细胞识别出的靶细胞。效应T细胞与靶细胞密切接触进行识别,具有识别作用的细胞膜物质是糖蛋白。T细胞分泌淋巴因子,淋巴因子诱导T细胞增殖,这是正反馈调节过程。【点睛】注意:下丘脑既有分泌功能也有神经功能;疫苗是抗原,能够引起机体的特异性免疫系统产生免疫反应。 9.某科研小组在塞军坝地区做了如下调查研究,请回答下列问题:(1)科研人员对塞罕坝地区的几种植物类型中鸟类资源的调查统计结果如下表: 鸟类丰富度(种)平均种群密度(只/hm2)森林5516.36灌丛沼泽231439草丛沼泽213.94 调查上述鸟类的种群密度,采用的方法为___________________,表格数据显示森林中鸟类的平均种群密度最大,这说明森林为鸟类的生存提供了更多的_____________________。(2)近年来,塞军坝地区某些农户开始发展生态果园模式(如图):①生态系统的结构包括_______________和________________。若该生态系统中,家禽的能量4/5来自杂草,1/5来自害虫,那么家禽增重1kg,至少需要消耗_________kg生产者。②从物质循环角度分析,碳元素在该生物群落内部以______________形式传递。③从信息传递角度分析,果树开花期,果农利用一种小型蜜蜂传粉,蜜蜂传粉时相互通过跳摆尾舞或振动翅膀发出嗡嗡声来进行交流,从信息类型看,上述信息分别属于__________信息、_____________信息。【答案】 (1). 标志重捕法 (2). 食物和栖息空间 (3). 组成成分 (4). 营养结构(食物链和食物网) (5). 9 (6). 有机物 (7). 行为 (8). 物理【解析】【分析】本题考查生态系统的组成以及生态系统的功能,能量流动、物质循环和信息传递,能量沿着食物链逐级向上传递时,传递效率为10%-20%。【详解】(1)鸟类活动能力强、活动范围大,若要调查其种群密度,应采用标志重捕法;随着时间的推移,塞罕坝地区从沙地荒原最终发展成森林的过程属于次生演替;森林为鸟类的生存提供了更多的食物和栖息空间;(2)①生态系统的结构包括组成成分和营养结构;根据题干信息,家禽通过两条食物链增加体重,“至少需要多少生产者”说明按照传递效率最大计算,所以在食物链杂草→鸡鸭中,家禽从杂草中获得的增重所需的生产者的重量为1×4/5÷20%=4(kg);在食物链杂草→害虫→鸡鸭中,家禽从害虫获取的增重所需要的生产者的重量为1×1/5÷20%÷20%=5(kg),则家禽增重1kg,至少需要消耗生产者的重量为4+5=9(kg);②碳元素在生物群落内部以有机物的形式传递;③蜜蜂传粉时相互通过跳摆尾舞进行交流,属于行为信息;振动翅膀发出嗡嗡声属于物理信息。【点睛】注意:计算能量传递问题时,一个营养级不是一种生物,处于同一营养级的生物有好几种,或者一种生物占据好几个营养级。 10.小鼠有多种品系,有些有自发性遗传病,如小鼠白化病、家族性肥胖、遗传性贫血等。与人发病相似,可被用作研究人类遗传性疾病的动物模型。回答下列问题:(1)已知小鼠肥胖是由于控制某类激素的正常基因的编码链(模板链的互补链)部分序列“CTCCGA”中的一个C被T替换,突变为决定终止密码(UAA或UGA或UAG)的序列,导致该激素不能正常合成而肥胖,则突变后的序列是__________________________。若这对等位基因为D、d,欲确定其显隐性,可让肥胖小鼠与正常小鼠杂交,后代中若只出现正常小鼠,则突变基因为_________________。(2)某品系成年小鼠体重受独立遗传的三对等位基因Aa、Dd、Ff控制,这三对基因的遗传效应相同,且具有累加效应(基因型为AADDFF的成年鼠最重,基因型为aaddff的成年鼠最轻)。在该小鼠的种群中,控制体重的基因型有________种,表现型有_____种。让基因型为AADDFF的雌鼠与基因型为aaddff的雄鼠杂交获得F1,F1雌雄个体相互交配获得F2,则F2中成年鼠体重介于亲本之间的个体占比例为_________________。(3)有学者认为,利于脂肪积累的基因由于适应早期人类食物缺乏而得以保留并遗传到现在,表明__________决定生物进化的方向。【答案】 (1). CTCTGA (2). 隐性 (3). 27 (4). 7 (5). 31/32 (6). 自然选择【解析】【分析】本题目涉及到基因的自由组合定律的应用,根据题意和图示分析可知:由于该品系成年小鼠的体重受独立遗传的三对等位基因Aa、Dd、Ff控制,且分别位于三对同源染色体上,符合基因的自由组合规律,同时三对等位基因控制的显性基因具有叠加效应。【详解】(1)根据题意,肥胖是由于正常基因的编码链部分序列“CTCCGA”中的一个C被T替换,突变为决定终止密码(UAA或UGA或UAG)的序列,推测决定终止密码子的碱基组成变为ATT或ACT或ATC,进一步推测编码链(互补链)上相应碱基组成为TAA或TGA或TAG,由此判断应该是第三个C突变为T,突变后的序列是CTCTGA。根据题中信息分析,让肥胖小鼠与正常小鼠杂交,后代中只出现正常小鼠,可说明突变基因是隐性基因;(2)小鼠的体重受三对独立遗传的等位基因控制,基因型有33种=27种,表现型有7种。让基因型为AADDFF的雌鼠与基因型为aaddff的雄鼠杂交获得F1,F1的基因型为AaDdFf,让F1雌雄个体相互交配获得F2,F2中体重最重的是AADDFF,占1/64,体重最轻的是aaddff,占1/64,则F2中成年鼠体重介于亲本之间的个体占1-1/64-1/64=31/32。(3)利于脂肪积累的基因由于适应早期人类食物缺乏而得以保留并遗传到现在,表明自然选择决定生物进化的方向。【点睛】注意:题目中已知三对等位基因分别位于三对同源染色体上,遵循自由组合定律,判断表现型一定注意累加效应问题。 11.科学家将绿色荧光蛋白(GFP)基因转入小鼠胚胎干细胞(ES)内,GFP基因若表达就会使细胞带有绿色荧光,继而利用带有绿色荧光的ES细胞培育出嵌合型的小鼠用于科学研究,流程如图所示。请回答:(1)在步骤①中构建基因表达载体时,需要在GFP基因的首端加入____________酶识别和结合的部位,有了它才能驱动GFP基因转录出mRNA,最终获得GFP。GFP基因的尾端还需有_________,使转录在需要的地方停止下来。(2)步骤②的受体细胞是小鼠ES细胞,ES细胞一般从囊胚的___________分离得到,且ES细胞在形态上表现为________________的特点。在培养ES细胞时,细胞充满培养皿底部后停止分裂,这种现象称为__________________。如果想继续培养则需要重新用__________处理,然后分瓶继续培养,这样的培养过程通常被称为____________________培养。(3)图中重组囊胚在步骤⑤之前要先检测是否有绿色荧光细胞,再通过___________技术移入代孕母鼠子宫内继续发育。【答案】 (1). RNA聚合 (2). 终止子 (3). 内细胞团 (4). 体积小、细胞核大、核仁明显 (5). 接触抑制 (6). 胰蛋白酶(或胶原蛋白酶) (7). 传代 (8). 胚胎移植【解析】【分析】本题目考查基因工程原理以及胚胎移植相关内容,分析题图:图示为是转基因绿色荧光嵌合小鼠的培育过程,其中①表示基因表达载体的构建过程;②表示将目的基因导入受体细胞的过程;③表示受精作用;④表示早期胚胎发育过程;⑤表示胚胎移植过程;⑥表示妊娠产生转基因鼠的过程。【详解】(1)启动子是RNA聚合酶识别和结合的位点,能启动转录过程,因此,构建基因表达载体时,必须在目的基因首端加入启动子,在末端加入终止子,使转录在需要的地方停止下来;(2)ES细胞来自早期胚胎(囊胚的内细胞团),ES细胞在形态上表现为体积小、细胞核大、核仁明显,对ES细胞进行的初次培养成为原代培养,在培养ES细胞时,细胞充满培养皿底部后停止分裂,这种现象称为接触抑制,已经接触抑制的细胞需要用胰蛋白酶(或胶原蛋白酶),使细胞分散,便于传代培养;(3)由图可知,目的基因和标记基因都是GFP基因,因此图中重组囊胚在步骤⑤之前要先检测是否有绿色荧光细胞,再通过胚胎移植技术移入代孕母鼠子宫内继续发育。【点睛】注意:基因工程操作的一般流程,以及动物细胞培养过程。

